DIY và nhân bản Naim NAC, NAP & CAP từ A-Z

Discussion in 'Bán dẫn' started by ThuyLT, 7/6/10.

  1. mimosalq

    mimosalq Advanced Member

    Joined:
    8/5/06
    Messages:
    12.824
    Likes Received:
    122
    Chưa em à mới gởi file mà... :D
     
  2. diyampli

    diyampli Advanced Member

    Joined:
    15/6/10
    Messages:
    6.542
    Likes Received:
    304
    Location:
    Anh có vào Nghĩa Lộ với em không?
    Không sao đâu bác, em để cho bác 10 con wima để làm tone ạ.
     
  3. lengkeng

    lengkeng Advanced Member

    Joined:
    31/10/06
    Messages:
    1.339
    Likes Received:
    17
    Location:
    Biên Hoà Đồng Nai
    Xong....................................................................................
     
  4. diyampli

    diyampli Advanced Member

    Joined:
    15/6/10
    Messages:
    6.542
    Likes Received:
    304
    Location:
    Anh có vào Nghĩa Lộ với em không?
    Đường tăng đi lấy kinh lâu quá không ghé to píc giờ về thấy kinh quá phải không? Em cũng làm GM khủng như ngài nè, đọc to píc xong chắc vứt mịa GM đi qué. Khổ nỗi nhà em có hai em này cơ, chắc ngài phải làm nem đi cho nó nhẹ nhàng tình củm, chớ làm GM bố đỉnh gì đó làm ngài hung hãn qué, chẳng giống Đường tăng tạng chút nào cả hihi.
     
  5. tilangminh

    tilangminh Advanced Member

    Joined:
    2/12/12
    Messages:
    152
    Likes Received:
    0
    [/quote]Không sao đâu bác, em để cho bác 10 con wima để làm tone ạ.[/quote]
    ôi thế em cảm ơn bác nhìu
     
  6. Nguyễn Việt Dũng

    Nguyễn Việt Dũng Advanced Member

    Joined:
    15/10/07
    Messages:
    1.570
    Likes Received:
    5
    Location:
    HẢI PHÒNG.... Chợ Vải Ninh Hiệp
    @ Trình Cụ :Tới đây, cụ bớt cho em chút thời gian để em mời cụ đi nhậu cụ nhé! Cụ Gà ra không về hp như đã hẹn....Em nghĩ là do các cụ... Cho nên xin cụ chịu thay Cụ Gà ạ! Em cảm ơn cụ!
    Ps: Cụ nhớ cho em xin Add để em tiện tìm cụ để chuyển hàng ạ! :lol:
    @ Bác tilangminh: Em bớt lại 10 con cho........ bác diyampli đỡ phải sang lại nữa! :D( Sorry ! em vừa viết thiếu số!)
     
  7. mimosalq

    mimosalq Advanced Member

    Joined:
    8/5/06
    Messages:
    12.824
    Likes Received:
    122
    MJ243 thay cho MJE15030
    MJE253 thay cho MJE15031
    Chú ý 2 con 243/253 là quay 180 độ với 15030/15031 nhé.
     
  8. touch3G

    touch3G Advanced Member

    Joined:
    3/1/10
    Messages:
    1.734
    Likes Received:
    1
    Hôm nay mới cắt mạch, gắn trở Re=150R thì mấy đĩa kiểu như "Trịnh Công Sơn - Một đời để nhớ", Nguyễn Ánh 9 - Kỷ niệm, trước đây mở lớn bị vỡ tiếng nghe chỉ muốn phang cho dàn nhạc 1 búa, giờ nghe quá ổn.
    Cũng xin tự sự với các bác 1 chút là lỗ tai của mình nó già gần 60 năm tuổi nên phải mở nhạc lớn tý mới cảm nhận được cái hay. Mình mà mở nhạc vừa nghe thì con ampli vô địch của mình ở tận tầng dưới nói váng cả đầu. Thế nên mới có chuyện con Nắp, Nắc bị xé tiếng.
    Cụ nào lãng tai như mình mà vẫn muốn nghe nhạc như mình thì mod kiểu ni là must be done, còn mấy chú tre trẻ tai thính thì không cần nhé, trừ khi muốn nghe đít cô đít cậu đập tức ngực lun. :D
     
  9. touch3G

    touch3G Advanced Member

    Joined:
    3/1/10
    Messages:
    1.734
    Likes Received:
    1
    .....................................................................................................................................
     
  10. tanvp1992

    tanvp1992 Advanced Member

    Joined:
    29/10/11
    Messages:
    202
    Likes Received:
    0
    Location:
    Hà Lội
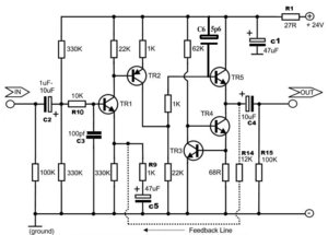
    dạ bọn em gà lạc đến sau cũng đang tìm hiểu nhưng nghe chừng hơn 500 trang thì oải lắm ạ . em chỉ biết pre là NAC 72 nhưng chưa thấy có schematic + board chuẩn nào. Nap là sự kết hợp của NAP 137 + NC 2000 gì đó ạ. em thấy có schematic do cụ thủy up rồi nhưng mờ quá ko rõ giá trị, còn nguồn thì đổi sang nguồn của 1 cụ hàn xẻng jui chung gì gì đó ạ.cụ nào có shematic + board thì cho em xin lại tất để gà lạc bọn em còn biết đường vẽ lại giặt ủi theo kịp a e :mrgreen:
    em xin cảm ơn !!!!
     
  11. touch3G

    touch3G Advanced Member

    Joined:
    3/1/10
    Messages:
    1.734
    Likes Received:
    1
    Schematic đây bác. Nếu biết tiếng Anh thì ghé trang web này nhé, có đủ hết: http://www.acoustica.org.uk/t/naim/preamps.html. Chúc bác thành công.
     

    Attached Files:

  12. tanvp1992

    tanvp1992 Advanced Member

    Joined:
    29/10/11
    Messages:
    202
    Likes Received:
    0
    Location:
    Hà Lội
    cảm ơn cả nhà :mrgreen: !!
     
  13. mimosalq

    mimosalq Advanced Member

    Joined:
    8/5/06
    Messages:
    12.824
    Likes Received:
    122
    Giờ mới để ý : em có thể đoán chính xác bạn là ai đến 99,9999999999%. và em cũng đoán chính xác bác nghe 2 cái "hêt thuốc" đó của ai rồi...

    Cởi lòng mình đi bạn ơi... :D

    Còn hết thuốc của em và vài bác làm Naim trong SG là phải làm cho đối thủ cứng họng,mất khả năng phản kháng và sau đó phải tâm phục khẩu phục...

    Sau đó là gì : 350 bộ pcb đã được làm và có lẽ không dừng ở con số đó đâu...

    Sáng nay hết hẳn bệnh,hồi phục công lực nên sung pháo nổ dữ dội luôn...
     
  14. mimosalq

    mimosalq Advanced Member

    Joined:
    8/5/06
    Messages:
    12.824
    Likes Received:
    122
    Thằng em diyamp này được đó ,chơi với anh là phải vậy ,rộng rãi ,hào sãng kiểu Nam bộ rất ư là được...
    Anh em Saigon lấy BJT thì qua mình,giảm áp lực phía Bắc nhé. :D
     
  15. NDHien

    NDHien Advanced Member

    Joined:
    12/11/09
    Messages:
    1.693
    Likes Received:
    11
    Chào các bác
    bác Tớt ơi , có thể là do vol không chừng, mình chỉ đoán vậy thôi , đôi khi mình mở lớn lắm mà chưa thấy tình trạng này ( vẫn dùng 12K hồi tiếp ) , để mình mở ra mod lại xem sao , hic.. mạch vốn dĩ đã nát rồi lại nát thêm nữa :p , mình dùng 10K log vol .

    Thân
     
  16. star385960

    star385960 Advanced Member

    Joined:
    12/3/09
    Messages:
    780
    Likes Received:
    324
    Location:
    Hà Nội
    Ôi, thanks anh! Tý nữa thì lộn tùng phèo lại đi hết dàn thuốc độc mơi nhận về :lol:
     
  17. mimosalq

    mimosalq Advanced Member

    Joined:
    8/5/06
    Messages:
    12.824
    Likes Received:
    122
    Anh em cho địa chỉ nhận hàng digikey nhé..............Để hàng trong nhà như bom nổ chậm vậy. :(
     

    Attached Files:

  18. mimosalq

    mimosalq Advanced Member

    Joined:
    8/5/06
    Messages:
    12.824
    Likes Received:
    122
    binhbet1 0341354415
    diyamp 0341354416
    thuốc cảm 0341354414
     
  19. Nguyễn Việt Dũng

    Nguyễn Việt Dũng Advanced Member

    Joined:
    15/10/07
    Messages:
    1.570
    Likes Received:
    5
    Location:
    HẢI PHÒNG.... Chợ Vải Ninh Hiệp
    Hơ! Thế em phân phát hết luôn khu vực Miền Trung và Duyên Hải phía Bắc à... anh nhé! :lol: Sao anh lại chiếm việc làm của em thế này....Hu hu!!! :(
     
  20. vandk

    vandk Advanced Member

    Joined:
    24/12/11
    Messages:
    1.288
    Likes Received:
    2
    Location:
    Tây Đô
    Haha vừa định hỏi anh vụ bjt cho Naim đây, hôm kia đăng ký ở KV phía bắc 10 chú bjt và 20 chú 4148, cụ nào update cho em out luôn nên không thèm up lại nữa, chắc phải đăng ký KV phía nam mới ổn :twisted:
     
  21. mimosalq

    mimosalq Advanced Member

    Joined:
    8/5/06
    Messages:
    12.824
    Likes Received:
    122
    Saigon thôi ,mà phải qua anh lấy,anh làm biếng gởi lắm...
     
  22. vandk

    vandk Advanced Member

    Joined:
    24/12/11
    Messages:
    1.288
    Likes Received:
    2
    Location:
    Tây Đô
    Cần Thơ không có phần hả anh? :D
     
  23. mimosalq

    mimosalq Advanced Member

    Joined:
    8/5/06
    Messages:
    12.824
    Likes Received:
    122
    Thôi từ Sg xuống cực nam luôn nhé...
     
  24. Nguyễn Việt Dũng

    Nguyễn Việt Dũng Advanced Member

    Joined:
    15/10/07
    Messages:
    1.570
    Likes Received:
    5
    Location:
    HẢI PHÒNG.... Chợ Vải Ninh Hiệp
    Hờ hờ! update! Update.... :lol: Em đang rảnh đây.....
     
  25. cacom

    cacom Advanced Member

    Joined:
    12/3/11
    Messages:
    93
    Likes Received:
    0
    cho em tham gia với,, cám ơn các anh rất nhiều :D
     

Share This Page

Loading...