DIY và nhân bản Naim NAC, NAP & CAP từ A-Z

Discussion in 'Bán dẫn' started by ThuyLT, 7/6/10.

  1. atxihoi

    atxihoi Advanced Member

    Joined:
    16/2/08
    Messages:
    479
    Likes Received:
    98
    hôm trước em nó đòi 120k 1 cặp westcap, em trả 50k em nó nhất định không bán. Mới năm ngoái em mua có 30k/cặp.
     
  2. conrongco

    conrongco Advanced Member

    Joined:
    11/8/11
    Messages:
    1.244
    Likes Received:
    5
    bác nào cho e cái schematic nem với chả với ah ! e muốn ủi cái nghe chơi ah ! :D :D
     
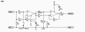
  3. tanvp1992

    tanvp1992 Advanced Member

    Joined:
    29/10/11
    Messages:
    202
    Likes Received:
    0
    Location:
    Hà Lội
    cụ này kiếm được ở đâu vậy cho em gửi mấy con được không, nghe tên tuổi em này đã lâu mà chưa được dùng thử bao giờ :oops:
     
  4. chimchich

    chimchich Advanced Member

    Joined:
    5/9/12
    Messages:
    304
    Likes Received:
    0
    tụ đó bao nhiêu uf vậy anh.mai em ra làm vài con với
     
  5. lvm

    lvm Advanced Member

    Joined:
    17/12/08
    Messages:
    858
    Likes Received:
    11
    Nhà em là em nhớ chỉ còn chục con VitaminQ 0.1uF /200V thui :D

    EM lục mãi ko thấy cái ảo đào mộ tần thủy hoàng ra vitamin Q :lol: . Không em cũng up lên cho các bác xiem chơi :lol:
     
  6. ngvquoc

    ngvquoc Advanced Member

    Joined:
    27/6/09
    Messages:
    1.110
    Likes Received:
    0

    westcap hay vitaminQ hay tụ gì thì em mua cũng giá đó cả. Em dùng nam nhân kế mà. Em cứ lấy 4 tụ thì đưa 50,000. 8 tụ thì 100000. Không cần hỏi giá trước.
     
  7. lvm

    lvm Advanced Member

    Joined:
    17/12/08
    Messages:
    858
    Likes Received:
    11
    Bác mà ra HN thì , mặc cả thì đứng chợ cả ngày, ko ai đoái hoài bác đâu :lol:
     
  8. ngvquoc

    ngvquoc Advanced Member

    Joined:
    27/6/09
    Messages:
    1.110
    Likes Received:
    0
    Giờ em ra hơi trễ rồi. Kiếm tụ giống nhau hơi khó. Toàn lẻ không. Chiều anh ngồi lựa gần 1h mới được 8 con giống nhau
     
  9. mimosalq

    mimosalq Advanced Member

    Joined:
    8/5/06
    Messages:
    12.824
    Likes Received:
    122
    Bo nguồn và VAS tích hợp,anh em cần thì giúp em tiêu thụ nhé....
     

    Attached Files:

    • 1.jpg
      1.jpg
      File size:
      133,2 KB
      Views:
      380
  10. vandk

    vandk Advanced Member

    Joined:
    24/12/11
    Messages:
    1.288
    Likes Received:
    2
    Location:
    Tây Đô
    Cái lô hàng MKL của anh tới đâu rùi anh ơi?
     

    Attached Files:

  11. mimosalq

    mimosalq Advanced Member

    Joined:
    8/5/06
    Messages:
    12.824
    Likes Received:
    122
    Con power này nặng 45kg 1 cục,đủ sức thổi bung nóc nhà,,,Mấy nay thử từ chim chích tube 45SE,chim ưng EL84,sumo 4 bóng KT90 1 kênh,rồi quay vế cam amp,rồi bộ đôi khủng long này...nhưng em vẫn thích nem chả nhất vì có lẽ nó hơp tai em hay sao đó.
     

    Attached Files:

    • 1.jpg
      1.jpg
      File size:
      86,1 KB
      Views:
      357
  12. VuGiaA9

    VuGiaA9 Advanced Member

    Joined:
    8/2/13
    Messages:
    386
    Likes Received:
    378
    Bác còn bo nap nào ko ạ?
     
  13. mimosalq

    mimosalq Advanced Member

    Joined:
    8/5/06
    Messages:
    12.824
    Likes Received:
    122
    Còn anh à.
     
  14. ngvquoc

    ngvquoc Advanced Member

    Joined:
    27/6/09
    Messages:
    1.110
    Likes Received:
    0
    VỤ này vẫn đang theo. Nhưng do đợt rồi có trục trặc bên ngân hàng nên chưa xong. Đang làm lại thẻ mới mới thanh toán được
     
  15. mimosalq

    mimosalq Advanced Member

    Joined:
    8/5/06
    Messages:
    12.824
    Likes Received:
    122
    Cục nguồn cho nem chả cực khủng.......... :D
     

    Attached Files:

    • 1.jpg
      1.jpg
      File size:
      98,4 KB
      Views:
      318
  16. ngvquoc

    ngvquoc Advanced Member

    Joined:
    27/6/09
    Messages:
    1.110
    Likes Received:
    0
    Board nguồn này kiếm tụ 1200uF nối 16 con 1 kênh là quá đẹp cho Naim luôn. Nguồn cho bán dẫn em vẫn khoái nhiều tụ mắc song song hơn dùng 1 tụ to.
     
  17. ngvquoc

    ngvquoc Advanced Member

    Joined:
    27/6/09
    Messages:
    1.110
    Likes Received:
    0
    Xa xa có ampli gì mà tản nhiệt nhìn đã quá vậy anh
     
  18. mimosalq

    mimosalq Advanced Member

    Joined:
    8/5/06
    Messages:
    12.824
    Likes Received:
    122
    Harman Kardon đó em,tính tháo ra làm tản nhiệt cho ACA turbo... :D
     
  19. Gia-Lac

    Gia-Lac Approved Member

    Joined:
    1/7/13
    Messages:
    7
    Likes Received:
    0
    Cái này của Naim hả bác ?
     
  20. mimosalq

    mimosalq Advanced Member

    Joined:
    8/5/06
    Messages:
    12.824
    Likes Received:
    122
    Đây,giờ mới thấy yêu cầu của bác.
    http://www.users.zetnet.co.uk/avondale/NCC200Notes.jpg

    Em quên đánh dấu con hồi tiếp là 12K nhé.
     

    Attached Files:

    • 1.jpg
      1.jpg
      File size:
      91,6 KB
      Views:
      197
  21. mimosalq

    mimosalq Advanced Member

    Joined:
    8/5/06
    Messages:
    12.824
    Likes Received:
    122
    Một góc dây loa loại tốt,anh em SG qua thanh lý giúp em..................... :D
     

    Attached Files:

    • 1.jpg
      1.jpg
      File size:
      129,4 KB
      Views:
      187
  22. mimosalq

    mimosalq Advanced Member

    Joined:
    8/5/06
    Messages:
    12.824
    Likes Received:
    122
    Con đó ấm nóng đúng rồi em,nó chạy tới gần 10mA mà. :D
     
  23. conrongco

    conrongco Advanced Member

    Joined:
    11/8/11
    Messages:
    1.244
    Likes Received:
    5
    thank bác ! :) :) :) mấy e sò sắt còn ko a Quang !
     
  24. mimosalq

    mimosalq Advanced Member

    Joined:
    8/5/06
    Messages:
    12.824
    Likes Received:
    122
    Mình không còn đâu.
     
  25. conrongco

    conrongco Advanced Member

    Joined:
    11/8/11
    Messages:
    1.244
    Likes Received:
    5
    nguồn cấp cho Nac72 dùng nguồn nào tốt a ! cho e cái shec thì tốt quá ah !
     

Share This Page

Loading...