DIY và nhân bản Naim NAC, NAP & CAP từ A-Z

Discussion in 'Bán dẫn' started by ThuyLT, 7/6/10.

  1. atxihoi

    atxihoi Advanced Member

    Joined:
    16/2/08
    Messages:
    479
    Likes Received:
    98
    A.Quang để cho em 02 bộ Watjung nhé, trưa mai em ghé anh.
     
  2. lvm

    lvm Advanced Member

    Joined:
    17/12/08
    Messages:
    858
    Likes Received:
    11
    NAP em đang đóng Mono block rồi anh ơi ...! Wat Jung em làm pre ;)
     
  3. tilangminh

    tilangminh Advanced Member

    Joined:
    2/12/12
    Messages:
    152
    Likes Received:
    0
    @ : nguồn Walt Jung chất lượng sao bác ! so với những nguồn trước !
    em nó là đỉnh của đỉnh đó bác :D
     
  4. vandk

    vandk Advanced Member

    Joined:
    24/12/11
    Messages:
    1.288
    Likes Received:
    2
    Location:
    Tây Đô
    Sao yên ắng quá...lạnh hết xương sống................ :mrgreen: . Có gì hay show lên cho bà con chém cho vui các bác ơi! :D
     
  5. mimosalq

    mimosalq Advanced Member

    Joined:
    8/5/06
    Messages:
    12.824
    Likes Received:
    122
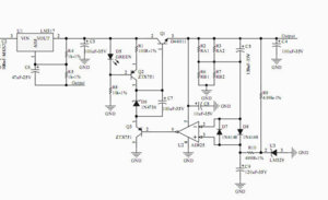
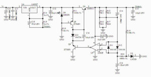
    Nguồn Walt Jung cứ ráp theo đúng giá trị linh kiện được ghi trên pcb.Giá trị điện áp ra được set bởi RA và RB (trên bo là RA1//RA2 ,RB1//RB2 đẩ ghép đạt giá trị trở như trong bảng dưới).Trong bảng R8=RA,R9=RB.
    Chúc anh em thành công và có 1nguồn DC như ý. :D
     

    Attached Files:

    • 1.jpg
      1.jpg
      File size:
      36,4 KB
      Views:
      657
    • 2.jpg
      2.jpg
      File size:
      31,1 KB
      Views:
      655
    • 3.jpg
      3.jpg
      File size:
      71,6 KB
      Views:
      658
  6. mimosalq

    mimosalq Advanced Member

    Joined:
    8/5/06
    Messages:
    12.824
    Likes Received:
    122
    Điện áp ngõ ra Vout=Vrer(1+RA/RB) với Vref là áp con LM329 tức là Vref=6,95V

    Bảng trên là theo công thức này và chọn trở RA,RB sao cho RA x RB/(RA + RB) xấp xĩ 500R +- 10R là tuyệt.

    Nói chung không quan tâm cứ chọn gần giống như trên bảng là ok.

    Các OPAM đã từng dùng là AD797,AD817,AD825.Tác giả sau này khuyên dùng AD825 vì AD797 có khả năng làm cho mạch chạy lạng quạng trong môi trường có nguồn nhiễu, AD825 thì không bao giờ bị như AD797.
     
  7. mimosalq

    mimosalq Advanced Member

    Joined:
    8/5/06
    Messages:
    12.824
    Likes Received:
    122
    và đây là nguồn - đây anh em.Làm +- 15V gắn cho pre opamp,IV thì ngon lắm. :D
     

    Attached Files:

    • 1.jpg
      1.jpg
      File size:
      41,4 KB
      Views:
      608
  8. vandk

    vandk Advanced Member

    Joined:
    24/12/11
    Messages:
    1.288
    Likes Received:
    2
    Location:
    Tây Đô
    Đẩy nhanh việc ship lk luôn đi anh ơi, bác nào có nhu cầu đặt ful linh kiện thì đăng ký luôn nhé! :D
    1. vandk: 01 bộ full
    2....................
     
  9. taduc

    taduc Advanced Member

    Joined:
    6/1/10
    Messages:
    341
    Likes Received:
    0
    Các bác cho em hỏi chút ak.Em mới đi đồng nát dc ít vỉ mạch trông như của nga ngố trên đó có mấy con tụ có mã giống nhau là CS13A sau đó đến trị số và sai số ví như CS13A 15uF 20%.Nó là tụ có phân cực nhưng em ko biết có dùng cho nem chả dc ko ạ.Hình nó giống con em khoanh trong hình ạ.Cảm ơn bác
     

    Attached Files:

    • tu.JPG
      tu.JPG
      File size:
      100,9 KB
      Views:
      519
  10. mimosalq

    mimosalq Advanced Member

    Joined:
    8/5/06
    Messages:
    12.824
    Likes Received:
    122
    pm cho anh cái địa chỉ coi,mất hoài...
     
  11. thang077

    thang077 Advanced Member

    Joined:
    4/7/12
    Messages:
    93
    Likes Received:
    0
    Location:
    Củ Chi , TP.HCM ( Rạch Giá , Kiên Giang )
    BÃI QUẬN 8 LÀ CHỔ NÀO HẢ BÁC !
     
  12. atxihoi

    atxihoi Advanced Member

    Joined:
    16/2/08
    Messages:
    479
    Likes Received:
    98
    Hồi trưa em ghé bãi phế liệu Q8 , mấy em nó bị hốt hết rồi bác ạ. :(
     
  13. ntd1081

    ntd1081 Advanced Member

    Joined:
    1/4/11
    Messages:
    612
    Likes Received:
    278
    Nac72 của em nghe thử thấy khá triển vọng để đầu tư nhưng có vẻ ù quá, tắt nguồn phát vặn volume quá 9h là ù khá to.
    Nếu cắm thử trực tiếp vào pow, không cắm nguồn phát thì ù không chịu nổi luôn.
    Lần cả buổi tối không tìm ra lỗi lầm gì, không biết nguyên nhân do đâu nữa :(

    http://i1283.photobucket.com/albums/a54 ... 1374632340
     
  14. LTH

    LTH Advanced Member

    Joined:
    7/5/06
    Messages:
    758
    Likes Received:
    0
    Bác kiểm tra kỹ lại xem có sai sót gì ko ? Mấy con Tụ nhìn quá cũ nghi ngờ lắm .

    NAC mà ù to là chuyên hơi lạ đấy .
     
  15. ntd1081

    ntd1081 Advanced Member

    Joined:
    1/4/11
    Messages:
    612
    Likes Received:
    278
    Hj, em cũng đang nghi ngờ mấy con tụ hoặc mấy em mắt trâu, hôm qua em đo mấy em tụ cũ đó thấy trị số dung lượng có vẻ ok
     
  16. addicted

    addicted Advanced Member

    Joined:
    4/4/06
    Messages:
    1.248
    Likes Received:
    1
    Location:
    Rìa Thành Công Bang.
    Hoặc là bác xem lại cái volume + đường tín hiệu, dễ bị hàn nhầm đường ground.
     
  17. langbam

    langbam Advanced Member

    Joined:
    12/1/12
    Messages:
    1.800
    Likes Received:
    28

    mạch mới e ráp thấy ù to. Cái đời trc thấy im ru mà cái này bị. Em đang để khỏa thân nên chưa biết có phải dây chạy lằng nhằng mà bị ko

    [​IMG]
     
  18. conrongco

    conrongco Advanced Member

    Joined:
    11/8/11
    Messages:
    1.244
    Likes Received:
    5
    thay volume đi cụ ! đấu trực tiếp thử xem sao
     

    Attached Files:

  19. conrongco

    conrongco Advanced Member

    Joined:
    11/8/11
    Messages:
    1.244
    Likes Received:
    5
    e ko mua được LM329 và ZTX751 ! :( :( :(
     
  20. mimosalq

    mimosalq Advanced Member

    Joined:
    8/5/06
    Messages:
    12.824
    Likes Received:
    122
    Anh em có qua nhà mình mà tiện ghé Nhật Tảo thì mua dùm em 4 con uPC1237 nhé.Mình bị cụp sống lưng phải ngồi 1 chổ rồi...Mình cảm ơn trước.
     
  21. ngvquoc

    ngvquoc Advanced Member

    Joined:
    27/6/09
    Messages:
    1.110
    Likes Received:
    0
    Bị từ hôm đó tới giờ vẫn chưa hết ah anh. Cái vụ này mà có rượu thuốc thì nhanh hết lắm ( không phải uống đâu. Dùng bên ngoài thôi )
     
  22. mimosalq

    mimosalq Advanced Member

    Joined:
    8/5/06
    Messages:
    12.824
    Likes Received:
    122
    Người xưa nói có tuổi thì đừng nên làm gì ngoài việc chém gió và cầm ly...
     
  23. vuhoa155

    vuhoa155 Advanced Member

    Joined:
    7/4/09
    Messages:
    1.198
    Likes Received:
    18
    Hôm trước em cũng bi như bác, được bác namphong chỉ dẫn đỡ hơn, cho vào vỏ chắc là hết.
    Bác kiểm tra con tụ input nhé, để tay gần nó mà ù thì bọc nó vào nhé. Em đang quấn tạm giấy bạc nối mass.
     
  24. lamsis

    lamsis Approved Member

    Joined:
    12/12/10
    Messages:
    22
    Likes Received:
    0
    Location:
    TP.HCM
    Cái này em còn mấy con. Sáng mai em mang qua cho anh nha.
     
  25. mimosalq

    mimosalq Advanced Member

    Joined:
    8/5/06
    Messages:
    12.824
    Likes Received:
    122
    Cảm ơn em.
     

Share This Page

Loading...