DIY và nhân bản Naim NAC, NAP & CAP từ A-Z

Discussion in 'Bán dẫn' started by ThuyLT, 7/6/10.

  1. diyampli

    diyampli Advanced Member

    Joined:
    15/6/10
    Messages:
    6.542
    Likes Received:
    304
    Location:
    Anh có vào Nghĩa Lộ với em không?
    Em đặt có chục bo thôi! Nếu hết ngày mai có bác nào không chuyển thì bác thay chân chuyển tiền và lấy bo thôi ạ, em chỉ làm giúp nên em không ôm được mà còn cả đống bo gần chục củ nên phải xắp xếp cho các dự án chạy.
    @ Bác TOANHP nay em cho kéo tải giả 70w có thừa tản nhiệt đó bị regu và cs tâng lên 47°C đoá hehe, cho em nó vi vu thăng hoa cả tiếng đồng hồ mà no vấn đề. Dòng ăn trung bình 0,5A trên một nhánh thoai, khiêm tốn quá! MJ15003 hôm nay được bữa lên 60° sướng tay.
     
  2. anhbatin

    anhbatin Advanced Member

    Joined:
    25/10/12
    Messages:
    184
    Likes Received:
    30
    Làm xong em sâu cặp đôi còi cọc và nhờ các cao thủ soi giúp em cái bo bảo vệ loa đóng nguồn nó cứ sáng lừ lừ không chịu đóng rơle.
    [​IMG]
    NAP....................
    [​IMG]
    [​IMG]
    NAC....................
    [​IMG]
    Cái bo đây nhờ các bác soi hộ em cái.
    [​IMG]
    Còn đây là các loại thuốc em trồng được có tán vào đâu được nữa không ?
    [​IMG]
    Xin cám ơn.
     
  3. anhbatin

    anhbatin Advanced Member

    Joined:
    25/10/12
    Messages:
    184
    Likes Received:
    30
    Cái này em lắp đủ LK cấp 27V AC vào hai lỗ GND và 27V AC mà rơle không đóng, đèn không tắt là sao các Bác ?
    [​IMG]
     
  4. langbam

    langbam Advanced Member

    Joined:
    12/1/12
    Messages:
    1.800
    Likes Received:
    28
    Chơi BVL Nhật tảo cho lẹ bác ơi, 30K bộ về thay relay là OK :D

    Em hỏi bác cái pre này âm thanh thế nào ah?. Em thấy toàn giọt nc như hãng trc e dùng tantalum nhật tảo phải bỏ hết đi vì tiếng thanh quá :(

    [​IMG]
     
  5. mimosalq

    mimosalq Advanced Member

    Joined:
    8/5/06
    Messages:
    12.824
    Likes Received:
    122
    Cuộn 27V 1 dâu nối vào 27VAC trên pcb,1 đầu nối vào GND chung cả hệ thống rồi mới nối vào GND trên pcb nhé.
     
  6. anhbatin

    anhbatin Advanced Member

    Joined:
    25/10/12
    Messages:
    184
    Likes Received:
    30
     
  7. Tun_audio

    Tun_audio Advanced Member

    Joined:
    14/11/12
    Messages:
    1.315
    Likes Received:
    86
    Bác nào gửi tiền thì thông báo lại giúp em nhé!
     
  8. mimosalq

    mimosalq Advanced Member

    Joined:
    8/5/06
    Messages:
    12.824
    Likes Received:
    122
    Sau khi thoả cơn nghiện Naim thì giờ là mod cho tốt hơn nè...Vị trí khoanh tròn là thay đổi so với mạch gốc.
    Bass tốt hơn,âm thanh cân bằng và DC offset bé tẹo và ổn định.
     

    Attached Files:

    • 1.jpg
      1.jpg
      File size:
      137,6 KB
      Views:
      421
  9. mimosalq

    mimosalq Advanced Member

    Joined:
    8/5/06
    Messages:
    12.824
    Likes Received:
    122
    Và muốn có chất âm tube thì ủi cái này nhé...tuyệt vời

    Lưu ý mạch này em cố tình delay hơi lâu khoảng hơn 2 phút,anh em kiên nhẩn chờ.Nếu dùng 6H23P thì tàn nhiệt cho con 7805 to to 1chút.Mạch hoạt động rất tốt,layout hoàn chỉnh không gài bẫy hay sai chổ nào,hàn 1 phát ăn ngay. :D
     

    Attached Files:

  10. NDHien

    NDHien Advanced Member

    Joined:
    12/11/09
    Messages:
    1.693
    Likes Received:
    11
    Chào các bác
    Mình cũng không có thì giờ nhiều mên chắc làm cái gì cho xong rồi nghỉ , bác Quang thấy trở 20K** chắc để cho ai dùng vol trên 20K -50K phải không các bác, nếu mình không dùng thì cứ để nguyên như vậy và không phải nối tắt, hôm nay lễ Lao Động được nghỉ tranh thủ hàn các LK vào bo, mình rất thích thực dân phong kiến và tư bản nhé , nhìn vào bo toàn là nó không đấy :mrgreen:


    Thân
     

    Attached Files:

  11. mimosalq

    mimosalq Advanced Member

    Joined:
    8/5/06
    Messages:
    12.824
    Likes Received:
    122
    Đúng rồi anh ,mấy con mắt trâu anh nên đưa nó ra output anh nhé vì nó lợi bass và bass rất đẹp.Volume từ 10k đến 25K là vừa .Em vừa đặt mua 2 bộ ztx cho cái pre này 8 bảng Anh 1 chú nhưng cứ thích là nhích anh à.Pcb này hoàn hảo nhất đó anh,chơi luôn nguồn WJ nữa rồi đóng nắp.NAC72 đến đây là hết cột rồi,tìm đối thủ cho nó khó lắm. :D
     
  12. mimosalq

    mimosalq Advanced Member

    Joined:
    8/5/06
    Messages:
    12.824
    Likes Received:
    122
    Mấy anh em hỏi mắt trâu thật tình em không còn,cả hơn 400 con em đã tặng anh em hết rồi.Thân.
     
  13. mimosalq

    mimosalq Advanced Member

    Joined:
    8/5/06
    Messages:
    12.824
    Likes Received:
    122
    Bây giờ thì tiến hành clone thử cái NAP5xx xem sao?............. :D
     
  14. Pointed

    Pointed Advanced Member

    Joined:
    1/12/08
    Messages:
    2.557
    Likes Received:
    66
    Location:
    ...Sáng áo bông ...Tối áo phông
    Oánh cầu hai bo hả anh? lại đảo pha bằng đèn ah :mrgreen:
     
  15. mimosalq

    mimosalq Advanced Member

    Joined:
    8/5/06
    Messages:
    12.824
    Likes Received:
    122
    Đúng rồi ,nó dùng bán dẫn mà ngồi vẽ thấy loằng ngoằng quá.
     
  16. Pointed

    Pointed Advanced Member

    Joined:
    1/12/08
    Messages:
    2.557
    Likes Received:
    66
    Location:
    ...Sáng áo bông ...Tối áo phông
    Kiếm con đèn chạy áp thấp mà làm đệm/đảo pha anh ơi, cấp nguồn +/- từ pow ra luôn, khỏi cao áp rách việc
     
  17. mimosalq

    mimosalq Advanced Member

    Joined:
    8/5/06
    Messages:
    12.824
    Likes Received:
    122
    Oh ý này hay đấy.Cảm ơn em.
     
  18. vandk

    vandk Advanced Member

    Joined:
    24/12/11
    Messages:
    1.288
    Likes Received:
    2
    Location:
    Tây Đô
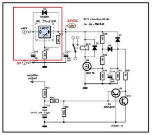
    Ủi cái BVL này sài nè bác (hôm bữa anh Quang post sơ đồ bên kia....), đã test chạy ngon lành rùi đó! nhỏ gọn cho cả 2 kênh! :D. Thời gian đóng châm do con tụ 22uF quyết!!! (hơi lâu nên thay bằng con 10uF là OK)
     

    Attached Files:

  19. NDHien

    NDHien Advanced Member

    Joined:
    12/11/09
    Messages:
    1.693
    Likes Received:
    11
    Cám ơn các bác, mình đã match mấy con mắt trâu này chỉ chọn ra nhưng chú có cùng HFE khoảng 370 vì mấy chú này làm hồi xưa nên Hfe thay đổi nhiều lắm , nguồn thì đang chờ AD825 , tăm thời dùng nguồn cũ .

    Thân
     
  20. mimosalq

    mimosalq Advanced Member

    Joined:
    8/5/06
    Messages:
    12.824
    Likes Received:
    122
    Mấy con tụ hồi tiếp của nh em cũng có chỉ ghi lá 10uF mà không biết của hảng nào...
     
  21. anhbatin

    anhbatin Advanced Member

    Joined:
    25/10/12
    Messages:
    184
    Likes Received:
    30
    Cái bo đây nhờ các bác soi hộ em cái.
    [​IMG]
    Cuộn 27V 1 dâu nối vào 27VAC trên pcb,1 đầu nối vào GND chung cả hệ thống rồi mới nối vào GND trên pcb nhé.[/quote]
    Nhưng khi cấp ngồn 27VAC sau thời gian trễ nó phải đóng Rơle phải Kg Anh, Em đóng nguồn ngồi chờ mãi không thấy đóng rơle nên chưa lắp vô Amp không biết có sai sót gì. Hay là lắp vô amp nó mới đóng ?. Thank!!!
     
  22. Watermill

    Watermill Advanced Member

    Joined:
    29/4/12
    Messages:
    110
    Likes Received:
    0
    Bác kiểm tra thử xem con uPC đã lắp đúng chưa? Con này dễ bị lắp ngược lắm.
     
  23. aquilion64

    aquilion64 Advanced Member

    Joined:
    30/11/10
    Messages:
    213
    Likes Received:
    5
    Nhưng khi cấp ngồn 27VAC sau thời gian trễ nó phải đóng Rơle phải Kg Anh, Em đóng nguồn ngồi chờ mãi không thấy đóng rơle nên chưa lắp vô Amp không biết có sai sót gì. Hay là lắp vô amp nó mới đóng ?. Thank!!![/quote]

    Còn VDC nữa bác chưa cấp nguồn vào thì phải ?
     
  24. TOANHP

    TOANHP Advanced Member

    Joined:
    1/12/12
    Messages:
    370
    Likes Received:
    2
    bác kiểm tra ngay con trở 100k 5vach nhé.1 con gần rơle 1 con giữa 2 con 15k va 47k nhé. e nhìn thì nó ko phải la 100k tjif phải.trở 100k 5vach sẽ là nâu đen đen cam nâu nhé bác.em suy đoán bác lắp trở giá trị nhỏ hơn rồi.vớ vẩn còn chết cại gì gì nữa khi bác xông điện ấy.của em đóng điên 1tí là relay đóng. mà trandio em ko lắp.nguồn chỉ có 24vac mà vẫn ok. ah mà bác dùng đúng trandito c3200 va a1268 hả.ko biết con đó kho kiêm ko.thay bang a1015 c1815 có ổn ko ko biết. giá có hàng tàu mua dùng cũng được.mạch này dễ làm mà mua vỉ chợ lam j.cả bo pre pow làm được chả lẽ ko lam được cái bảo vệ loa
     
  25. anhbatin

    anhbatin Advanced Member

    Joined:
    25/10/12
    Messages:
    184
    Likes Received:
    30
    bác kiểm tra ngay con trở 100k 5vach nhé.1 con gần rơle 1 con giữa 2 con 15k va 47k nhé. e nhìn thì nó ko phải la 100k tjif phải.trở 100k 5vach sẽ là nâu đen đen cam nâu nhé bác.em suy đoán bác lắp trở giá trị nhỏ hơn rồi.vớ vẩn còn chết cại gì gì nữa khi bác xông điện ấy.của em đóng điên 1tí là relay đóng. mà trandio em ko lắp.nguồn chỉ có 24vac mà vẫn ok. ah mà bác dùng đúng trandito c3200 va a1268 hả.ko biết con đó kho kiêm ko.thay bang a1015 c1815 có ổn ko ko biết. giá có hàng tàu mua dùng cũng được.mạch này dễ làm mà mua vỉ chợ lam j.cả bo pre pow làm được chả lẽ ko lam được cái bảo vệ loa[/quote]
    Thank Bác, em kiểm tra lại tất cả linh kiện (con trở đó là 100k nâu đen đen cam nâu nhổ đo luôn) chuẩn trừ con răng lược, cấp nguồn cũng không sai chắc tìm hai con lược khác thay vậy.Em dùng tran như sơ đồ luôn.
     

Share This Page

Loading...