DIY và nhân bản Naim NAC, NAP & CAP từ A-Z

Discussion in 'Bán dẫn' started by ThuyLT, 7/6/10.

  1. touch3G

    touch3G Advanced Member

    Joined:
    3/1/10
    Messages:
    1.734
    Likes Received:
    1
    Vẫn chưa xong bác ah, vì không có tay nghề xe chỉ luồn kim nên phải nhờ người khác quấn dùm, do đó phụ thuộc vào phía đối tác có rảnh hay không. Xin chia buồn với bác về cặp A1302/C3281 bị nướng. Sao bác không dùng mấy con sò đểu Nhật tảo thử trước để hạn chế đau thương.
     
  2. anhkhois

    anhkhois Advanced Member

    Joined:
    15/6/09
    Messages:
    792
    Likes Received:
    20
    Location:
    Saigon
    Cũng do em "tự tin" quá, kiểm tra PCB không sai gì (về sau xác nhận là không sai gì hết), đóng con MJE350 Nhựt Tảo vào nổ sò, sau mới biết đó là con NPN chứ không phải PNP. Sau khi đốt thêm 2 cặp D718/B688 (cái này em chuyên dùng để test) thì em kiểm tra lại toàn mạch và phát hiện lỗi, fix xong thì mạch chạy ngay với tầng công suất MJE340/350, chơi luôn cặp A1302/C3281 còn lại vào thì hát ầm ầm, Sanken em chưa thử vì tản nhiệt bắt không vừa, làm biếng khoan.
     
  3. mimosalq

    mimosalq Advanced Member

    Joined:
    8/5/06
    Messages:
    12.824
    Likes Received:
    122
    Em vừa cho test thử cái pre cùi bắp của em với của bổn hảng và được anh em đánh giá là 9.5/10.Tự tin lên anh em,tẩm bổ cho nó hết cở nhé... :D
     

    Attached Files:

    • 1.jpg
      1.jpg
      File size:
      59,7 KB
      Views:
      373
  4. mimosalq

    mimosalq Advanced Member

    Joined:
    8/5/06
    Messages:
    12.824
    Likes Received:
    122
    Anh em bạn hiền nào rãnh ủi giúp em cặp này với,em thử nghiệm nhiều hao khói quá chịu không nổi :(

    Úi 1 mặt thôi còn vài đường mặt khác em câu dây... :D
     

    Attached Files:

    • 1.jpg
      1.jpg
      File size:
      131,8 KB
      Views:
      379
  5. anhkhois

    anhkhois Advanced Member

    Joined:
    15/6/09
    Messages:
    792
    Likes Received:
    20
    Location:
    Saigon
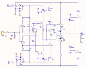
    Để em ủi cho anh Quang ơi, ủi xong anh cứ đóng thử mấy con C2921/A1215 em đưa vào xem thế nào. Anh vẽ bằng gì thế? Chỗ chân con sò màu vàng bị chập kìa.
     
  6. mimosalq

    mimosalq Advanced Member

    Joined:
    8/5/06
    Messages:
    12.824
    Likes Received:
    122
    Không chập,nhìn vậy chứ nó là 2 lớp khác nhau đó.Vẽ bắng Altium sao mà sai được haha...Để anh gởi qua.
     
  7. anhkhois

    anhkhois Advanced Member

    Joined:
    15/6/09
    Messages:
    792
    Likes Received:
    20
    Location:
    Saigon
    Em chưa có in bằng altium bao giờ, nếu được a gửi luôn schema cho em mần lại coi ok hết chưa rồi mai ủi, CN đi mua linh kiện nản lắm.
     
  8. kirato

    kirato Advanced Member

    Joined:
    14/12/06
    Messages:
    1.807
    Likes Received:
    9
    Location:
    Tầu THỐNG NHẤT
    thì đi mua tụ không dây về tét đê :lol:
     
  9. anhkhois

    anhkhois Advanced Member

    Joined:
    15/6/09
    Messages:
    792
    Likes Received:
    20
    Location:
    Saigon
    À, anh gửi cho em schema chụp hình lại ấy (.jpg) vì máy em hiện chưa có cài Altium.
     
  10. mimosalq

    mimosalq Advanced Member

    Joined:
    8/5/06
    Messages:
    12.824
    Likes Received:
    122
    Đây em,làm cho nó đẹp trai giúp anh,thu nhỏ lại cho đở tốn xèng haha
     

    Attached Files:

    • 1.jpg
      1.jpg
      File size:
      123,3 KB
      Views:
      367
  11. anhkhois

    anhkhois Advanced Member

    Joined:
    15/6/09
    Messages:
    792
    Likes Received:
    20
    Location:
    Saigon
    Ui mấy bác Tây lông tự tin thiệt, chẳng thấy bảo vệ chi ráo từ tầng VAS đến hạn dòng công suất, mạch chạy topo đối xứng, ngõ ra CFP, thấy vậy thôi chứ chuẩn à, không biết ngõ ra loa có mạch dò DC không nữa, không có em bó tay luôn.
     
  12. cacom

    cacom Advanced Member

    Joined:
    12/3/11
    Messages:
    93
    Likes Received:
    0
    Bác Mimosalq cho cái schemantic em Napxxx đó lên để ae kiếm linh kiện được không ah :D
     
  13. mimosalq

    mimosalq Advanced Member

    Joined:
    8/5/06
    Messages:
    12.824
    Likes Received:
    122
    Đây em để hôm nào vẽ lại schematic,vừa chỉnh sửa lại những điễm không vừa ý đợt bo test,anh vừa gời SK bắt làm nhanh vì nhiều anh em chờ quá. :D .Còn thiếu mấy anh em,mấy anh em chờ được đến đây là ngon nhất rồi.
     

    Attached Files:

    • 1.jpg
      1.jpg
      File size:
      134,8 KB
      Views:
      191
  14. addicted

    addicted Advanced Member

    Joined:
    4/4/06
    Messages:
    1.248
    Likes Received:
    1
    Location:
    Rìa Thành Công Bang.
    Cụ Touch3G ơi.....
     
  15. langbam

    langbam Advanced Member

    Joined:
    12/1/12
    Messages:
    1.800
    Likes Received:
    28

    Sao chỗ này lại là con này anh Quang ?
     

    Attached Files:

  16. mimosalq

    mimosalq Advanced Member

    Joined:
    8/5/06
    Messages:
    12.824
    Likes Received:
    122
    cải tiến chứ...
     
  17. touch3G

    touch3G Advanced Member

    Joined:
    3/1/10
    Messages:
    1.734
    Likes Received:
    1
    Nap 5xx có schematic y chang Nap 135, chỉ thay 2 con diod 1n4148 ở phần nguồn dòng hằng cho tầng vi sai bằng 2 transdiod, dùng BC550 (hay tương đương) nối tắt chân B-C và con diod 1n4148 ở vế dưới của tầng công suất cũng bằng transdiod, dùng BC560 nối tắt chân B-C. Các bác đã lắp Nap 135 chỉ cần thay 2 chỗ này sẽ thấy âm thanh cải thiện nhiều lắm đấy, trans công suất mà thay bằng 2sc2922 nữa là vô địch.
     
  18. mimosalq

    mimosalq Advanced Member

    Joined:
    8/5/06
    Messages:
    12.824
    Likes Received:
    122
    Chiều qua em mới đi xổ với GM nè anh... :D
     
  19. touch3G

    touch3G Advanced Member

    Joined:
    3/1/10
    Messages:
    1.734
    Likes Received:
    1
    Kết quả thế nào bác ơi? Sao đi mà không hú 1 tiếng, hồi nào giờ ráp 4 version GM mà chưa được nghe con GM chính hãng lần nào.
     
  20. mimosalq

    mimosalq Advanced Member

    Joined:
    8/5/06
    Messages:
    12.824
    Likes Received:
    122
    Chơi với đồ clone anh à,linh kiện khủng bố luôn...nghe violin ,sax và bài do that to me one more time chủ nhà chấp nhận thua.... :D
     
  21. anhkhois

    anhkhois Advanced Member

    Joined:
    15/6/09
    Messages:
    792
    Likes Received:
    20
    Location:
    Saigon
    Tại vì như vầy nè, bác Douglas Self có nói. Còn cụ Baxandall thì chính là người đề xuất kiểu tầng xuất Quasi nguyên bản của Naim dùng 1N4148. Vì đặc tuyến VI của tầng cuối Quasi bị mất cân đối, nên phải chêm thêm diode, Shaw nghĩ ra chêm diode công suất, còn Baxandal nghĩ ra cách "trí tuệ" hơn là cách chèn diode tín hiệu như mạch Naim, còn "trí tuệ" hơn nữa là chèn transdiode, tức BJT nối tắt CB lấy diode BE, vì đặc tuyến VI của BJT gần với VI của driver hơn. Không có gì thần kỳ hết, một cải tiến đơn giản nhưng hiệu quả.
    Còn tại sao là BC560 thì không biết có phải tại hãng làm vậy không, dùng PNP là đúng rồi, nhưng có cần phải cùng loại với driver không thì cả Self cũng không biết vì Baxandall không có nói, nhưng theo Self nếu cùng loại cũng tốt chứ không có gì sai. Dùng BC560 em nghĩ là vì đơn giản, gọn mạch, tiết kiệm.

    Hình trích trong "Audio Power Amplifier Design Handbook" của Douglas Self.
     

    Attached Files:

  22. mimosalq

    mimosalq Advanced Member

    Joined:
    8/5/06
    Messages:
    12.824
    Likes Received:
    122
    Em đang chờ em này về lắp cho 1 số anh em như em đã hứa.Hy vọng giữa tuần có hàng,con này bổn hảng đang dùng nó là solid aluminum
     

    Attached Files:

    • 1.jpg
      1.jpg
      File size:
      11,2 KB
      Views:
      137
  23. quynhhung

    quynhhung Advanced Member

    Joined:
    8/3/08
    Messages:
    426
    Likes Received:
    73
    Anh cố gắng tẩm bổ hết mức cho anh em nhé. Làm thế nào lòng mề đạt cảnh giới... chứ còn cắm rút thì ....
     
  24. mimosalq

    mimosalq Advanced Member

    Joined:
    8/5/06
    Messages:
    12.824
    Likes Received:
    122
    Anh dùng vì còn vài ngàn con không biết làm sao cho hết....
     
  25. mimosalq

    mimosalq Advanced Member

    Joined:
    8/5/06
    Messages:
    12.824
    Likes Received:
    122
    Ok
     

Share This Page

Loading...