DIY và nhân bản Naim NAC, NAP & CAP từ A-Z

Discussion in 'Bán dẫn' started by ThuyLT, 7/6/10.

  1. LTH

    LTH Advanced Member

    Joined:
    7/5/06
    Messages:
    758
    Likes Received:
    0
    Sao ko làm 1 miếng all in one luôn cho gọn .
     
  2. PhuongCa

    PhuongCa Advanced Member

    Joined:
    8/7/12
    Messages:
    161
    Likes Received:
    0
    Location:
    House of Rising Sun.
    Em đang định nhờ anh Quốc ship 1 bộ trở FARNELL của Sing cho dự án 50 năm DIY. Có anh em nào đi chung không? :D
     
  3. langbam

    langbam Advanced Member

    Joined:
    12/1/12
    Messages:
    1.800
    Likes Received:
    28

    Hôm trc bác bảo bass đang oánh rung nhà với NAP xxx mà ta :D
     
  4. vanven

    vanven Advanced Member

    Joined:
    16/4/13
    Messages:
    462
    Likes Received:
    0
    nhiều lúc đi kiếm đã đời mà quên là cái loa nhà mình trầm nó ko có tốt.....
     
  5. dothanhsonxd

    dothanhsonxd Advanced Member

    Joined:
    6/5/08
    Messages:
    1.007
    Likes Received:
    5
    Location:
    Ha Noi

    Em cũng ong hết thủ với vụ dải trầm khi ghép với loa KEF103/3.

    Sau khi được các bác tư vấn, em đã lần lượt làm từng việc một,

    Đầu tiên, em thay toàn bộ tụ nguồn, từ 16 x 2200 kenden thành 16 x3300 Phillips, thấy dải trầm tăng đáng kể

    Tiếp nữa, em tăng thêm hồi tiếp thành 62uF tantanl + 10uF Rifa + 1uF MKP Philip, thấy cũng tăng thêm được ít, nhưng thấy dải cao hơi gắt, em thay thành 62uF Tantan và 22uF Teflon Spague, bỏ tụ 1uF đi thì thấy tiếng hài hòa và em tạm dừng ở đây.

    Sau đó, e tạm dừng con pre Naim, cho ghép với Pre 27, có cân chỉnh lại hệ thống tụ pi và dùng 2n5566, thấy các dải đã đầy đủ. Không thiếu đói như trước nữa.

    Bán dẫn em vẫn dùng đội Mj15003G Motorola, MJ13030/31 của Moto, BC550 của Phillips, FZT857/957 của Zetex.
    Cuối tuần em sẽ làm phóng sự ảnh báo cáo các bác!

    Đến tập 2 em sẽ tiếp tục thử dần với em pre Naim đến khi thấy tiếng vừa phải nhất thì mới dừng.

    Cám ơn các bác đã tận tình chỉ bảo vụ điều chỉnh vừa rùi! :D
     
  6. addicted

    addicted Advanced Member

    Joined:
    4/4/06
    Messages:
    1.248
    Likes Received:
    1
    Location:
    Rìa Thành Công Bang.
    Bác có thanh lý dàn tụ Kendeil không? Em đang muốn giảm bass :D
     
  7. dothanhsonxd

    dothanhsonxd Advanced Member

    Joined:
    6/5/08
    Messages:
    1.007
    Likes Received:
    5
    Location:
    Ha Noi
    Hì, em đưa nó vào con amp 3 kênh (cho 2 kênh rear và front) trong bộ xem phim bác ạ. Em đang ủ mưu bộ 5 kênh Naim mà :D
     
  8. ngvquoc

    ngvquoc Advanced Member

    Joined:
    27/6/09
    Messages:
    1.110
    Likes Received:
    0

    Đúng là bass của NAP 5xxx này đánh rung nhà. Nhưng loa của em là loa kín nên bass xuống em vẫn chưa hài lòng lắm. Lúc đầu pre dùng tụ đầu vào Siemens nên bass quá dư luôn. Em phải đổi sang tạm tụ tháo máy khác. Giờ bass tạm ổn nhưng em vẫn chưa hài lòng. Nên vẫn đang trên đường chinh phục dãy bass cho loa nhà em đó mà
     
  9. ngvquoc

    ngvquoc Advanced Member

    Joined:
    27/6/09
    Messages:
    1.110
    Likes Received:
    0
    Có lẽ loa nhà em rơi vào trường hợp này nè. Vì em chưa nghe loa kín nào khác ngoài cái của em nên không biết có phải vậy nên bass nó dở không.

    Em đang cày ngày đêm để kiếm thóc đổi loa khác đây. Mà tình hình kinh tế khó khăn quá nên chắc ước mơ còn xa lắm :(
     
  10. NDHien

    NDHien Advanced Member

    Joined:
    12/11/09
    Messages:
    1.693
    Likes Received:
    11
    Cám ơn bác Tớt, vì bỏ đi thì thấy tiếc mà dùng thì thấy cũng Ok không đến nỗi nào , mình đã đo và dùng máy xấy tóc thổi hơi nóng vào trở cũng thấy không thay đổi gì mấy nên mới bạo dạn dùng, hồi xưa mua môt bọc nửa kí trở này về làm pre 818 ( không có thì giờ nên mình bảo người bán bốc đại đủ thứ mỗi thứ một bọc ) tất cả là loại 1/2W nên trị số thay đổi theo nhiệt cũng ít , thôi không dám đua đòi nữa có gì dùng nấy .

    Thân
     
  11. mimosalq

    mimosalq Advanced Member

    Joined:
    8/5/06
    Messages:
    12.824
    Likes Received:
    122

    Attached Files:

    • 1.jpg
      1.jpg
      File size:
      100,7 KB
      Views:
      198
  12. mimosalq

    mimosalq Advanced Member

    Joined:
    8/5/06
    Messages:
    12.824
    Likes Received:
    122
    Haha anh em rãnh qua nghe em nó trình diễn nè.......................không thể nào diễn tả bằng lời,em đang đánh thẳng từ CD qua nghe Ngọc Hạ hót "ngày xưa hòang thị" rất rất phê. :D

    Không có bất cứ con tụ nào trên đường tín hiệu...BJT BC550/560 cùi bắp mà DC ofset có 5mV :D
     
  13. vanven

    vanven Advanced Member

    Joined:
    16/4/13
    Messages:
    462
    Likes Received:
    0
    Ghê vậy ta......nap5xx còn chưa hàn mà. Giờ tính sao đây?
     
  14. duongnv

    duongnv Advanced Member

    Joined:
    15/9/09
    Messages:
    1.835
    Likes Received:
    305
    Location:
    Hưng Yên
    Chà chà.
     
  15. kirato

    kirato Advanced Member

    Joined:
    14/12/06
    Messages:
    1.807
    Likes Received:
    9
    Location:
    Tầu THỐNG NHẤT
    nghe tây đồn hay qúa vậy món này làm cho tết nguyên đán rùi. các bác có gì thì làm để tét off cuối năm đê :D
     
  16. mimosalq

    mimosalq Advanced Member

    Joined:
    8/5/06
    Messages:
    12.824
    Likes Received:
    122
    Làm một trận hòanh tráng đi,anh mát tay lắm.Thi pre anh lột hết 4 chú 6H30 chiến lợi phẩm mới tinh đó thấy chưa. :D Em tét thử bóng đi.
     
  17. vanven

    vanven Advanced Member

    Joined:
    16/4/13
    Messages:
    462
    Likes Received:
    0
    Hơ hơ,..........làm nữa chắc khỏi ăn tết luôn đó anh..nhưng mà hay thì vẫn....chịu ko nỗi
     
  18. mimosalq

    mimosalq Advanced Member

    Joined:
    8/5/06
    Messages:
    12.824
    Likes Received:
    122
    Khóai nhất câu này nè em "The Aaron No.1.a is an unusual amplifier by combining many of the best sonic elements of solid-state and tube technologies." nên anh phải động tay và thành công.
     
  19. langbam

    langbam Advanced Member

    Joined:
    12/1/12
    Messages:
    1.800
    Likes Received:
    28

    Linh kiện có vẻ dễ kiếm, nhưng ráp tiếp chắc quả này em ra gốc khế ở vườn với amply mất :(
     
  20. vanven

    vanven Advanced Member

    Joined:
    16/4/13
    Messages:
    462
    Likes Received:
    0
    Căng nhể.....
    Lúc nào bác đi thì...........................rủ em với nhé
     
  21. duongnv

    duongnv Advanced Member

    Joined:
    15/9/09
    Messages:
    1.835
    Likes Received:
    305
    Location:
    Hưng Yên
    Lần này thì đúng là em ra gốc nhãn ngồi hàn rồi
     
  22. dothanhsonxd

    dothanhsonxd Advanced Member

    Joined:
    6/5/08
    Messages:
    1.007
    Likes Received:
    5
    Location:
    Ha Noi

    Vợ đuổi em sang nhà anh Tuấn hàn từ nửa năm trước rùi anh ơi :D
     
  23. duongnv

    duongnv Advanced Member

    Joined:
    15/9/09
    Messages:
    1.835
    Likes Received:
    305
    Location:
    Hưng Yên
    Nói vậy thôi chứ vợ anh vẫn khen vì 1 tuần có 4 buổi tối về sớm và không đi nhậu
     
  24. mimosalq

    mimosalq Advanced Member

    Joined:
    8/5/06
    Messages:
    12.824
    Likes Received:
    122
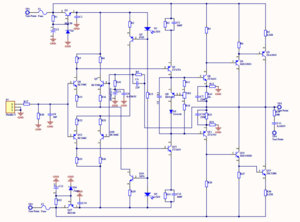
    Con này đúng ra em làm lâu rồi từ thời làm GM1 ,có 1 schematic trên mạng thấy hay quá làm thử nhưng không thành công ,hót rất ẹ,hóa ra nó gài bẩy mình và em cũng có ngồi tính tóan lại nhưng cũng không thành.Cách đây khỏang 2 tuần mổ bụng em nó nhòm sơ bộ thì ...thành công rồi.Tụi nó làm có máy móc cân chỉnh mình không có thì làm kiểu hơi xấu 1 tí là copy chắc chủ hảng cũng tha lổi thôi,mà hảng này cũng copy lại của Hafler.Hafler không kiện thì thôi chứ ,hơi đâu mà nó dòm đến mình. :D

    Mạch làm cách đây 2 năm..................
     

    Attached Files:

    • 1.jpg
      1.jpg
      File size:
      142,2 KB
      Views:
      96
  25. ngvquoc

    ngvquoc Advanced Member

    Joined:
    27/6/09
    Messages:
    1.110
    Likes Received:
    0
    Nghe hấp dẫn quá. Thấy linh kiện cũng quen quen không. Con này chắc làm nhanh thôi mà. Con này mà dùng 2240 BL thì chắc là ngon đúng không anh Quang.
     

Share This Page

Loading...