DIY và nhân bản Naim NAC, NAP & CAP từ A-Z

Discussion in 'Bán dẫn' started by ThuyLT, 7/6/10.

  1. conrongco

    conrongco Advanced Member

    Joined:
    11/8/11
    Messages:
    1.244
    Likes Received:
    5
    ok a ! nhưng giữ dùm e chứ e chưa đi lấy được ! e còn món tái thỏ nữa chưa ghé a được lúc nào ghé e alo a ! :p :p
     
  2. mimosalq

    mimosalq Advanced Member

    Joined:
    8/5/06
    Messages:
    12.824
    Likes Received:
    122
    Mấy cái pre của mình giờ đi hết rồi, tòan là để ghép với power đèn 845,813,Kt120.Giờ thì phải làm 1 cái cho mình...tháo hết linh kiện này cũng đủ chơi rồi :D
    Mấy con BJT cùi bắp này mà được việc lắm đó.
     

    Attached Files:

    • 1.jpg
      1.jpg
      File size:
      101,5 KB
      Views:
      268
  3. Muihex

    Muihex Advanced Member

    Joined:
    8/7/12
    Messages:
    2.403
    Likes Received:
    14
    Location:
    36 phố phường
    Anh Quang còn cái bo xxx nào ko anh, xong cái Aaron em chiến luôn hix hix, bo WJ nữa :(
     
  4. mimosalq

    mimosalq Advanced Member

    Joined:
    8/5/06
    Messages:
    12.824
    Likes Received:
    122
    Sung quá... :D
     
  5. vandk

    vandk Advanced Member

    Joined:
    24/12/11
    Messages:
    1.288
    Likes Received:
    2
    Location:
    Tây Đô
    Hồi trưa em đóng điện cái Pre ủi của anh Post, không biết mắt mũi sao để chập dây (-) vào chân tụ hồi riếp làm cháy trở 27R cấp nguồn cho bo và 02 con bjt nằm gần tụ xuất nóng rang, thay trở 27R khác đóng điện lại thì em nó không hót được chắc là tèo mấy em bjt rùi, chưa có thời gian thay nữa! :(
     
  6. mimosalq

    mimosalq Advanced Member

    Joined:
    8/5/06
    Messages:
    12.824
    Likes Received:
    122
    Cũng là 1 bài học...chết thì thôi có sao đâu :D
     
  7. hieuvu

    hieuvu Advanced Member

    Joined:
    20/10/06
    Messages:
    604
    Likes Received:
    672
    Mèn đét ơi, nếu mà tháo lấy linh kiện thì uổng quá, mấy cái bo Naim chính hiệu con nai vàng đây mà, nhưng mà của phần MC phono.
    Mấy con ZTX đó hổng có cùi bắp đâu nha bác Quang :)
     

    Attached Files:

    • 1.jpg
      1.jpg
      File size:
      101,5 KB
      Views:
      493
  8. nvkhoahcm

    nvkhoahcm Advanced Member

    Joined:
    3/8/09
    Messages:
    1.409
    Likes Received:
    86
    Location:
    Tân Phú - HCM
    Hi Bac,
    Bac chi giup em cho mua cuon may cuon polyester voi.
    (Sorry vi em khong go dau duoc)
    Thank
     
  9. NXTXN2011

    NXTXN2011 Advanced Member

    Joined:
    14/5/11
    Messages:
    87
    Likes Received:
    0
    Để tìm ra chất âm gần giống của Naim làm như sau: Pre chuẩn UK
    - Lấy bộ LK,R,C,BJT NAC72 UK đưa vào Board clone VN
    - Lấy board NAC72 UK hàn bộ BJT clone VN
    - Đổi nguồn NAP72 UK cho bộ nguồn clone VN
    - Ngược lại đưa nguồn clone VN vào NAC72 UK
    Test các loại tín hiệu, đo đạt chuẩn, so sánh, tổng hợp phân tích lý thuyết ----> KQ? Tại sao chất âm ko đạt ?

    Đầu năm 2014 em phi đây, xin đừng chọi đá em . :mrgreen:
     

    Attached Files:

  10. mimosalq

    mimosalq Advanced Member

    Joined:
    8/5/06
    Messages:
    12.824
    Likes Received:
    122
    Em cứ thích là lột hết anh à... :D
     
  11. mimosalq

    mimosalq Advanced Member

    Joined:
    8/5/06
    Messages:
    12.824
    Likes Received:
    122
    Có lẽ nac cần 1 con buffer như ri........................................................
     

    Attached Files:

    • 1.jpg
      1.jpg
      File size:
      129,7 KB
      Views:
      441
  12. ngvquoc

    ngvquoc Advanced Member

    Joined:
    27/6/09
    Messages:
    1.110
    Likes Received:
    0
    Chơi luôn cho đủ bộ đi anh. Vừa rồi em mới đổi loa JBL mới thấy lợi hai của pre NAC này.

    Nghe thử The legend of Drum - mountain với Pear Flower Fragrance thì mới thấy pre này quá tuyệt vời.

    Em đang tìm cd của Yang Yin Yin để thử mà chưa có.
     

    Attached Files:

  13. hieuvu

    hieuvu Advanced Member

    Joined:
    20/10/06
    Messages:
    604
    Likes Received:
    672
    Mình nhìn thì thích lột, em nó lại nằm yên, mắt ươn ướt, thì đúng là lột được rùi
    nhưng mà Ki la to còn dữ hơn, cứ thích là ... là chơi :lol:
     
  14. kirato

    kirato Advanced Member

    Joined:
    14/12/06
    Messages:
    1.807
    Likes Received:
    9
    Location:
    Tầu THỐNG NHẤT
    kaaaaaa kiếm chuyện giề đây bác, em là em chơi tuốt tuồn tuột nha :lol:
     
  15. hieuvu

    hieuvu Advanced Member

    Joined:
    20/10/06
    Messages:
    604
    Likes Received:
    672
    Rầu quá bác Ki ơi, mai khởi sự công trình mới rùi mà lính tráng chựa tập hợp đủ quân số.

    Thấy bác Quang nói chuyện lột Nem, em thấy mất cười, nhớ chuyện lột và luộc. Bác Ki biết sao hông, vì khi đem đồ cho thợ coi, thì chắc chắn sẽ bị lột, nhưng chưa chắc đã bị luộc, nhưng nếu mà đã bị luộc, thì chắc chắn đã bị lột :lol:
     
  16. mimosalq

    mimosalq Advanced Member

    Joined:
    8/5/06
    Messages:
    12.824
    Likes Received:
    122
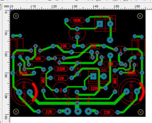
    buffer+filter chính hảng đây...............................em quăng lên SK luôn
     

    Attached Files:

    • 1.jpg
      1.jpg
      File size:
      129 KB
      Views:
      355
  17. conrongco

    conrongco Advanced Member

    Joined:
    11/8/11
    Messages:
    1.244
    Likes Received:
    5
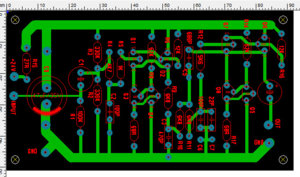
    đang khoan lỗ e nó thì gẫy mũi :p :p :p board 2 lớp này đẹp thật rửa xong board có màu xanh rất đẹp !board có ký hiệu chữ G ko bít loại này ở đâu bán nữa ! :wink: :wink:
     
  18. ngvquoc

    ngvquoc Advanced Member

    Joined:
    27/6/09
    Messages:
    1.110
    Likes Received:
    0
    Mạch đơn giản quá. Em đăng ký 2 bộ về làm từ từ.
     
  19. mimosalq

    mimosalq Advanced Member

    Joined:
    8/5/06
    Messages:
    12.824
    Likes Received:
    122
    Ok em ,sáng giờ tháo cái nac102 ra dò lòi con mắt luôn,giờ xong rồi,phóng SK luôn. :D
     

    Attached Files:

    • 1.jpg
      1.jpg
      File size:
      143,4 KB
      Views:
      293
  20. Baoanh_Hue

    Baoanh_Hue Advanced Member

    Joined:
    6/3/07
    Messages:
    8.888
    Likes Received:
    7
    Location:
    phá Tam Giang
    Buffer ni gắn AARON hợp ko anh vì kiếm OPAM xịn đỏ mắt luôn? Nếu phù hợp em đu theo với :D
     
  21. mimosalq

    mimosalq Advanced Member

    Joined:
    8/5/06
    Messages:
    12.824
    Likes Received:
    122
    Anh chưa thử nữa,để anh làm xong rồi báo em biết nhé.
     
  22. mimosalq

    mimosalq Advanced Member

    Joined:
    8/5/06
    Messages:
    12.824
    Likes Received:
    122
    Em sẽ làm thử mạch buffer lừng danh HDAM -SA để ghép với mọi lọai pre.Mạch này cả Mark Levinson và Musical Fidelity đều dùng trong mấy dòng đỉnh cao của hảng.
     

    Attached Files:

    • 1.jpg
      1.jpg
      File size:
      140,3 KB
      Views:
      208
  23. NDHien

    NDHien Advanced Member

    Joined:
    12/11/09
    Messages:
    1.693
    Likes Received:
    11
    Chào bác Quốc

    Mình đã thấy trước bác một chút , để dành nghe nhạc vocal nhạc vàng , bass nhiều hơn mọi pre khác , nó thả bass rất hay .

    Thân
     
  24. mimosalq

    mimosalq Advanced Member

    Joined:
    8/5/06
    Messages:
    12.824
    Likes Received:
    122
    Vui nhất là em anhkhoi lúc đầu chê cái mạch Naim thậm tệ,cái gì cũng GM là nhất trái đất giờ bập vô Naim rồi chắc dính luôn quá...ôi cái mạch cùi bắp vậy mà thâm hậu đến thế. :D
     
  25. NDHien

    NDHien Advanced Member

    Joined:
    12/11/09
    Messages:
    1.693
    Likes Received:
    11
    Chào các bác

    Mình cũng như thế thôi :mrgreen: , bác Quang còn nhớ vài năm trước mình đến nhà , bác chỉ đống bo NAC72 ( của cụ ThuyLT ) lấy về một cái làm thử , mình dòm vào bo rồi cũng chả cầm về , cho đến 2 tuần sau mình tới lấy bo thì bo này cũng được gói chung vào , thế là mới bắt đầu làm ( vì có bo ) , cũng nhạc nhiên vì âm chat phù hợp với phần lớn tai nhạc VN , cũng tốn mớ bạc thử hết trở rồi tụ rồi transistor ...choke...bây giờ âm chat của nó hay hơn pre đèn của mình , thôi thì giữ lại nghe vậy :D


    Thân
     

Share This Page

Loading...