DIY và nhân bản Naim NAC, NAP & CAP từ A-Z

Discussion in 'Bán dẫn' started by ThuyLT, 7/6/10.

  1. touch3G

    touch3G Advanced Member

    Joined:
    3/1/10
    Messages:
    1.734
    Likes Received:
    1
    Cái thùng này tháo củ loa con PMC gắn vào chắc hay hơn PMC chính hãng :lol:
     
  2. kirato

    kirato Advanced Member

    Joined:
    14/12/06
    Messages:
    1.807
    Likes Received:
    9
    Location:
    Tầu THỐNG NHẤT
    chắc hay hơn rùi cụ, em nạp 1 nửa thùng xong chỉ muốn dẹp hết, để sao có chỗ vật vã thui :lol:
     
  3. phamtuankhuong

    phamtuankhuong Advanced Member

    Joined:
    23/4/14
    Messages:
    92
    Likes Received:
    1
    Con jfet K170 có thay thế bằng con K172 được không bác , Bác ghi chân con k170 để Anh em dễ tham khảo
     
  4. vuduydong1980

    vuduydong1980 Advanced Member

    Joined:
    25/12/11
    Messages:
    579
    Likes Received:
    12
    Location:
    Bình Dương
    Chỗ này hình như là Nf chứ đâu phải 2N
     
  5. doancancel

    doancancel Advanced Member

    Joined:
    27/5/11
    Messages:
    592
    Likes Received:
    226
    Ngon nhể, Nạp tụ mà đại ka ko hú qua nạp phụ :(
     
  6. kirato

    kirato Advanced Member

    Joined:
    14/12/06
    Messages:
    1.807
    Likes Received:
    9
    Location:
    Tầu THỐNG NHẤT
    kaaaaaaa tối qua nạp hết có 2 thùng có 3 người thui, tại a quang thèm tụ trước khi mổ mắt ấy mà
     
  7. phamtuankhuong

    phamtuankhuong Advanced Member

    Joined:
    23/4/14
    Messages:
    92
    Likes Received:
    1
    Con trở ngay con K170 là bao nhieu vay bac .
     
  8. corube1981

    corube1981 Advanced Member

    Joined:
    22/3/12
    Messages:
    920
    Likes Received:
    7

    em trốn dc ít ngày mà anh chơi qua diy thùng luôn rùi,hnào gặp lại các anh chắc em ngơ ngác ngẫn ngơ :mrgreen:
     
  9. kirato

    kirato Advanced Member

    Joined:
    14/12/06
    Messages:
    1.807
    Likes Received:
    9
    Location:
    Tầu THỐNG NHẤT
    ku này dạo nì trốn biệt tăm, mún gặp thì nhớ mang tụ đến mới tiếp nhá, còn không đừng vác mẹt đến giận lắm
     
  10. hola

    hola Advanced Member

    Joined:
    3/3/09
    Messages:
    345
    Likes Received:
    24
    đây là phần nguồn đỉnh cao em mới ship từ mẽo về,


    Cả thùng hả bác? chứ có 2 quả ấy thì chỉ để dành thay máy đo :mrgreen:
     
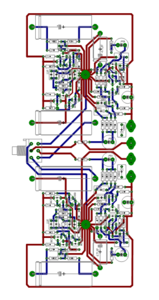
  11. conrongco

    conrongco Advanced Member

    Joined:
    11/8/11
    Messages:
    1.244
    Likes Received:
    5
    con này layout lại vầy ok không các cụ ?
     

    Attached Files:

    • nac.png
      nac.png
      File size:
      73,8 KB
      Views:
      286
  12. UFO

    UFO Advanced Member

    Joined:
    4/12/13
    Messages:
    581
    Likes Received:
    1
    Lần sau cho tôi ké cửa 2 cái volume nhé
     
  13. kidrockx

    kidrockx Advanced Member

    Joined:
    3/7/12
    Messages:
    793
    Likes Received:
    2
    Location:
    Bảo Lộc - Lâm Đồng
    Chơi volume đơn luôn cụ , 2 núm 2 bên vặn cho sướng :mrgreen:
     
  14. conrongco

    conrongco Advanced Member

    Joined:
    11/8/11
    Messages:
    1.244
    Likes Received:
    5
    kaka 1 con ngon ngon kiếm đã khó rồi ! :lol:
     
  15. PSman

    PSman Advanced Member

    Joined:
    9/2/07
    Messages:
    1.332
    Likes Received:
    16
    Cho em mạnh dạn hỏi cụ Rồng ngồi nắn nót tỉa tót sắp linh kiện với đi dây đối xứng hay có chiêu bài nào làm xong 1 bên rồi copy với mirror qua bên kia không ?
     
  16. conrongco

    conrongco Advanced Member

    Joined:
    11/8/11
    Messages:
    1.244
    Likes Received:
    5
    e phải nắn nó đó ah ! chứ ko đi tự động được đâu ! :lol:
     
  17. PSman

    PSman Advanced Member

    Joined:
    9/2/07
    Messages:
    1.332
    Likes Received:
    16
    Tất nhiên là phải làm 1 bên rồi, nhưng bên kia đối xứng thì bác có cách gì mirror phần đã làm mà k phải ngồi vẽ lần nữa không ?
     
  18. vducuy

    vducuy Advanced Member

    Joined:
    13/10/06
    Messages:
    4.429
    Likes Received:
    8
    Oài....ok
    Em thích cách layout của bác.....
     
  19. conrongco

    conrongco Advanced Member

    Joined:
    11/8/11
    Messages:
    1.244
    Likes Received:
    5
    tự xếp thôi bác ơi ! chứ ko tự chạy được ! nếu bác tìm ra cách chạy đẹp thì chỉ e với nha ! :wink:
     
  20. conrongco

    conrongco Advanced Member

    Joined:
    11/8/11
    Messages:
    1.244
    Likes Received:
    5
    mới gắn chạy 1 kênh thấy ok ! nghe chiều giờ :wink:
     

    Attached Files:

  21. tilangminh

    tilangminh Advanced Member

    Joined:
    2/12/12
    Messages:
    152
    Likes Received:
    0
    bác ủi mạch 2 lớp lun bái phục thiệt.em ủi 1 lớp mà không có lần nào hoàn hảo .....toàn phải lấy viết ngồi tập tô màu k :D
     
  22. tilangminh

    tilangminh Advanced Member

    Joined:
    2/12/12
    Messages:
    152
    Likes Received:
    0
    thùng này bác đóng cho loa nỉ mấy inch vậy bác . ah chi phí để làm 1 cặp hết bao nhiêu bác cho em tham khảo với.em cũng có 1 cặp loa sony tivi 29 inch vưỡn còn nằm trong hộp nhựa ....muốn cho em nó về nhà mới :D
     

    Attached Files:

  23. kiennat

    kiennat Advanced Member

    Joined:
    5/12/09
    Messages:
    402
    Likes Received:
    1
    có bị ù xè gì không bác
     
  24. kirato

    kirato Advanced Member

    Joined:
    14/12/06
    Messages:
    1.807
    Likes Received:
    9
    Location:
    Tầu THỐNG NHẤT
    thùng đóng theo mẫu foster203 bác cứ tra trên google là ra hết, đóng chỉ hết tầm 800k là hoàn thiện
     
  25. vducuy

    vducuy Advanced Member

    Joined:
    13/10/06
    Messages:
    4.429
    Likes Received:
    8
    Không biết hôm nay có kế hoạch đấu đá pre gì không ta?
     

Share This Page

Loading...