DIY và nhân bản Naim NAC, NAP & CAP từ A-Z

Discussion in 'Bán dẫn' started by ThuyLT, 7/6/10.

  1. mimosalq

    mimosalq Advanced Member

    Joined:
    8/5/06
    Messages:
    12.824
    Likes Received:
    122
    chính xác
     
  2. horizonline

    horizonline Advanced Member

    Joined:
    5/9/08
    Messages:
    253
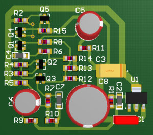
    Likes Received:
    0
    Ok thanks a
     
  3. mimosalq

    mimosalq Advanced Member

    Joined:
    8/5/06
    Messages:
    12.824
    Likes Received:
    122
    Theo em mỗi con ztx phải tương đương với 1 con tube 12ax7 Mullard mới đúng giá trị của em nó :D
     

    Attached Files:

  4. jet

    jet Advanced Member

    Joined:
    21/10/12
    Messages:
    413
    Likes Received:
    1
    Location:
    Tp.HCM
    Bác nói thế làm e thèm. E mới chỉ có BC thui. Mà còn quên mua cả BC560 nữa chứ. E mới có 550 à
     
  5. Baoanh_Hue

    Baoanh_Hue Advanced Member

    Joined:
    6/3/07
    Messages:
    8.888
    Likes Received:
    7
    Location:
    phá Tam Giang
    Board NAC đời giữa đặt bữa trước còn nên em vừa làm thêm con NAC nữa, lần này em gắn ZTX384 đầu vào, BC560 thay bằng 2N3799 (bữa trước anh gửi), tụ in/out thì mấy hạt màu cam nghe tốt ghê anh à :D
     

    Attached Files:

  6. mimosalq

    mimosalq Advanced Member

    Joined:
    8/5/06
    Messages:
    12.824
    Likes Received:
    122
    Cả 2 kênh nếu ép gọn thì chỉ có 5x4 cm à...Pre hay khủng thế mà làm bo bé tí thấy nó sao đó... :D
     

    Attached Files:

    • 1.jpg
      1.jpg
      File size:
      133,4 KB
      Views:
      593
  7. espadon_vn

    espadon_vn Advanced Member

    Joined:
    26/3/08
    Messages:
    8.580
    Likes Received:
    181
    Location:
    KenKen /Xóm 4 - Lại Yên - Hoài Đức - Hà Nội/ Số 4
    Vậy phải chơi cục nguồn thật khủng cho em nó để nhìn nó ... tương phản luôn anh :mrgreen:
     
  8. mimosalq

    mimosalq Advanced Member

    Joined:
    8/5/06
    Messages:
    12.824
    Likes Received:
    122
    :D đang tính làm thử nguồn Salas cho em nó đầy nè...có mạch không anh thử nghiệm xem ra răng?
     
  9. nvkhoahcm

    nvkhoahcm Advanced Member

    Joined:
    3/8/09
    Messages:
    1.409
    Likes Received:
    86
    Location:
    Tân Phú - HCM
    Em có mạch nguồn salas từ thời ad815, anh lấy không em mang qua.
     
  10. mimosalq

    mimosalq Advanced Member

    Joined:
    8/5/06
    Messages:
    12.824
    Likes Received:
    122
    Ok em ,qua anh gởi cho mấy con bjt cho NAC xịn. :D
     
  11. mimosalq

    mimosalq Advanced Member

    Joined:
    8/5/06
    Messages:
    12.824
    Likes Received:
    122
    Vừa xong kênh trái,kênh phải đối xứng thôi............................ :D
     

    Attached Files:

    • 1.jpg
      1.jpg
      File size:
      109,8 KB
      Views:
      356
  12. conrongco

    conrongco Advanced Member

    Joined:
    11/8/11
    Messages:
    1.244
    Likes Received:
    5
    bác nào còn FZT957/857 để lại e mấy con ah ! :wink:
     
  13. jet

    jet Advanced Member

    Joined:
    21/10/12
    Messages:
    413
    Likes Received:
    1
    Location:
    Tp.HCM
    Hình như k170 có thể thay bằng k147 đúng không bác? K147 e còn được 4 con. Đợt lâu có bác gì đó e không nhớ ở củ chi có xin e mà không thấy bác ấy tới lấy. Giờ còn dư 4 em chắc làm nguồ HQ được hả bác?
     
  14. mimosalq

    mimosalq Advanced Member

    Joined:
    8/5/06
    Messages:
    12.824
    Likes Received:
    122
    DAC PCM1794 + NAC72+NAPxxx rất ăn ý... Mấy cd player nhà em phải gọi bằng cụ. :D
     

    Attached Files:

  15. lynhan159

    lynhan159 Advanced Member

    Joined:
    16/10/07
    Messages:
    3.017
    Likes Received:
    5
    Location:
    Phú Nhuận Bang, Sài Gòn
    gớm thấy cụ thì đúng a :lol:
     
  16. mimosalq

    mimosalq Advanced Member

    Joined:
    8/5/06
    Messages:
    12.824
    Likes Received:
    122
    qua anh rinh 2 cái thùng về đi... :D
     
  17. conrongco

    conrongco Advanced Member

    Joined:
    11/8/11
    Messages:
    1.244
    Likes Received:
    5
    Đại Ca cho e hỏi chỗ khoanh đỏ gắn con gì thế a !
     

    Attached Files:

    • 1.JPG
      1.JPG
      File size:
      51,4 KB
      Views:
      224
  18. mimosalq

    mimosalq Advanced Member

    Joined:
    8/5/06
    Messages:
    12.824
    Likes Received:
    122
    Đó là con 220p dán,nếu đã gắn con 220p chân cắm rồi thì không gắn nữa. :D
     
  19. lynhan159

    lynhan159 Advanced Member

    Joined:
    16/10/07
    Messages:
    3.017
    Likes Received:
    5
    Location:
    Phú Nhuận Bang, Sài Gòn
    đang ốm mà qua sợ lếch về không nổi nói chi tới bưng thùng a :mrgreen:
     
  20. mimosalq

    mimosalq Advanced Member

    Joined:
    8/5/06
    Messages:
    12.824
    Likes Received:
    122
    Chưa gì sợ về hỏng nổi rồi,qua anh là hết bệnh liền à,rượu bổ nhiều lắm :D
     
  21. langbam

    langbam Advanced Member

    Joined:
    12/1/12
    Messages:
    1.800
    Likes Received:
    28
    Hai cụ này giờ chắc cũng nhão lắm rồi nên cố mà lo tẩm bổ vào đi :mrgreen:
    Lâu lắm ko dc nhậu với các cụ, ko biết đô các cụ có suy giảm tý nào ko ạ
     
  22. kirato

    kirato Advanced Member

    Joined:
    14/12/06
    Messages:
    1.807
    Likes Received:
    9
    Location:
    Tầu THỐNG NHẤT
    ý, có lão gáy te te nghe ghê quá hè, muốn lết sớm hả :lol:
     
  23. giaothu

    giaothu Advanced Member

    Joined:
    19/7/11
    Messages:
    584
    Likes Received:
    113
    Mới đi Mỹ tập dợt về rồi, yên tâm vấn đề đô, Mấy thằng cha bên Mỹ cũng còn sợ nữa là!
     
  24. langbam

    langbam Advanced Member

    Joined:
    12/1/12
    Messages:
    1.800
    Likes Received:
    28
    Cuối tuần lên "trả phí thuê loa" cho cụ lết từ Lệ quán về nhà luôn :lol:
     
  25. kirato

    kirato Advanced Member

    Joined:
    14/12/06
    Messages:
    1.807
    Likes Received:
    9
    Location:
    Tầu THỐNG NHẤT
    nói là nàm nha, chớ không lại bẩu e tới ngày mắc kẹt òi. lói giề thì lói e nà em lết hoài, ấy thế mà vẫn chưa tởn, híc cụ bốc thuốc thế lào cho em hết bệnh đê :lol:
     

Share This Page

Loading...