DIY và nhân bản Naim NAC, NAP & CAP từ A-Z

Discussion in 'Bán dẫn' started by ThuyLT, 7/6/10.

  1. mimosalq

    mimosalq Advanced Member

    Joined:
    8/5/06
    Messages:
    12.824
    Likes Received:
    122
    Con pre huyền thoại em cho nó về 1 mặt ,bọc mass toàn bộ để triệt nhiểu tối đa. :D.Đây là layout em ưng ý nhất từ trước đến giờ.
     

    Attached Files:

    • 1.jpg
      1.jpg
      File size:
      127,1 KB
      Views:
      1.046
  2. hlchip

    hlchip Advanced Member

    Joined:
    18/7/12
    Messages:
    520
    Likes Received:
    0
    Location:
    Phu Nhuan Dist. - Lang Thang
    Cái giống gì dzay trời, có dùng vào được việc gì không anh?
     
  3. mimosalq

    mimosalq Advanced Member

    Joined:
    8/5/06
    Messages:
    12.824
    Likes Received:
    122
    Saigon rất vui mà bỏ đi lâu quá nhe...Cái pre này đang làm Kirato chết mệt luôn mà còn phải hỏi nữa hỉ. :D
     
  4. mimosalq

    mimosalq Advanced Member

    Joined:
    8/5/06
    Messages:
    12.824
    Likes Received:
    122
    Hôm nay thay cái Salas bằng Super Teddy Regulator cái NAC trở nên khác lạ,mid low quá tuyệt vời.Anh em chuẩn bị ủi cái nguồn ni thử xem. :D
     
  5. mimosalq

    mimosalq Advanced Member

    Joined:
    8/5/06
    Messages:
    12.824
    Likes Received:
    122
    Schematic nhìn ok quá.....................................................Linh kiện có sẵn.
     

    Attached Files:

    • 1.png
      1.png
      File size:
      6,6 KB
      Views:
      965
  6. hlchip

    hlchip Advanced Member

    Joined:
    18/7/12
    Messages:
    520
    Likes Received:
    0
    Location:
    Phu Nhuan Dist. - Lang Thang
    Bị đi khổ sai làm ku li nên cũng khó về quá, nhớ các anh quá đi, loa ở nhà e sợ hỏng quá :(

    Anh Ki ơi, cái ni hay, cho e cái naim đi :D ngoài này k có cái pre nào ra hồn nên cũng buồn lắm!

    Ah! Cách đây vài hôm, e có nhặt được 02 cái bao, các cụ xem hình nhé, Trên dây ghi là MONSTER CABLE High Resolution Standard "Time Correct" Speaker Cable with Magnetic Tube and LPR Dielectric - 1ft

    Đọc có hiểu mô tê răng rứa , Hôm qua không tắm, phát hiện chú tí bị bỏ đói nên cắn đứt dây điện máy bơm nước, em định lấy dây này thay, 1 dây dài 4.5m, nối 02 dây lại cũng dư. khoảng 2m xong rồi cắt bỏ. Không biết dẫn điện được không nhưng em thấy lõi dây to lắm, được bện từ rất rất nhiều dây điện nhỏ.

    E nghi là máy bơm chạy bằng dây này được nhỉ! Các bác cho ý kiến, hôm nay mà không được là e bị ghẻ mất, ngứa ngáy quá đi!
     

    Attached Files:

  7. kirato

    kirato Advanced Member

    Joined:
    14/12/06
    Messages:
    1.807
    Likes Received:
    9
    Location:
    Tầu THỐNG NHẤT
    còn hồn đâu mà nghe, làm ku li như ku a cũng mún kaaaaaaaaaaaaaaaaaaa.
    hay giề đâu, có con lởm nào thì táng vô nghe tàm tạm ý mà, thích thì a sẽ đi lượm ve chai tiếp :lol:
     
  8. hlchip

    hlchip Advanced Member

    Joined:
    18/7/12
    Messages:
    520
    Likes Received:
    0
    Location:
    Phu Nhuan Dist. - Lang Thang
    Saigon rất vui mà bỏ đi lâu quá nhe...Cái pre này đang làm Kirato chết mệt luôn mà còn phải hỏi nữa hỉ. :D

    Bị đi khổ sai làm ku li nên cũng khó về quá, nhớ các anh quá đi, loa ở nhà e sợ hỏng quá :(

    Anh Ki ơi, cái ni hay, cho e cái naim đi :D ngoài này k có cái pre nào ra hồn nên cũng buồn lắm!

    Ah! Cách đây vài hôm, e có nhặt được 02 cái bao, các cụ xem hình nhé, Trên dây ghi là MONSTER CABLE High Resolution Standard "Time Correct" Speaker Cable with Magnetic Tube and LPR Dielectric - 1ft

    Đọc có hiểu mô tê răng rứa , Hôm qua không tắm, phát hiện chú tí bị bỏ đói nên cắn đứt dây điện máy bơm nước, em định lấy dây này thay, 1 dây dài 4.5m, nối 02 dây lại cũng dư. khoảng 2m xong rồi cắt bỏ. Không biết dẫn điện được không nhưng em thấy lõi dây to lắm, được bện từ rất rất nhiều dây điện nhỏ.

    E nghi là máy bơm chạy bằng dây này được nhỉ! Các bác cho ý kiến, hôm nay mà không được là e bị ghẻ mất, ngứa ngáy quá đi!
    còn hồn đâu mà nghe, làm ku li như ku a cũng mún kaaaaaaaaaaaaaaaaaaa.
    hay giề đâu, có con lởm nào thì táng vô nghe tàm tạm ý mà, thích thì a sẽ đi lượm ve chai tiếp :lol:[/quote]

    Đang nghe thử mấy em này, đổi vị chút chút
     

    Attached Files:

  9. NDHien

    NDHien Advanced Member

    Joined:
    12/11/09
    Messages:
    1.693
    Likes Received:
    11
    Chào các bác
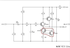
    Hôm nay có chút thì giờ đi dạo một vong qua Alibaba thì thấy được NAC42 này

    Dòm hình thì toàn là ZTX384 và ZTX214 cả , có cả búp phờ nữa , còn sê ma thì dưới này , y hệt NAC72 của mình


    Còn ZTX... thì bán đầy ở Alibaba và 40 tên cướp..., chả biết that giả như thế nào, nhưng giá cũng đắt chứ không bèo đâu .

    Thân
     

    Attached Files:

  10. lynhan159

    lynhan159 Advanced Member

    Joined:
    16/10/07
    Messages:
    3.017
    Likes Received:
    5
    Location:
    Phú Nhuận Bang, Sài Gòn
    ZTX tháo từ bo phono naim hịn đây anh... không biết giá bao nhiêu nhưng nghe thấy cũng được. :) Thân
     

    Attached Files:

    • ZTX.JPG
      ZTX.JPG
      File size:
      98,5 KB
      Views:
      535
  11. UFO

    UFO Advanced Member

    Joined:
    4/12/13
    Messages:
    581
    Likes Received:
    1
    Háng hiềm
     
  12. lynhan159

    lynhan159 Advanced Member

    Joined:
    16/10/07
    Messages:
    3.017
    Likes Received:
    5
    Location:
    Phú Nhuận Bang, Sài Gòn
    Sao mod không pan lích lão này 1 phát cho em nhờ nhể :lol: :mrgreen:
     
  13. UFO

    UFO Advanced Member

    Joined:
    4/12/13
    Messages:
    581
    Likes Received:
    1
    Uỵch! Em bỏ nhầm dấu.
    Hàng hiếm mới đúng :D
     
  14. startburn

    startburn Advanced Member

    Joined:
    20/6/07
    Messages:
    508
    Likes Received:
    12
    hic, đầy trên ebay mà mấy bác, chủ yếu là giá nào thui. :(. coming soon.....
     

    Attached Files:

  15. lynhan159

    lynhan159 Advanced Member

    Joined:
    16/10/07
    Messages:
    3.017
    Likes Received:
    5
    Location:
    Phú Nhuận Bang, Sài Gòn
    Sao bo đó khác với cái bo mình chẳng có con trans nào :lol:
     

    Attached Files:

  16. lehuy173

    lehuy173 Advanced Member

    Joined:
    7/11/11
    Messages:
    870
    Likes Received:
    88
    Không có đống trễ rồi bác ạ.
     
  17. langbam

    langbam Advanced Member

    Joined:
    12/1/12
    Messages:
    1.800
    Likes Received:
    28

    Lại bị cao thủ nào dùng chuối hột hạ tháo hết lkiện rồi cụ lý. May cái dính trên người nó ko cắt đấy cụ :lol:
     
  18. mimosalq

    mimosalq Advanced Member

    Joined:
    8/5/06
    Messages:
    12.824
    Likes Received:
    122
    aNH CHỜ EM TUẦN SAU EM GỞI TẶNG ANH PCB NGUỒN NÀY ĐỂ CHO NAC ANH NHÉ.GIỜ EM THÍCH LÀM NGUỒN LẮ :D M.
     

    Attached Files:

    • 1.jpg
      1.jpg
      File size:
      95,9 KB
      Views:
      408
  19. jet

    jet Advanced Member

    Joined:
    21/10/12
    Messages:
    413
    Likes Received:
    1
    Location:
    Tp.HCM
    Có phần của em không anh Quang? Cho em ké nha
     
  20. mimosalq

    mimosalq Advanced Member

    Joined:
    8/5/06
    Messages:
    12.824
    Likes Received:
    122
    đƯỢC THÔI EM...
     

    Attached Files:

    • 1.jpg
      1.jpg
      File size:
      127,5 KB
      Views:
      289
  21. NDHien

    NDHien Advanced Member

    Joined:
    12/11/09
    Messages:
    1.693
    Likes Received:
    11
    Chào các bác
    Nguồn cho NAC này cũng làm nhiều rồi , nào là nguồn dùng 317 sò sắt , nào là nguồn dùng 4 chú LM317 , còn 2 cái WJ nữa , bây giờ lại sắp có nguồn mới ... :D , cái bộ Nem chả này băng thông chừng 10Hz-40KHz thôi , nhưng nghe nhạc vàng vẫn hay :D , điền ngạc nhiên là nhiều amp nghe rất ngọt nhào vocal băng thông chỉ có 16Hz-16K thôi ( Jungson classA J99 ) , nhưng tóm lại cái này nghe vocal rất hay .

    Thân
     
  22. mimosalq

    mimosalq Advanced Member

    Joined:
    8/5/06
    Messages:
    12.824
    Likes Received:
    122
    Khakha anh nghe thử Tuấn Ngọc thả câu này,không tê tái không ăn tiền....
    "Một mai khi xa nhau người cho tôi tạ lỗi dù kiếp sống đã rêu phong rồi Giọt nước mắt xót xa nhỏ xuống trái tim khô một đời tôi tê tái "
    :D
     
  23. Baoanh_Hue

    Baoanh_Hue Advanced Member

    Joined:
    6/3/07
    Messages:
    8.888
    Likes Received:
    7
    Location:
    phá Tam Giang
    Con NAC72 mà có thêm chút ấm áp của Kaneda nữa thì trên cả tuyệt vời luôn anh nhỉ :D
     
  24. mimosalq

    mimosalq Advanced Member

    Joined:
    8/5/06
    Messages:
    12.824
    Likes Received:
    122
    Vậy là làm chưa tới rồi,rất ấm áp em à. :D
     
  25. mimosalq

    mimosalq Advanced Member

    Joined:
    8/5/06
    Messages:
    12.824
    Likes Received:
    122
    eM BỔ SUNG MẠCH MUTE ON OFF CHO NAC72.
     

    Attached Files:

    • 1.jpg
      1.jpg
      File size:
      141,9 KB
      Views:
      163

Share This Page

Loading...