DIY và nhân bản Naim NAC, NAP & CAP từ A-Z

Thảo luận trong 'Bán dẫn' bắt đầu bởi ThuyLT, 7/6/10.

  1. mimosalq

    mimosalq Advanced Member

    Tham gia ngày:
    8/5/06
    Bài viết:
    12.824
    Đã được thích:
    119
    đúng rồi em.
     
  2. dodo143

    dodo143 Advanced Member

    Tham gia ngày:
    13/7/09
    Bài viết:
    116
    Đã được thích:
    52
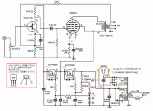
    2sk79 lợi hại thật, thanks anh Quang đã chia sẽ mạch
     

    Các file đính kèm:

    • image.jpg
      image.jpg
      Kích thước:
      70,6 KB
      Đọc:
      747
  3. startburn

    startburn Advanced Member

    Tham gia ngày:
    20/6/07
    Bài viết:
    508
    Đã được thích:
    12
    Có ai khùng giống em ko, em bị tẩu rùi, ko làm nac nữa.
     

    Các file đính kèm:

  4. mimosalq

    mimosalq Advanced Member

    Tham gia ngày:
    8/5/06
    Bài viết:
    12.824
    Đã được thích:
    119
    2 cặp hồng xiêm,1 cặp Clarity,1 cặp VCAP,1 Khozmo volume,bộ ZTX,Salas shunt,dây đi trong máy Audio Note thì phải...hao quá. :D
    Ráp luôn con này đi với em nó đi,bảo đảm hay.. :D
     

    Các file đính kèm:

    • 1.jpg
      1.jpg
      Kích thước:
      149,9 KB
      Đọc:
      731
  5. NDHien

    NDHien Advanced Member

    Tham gia ngày:
    12/11/09
    Bài viết:
    1.693
    Đã được thích:
    11
    Chào các bác

    Chời ơi , mình đã nghĩ DIY được gần năm rồi , dòm cái này của Startburn sợ quá , chắc phải mua lại mỏ hàn và đồng hồ đo đa năng quá , vẫn còn giữ bo ..

    Thân
     
  6. mimosalq

    mimosalq Advanced Member

    Tham gia ngày:
    8/5/06
    Bài viết:
    12.824
    Đã được thích:
    119
    Chới luôn đi em....
     

    Các file đính kèm:

    • 2sk79.gif
      2sk79.gif
      Kích thước:
      53 KB
      Đọc:
      702
  7. startburn

    startburn Advanced Member

    Tham gia ngày:
    20/6/07
    Bài viết:
    508
    Đã được thích:
    12
    Sau vài ngày nghe thử theo gu nhạc và bộ dàn nhà em, em có nhận xét là ko nên setup như thế này, delund nên gắn 1 vị trí trong bo này thui.... theo em, input delund 3.3 hoặc 4.7 đều tốt, output chỉ nên dùng clearity MR là đủ, và đạt mức cân bằng.
     
  8. mimosalq

    mimosalq Advanced Member

    Tham gia ngày:
    8/5/06
    Bài viết:
    12.824
    Đã được thích:
    119
    Quay về vị trí củ hả? Con pre NAC của em là đỉnh nhất hiện nay rồi. :D
     
  9. startburn

    startburn Advanced Member

    Tham gia ngày:
    20/6/07
    Bài viết:
    508
    Đã được thích:
    12
    Dạ, trở lại như cũ anh. phối ghép theo gu của em như vậy là ổn rùi. em lấy 4.7 làm dự án khác ạ.
     
  10. Capt_Lee

    Capt_Lee Advanced Member

    Tham gia ngày:
    5/3/15
    Bài viết:
    742
    Đã được thích:
    90
    Nơi ở:
    Hải phòng
  11. dodo143

    dodo143 Advanced Member

    Tham gia ngày:
    13/7/09
    Bài viết:
    116
    Đã được thích:
    52
    Hic sao website này món gì cũng có vậy: tda1543, tda1541, 2sk170, 2n5565....
     
  12. obscurus

    obscurus Advanced Member

    Tham gia ngày:
    28/6/14
    Bài viết:
    352
    Đã được thích:
    4
    Nó như cái kho đồ NOS ấy bác, bọn này có cả trên ebay, bán đủ thứ đồ hiếm nhưng giá hơi mắc chút.
     
  13. dodo143

    dodo143 Advanced Member

    Tham gia ngày:
    13/7/09
    Bài viết:
    116
    Đã được thích:
    52
    Để em thử nghiệm đặt xem sao
     
  14. mimosalq

    mimosalq Advanced Member

    Tham gia ngày:
    8/5/06
    Bài viết:
    12.824
    Đã được thích:
    119
    ZTX214 như hình là không được rồi...
     
  15. Capt_Lee

    Capt_Lee Advanced Member

    Tham gia ngày:
    5/3/15
    Bài viết:
    742
    Đã được thích:
    90
    Nơi ở:
    Hải phòng
    Anh ơi thế ZTX214 như thế nào mới được ah? Mấy cái này e không biết gì, may mà a nói không thì e chết
     
  16. mimosalq

    mimosalq Advanced Member

    Tham gia ngày:
    8/5/06
    Bài viết:
    12.824
    Đã được thích:
    119
    Để mình chụp ảnh gởi lên...........
     
  17. hpham

    hpham Advanced Member

    Tham gia ngày:
    16/3/09
    Bài viết:
    739
    Đã được thích:
    23
    Em còn dư 1 bo phono có đủ ZTX384/214 cho Nac bác nào cần thì ới em :)
     
  18. tinhdhmo

    tinhdhmo Advanced Member

    Tham gia ngày:
    26/10/08
    Bài viết:
    1.916
    Đã được thích:
    1.106
    Báo cáo các bác là em đã làm xong em này, nhưng đang loay hoay vì nó bị ù . Tiếng e e e e e nhay cả khi min volume. Em thử cấp nguồn rời từ máy cấp nguồn thì không bị, nhưng cứ cấp nguồn ac vào mạch ổn áp của nó là dính luôn. Các bác tư vấn cho em vụ nầy mới , bực quá
     
  19. dothanhsonxd

    dothanhsonxd Advanced Member

    Tham gia ngày:
    6/5/08
    Bài viết:
    1.007
    Đã được thích:
    5
    Nơi ở:
    Ha Noi
    Làm nguồn rời đê
     
  20. tinhdhmo

    tinhdhmo Advanced Member

    Tham gia ngày:
    26/10/08
    Bài viết:
    1.916
    Đã được thích:
    1.106
    Em vừa check lại, nhâc 1 chân trở 27R để cách ly với nguồn của nó, cấp nguồn từ máy cấp nguồn vào mà vẫn bị sôi. Đã thay thử tụ in-out vẫnbị. Chắc thay nốt đống BC107 vào BC550 coi sao. Bực ghê
     

    Các file đính kèm:

  21. PSman

    PSman Advanced Member

    Tham gia ngày:
    9/2/07
    Bài viết:
    1.332
    Đã được thích:
    16
    Gỡ con tem dán bo ra là hết sôi liền à. Em bị 3 lần rồi nên chắc chắn...
     
  22. tinhdhmo

    tinhdhmo Advanced Member

    Tham gia ngày:
    26/10/08
    Bài viết:
    1.916
    Đã được thích:
    1.106
    Thật không thể tin được
     
  23. vuhoa155

    vuhoa155 Advanced Member

    Tham gia ngày:
    7/4/09
    Bài viết:
    1.198
    Đã được thích:
    18
    Bác cụ thể đc ko ạ? Em cũng dùng bo này, nhưng mà bị sôi nên vẫn để đấy chưa vào vỏ...
     
  24. diyampli

    diyampli Advanced Member

    Tham gia ngày:
    15/6/10
    Bài viết:
    6.542
    Đã được thích:
    304
    Nơi ở:
    Anh có vào Nghĩa Lộ với em không?
    Tốt nhất là cắt rời bo nguồn ra để xa chút, phíp saokim kém lắm. Nhốt phần pre vào một cái hộp vừa đủ và tôn giỳ chút, không biết kích thước em vẽ có bị bơm lên không chứ zin thì có thể bỏ vào cái vỏ CD-ROM thì đỡ ù xì sôi iếc rất nhiều, tụ kia nên lấy đồng lá bọc lại và nối mass vỏ. Với Nác thì phải vận hết bài đúng không cụ Vandk :lol:
     
  25. tinhdhmo

    tinhdhmo Advanced Member

    Tham gia ngày:
    26/10/08
    Bài viết:
    1.916
    Đã được thích:
    1.106
    Cám ơn kinh nghiệm bác diyamply chia sẻ, tối nay em sẽ thử lại coi sao
     

Chia sẻ trang này

Đang tải...