EL84 push pull đơn giản.

Discussion in 'Đèn điện tử' started by mimosalq, 24/7/13.

  1. tuanhaitin

    tuanhaitin Advanced Member

    Joined:
    18/4/10
    Messages:
    1.587
    Likes Received:
    16
    Location:
    Phú Nhuận-HCM
    - Tranh thủ ngay nghỉ, em hoàn thành cặp OPT. đuối như cá đuối :( .
     

    Attached Files:

  2. Bluehavent

    Bluehavent Advanced Member

    Joined:
    10/3/13
    Messages:
    52
    Likes Received:
    1
    Bác mua nắm trở 5 vạch ở đâu vậy? :D đau đầu với cái vụ trở thông số nhỡ nhàng của cái thiết kế này
     
  3. tranguyennguyen

    tranguyennguyen Advanced Member

    Joined:
    20/4/11
    Messages:
    3.529
    Likes Received:
    25
    Location:
    Hà Nội
    Trở Đài Loan 2W nhờ bác yuzenvn mua, trở xịn như 270k mua trên shop Quang Hào ( part conecction), trở 1% khác mua các cửa hàng linh kiện điện tử.
     
  4. mimosalq

    mimosalq Advanced Member

    Joined:
    8/5/06
    Messages:
    12.824
    Likes Received:
    122
    Không cần phải chính xác như vậy đâu,gần đúng là ok rồi.Mình nghĩ trong kho tụi nó có toàn trở ni nên tận dụng hết,điển hình là trở nối led báo nguồn hảng dùng 5 vòng màu 392R...pó tay. :D
     
  5. mimosalq

    mimosalq Advanced Member

    Joined:
    8/5/06
    Messages:
    12.824
    Likes Received:
    122
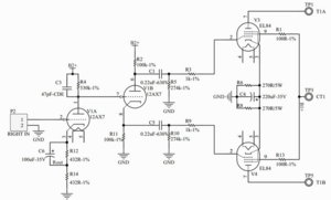
    Em đưa schematic chính xác đây ạ cho anh em tiện lắp.Thông số nguồn và opt em đã post trên mấy trang đầu.Điện áp mẫu mấy điểm cần đo em cũng đã post.PCB thì hòan hảo đến từng mm.Em xin hết,chúc anh em có 1 sản phẩm như ý.
     

    Attached Files:

    • 1.jpg
      1.jpg
      File size:
      65,3 KB
      Views:
      651
    • 2.jpg
      2.jpg
      File size:
      18,4 KB
      Views:
      642
    • 3.jpg
      3.jpg
      File size:
      44,8 KB
      Views:
      640
  6. mimosalq

    mimosalq Advanced Member

    Joined:
    8/5/06
    Messages:
    12.824
    Likes Received:
    122
    Con này rất hay mà dễ lắp.Em lắp 2 bộ rồi không có 1 chút khó khăn nào,hàn linh kiện đầy đủ ,gắn loa tín hiệu rồi mở nguồn là xong...quá đơn giản phải không :D
     
  7. tuanhaitin

    tuanhaitin Advanced Member

    Joined:
    18/4/10
    Messages:
    1.587
    Likes Received:
    16
    Location:
    Phú Nhuận-HCM
    - Em mượn đồng hồ về đo OPT EL 84 PP.
    Điện trở PP: 381 Ohm


    Cảm kháng PP: 90 Henry.
     

    Attached Files:

    thanh nhac likes this.
  8. quangnt

    quangnt Advanced Member

    Joined:
    29/10/11
    Messages:
    2.409
    Likes Received:
    126
    Số đo ở thang 200H mơ ước quá :D
     
  9. ddinhchi

    ddinhchi Advanced Member

    Joined:
    8/1/09
    Messages:
    1.045
    Likes Received:
    13
    Location:
    Ha Noi
    Bác tuanhaitin xem lại đồng hồ nhé, hết pin thường không chính xác đâu.
     
  10. anhlongtranf

    anhlongtranf Advanced Member

    Joined:
    10/2/09
    Messages:
    1.313
    Likes Received:
    4
    :D
    Thay gấp cục pin rồi đo lại nhé.
     
  11. cuongnm

    cuongnm Advanced Member

    Joined:
    28/5/09
    Messages:
    2.502
    Likes Received:
    10
    Location:
    HLGA - GẦM...
    Đo lại rồi trừ hao 20% nhé :lol:
     
  12. haduytien68

    haduytien68 Advanced Member

    Joined:
    2/3/12
    Messages:
    59
    Likes Received:
    3
    Đúng rồi, con này rất dễ lắp Em lắp xong rồi. Cám ơn bác mimosalq.
     
  13. tranguyennguyen

    tranguyennguyen Advanced Member

    Joined:
    20/4/11
    Messages:
    3.529
    Likes Received:
    25
    Location:
    Hà Nội
    Cảm ơn bác, em cũng đang cố gắng hoàn thành.
    ECC88 bác liên hệ lấy về chưa?
    Em đang lôi đống EL84 và tương tự tạp pi lù ra soi, 11 chú nhặt được có 1 chú :( :mrgreen:
    Trong khi đã lắp gần xong 2 bo mạch nữa :mrgreen:
     

    Attached Files:

    • Lap.jpg
      Lap.jpg
      File size:
      142,9 KB
      Views:
      340
  14. garbolino

    garbolino Advanced Member

    Joined:
    28/3/07
    Messages:
    6.862
    Likes Received:
    11
    Location:
    ZVL Skalica

    Cái đồng hồ này cục nguồn 220/12 100VA em đo được ...... 40H :lol:
     
  15. Bluehavent

    Bluehavent Advanced Member

    Joined:
    10/3/13
    Messages:
    52
    Likes Received:
    1
    :D còn đường cất tiếng hót của Chim yến còn xa vời vợi, em cập nhật DA
     

    Attached Files:

  16. tranguyennguyen

    tranguyennguyen Advanced Member

    Joined:
    20/4/11
    Messages:
    3.529
    Likes Received:
    25
    Location:
    Hà Nội
    Tiếp tục đến vụ xương nhất: OPT. Có bác nào dùng cục double C core này chưa nhỉ?
    Kiểu dáng khá lạ từ chuyện cắt fe lệch đến bobin.
     
  17. 2988

    2988 Advanced Member

    Joined:
    29/7/09
    Messages:
    480
    Likes Received:
    1
    Location:
    Nằm giữa hai Bà...
    Phối cảnh đằng sau khủng quá cụ Trà ơi, lổn nhổn như lợn con (hình như toàn c-core) :D
     
  18. caoan

    caoan Advanced Member

    Joined:
    21/12/10
    Messages:
    2.782
    Likes Received:
    22
    Nhìn toàn nguồn C core của nga ... bác cũng sưu tầm nhiều nhỉ.... :)
     
  19. tranguyennguyen

    tranguyennguyen Advanced Member

    Joined:
    20/4/11
    Messages:
    3.529
    Likes Received:
    25
    Location:
    Hà Nội
    Dạ cũng tàm tạm, chỗ này hết tầm khoảng nửa năm lương thôi ạ :(
     
  20. caoan

    caoan Advanced Member

    Joined:
    21/12/10
    Messages:
    2.782
    Likes Received:
    22
    Oài nhìn đẹp thế.... vậy cụ vẫn còn sưu tầm fe nhiều thế... Em được 4 bộ fe đã thấy chật nhà lắm rồi. Fe của em thì không ngon = của bác...hihi, bao giờ cụ thanh lý vậy :mrgreen:
     
  21. tranguyennguyen

    tranguyennguyen Advanced Member

    Joined:
    20/4/11
    Messages:
    3.529
    Likes Received:
    25
    Location:
    Hà Nội
    Đống đồng ... lành em nghiến răng sưu tầm dùng dần ạ. Chắc cũng không dư nhiều đâu, vì kế hoạch 10 năm của em là DIY khoảng trên chục bộ tube amp thôi :mrgreen:
     
  22. caoan

    caoan Advanced Member

    Joined:
    21/12/10
    Messages:
    2.782
    Likes Received:
    22
    Kế hoạch của bác hoành tráng quá.... :mrgreen:
     
  23. 2988

    2988 Advanced Member

    Joined:
    29/7/09
    Messages:
    480
    Likes Received:
    1
    Location:
    Nằm giữa hai Bà...
    Tháo trả bobin + dây đồng, mua Ccore không thì chắc khoảng 2 tháng lương thôi bác nhỉ
     
  24. tranguyennguyen

    tranguyennguyen Advanced Member

    Joined:
    20/4/11
    Messages:
    3.529
    Likes Received:
    25
    Location:
    Hà Nội
    Nếu may mắn nhặt được ở đồng nát thì không đến nửa tháng lương bác ạ :(
    Còn nếu vợ giận gọi đồng nát đến thì cả đống hơn tạ được những 1 triệu :mrgreen:
     
  25. nguyensyanhduy

    nguyensyanhduy Advanced Member

    Joined:
    5/10/09
    Messages:
    920
    Likes Received:
    47
    Location:
    BH-ĐN
    6p14p pp của em mới tới đây đang chờ opt và psu
     

    Attached Files:

Share This Page

Loading...