EL84 push pull đơn giản.

Discussion in 'Đèn điện tử' started by mimosalq, 24/7/13.

  1. tranguyennguyen

    tranguyennguyen Advanced Member

    Joined:
    20/4/11
    Messages:
    3.529
    Likes Received:
    25
    Location:
    Hà Nội
    Ok bác.
     
  2. anhlongtranf

    anhlongtranf Advanced Member

    Joined:
    10/2/09
    Messages:
    1.313
    Likes Received:
    4
    Như vây cụ tuanhaitin yên tâm nhé. Hãng thua DIY về điện cảm rò rồi. Em đã nói, không có chuẩn cho tất cả OPT mà từng trường hợp mới có chuẩn. Hiểu phải hiểu tới gốc, chứ nghe người ta nói "điện cảm rò cứ trên 15mH thì OPT đó coi như vứt vì không đạt dải cao" để áp cho OPT 10k/8R là sai cơ bản. Nếu OPT 3,4k/8R mà đo L rò = 15mH thì OPT này vứt thật :D
     
  3. tuanhaitin

    tuanhaitin Advanced Member

    Joined:
    18/4/10
    Messages:
    1.587
    Likes Received:
    16
    Location:
    Phú Nhuận-HCM
    - Vâng cảm ơn Cụ Long. :mrgreen: . Em thấy có công thức này đúng như Cụ Long nói: :p
    FL=Zp/(2pi*Lp)
    trong đó:
    - FL : tần số (Hz)
    - Zp: Tổng trở cuồn sơ cấp.
    - pi=3.14
    - Lp: Cảm kháng cuộn sơ cấp.
     
  4. ssass

    ssass Advanced Member

    Joined:
    12/8/07
    Messages:
    4.557
    Likes Received:
    94
    diy là thực nghiệm , nếu muốn đo rò khủng thì em có cặp TFK rò có ... 150mH . Nếu hiểu tới gốc rồi thì nhờ bác anhlongtranf giải nghĩa xem tại sao nó rò và làm sao giảm rò xuống mức tối thiểu và rò ảnh hưởng đến dải tần ntn ? Em chưa hiểu tới gốc , vẫn còn u mê nên nhờ bác chỉ giáo vậy . :idea:
     
  5. PhuongCa

    PhuongCa Advanced Member

    Joined:
    8/7/12
    Messages:
    161
    Likes Received:
    0
    Location:
    House of Rising Sun.
    Em hỏi xxx một tý. TFK là gì vậy bác?
     
  6. ssass

    ssass Advanced Member

    Joined:
    12/8/07
    Messages:
    4.557
    Likes Received:
    94
    telefunken ạ , em viết tắt . :| .
     
  7. Phuong

    Phuong Advanced Member

    Joined:
    8/5/06
    Messages:
    89
    Likes Received:
    2
    Location:
    Hà nội
    thấy các bác chia sẻ về cách đo thông số của cục OPT hay quá, e muốn hỏi là thường tần số khi đo là bao nhiêu ạ?
    chỗ e có máy LRC chỉ đo ở 2 tần số cố định là 1kHZ và 120Hz thì e nên đặt ở tần số nào ạ?
     
  8. tuanhaitin

    tuanhaitin Advanced Member

    Joined:
    18/4/10
    Messages:
    1.587
    Likes Received:
    16
    Location:
    Phú Nhuận-HCM
    - Em không có điều kiện sắm máy móc để đo kiểm tới nơi tới chốn. Mời Bác tham khảo: http://www.audiohobbyist.com/projects/opttest.htm
     
  9. mimosalq

    mimosalq Advanced Member

    Joined:
    8/5/06
    Messages:
    12.824
    Likes Received:
    122
    chuyến tàu cuối : nguyencanh 0343837645 viettel
     
  10. superfarmer

    superfarmer Advanced Member

    Joined:
    26/1/12
    Messages:
    2.490
    Likes Received:
    478
    Báo cáo các bác, cục nguồn của em có 3 cuộn đốt tim 6.3v nhưng không có CT, em phải làm sao. Thêm vấn đề nữa là em chưa kiếm được 12ax7 nên lôi 6h2p ra sử dụng trước mà 2 đèn này khác chân đốt tim, em lại phải làm sao đây! Mong các bác chỉ giáo!

    Thân chào!
     
  11. to he

    to he Approved Member

    Joined:
    16/2/12
    Messages:
    10
    Likes Received:
    0
    thừa..........................................................................
     
  12. tuanhaitin

    tuanhaitin Advanced Member

    Joined:
    18/4/10
    Messages:
    1.587
    Likes Received:
    16
    Location:
    Phú Nhuận-HCM
    - Em đo Tụ ký sinh tầm 10nF cho PP sau khi trừ sai số đồng hồ.
     

    Attached Files:

  13. huyhoanghp96

    huyhoanghp96 Advanced Member

    Joined:
    7/7/11
    Messages:
    3.818
    Likes Received:
    8
    Location:
    HBG198 = beer + ghẹ
    Các đồng hồ đo L bình dân thường ở 1kHz cụ ạ, hàng cao cấp chỉnh đc tần số (thường chỉnh ở 40Hz/100Hz/120Hz/1kHz/10kHz/100kHz). Quan trọng là ta hiểu được cái tần số đó nó ntn, khi qui đổi ra thì phép đo ở 120Hz hay 1kHz thì cũng không còn quan trọng nữa, nào cũng được :D
     
  14. quangnt

    quangnt Advanced Member

    Joined:
    29/10/11
    Messages:
    2.409
    Likes Received:
    126
    con đồng hồ này anh không phải lo trừ hao, độ chính xác của nó là 98% (với đk dây đo phải chuẩn), em vẫn cân test AVR bằng con này :D
     
  15. trung_son

    trung_son Advanced Member

    Joined:
    5/9/11
    Messages:
    1.747
    Likes Received:
    3
    Location:
    Hà Nội
    Em cập nhật tiến độ cái chassi của em sau 1 ngày vừa làm việc cty vừa khoan cắt,sơn ạ :)
     

    Attached Files:

  16. huyhoanghp96

    huyhoanghp96 Advanced Member

    Joined:
    7/7/11
    Messages:
    3.818
    Likes Received:
    8
    Location:
    HBG198 = beer + ghẹ
    dưới con mắt nông dân của em thì bác nên để 2 cọc loa ngoài cùng, cọc bên trong gần cục nguồn sẽ gắn jack RCA. Chỉ sài 0 và 8 hay 4ohm, nếu có đầu còn lại thì dấu đi sau này có loa phù hợp rồi tính. Vị trí jack RCA hiện tại sẽ gọt dũa để cho cái ổ cắm nguồn vào đó, như vậy theo em sẽ hài hòa hơn mà cái cọc RCA sẽ xa cục nguồn hơn :D
    Chúc mừng bác có chassis đẹp :D
     
  17. quangnt

    quangnt Advanced Member

    Joined:
    29/10/11
    Messages:
    2.409
    Likes Received:
    126
    cụ làm có vẻ chuyên nghiệp quá, cứ theo ý mình mà làm chớ lung lay kẻo lại đẽo cày giữa đường, lắm thầy nhiều ma lắm cha con khó chống lầy :lol:
     
  18. trung_son

    trung_son Advanced Member

    Joined:
    5/9/11
    Messages:
    1.747
    Likes Received:
    3
    Location:
    Hà Nội
    Thanks bác,nhưng cái chassis em đã khoét lỗ ổ cắm cái cho điện 220v rồi ạ :) đúng ra là em cho nó nằm hết ở sau lưng nhưng vì cái ván gỗ nó hơi dày nên em đành phải đẩy tất cả bọn chúng lên mắt chassi bác ạ :( .
     
  19. tuanhaitin

    tuanhaitin Advanced Member

    Joined:
    18/4/10
    Messages:
    1.587
    Likes Received:
    16
    Location:
    Phú Nhuận-HCM
    - Em báo cáo tiến đọ hoàn thành chassic, Đi dập miếng nhôm dày 3mm cho mặt đáy vả mặt trên (330x230) hết 110K.
    Lấy dấu và không ngủ trưa 2 hôm, Nó ra đươc vầy :mrgreen:


    Hình ảnh bên ngoài.



    Hình ảnh bên trong



    Cuối tuần này phải ở Hà Nội nên sẽ tiếp tục làm chassic Gỗ trong tuần sau. Cảm ơn cac Bác. Chúc các Bác cuối vui vẻ :D
     

    Attached Files:

  20. mimosalq

    mimosalq Advanced Member

    Joined:
    8/5/06
    Messages:
    12.824
    Likes Received:
    122
     

    Attached Files:

    • 1.jpg
      1.jpg
      File size:
      24,4 KB
      Views:
      503
  21. superfarmer

    superfarmer Advanced Member

    Joined:
    26/1/12
    Messages:
    2.490
    Likes Received:
    478
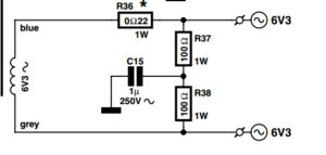
    Chuyện là cục nguồn em có 3 cuộn đốt tim 6.3v/1.6A, nếu làm theo pcb này sài cao lắm là 2 cuộn nên sợ kg đủ ampe, bác mimosalq cho hỏi đốt tim này dc hay ac ạ, có qua mắt lọc nào kg vì em kg thấy schema nguồn của đốt tim ạ, nếu kg thì em tính sẽ nối trực tiếp đốt tim vào chân đèn luôn được kg ạ, có ảnh hưởng ù xì gì kg, còn vụ CT thì em sẽ là CT giả bằng cách mỗi dây 6.3v đều có một con trở 100ohm nối vô điểm CT trên board được kg ạ!

    Thân chào!
     
  22. Phuong

    Phuong Advanced Member

    Joined:
    8/5/06
    Messages:
    89
    Likes Received:
    2
    Location:
    Hà nội
    cảm ơn bác :D
     
  23. Nguyen Bao

    Nguyen Bao Advanced Member

    Joined:
    1/3/12
    Messages:
    260
    Likes Received:
    0
    Cái này bác phải nhấn nút REL cho nó về 0 trước rồi hãy đo tụ,bác khỏi trừ sai số :wink: . Cái này giống hệt cái của em :twisted:
     
  24. mimosalq

    mimosalq Advanced Member

    Joined:
    8/5/06
    Messages:
    12.824
    Likes Received:
    122
    MONOBLOCK ,lắp stereo thì ghép 2 pcb.......................
     

    Attached Files:

    • 1.jpg
      1.jpg
      File size:
      126,9 KB
      Views:
      275
  25. mimosalq

    mimosalq Advanced Member

    Joined:
    8/5/06
    Messages:
    12.824
    Likes Received:
    122
    Hòan chỉnh monoblock...................................
     

    Attached Files:

    • 1.jpg
      1.jpg
      File size:
      145,9 KB
      Views:
      208

Share This Page

Loading...