EL84 push pull đơn giản.

Discussion in 'Đèn điện tử' started by mimosalq, 24/7/13.

  1. corube1981

    corube1981 Advanced Member

    Joined:
    22/3/12
    Messages:
    920
    Likes Received:
    7
    giờ anh mới ra phiên bản mono clock này trễ rồi,cạn máu làm con thứ 2 rồi,vì con số 1 còn chưa xong nữa mà,
    suy nghĩ xem làm bản môn tí hon nữa ko nhỉ.
     
  2. mimosalq

    mimosalq Advanced Member

    Joined:
    8/5/06
    Messages:
    12.824
    Likes Received:
    122
    Phiên bản mới gì đâu,anh chỉ vừa vẽ giúp 1 người anh phương xa chỉ chơi tòan monoblock. :D
     
  3. vanven

    vanven Advanced Member

    Joined:
    16/4/13
    Messages:
    462
    Likes Received:
    0
    anh Quang có bản nào mà board rời (Nguồn, CS, ...) không? mấy cái chân đốt tim cho ra rìa của PCB để đi dây trong chassis cho nó gọn, đẹp. nếu mà nằm hết về một phía thì càng đẹp anh.
     
  4. mimosalq

    mimosalq Advanced Member

    Joined:
    8/5/06
    Messages:
    12.824
    Likes Received:
    122
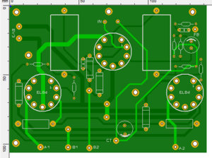
    Khakha dễ òm,để anh múa cho. :D
     

    Attached Files:

    • 1.jpg
      1.jpg
      File size:
      103,3 KB
      Views:
      527
  5. superfarmer

    superfarmer Advanced Member

    Joined:
    26/1/12
    Messages:
    2.490
    Likes Received:
    478
    Chỉ còn vấn đề này nữa là hát ngay, các bác giúp em với! Thanks các bác nhiều!

    Thân chào!
     
  6. mimosalq

    mimosalq Advanced Member

    Joined:
    8/5/06
    Messages:
    12.824
    Likes Received:
    122
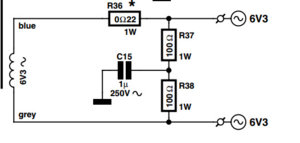
    @superfarmer
    bác có 3 cuộn đốt tim 1.6A là vừa ngám.
    1 cuộn dùng cho 2 bóng 12ax7 nối vào vòng tròn dỏ và xanh ờ 2 bên.
    Cắt mạch như hình gạch chéo giữa 2 đường đốt tim chia dều mỗi bên 1 cuộn đốt tim còn lại.Nối 2 đường màu đỏ như trên hình.bây giờ thì một cuộn bác dùng cho một bên 2 bóng EL84 nhé.Dễ mà.Chút bác sớm hòan thành.
     

    Attached Files:

    • 1.jpg
      1.jpg
      File size:
      144 KB
      Views:
      483
  7. superfarmer

    superfarmer Advanced Member

    Joined:
    26/1/12
    Messages:
    2.490
    Likes Received:
    478
    Dạ để em thử, cảm ơn bác nhiều nhé!
    Mà bâc cho em hỏi đốt tim này là AC phải kg ạ, nếu làm như bác hướng dẫn thì có ảnh hưởng gì đến hoạt động của mạch kg, nếu mạch chỉ đơn giản là nối đốt tim thì kg sai, em ngại đốt tim theo mạch có qua lọc đốt tim nữa nên kg dám làm từ đầu mới hỏi ý kiến các bác ạ!

    P/s em đọc pcb kg rành lắm, đọc schema dễ hình dung hơn, bác show schema nguồn gồm cả đốt tim luôn được kg ạ!

    Thân chào!
     
  8. mimosalq

    mimosalq Advanced Member

    Joined:
    8/5/06
    Messages:
    12.824
    Likes Received:
    122
    Post mấy lần rồi. :D
     
  9. mimosalq

    mimosalq Advanced Member

    Joined:
    8/5/06
    Messages:
    12.824
    Likes Received:
    122
    Mạch đốt tim của nó chỉ là cuộn 6v3 có điểm giữa nối GND.Bác dùng nguồn đơn cũng ok mà theo mạch dưới,bỏ con 0.22 nhé.
     

    Attached Files:

    • 1.jpg
      1.jpg
      File size:
      24,4 KB
      Views:
      430
  10. superfarmer

    superfarmer Advanced Member

    Joined:
    26/1/12
    Messages:
    2.490
    Likes Received:
    478
    Dạ em cảm ơn bác!

    Em xin cập nhật dự án ạ:

    Mặt trên:


    Mặt dưới:


    Nhìn nghiêng nghiêng:


    Chỉ còn thiếu 2 tụ nối tầng, chân đèn nữa là hát ngay :)

    Thân chào!
     

    Attached Files:

  11. tuanhaitin

    tuanhaitin Advanced Member

    Joined:
    18/4/10
    Messages:
    1.587
    Likes Received:
    16
    Location:
    Phú Nhuận-HCM
    - Bác sắp hoàn thành rồi. chúc mừng Bác. em góp ý về trở công suất, Bác nên hàn trở cho chân cao lên chút để cho trở được giải nhiệt tốt.
     
  12. superfarmer

    superfarmer Advanced Member

    Joined:
    26/1/12
    Messages:
    2.490
    Likes Received:
    478
    Cám ơn bác đã chỉ dẫn ạ, để khi hát thử xem có nóng quá kg, nếu kg quá nóng thì để vậy luôn cho đẹp, còn nóng thì nâng lên kg muộn :)

    Thân chào!
     
  13. superfarmer

    superfarmer Advanced Member

    Joined:
    26/1/12
    Messages:
    2.490
    Likes Received:
    478
    Em khoe bộ bóng đèn làm dự án của em chút :)


    Thân chào!
     

    Attached Files:

  14. trung_son

    trung_son Advanced Member

    Joined:
    5/9/11
    Messages:
    1.747
    Likes Received:
    3
    Location:
    Hà Nội
    Báo cáo các bác tối qua ampli của em đã hát rồi nhưng có 1 vấn đề là con R 47 ohm 10W rất nóng ạ.
     
  15. mimosalq

    mimosalq Advanced Member

    Joined:
    8/5/06
    Messages:
    12.824
    Likes Received:
    122
    El84 mới ráp nóng hổi chiều qua,chỉ 1 từ để nói : tuyệt vời.
     

    Attached Files:

    • 1.jpg
      1.jpg
      File size:
      137,1 KB
      Views:
      328
  16. ngvquoc

    ngvquoc Advanced Member

    Joined:
    27/6/09
    Messages:
    1.110
    Likes Received:
    0
    Anh có chassic đẹp quá..........
     
  17. mimosalq

    mimosalq Advanced Member

    Joined:
    8/5/06
    Messages:
    12.824
    Likes Received:
    122
    Có bác vừa lắp xong bị hú,em nói kiểm tra opt thì đúng là đấu sai.
    Anh em chú ý bóng EL84 kế bên con 12ax7 thì chân 7 của con này là A2 nhé.chân 7 của EL84 kế tiếp là A1.Thân.
     
  18. mimosalq

    mimosalq Advanced Member

    Joined:
    8/5/06
    Messages:
    12.824
    Likes Received:
    122
    Anh em chú ý mấy con diode mới của Nhật ..............tảo dễ chập lắm nhé,em vừa bị làm cái nguồn khét lẹt nhưng hên là nó cũng còn sống :D
     
  19. mimosalq

    mimosalq Advanced Member

    Joined:
    8/5/06
    Messages:
    12.824
    Likes Received:
    122
    Em tìm chổ làm cái khung đi,con này xứng đáng có trong bộ sưu tập amplifier.Mắt mũi anh giờ chẳng có khoan cắt chi được. :(
     
  20. ngvquoc

    ngvquoc Advanced Member

    Joined:
    27/6/09
    Messages:
    1.110
    Likes Received:
    0
    Em phải hết tháng 10 em mới chiến đấu được anh ơi. Khung gỗ thì em có chỗ quen chắc làm được. Còn mặt trên thì có máy khoan với máy phay cầm tay là chơi tuốt hết.
     
  21. superfarmer

    superfarmer Advanced Member

    Joined:
    26/1/12
    Messages:
    2.490
    Likes Received:
    478
    Vậy diot của bác đưa em made in Nhật.......tảo luôn phải kg ạ, sắp đóng điện rồi nghe bác nói chắc ngồi ngắm mà kg dám mở lên nghe quá :)

    Thân chào!
     
  22. nguyensyanhduy

    nguyensyanhduy Advanced Member

    Joined:
    5/10/09
    Messages:
    920
    Likes Received:
    47
    Location:
    BH-ĐN
    Anh quang cho em file khoan lổ chân đèn nha anh
     
  23. trung_son

    trung_son Advanced Member

    Joined:
    5/9/11
    Messages:
    1.747
    Likes Received:
    3
    Location:
    Hà Nội
    Em chạy 6p14p mà cũng thấy phê quá anh ạ:)
     
  24. To khanh

    To khanh Advanced Member

    Joined:
    21/3/13
    Messages:
    58
    Likes Received:
    0
    Location:
    Hà nội
    Em đã hoàn thành EL84 - PP đơn giản mà cũng không hề đơn giản, là không thể lắp 6H2p thay thế cho 12AX7 nhé (Phải đổi chân nên phức tạp thấy mồ).
     
  25. trung_son

    trung_son Advanced Member

    Joined:
    5/9/11
    Messages:
    1.747
    Likes Received:
    3
    Location:
    Hà Nội
    Em thấy mạch có hồi tiếp thì phải đấu đúng A1 và A2 vào opt vậy mà cụ mrhung biểu em đấu vào chân nào cũng ok. Khà khà chước khi đấu a1,a2 em đt cho anh kiểm tra lại đóng điện hót ngon lành luôn , mai em bắt đầu cho vào chassi rồi bê đi osilo cho ngon luôn anh ạ:)
     

Share This Page

Loading...