EL84 push pull đơn giản.

Discussion in 'Đèn điện tử' started by mimosalq, 24/7/13.

  1. mimosalq

    mimosalq Advanced Member

    Joined:
    8/5/06
    Messages:
    12.824
    Likes Received:
    122
    EL84 của em xong chưa vậy,còn trục trặc gì nữa không?
     
  2. Pointed

    Pointed Advanced Member

    Joined:
    1/12/08
    Messages:
    2.557
    Likes Received:
    66
    Location:
    ...Sáng áo bông ...Tối áo phông
    Rút kinh nghiệm EL84, anh Q đo và ghi lại các giá trị áp tại các vị trị quan trọng trên đồ hang như mấy chú Khựa làm thế này này :wink:

    Sau này dễ phân tích, debug
     

    Attached Files:

  3. tuanhaitin

    tuanhaitin Advanced Member

    Joined:
    18/4/10
    Messages:
    1.587
    Likes Received:
    16
    Location:
    Phú Nhuận-HCM
    - Dạ chưa xong Bác Quang, còn thiếu cái vỏ gỗ. Em chờ cuối tuần ghé rạp cao thắng nhặt ít miếng gỗ về làm vỏ. :)
     
  4. quangnt

    quangnt Advanced Member

    Joined:
    29/10/11
    Messages:
    2.409
    Likes Received:
    126
    anh ơi ngon thì làm quay chân đèn chổng ngược lộ thiên 4 đèn lên trên để làm 1 con pre cho hoành tráng, không chơi mốt chuồng gà nữa, sửa xong cho em xin luôn bản vẽ kích thước làm mặt chassic. Em đăng ký 1 bộ nhé anh :D
     
  5. superfarmer

    superfarmer Advanced Member

    Joined:
    26/1/12
    Messages:
    2.490
    Likes Received:
    478
    Quá đúng, em đề nghị phần đốt tim nên để riêng từng bóng, nếu muốn đốt tim chung cứ việc dùng dây nối lại, đặc biệt phần đốt tim 12ax7 không nên nối chân 4,5 lại để sau này còn dùng được 6h2p dễ dàng!

    Thân chào!
     
  6. mimosalq

    mimosalq Advanced Member

    Joined:
    8/5/06
    Messages:
    12.824
    Likes Received:
    122
    Anh có đo.Mạch này hay nhưng quyết định vẫn là dàn bóng và tụ.Nó chơi bóng EI không à và tụ chắc là của Audicap.Mới đầu anh tính clone cái pre của Conrad Johnson nhưng thấy chi chít Jfet làm nguồn dòng nên hơi oải.Phương châm bây giờ đơn giản thì phải cực đơn giản,còn phức tạp thì phải để anh em kiếm được đồ hoặc có thể thay thế.
    Mấy chú này bóng Nga tương đương là em nào để anh coi có gì khác biệt không mà sửa mạch cho đa năng 1 chút:D
     
  7. lynhan159

    lynhan159 Advanced Member

    Joined:
    16/10/07
    Messages:
    3.017
    Likes Received:
    5
    Location:
    Phú Nhuận Bang, Sài Gòn
    làm zậy bị cướp Cái sao anh :lol: dạo ni Lý Thông nhiều hơn Thạch Sanh :lol: :mrgreen:
     
  8. doancancel

    doancancel Advanced Member

    Joined:
    27/5/11
    Messages:
    592
    Likes Received:
    224
    Làm luôn cái nguồn của em nó đi đại ka :D
     
  9. mimosalq

    mimosalq Advanced Member

    Joined:
    8/5/06
    Messages:
    12.824
    Likes Received:
    122
    Tiếp thu ý kiến của anh em,em sẽ tách đốt tim ra,sẽ mở rộng kích cở tụ để có thể gắn Jensen hay Mundorf,sẽ xếp lại cho đẹp mắt,xếp đèn cho nhô ra ngòai chasis cho hòanh tráng. :D
     

    Attached Files:

    • 1.jpg
      1.jpg
      File size:
      133,9 KB
      Views:
      355
  10. vanven

    vanven Advanced Member

    Joined:
    16/4/13
    Messages:
    462
    Likes Received:
    0
    Anh ơi, sao em thấy phần đốt tin bóng 12ax7 hơi lạ, sao chân 9 anh nối với chân 5 thế?
     
  11. mimosalq

    mimosalq Advanced Member

    Joined:
    8/5/06
    Messages:
    12.824
    Likes Received:
    122
    Đốt tim song song mà ,dùng 6V3AC
     
  12. rock0em_h_x

    rock0em_h_x Advanced Member

    Joined:
    25/1/11
    Messages:
    2.009
    Likes Received:
    111
    Location:
    Hà Tĩnh - Nghệ An
    nếu đốt song song thì nguồn 6.3V, nhưng chân 4 nối với chân 5 chứ bác? Nghĩa là 6.3v = pin (4+5) - pin 9 :mrgreen:
     
  13. mimosalq

    mimosalq Advanced Member

    Joined:
    8/5/06
    Messages:
    12.824
    Likes Received:
    122
    Haha lộn rồi...sorry,vẽ EL84 rồi mà còn lộn...Lạ lắm con này của hảng nó cũng xì nhẹ,loa độ nhạy cao nghe thấy đó.
     

    Attached Files:

    • 1.jpg
      1.jpg
      File size:
      101,2 KB
      Views:
      297
  14. mimosalq

    mimosalq Advanced Member

    Joined:
    8/5/06
    Messages:
    12.824
    Likes Received:
    122
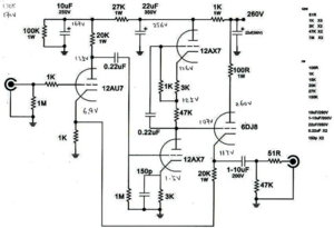
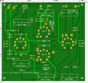
    Em xong cái pre CAT ,anh em xem có ý kiến giúp em để mai em phóng SK,em thích con này lắm rồi. :D Tụ gắn thỏai mái các cở chân.
     

    Attached Files:

    • 1.jpg
      1.jpg
      File size:
      131,5 KB
      Views:
      248
  15. mimosalq

    mimosalq Advanced Member

    Joined:
    8/5/06
    Messages:
    12.824
    Likes Received:
    122
    Nguồn chạy đúng như thiết kế,cực tốt....................... :D
     

    Attached Files:

    • 2.jpg
      2.jpg
      File size:
      130,7 KB
      Views:
      241
  16. superfarmer

    superfarmer Advanced Member

    Joined:
    26/1/12
    Messages:
    2.490
    Likes Received:
    478
    Bác nên để trống chân 4,5 củA 12ax7 để anh em có thể thay bằng 6h2p dễ dàng hơn!

    Thân chào!
     
  17. mimosalq

    mimosalq Advanced Member

    Joined:
    8/5/06
    Messages:
    12.824
    Likes Received:
    122
    Ok bác.
     
  18. mimosalq

    mimosalq Advanced Member

    Joined:
    8/5/06
    Messages:
    12.824
    Likes Received:
    122
    Hồi nảy ngồi nói chuyện với 1 bác ,bác ấy nói có bóng 6H6 thì khỏi cần Telefunken,Mullard làm gì.Anh em nào có 6H6 để em 1 ít để thử xem thế nào vì em chưa dùng bao giờ nên phải dùng cho biết.
     
  19. tranguyennguyen

    tranguyennguyen Advanced Member

    Joined:
    20/4/11
    Messages:
    3.529
    Likes Received:
    25
    Location:
    Hà Nội
    Em sợ bác dó là fan cuồng của đèn Nga rồi. 6H6P chỉ là em út của 6H30P, chắc chỉ đáp ứng tiêu chí ngon bổ rẻ thôi. Nếu khó kiếm trong Nam thì em gửi tặng bác 6 quả NOS NIB :mrgreen:
     
  20. mimosalq

    mimosalq Advanced Member

    Joined:
    8/5/06
    Messages:
    12.824
    Likes Received:
    122
    Ồ lại là anh,cảm ơn anh rất nhiều.Thân.
     
  21. AGC

    AGC Advanced Member

    Joined:
    21/5/10
    Messages:
    3.582
    Likes Received:
    36
    Location:
    343 Minh Khai - Hà Nội
    Dự là ông thợ xây phải không anh :mrgreen:
     
  22. tranguyennguyen

    tranguyennguyen Advanced Member

    Joined:
    20/4/11
    Messages:
    3.529
    Likes Received:
    25
    Location:
    Hà Nội
    Mai em về kho lục, sáng thứ bảy em gửi cho bác nhé.
    Thân.
     
  23. quangnt

    quangnt Advanced Member

    Joined:
    29/10/11
    Messages:
    2.409
    Likes Received:
    126
    cái kho này to lắm anh Quang, cứ như tổng kho Long Bình vậy :D
     
  24. trung_son

    trung_son Advanced Member

    Joined:
    5/9/11
    Messages:
    1.747
    Likes Received:
    3
    Location:
    Hà Nội
    Chết em rồi! Hôm nay cắm 4 quả 6p14p eb mới vào thì 1 bóng loé sáng rã man rồi khét lẹt, em tắt máy đi kiểm tra thì ôi thôi 2 con R 270 bay thẳng ra ngoài và 1 con tụ thoát k tèo . Ko biết OPT có lằm sao ko nữa :(.
     
  25. superfarmer

    superfarmer Advanced Member

    Joined:
    26/1/12
    Messages:
    2.490
    Likes Received:
    478
    Đề nghị các bác làm el84 push pull tổng kết dự án, cho kết quả và chia sẽ kinh nghiệm để các bác đến sau biết mà tránh những sai sót đáng tiếc ạ.

    Em xin tổng kết trước, em dùng 6p14p và 6h2p lúc đầu cắm điện thì hát ngon lành nhưng biến áp nguồn rất nóng, em bỏ luôn tụ thoát cathode ra thì biến áp chạy ấm ấm, bass rầm rầm. Hiện tại nghe hát hay rất tốt ạ! Em chỉ chia sẻ kinh nghiệm của riêng em, em không biết giải thích lý do tại sao ạ :)

    Thân chào!
     

Share This Page

Loading...