EL84 push pull đơn giản.

Discussion in 'Đèn điện tử' started by mimosalq, 24/7/13.

  1. Pointed

    Pointed Advanced Member

    Joined:
    1/12/08
    Messages:
    2.557
    Likes Received:
    66
    Location:
    ...Sáng áo bông ...Tối áo phông
    Bác trung_son nói phải đấy, có cái ảnh đèn "tèo" thôi mà, cũng k0 cần phải cố gắng quá sức ngay một lúc, lại ảnh hưởng đến hạnh phúc gia đình.

    Bác gái đã khắt khe thế thì cũng khó cho bác nhỉ, khéo lần sau bác lại lên đây kể lể:... tự nhiên đang ngồi ngắm đèn thấy bốp một cái nổi đom đóm mắt rồi...cả cái bo nó bay ra ngoài ...sân :lol:
     
  2. trung_son

    trung_son Advanced Member

    Joined:
    5/9/11
    Messages:
    1.747
    Likes Received:
    3
    Location:
    Hà Nội
    Dưng mà tất cả tại mình ham chơi xa đà quá chớn thôi bác, ko bít gấu nhà bác dư lào chứ gấu nhà em kêu suốt ngày loa với đài bừa hết cả nhà.
     
  3. tuanhaitin

    tuanhaitin Advanced Member

    Joined:
    18/4/10
    Messages:
    1.587
    Likes Received:
    16
    Location:
    Phú Nhuận-HCM
    - Em vật lộn OPT bị chạm vòng dây.

    Chiến trường rã OPT.



    Vị trí chạm vòng dây.



    - Cảm ơn câc Bác quan tâm.
     

    Attached Files:

  4. Simple

    Simple Advanced Member

    Joined:
    2/5/11
    Messages:
    1.163
    Likes Received:
    59
    @Tuanhaitin: Nguyên nhân gây chạm vòng dây của bác?
    (Do dây hay do quấn bị leo dây?)
     
  5. tuanhaitin

    tuanhaitin Advanced Member

    Joined:
    18/4/10
    Messages:
    1.587
    Likes Received:
    16
    Location:
    Phú Nhuận-HCM
    - Nguyên nhân chạm là trước đó em bị cháy một bóng đèn....> gây quá nhiệt cuộn dây, Lúc bị em đo Ohm khoảng 210 Ohm sau đó giảm xuống còn 185 ohm. Bình thường là 189 Ohm, khi chạy khoảng 3 bài nhạc đo đươc 195 ohm. Em tính lắp thêm cầu chì để bảo vệ OPT.
     
  6. anhlongtranf

    anhlongtranf Advanced Member

    Joined:
    10/2/09
    Messages:
    1.313
    Likes Received:
    4
    Theo hình trên em thấy OPT của cụ Tuấn có thể bị phóng điện gây ngắn mạch chứ không phải cháy do nhiệt cao. Nguyên do là khi quấn quá chắc tay làm dây dãn và lớp emay bị nứt gây phóng điện khi OPT bị thay đổi tần số ở biên độ lớn do bóng phóng điện.
    Cụ Tuấn quấn máy nên ra rứa, sửa lại thì quấn tay và se chỉ luồn Kim nhẹ nhàng thôi nhé :D
     
  7. longpcb

    longpcb Advanced Member

    Joined:
    16/9/08
    Messages:
    2.175
    Likes Received:
    23
    Location:
    Gầm gầm cầu!
    Vụ này của Tráng sỹ là do khi quấn dây bị xước gây phóng điện dẫn đến bị chập vòng dây và cũng chính vì nguyên nhân này làm bóng chết đấy Tráng sỹ ơi!
     

    Attached Files:

  8. mimosalq

    mimosalq Advanced Member

    Joined:
    8/5/06
    Messages:
    12.824
    Likes Received:
    122
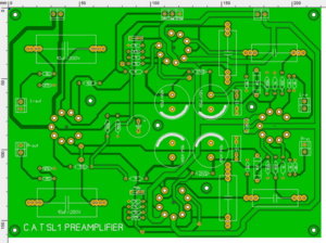
    Pre CAT đã fix giống hảng.................................................. :D
     

    Attached Files:

    • 1.jpg
      1.jpg
      File size:
      126,1 KB
      Views:
      634
  9. rock0em_h_x

    rock0em_h_x Advanced Member

    Joined:
    25/1/11
    Messages:
    2.009
    Likes Received:
    111
    Location:
    Hà Tĩnh - Nghệ An
    Cụ cho em xin bản vẽ giặt là của cái Leben cs 300 nầy đc ko ạ?
    Thanks cụ
     
  10. mimosalq

    mimosalq Advanced Member

    Joined:
    8/5/06
    Messages:
    12.824
    Likes Received:
    122
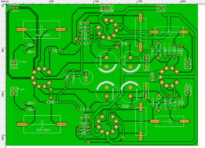
    Kết thúc,làm xong con này là khỏi lăn tăn đèn đóm nữa.... :D
     

    Attached Files:

    • 1.jpg
      1.jpg
      File size:
      148,7 KB
      Views:
      561
    • 2.jpg
      2.jpg
      File size:
      138,7 KB
      Views:
      557
  11. PhuongCa

    PhuongCa Advanced Member

    Joined:
    8/7/12
    Messages:
    161
    Likes Received:
    0
    Location:
    House of Rising Sun.
    Anh cho phần tụ nối tầng dài dài ra chút xíu. Cái el84 em gắn thấy nhỏ quá.
     
  12. anhlongtranf

    anhlongtranf Advanced Member

    Joined:
    10/2/09
    Messages:
    1.313
    Likes Received:
    4
    Chủ Nhật ở nhà xem truyền hình đưa tiễn Đại Tướng, em cũng lôi con âm ly của mình ra mod để hôm tới giao lưu cùng các bác trong dự án. Sơ ý để rơi mất 1 bóng 6P14 và có bạn Hà Nội tặng 2 cây VU EM84 mắt thàn thì một cây không sáng (thấy đã bị cháy đốt tim tự khi nào)
     

    Attached Files:

    • 20.jpg
      20.jpg
      File size:
      80,4 KB
      Views:
      465
    • 21.jpg
      21.jpg
      File size:
      42,6 KB
      Views:
      465
  13. kirato

    kirato Advanced Member

    Joined:
    14/12/06
    Messages:
    1.807
    Likes Received:
    9
    Location:
    Tầu THỐNG NHẤT
    khà khà con rề nì đang chờ giờ linh đóng điện nè bác Q ơi
     

    Attached Files:

  14. mimosalq

    mimosalq Advanced Member

    Joined:
    8/5/06
    Messages:
    12.824
    Likes Received:
    122
    Của anh cũng vừa bị 1 bác ở Bình Dương xuống cướp,có nguồn chưa lát nữa anh đem qua test thử.
     
  15. giaothu

    giaothu Advanced Member

    Joined:
    19/7/11
    Messages:
    584
    Likes Received:
    113
    có mỗi 1 bóng thịt là đơn giản, test phát coi răng, anh xài bóng chi rứa?
     
  16. kirato

    kirato Advanced Member

    Joined:
    14/12/06
    Messages:
    1.807
    Likes Received:
    9
    Location:
    Tầu THỐNG NHẤT
    bác Quang cho mượn BA đóng điện rùi,một phát ăn ngay ,chuẩn men luôn, dùng bóng 6dj8 thì chậm rãi nhẹ nhàng, còn dùng 6h23 thì chi tiết, bass hơi bạo lực. lúc đầu nghĩ 1 bóng thì nghe cái giề, nhưng làm xong thì nghe là tốt quá.... hây lại mệt với cái vỏ ùi
     

    Attached Files:

  17. vanven

    vanven Advanced Member

    Joined:
    16/4/13
    Messages:
    462
    Likes Received:
    0
    1 bóng nghe mới phê đó anh....càng nhiều tầng càng mệt
     
  18. PhuongCa

    PhuongCa Advanced Member

    Joined:
    8/7/12
    Messages:
    161
    Likes Received:
    0
    Location:
    House of Rising Sun.
    Bác dùng dây đồng Korea hay Thái Lan có lớp cover rất tốt và đều nhau. Mấy dây Nhật của mình cover thường không đều và hay bị bướu dây. Như dây 0.40 em đo có chổ 0.46 có chổ 0.48. Xem hình em thấy lớp dưới không khít lắm. Chắc là do đường kính dây không đều. Opt và choke chơi lỏi phíp đỏ cuộn tròn ngon hơn dùng lỏi bobin nhựa nhiều lắm. Đã vậy nhìn có vẽ giống đồ hiend.
     
  19. NDHien

    NDHien Advanced Member

    Joined:
    12/11/09
    Messages:
    1.693
    Likes Received:
    11
    Dậy hôm nào có tụ không dây mình tới nghe thử xem thía lào :D , nhưng làm hộp rồi thì lấy chỗ nào để đây cụ :mrgreen: .

    Thân
     
  20. mimosalq

    mimosalq Advanced Member

    Joined:
    8/5/06
    Messages:
    12.824
    Likes Received:
    122
    Con này có thể làm tầng IV ,tiếng sạch sẽ,chi tiết và rất cân bằng,đặc biệt không thể nghe thấy ù xì.
     
  21. mimosalq

    mimosalq Advanced Member

    Joined:
    8/5/06
    Messages:
    12.824
    Likes Received:
    122
    Mạch ủi đây anh em.Biến áp quấn thứ cấp 2 cuộn dây 150VAC dòng bé tẹo và cuộn 9VAC cho đốt tim và mạch đóng trễ................ :DAnh em nhìn layout rồi vẽ schematic lại thôi vì có mấy con à.
     

    Attached Files:

  22. mimosalq

    mimosalq Advanced Member

    Joined:
    8/5/06
    Messages:
    12.824
    Likes Received:
    122
    Nguồn nguyên thủy cho pre CAT rất đơn giản và giống y chang cái regulator em dùng cho NAP gồm 2 con bjt áp cao , 1 mớ Zener và em đã tháo ra mod từa lưa mấy năm nay rồi,haha món nào qua tay em cũng mất jin.Nguồn em chọn chắc chắn hay hơn vì đã đo kiểm và ứng dụng rất nhiều rồi.

    Em vừa phóng lên Sao Kim để làm con pre này khỏi lăn tăn luôn vì em có đủ linh kiện rồi..
     

    Attached Files:

    • 2.jpg
      2.jpg
      File size:
      141,3 KB
      Views:
      215
  23. kirato

    kirato Advanced Member

    Joined:
    14/12/06
    Messages:
    1.807
    Likes Received:
    9
    Location:
    Tầu THỐNG NHẤT
    bác Quang sao lại bỏ mạch đóng trễ hả? cái đó nên có
     
  24. mimosalq

    mimosalq Advanced Member

    Joined:
    8/5/06
    Messages:
    12.824
    Likes Received:
    122
    Con này mở thử rồi không có tiếng bụp ra loa.EM muốn cho đóng trễ cao áp thì ra Dân Sinh mua cái relay đóng trễ là ok nhất. :D .Con pre nầy nằm nhà bạn anh được 5 năm rồi (kỷ lục),mấy cái trước nó đổi xòanh xọach vì không vừa ý dù là tòan hàng khủng.
     
  25. ChickenDIY

    ChickenDIY Approved Member

    Joined:
    24/1/13
    Messages:
    16
    Likes Received:
    1
    Bác mimosalq cho anh em bản vẽ giặt giũ của cái Pre CAT này luôn đc ko?
    Em đang tính thử nghiệm món giặt giũ mạch in này, lấy cái này chơi cho nó nhiều đèn :mrgreen:
    Cám ơn bác!
     

Share This Page

Loading...