EL84 push pull đơn giản.

Discussion in 'Đèn điện tử' started by mimosalq, 24/7/13.

  1. tranchung159

    tranchung159 Advanced Member

    Joined:
    9/8/12
    Messages:
    612
    Likes Received:
    19
    ,
    Opt của em là SE bác ạ, do thừa nhiều cửa sổ em quấn thêm quận Ktot FB để sau này lắp thỉ chỉnh chọt cho vui, opt này em quấn cách lớp bằng 2 lớp phim trắng dày 0,2x2 mm bác ạ,
    điện cảm rò ảnh hưởng đến công suất của opt vì vậy chỉ cần chọn Fe to lên một chút là ok.
     
  2. bknight

    bknight Advanced Member

    Joined:
    7/7/14
    Messages:
    308
    Likes Received:
    0
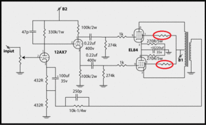
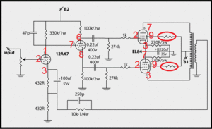
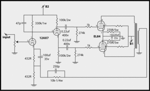
    Các cụ cho em hỏi là cứ hàn đúng như thế này là chạy phải không ạ? em muốn lắp một cái âm ly như thế này cơ mà giờ còn chưa biết mấy cái đèn kia chân cẳng nó ra làm sao, ký hiệu thế kia là chân số mấy. Em muốn dùng đèn để nắn điện thì làm như thế nào ạ? mong các cụ giúp đỡ ạ!
     
  3. tuanhaitin

    tuanhaitin Advanced Member

    Joined:
    18/4/10
    Messages:
    1.587
    Likes Received:
    16
    Location:
    Phú Nhuận-HCM
    - Bác tự quấn Biến áp nguồn hay nhờ bên ngoài quấn?
     
  4. bknight

    bknight Advanced Member

    Joined:
    7/7/14
    Messages:
    308
    Likes Received:
    0
    Em định tự quấn cụ ạ
     
  5. tuanhaitin

    tuanhaitin Advanced Member

    Joined:
    18/4/10
    Messages:
    1.587
    Likes Received:
    16
    Location:
    Phú Nhuận-HCM
    - Bác tải chương trình này về: http://www.duncanamps.com/psud2/psud2_setup.exe
    sau đó tính toán để có thông số biến áp dựa vào các dữ liệu (Bóng nắn điện, phần tử lọc nguồn, tụ điện, dòng tiêu thụ toàn mạch..) Với mạch này dòng tiêu thụ là 166 mah. Áp B+ khoảng 312 VDC.
     
  6. bknight

    bknight Advanced Member

    Joined:
    7/7/14
    Messages:
    308
    Likes Received:
    0
    Cảm ơn cụ! em đã tải về rồi chạy. cơ mà vì là dân ngoại đạo nên chả hiểu gì cụ ah :(
     
  7. tuanhaitin

    tuanhaitin Advanced Member

    Joined:
    18/4/10
    Messages:
    1.587
    Likes Received:
    16
    Location:
    Phú Nhuận-HCM
    - Vậy thì Bác làm theo nguyên bản trước đã, sau này biết thêm chút ít thì nghich sau cũng được. Em chưa dùng mạch này bằng đèn nắn nên không dám tư vấn cho Bác được.
     
  8. bknight

    bknight Advanced Member

    Joined:
    7/7/14
    Messages:
    308
    Likes Received:
    0
    Em mạn phép vẽ lại xì ke ma tích và đánh số chân. không biết có đúng như thế này không ạ? Với lại có 2 con trở gần OPT em không biết trị số là bao nhiêu. Cụ mimosalq bảo là vẽ thiếu 2 con trở vào G2 là 100R/2w em không biết là chỗ nào :D
     

    Attached Files:

  9. tuanhaitin

    tuanhaitin Advanced Member

    Joined:
    18/4/10
    Messages:
    1.587
    Likes Received:
    16
    Location:
    Phú Nhuận-HCM
    - Con trở nằm ở vị trí này..................................
     

    Attached Files:

    • EL84.gif
      EL84.gif
      File size:
      118,1 KB
      Views:
      454
  10. bknight

    bknight Advanced Member

    Joined:
    7/7/14
    Messages:
    308
    Likes Received:
    0
    Cảm ơn cụ! vậy là giờ em bắt đầu quấn biến áp được rồi phải không ạ. Ah nhân tiện cụ cho em hỏi chân đèn em đánh số như thế kia có đúng không ạh?
     
  11. tuanhaitin

    tuanhaitin Advanced Member

    Joined:
    18/4/10
    Messages:
    1.587
    Likes Received:
    16
    Location:
    Phú Nhuận-HCM
    - Của Bác đây:
     

    Attached Files:

    • EL84.gif
      EL84.gif
      File size:
      121,2 KB
      Views:
      407
    • 1.png
      1.png
      File size:
      48,3 KB
      Views:
      400
  12. bknight

    bknight Advanced Member

    Joined:
    7/7/14
    Messages:
    308
    Likes Received:
    0
    Em cảm ơn cụ nhiều ạ! Vậy là chỉ cần 1 bóng 12Ax7 thôi phải không ạ?
     
  13. tuanhaitin

    tuanhaitin Advanced Member

    Joined:
    18/4/10
    Messages:
    1.587
    Likes Received:
    16
    Location:
    Phú Nhuận-HCM
    - hình vẽ trên là cho một kênh (1 bóng 12ax7 và 2 bóng el84), hai kênh thì 2 bóng 12ax7 và 4 bóng el 84.
     
  14. bknight

    bknight Advanced Member

    Joined:
    7/7/14
    Messages:
    308
    Likes Received:
    0
    Em cảm ơn cụ nhiều ạ!
     
  15. bknight

    bknight Advanced Member

    Joined:
    7/7/14
    Messages:
    308
    Likes Received:
    0
    Các cụ cho em hỏi là bây giờ nếu em thay đèn 12AX7 bằng 6H23, EL84 bằng 6P14-EB có được không ạ?
     
  16. tuanhaitin

    tuanhaitin Advanced Member

    Joined:
    18/4/10
    Messages:
    1.587
    Likes Received:
    16
    Location:
    Phú Nhuận-HCM
    - Thay thế được Bác, Bác quấn BA xong chưa?
     
  17. bknight

    bknight Advanced Member

    Joined:
    7/7/14
    Messages:
    308
    Likes Received:
    0
    Em mới quấn xong bác ạ. Giờ đến phần có thể là khó khăn nhất đối với em, đó là OPT ạ. em đang phân vân không biết có nên DIY tiếp không hay tìm mua vì em thấy OPT là một thứ gì đó rất khó :(
     
  18. tuanhaitin

    tuanhaitin Advanced Member

    Joined:
    18/4/10
    Messages:
    1.587
    Likes Received:
    16
    Location:
    Phú Nhuận-HCM
    - Cái khó khi quấn OPT là tính kiên nhẫn, còn công thức quấn đã có trên vnav.
     
  19. bknight

    bknight Advanced Member

    Joined:
    7/7/14
    Messages:
    308
    Likes Received:
    0
    Kiên nhẫn thì em có thừa nhưng quan trọng là không biết kiếm đâu FE và dây đồng tốt bác ạ :)
     
  20. Bluehavent

    Bluehavent Advanced Member

    Joined:
    10/3/13
    Messages:
    52
    Likes Received:
    1
    Bác Quang ơi tụ nối tầng của amply này 0,22 uf 400v thay bằng tụ 0,22 uf 250v có được không? :oops:
     
  21. tuanhaitin

    tuanhaitin Advanced Member

    Joined:
    18/4/10
    Messages:
    1.587
    Likes Received:
    16
    Location:
    Phú Nhuận-HCM
    - FE tốt thì chịu khó đi lùng thì khoảng 2 tuần là có đủ. Dây đồng tốt thì ship nước ngoài về. Bác chưa quấn lần nào thì dùng dây trong nước cũng được, khi lên tay rồi thì mua dây đồng ở nước ngoài. Cuối cùng vẫn phải chịu khó thì mới chơi món này :mrgreen:
     
  22. bknight

    bknight Advanced Member

    Joined:
    7/7/14
    Messages:
    308
    Likes Received:
    0
    Tin mừng là em vừa kiếm được 2 cục FE 32 để quấn OPT ạ :D
     
  23. Hoang16051983

    Hoang16051983 Advanced Member

    Joined:
    18/2/14
    Messages:
    231
    Likes Received:
    2
    Location:
    Thái Nguyên-Hà Nội
    Bác kiếm giúp em 2 cục luôn kkkk
     
  24. bknight

    bknight Advanced Member

    Joined:
    7/7/14
    Messages:
    308
    Likes Received:
    0
    Em kiếm đc nhõn 2 cục cụ ạ.

    Bây giờ lại quay trở lại với biến ap. Em đã quấn 1 cái biến áp với thông số là:
    - input: 220 volts
    - output: 280v 250mA, 3.15-0-3.15 5A
    Giờ em có phải quấn thêm cục nữa để chạy 2 kênh không ạ? Em muốn dùng 5U4. Để nắn thì phải quấn thêm cuộn 5,4 volts có phải không ạ?

    Mong các cụ trả lời giúp em để em có cái âm ly đèn đầu tiên ah :D
     
  25. tuanhaitin

    tuanhaitin Advanced Member

    Joined:
    18/4/10
    Messages:
    1.587
    Likes Received:
    16
    Location:
    Phú Nhuận-HCM
    - Nếu Bác làm mono block thì quấn thêm cục nữa, còn chơi stereo thì không cần. Bác quấn áp 280 VAC là cao. Mạch này yêu cầu 250VAC nắn điện DC bằng Diode.
    - Nếu Bác dùng bóng nắn 5U4 thì phải tính toán lại cho cục biến áp khác, còn không thì dùng 2 con Diode kết hợp với đèn nắn 5U4 để nắn điện DC.
     

Share This Page

Loading...