EL84 push pull đơn giản.

Discussion in 'Đèn điện tử' started by mimosalq, 24/7/13.

  1. bknight

    bknight Advanced Member

    Joined:
    7/7/14
    Messages:
    308
    Likes Received:
    0
    Cụ có thể cho em về em ủi không ạ
     
  2. nab

    nab Approved Member

    Joined:
    29/10/10
    Messages:
    30
    Likes Received:
    0
    Hi Bác
    em tính làm mạch này nhưng làm bufer IV thì có thay đổi gì ko ạ?chỗ volume có cần ko bác. trị số bao nhiêu ạ.
     
  3. tranchung159

    tranchung159 Advanced Member

    Joined:
    9/8/12
    Messages:
    612
    Likes Received:
    19
    Bác cho em xin file ủi với ạ,

    Thanks bác
     
  4. tmvinh

    tmvinh Advanced Member

    Joined:
    7/4/09
    Messages:
    595
    Likes Received:
    69
    Location:
    Hà Nội
    bác kitaro post mạch lên được k ạ. nghe thấy 1 bóng mà hay là e cũng ham rồi :mrgreen:
     
  5. kirato

    kirato Advanced Member

    Joined:
    14/12/06
    Messages:
    1.807
    Likes Received:
    9
    Location:
    Tầu THỐNG NHẤT
    Các bác chờ em cứu ổ cứng để lấy dữ liệu về đã nhé, vụ này bác doancancel đang sửa.
     
  6. doancancel

    doancancel Advanced Member

    Joined:
    27/5/11
    Messages:
    592
    Likes Received:
    226
    Hị hị :lol:
     
  7. nab

    nab Approved Member

    Joined:
    29/10/10
    Messages:
    30
    Likes Received:
    0
    mạch đây các bác ạ, em cũng tính làm nhưng làm bufer tầng IV
     

    Attached Files:

  8. bknight

    bknight Advanced Member

    Joined:
    7/7/14
    Messages:
    308
    Likes Received:
    0
    Cảm ơn cụ nhé!
     
  9. kirato

    kirato Advanced Member

    Joined:
    14/12/06
    Messages:
    1.807
    Likes Received:
    9
    Location:
    Tầu THỐNG NHẤT
    Đúng rùi, cám ơn bác nhiều. Cái mạch này làm IV cũng rất hay ghép với ad1865 :D
     
  10. tmvinh

    tmvinh Advanced Member

    Joined:
    7/4/09
    Messages:
    595
    Likes Received:
    69
    Location:
    Hà Nội
    cảm ơn bác, bác có sơ đồ mạch gốc thì post lên luôn đc k ạ
    e k có năng khiếu làm mạch in, toàn hỏng, nên định p2p xem nó ntn :mrgreen:
     
  11. nab

    nab Approved Member

    Joined:
    29/10/10
    Messages:
    30
    Likes Received:
    0
    cảm ơn bác, bác có sơ đồ mạch gốc thì post lên luôn đc k ạ
    e k có năng khiếu làm mạch in, toàn hỏng, nên định p2p xem nó ntn :mrgreen:[/quote]
    em ko có bác à, mạch này em cũng tìm ở mấy trang đầu topic do bác mimosalq post đó.
     
  12. mimosalq

    mimosalq Advanced Member

    Joined:
    8/5/06
    Messages:
    12.824
    Likes Received:
    122
    Anh em làm EL84 thì có thể lấy kinh nghiệm từ tuanhaitin....Con EL84 của bác ấy thật tuyệt vời.Chúc mừng tuanhaitin đã có con amp thật sự nổi trội.Mình dù đã quá quen với sự lung linh mid high em này nhưng bác ấy tối qua đã làm em thật sự ngạc nhiên.
     
  13. tuanhaitin

    tuanhaitin Advanced Member

    Joined:
    18/4/10
    Messages:
    1.587
    Likes Received:
    16
    Location:
    Phú Nhuận-HCM
    - Cảm ơn Bác Quang. Em lắp con này con thứ 2 rồi, vì nó thật sự đơn giản, dễ làm cho nó hay và chi phí không quá đắt :mrgreen:
     
  14. bknight

    bknight Advanced Member

    Joined:
    7/7/14
    Messages:
    308
    Likes Received:
    0
    Các cụ cho em hỏi 2 điều với ạ.
    1. Cái chỗ em khoanh hình tròn ý ạ, 2 con trở mắc song song như thế thì có nhứ là 1 con trở 540R/10w không ạ
    2. Em mắc cục bộ nguồn như thế này có đúng không ạ và cục troke kia quấn bao nhiêu H thì được ạ?
     

    Attached Files:

  15. tuanhaitin

    tuanhaitin Advanced Member

    Joined:
    18/4/10
    Messages:
    1.587
    Likes Received:
    16
    Location:
    Phú Nhuận-HCM
    - Hai con trở 270 ohm này theo mạch là mắc song song, nếu Bác dùng một con thì kiếm con trở 135 ohm.
    - mạch nguồn vậy là Ok, riêng cuộn đốt tim cho bóng nắn Bác phải cách lý cho tốt vì nó có cao áp rất dễ phóng điện.
    choke thì dùng fe25 xếp dày 25. Quấn dây 0,35-0,40 đầy cửa sổ là ok.

    P/s : phần ký hiệu chân đèn bị lộn chút:
    - đốt tim cho bóng 12ax7 thì nối chân 4,5 lại và chân 9
    - chân bóng el84 bên dưới đánh chân bị lộn, đảo lại chân 3 với chân 7
     
  16. bknight

    bknight Advanced Member

    Joined:
    7/7/14
    Messages:
    308
    Likes Received:
    0
    Cụ ơi lộn thế nào ạ, tại em đánh dấu theo bài trên của cụ ạ.
    Ah, em hiểu rồi, sai ngay từ cái sơ đồ em vẽ lại phải không ah?
     
  17. nab

    nab Approved Member

    Joined:
    29/10/10
    Messages:
    30
    Likes Received:
    0
    Chúc mừng Bác nha, anh Quang đã lên tiếng thì em chắc là sẽ rất hay, haizzzzzz..... ko biết khi nào mới có thể thưởng thức đc tác phẩm của bác đây để còn học hỏi nữa chứ. :D, thanks bác đã giúp em trong thời gian qua.
     
  18. bknight

    bknight Advanced Member

    Joined:
    7/7/14
    Messages:
    308
    Likes Received:
    0
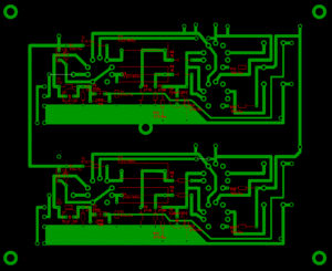
    Em lọ mọ vẽ được cái file PCB để giặt là. cụ nào cần thì em gửi cho ạ. ah nhưng driver của em là 6h23 nên chân khác ạ.
     

    Attached Files:

    • PCB.GIF
      PCB.GIF
      File size:
      25,5 KB
      Views:
      364
  19. tuanhaitin

    tuanhaitin Advanced Member

    Joined:
    18/4/10
    Messages:
    1.587
    Likes Received:
    16
    Location:
    Phú Nhuận-HCM
    - Sao 2 bóng công suất gần nhau quá Bác.
     
  20. bknight

    bknight Advanced Member

    Joined:
    7/7/14
    Messages:
    308
    Likes Received:
    0
    Em định câu dây ra bóng nên không quan trọng vụ gần xa cụ ạ :D
     
  21. nab

    nab Approved Member

    Joined:
    29/10/10
    Messages:
    30
    Likes Received:
    0
    Bác này chịu khó với dự án này quá nhỉ :) , em cũng lọ mọ vẽ lại như bác, hi hi tất cả vì niềm đam mê DIY....
     
  22. hoatieu_2006

    hoatieu_2006 Advanced Member

    Joined:
    23/2/13
    Messages:
    1.350
    Likes Received:
    13
    Location:
    Hải Phòng
    Em xin chào bác chủ thớt, xin chào các bác trên thớt :D
    Em có hơi thắc mắc chút về mạch mong các bác nhẹ tay giải thích giúp e ạ. Cái chỗ mà bác bknight khoanh tròn ý sao lại cần tới 2 con trở 5w trong khi dòng đi qua cả hai con chỉ ~56mA. Tức là cần chưa tới 0.5w :?:
     
  23. bknight

    bknight Advanced Member

    Joined:
    7/7/14
    Messages:
    308
    Likes Received:
    0
    Mấy cái sơ đồ em vẽ ở trên bị nhầm chân đấy ạ. Để em sửa rồi Up lại
     
  24. Simple

    Simple Advanced Member

    Joined:
    2/5/11
    Messages:
    1.163
    Likes Received:
    59
    Áp trên 02 con trở đó ra 9.5-9.8V -> ~73mA -> ~0.7W. Xài vậy cho nó mát! Không thấy bị nám màu. :)
     
  25. hoatieu_2006

    hoatieu_2006 Advanced Member

    Joined:
    23/2/13
    Messages:
    1.350
    Likes Received:
    13
    Location:
    Hải Phòng
    Sao áp cao thế bác? datasheet của nó có 7.5v mà :mrgreen:
     

Share This Page

Loading...