Gainclone LM3886 Power Amp

Discussion in 'Bán dẫn' started by gmar, 31/12/05.

  1. PSman

    PSman Advanced Member

    Joined:
    9/2/07
    Messages:
    1.332
    Likes Received:
    16
    Hì hì, mình cũng chịu thôi. Giờ gắn 1 chùm hết rồi thì bác chịu khó test vậy. Khả năng 1 trong các con bị rò hoặc hoạt động sai, lẽ ra gắn từng con, chạy tới đâu thì gắn tới đó, các con là tương đương nhau, cùng chia công suất nên hoàn toàn độc lập. Bác có thể để nguyên bo vậy đo trở nguội tương ứng các con vậy, về cơ bản nó sẽ gần như nhau, con nào sai lệch quá bác nhổ con đó ra.

    Với bộ nguồn : bác cứ cấp AC 25-0-25, đầu ra DC sau lọc được 35-0-35, cấp luôn cho LM, nhưng phải từng con 1.
    LT1083 mua cũ đã đắt và hiếm rồi, nói chi mua mới, nên shine7 đề xuất phương án chơi 2 bộ dùng TIP2955 gánh qua con LM317 cầm chân B, em đã làm thấy khá tốt, nhưng chắc cú thì đạp 2 con 2955 song song nhau qua trở 0.47 thì ổn hơn, 1 con làm cho chú ACA (để regu 19V) nóng lắm. Bản thân con LM hay nguồn amp chả cần ổn áp gì ráo, đỡ tốn kém phiền phức.

    Bác đầu tư 4 chai rồi thì tới luôn, k biết bác có mua hàng dữ như shine7 không. Em coi lão này làm đồ có vẻ đơn giản về sơ đồ nhưng linh kiện lại rất gấu, vấn đề nằm ở chỗ đó. Trừ phi LM được đủ đồ như shine em cũng chưa đc nghe, nếu k nó hót rất thường.

    Bản thân em ôm con LM này từ 2006 cơ, cũng tấm tắc với nó lắm, linh kiện râu ria vài chú nên cũng ráng gỡ đồ tốt, buffer bán dẫn với pre đèn tương vào các kiểu, cho đến khi làm xong con Aaron nhà bác Quang Môza thì chán hẳn.
    Ông bà mình có dặn Đoàn kết là chết chùm, chia rẽ chết lẻ tẻ bác à !
     
  2. linhocap

    linhocap Advanced Member

    Joined:
    8/2/14
    Messages:
    86
    Likes Received:
    0


    Mạch nguồn Bác đâu ? Cho em coi ké zới !
     
  3. lamthoi

    lamthoi Advanced Member

    Joined:
    31/1/13
    Messages:
    170
    Likes Received:
    5
    - Theo sơ đồ nguyên lý trong datasheet của LM3886 thì tín hiệu vào chân IN số 10 của IC thông qua biến trở R In 10k ( có 1 chân nối Mass)và một điện trở RB 10k , và không hề dùng tụ nối tầng

    - Trong bo mạch của cậu biến trở RIn được thay bằng tụ và nối tiếp vối một điện trở vào chân số 10

    - Nếu đúng như lời tớ diển tả thì chân số IN số 10 như vậy đã bị cách ly với Mass về phương diện DC . trước đây khi ráp con TDA7294 tớ vô ý và cũng bị hiện tượng như vậy , khắc phục bằng cách thay Tụ liên lạc bằng một biến trở 10K có nối Mass hoặc là nối trực tiếp một đtrở 10 K từ chân số 10 xuống Mass
     
  4. sweetlove6389

    sweetlove6389 Advanced Member

    Joined:
    9/2/14
    Messages:
    340
    Likes Received:
    142
    Mạch nguồn Bác đâu ? Cho em coi ké zới ! [/quote]
    Mạch nguồn thì đơn giản nên em ưu tiên check khi board công suất hoạt động đã mới bắt đầu làm.
     

    Attached Files:

    • 1.jpg
      1.jpg
      File size:
      127,1 KB
      Views:
      287
    • 2.jpg
      2.jpg
      File size:
      128,2 KB
      Views:
      288
    • 3.jpg
      3.jpg
      File size:
      119,5 KB
      Views:
      288
  5. sweetlove6389

    sweetlove6389 Advanced Member

    Joined:
    9/2/14
    Messages:
    340
    Likes Received:
    142
    Input đi qua trở 10K vào chân 9, chân 9 nối với 1 con tụ 220pF đi vào chân 10, từ chân 10 nối với biến trở 50K đi về đất ah !?

    Chắc tại mạch 2 Layer nên bác hơi khó nhìn vì không được nhìn trực tiếp.
    Em check lại thấy mạch đi đúng như sơ đồ nguyên lý, và cái Board của em cũng chính là cái board PA150 của Sheen7 em edit (+ thêm 3 con LM3886 vào nữa).
    Em đối chiếu với sơ đồ nguyên lý và chắn chắn là không sai. Nếu sai phải chăng là do sơ đồ nguyên lý. Em chỉ biết check vậy thôi, còn nguyên nhân thì em chịu vì kiến thức em có hạn. Mong các bác tham vấn tiếp cho đệ ah. Hic


    [​IMG]
    [​IMG]
     

    Attached Files:

  6. lamthoi

    lamthoi Advanced Member

    Joined:
    31/1/13
    Messages:
    170
    Likes Received:
    5
    Đây là sơ đồ chuẩn của LM3886 , tất cả các sơ đồ khác đều phăng từ sơ đồ này mà ra bác xem thử có khác biệt gì không

    Giải pháp khác là lấy chuẩn là Mass rồi đo nguội ( đo ohm ) và đo nóng ( đo Volt ) các chân của tất cả IC rồi so sánh xem có IC nào có số đo khác biễt với các IC khác không , nếu có thì ghắp em đó ra
     

    Attached Files:

  7. sweetlove6389

    sweetlove6389 Advanced Member

    Joined:
    9/2/14
    Messages:
    340
    Likes Received:
    142
    Ý bác nói như vậy thì khả năng là có em con IC nào đó có vấn đề phải không ạ !?
    Board 1 em check tình trạng như trên. Board 2 cũng y sì Board 1 ạ. Chắc có nguyên nhân nào đó em chưa tìm ra rồi.
    Nếu nguồn ko đủ cấp cho tải thì sẽ xảy ra hiện tượng gì các bác ?
     
  8. cacom

    cacom Advanced Member

    Joined:
    12/3/11
    Messages:
    93
    Likes Received:
    0
    Bác phải có biến áp 28-40vdc, I >= 4A cho mỗi con LM đã, đừng chơi ổn áp 78 nó chịu dòng nhỏ quá thế chạy sao nổi(1IC 78/1 IC LM cũng khó chạy nữa là 6). khi tiến hành thì cho từng con LM một vào mạch, em nghĩ đồ mới nên ko nghĩ là IC có vấn đề gì đâu, mạch cứ lắp theo đúng datasheet là chạy ngay mà. em thấy bác lắp bộ này ác thiệt 6 IC/ kênh chắc loa khó tính lắm hay sao.....2-3 IC/ kênh là đc rồi quan trộng hơn là đầu tư nguồn cho em nó khi 6IC/ kênh thì khủng lắm. đôi lời cùng bác :lol:
     
  9. sweetlove6389

    sweetlove6389 Advanced Member

    Joined:
    9/2/14
    Messages:
    340
    Likes Received:
    142
    Tại em lo cấp nguồn dòng cao vào mà mình làm chưa đúng thì dễ tèo lắm nên em chơi nguồn cỡ nho nhỏ để test.
    Nguồn em dự định sử dụng MUR3020 (30A) kết hợp 2 con LT1083 (~8A/IC) song để cho ra dòng khoảng 16A/vế.
    Chẳng là em có 4 cái loa đồng trục, mỗi loa gồm 1 bass 9x16 Inch, mid 2 inch x 1, tress 1 inch x2 (gọi là 4way). Mỗi loa trở kháng là 4 ohm, cs 800W/loa. Vậy em dùng nhiều IC vậy để gánh loa có trở kháng thấp (2 loa //), và công suất cao.
     
  10. sweetlove6389

    sweetlove6389 Advanced Member

    Joined:
    9/2/14
    Messages:
    340
    Likes Received:
    142
    Em chỉ thấy khác biệt như sau:
    + Chân 8 con IC của em nối với con trở 5K đi về V- (mạch anh gửi nó là công tắc S1 để đóng/mở). Của em nối trực tiếp luôn như vậy là S1 luôn đóng. Vậy S1 đóng/mở có chức năng gì ah !?
    + Chân 9 nối tiếp thêm với chân 3 bằng con tụ 8,2pF - lọc nhiễu cao tần, chắc ko sao. Cái này đơn giản, em gỡ con tụ 220pF đó ra là xong. Nhưng em nghĩ nó ko phải là vấn đề.
    + chân 9 nối tiếp với chân 10 bằng con tụ nối tầng 220pF/100V (datasheet anh gửi chân 9 và 10 ko nối với nhau).

    Nhưng mạch Sheen7 đã test và đo đạc đàng hoàng có kết quả khá tốt. Cái vẫn sợ Power không đủ dòng (+-15V với 1A trên 7815, 7915).
    Nếu em cắm nguồn chuẩn vào thì liệu có nổ pháo hoa không ah !? Em sợ lắm...
     
  11. cacom

    cacom Advanced Member

    Joined:
    12/3/11
    Messages:
    93
    Likes Received:
    0
    Em nghĩ bác nên test nguồn 28-35VDC, dùng diod cầu và 2 tụ nguồn 1000uF là OK, nguồn mà dòng thấp quá thì chẳng bit ra sao... em chưa thử bao giờ. em đã dùng qua LM3875 rồi, cứ táng thẳng vào là chạy rầm rầm. tuy ghiên lần đầu thử thì nguồn đôi ko cắm dây ov cho vào V-, +40v cho vào V+ sau 5s tái mặt thấy rút ra nhưng ko sao, lắp đúng vẫn chạy. quan trọng là kiểm tra đúng Datasheet là ok
     
  12. sweetlove6389

    sweetlove6389 Advanced Member

    Joined:
    9/2/14
    Messages:
    340
    Likes Received:
    142
    Em quyết không lùi bước. Có thể em sẽ layout lại 6xLM3886 khác. Nhưng cho em hỏi schematic PA150 em đã gửi như trên có an toàn không !? Em thấy rất nhiều Khoai Tây làm theo đều ổn cả.
    Em dự định sau dự án PA300 6xLM3886 (300W RSM cho loa 8Ohm) để đánh nguyên con loa Bass 2Ohm, 1500W.
    Tiếp theo dự án là PA300 3xTDA7293 để đánh loa đồng trục 4 Ohm.
    Mới dự án đầu mà vấp lên vấp xống thế này đúng là em cũng đang nản dần rồi ạ.
     
  13. PSman

    PSman Advanced Member

    Joined:
    9/2/07
    Messages:
    1.332
    Likes Received:
    16
    Bác mạnh dạn test nguồn 30VDC đi,
    - gắn tụ nguồn nhỏ thôi, dưới 4700uF, gắn cho nó thêm 2 cái đèn mỗi vế nguồn để biết tình trạng xả (ăn dòng)
    - Đấu nối đồng hồ đo (VOM) vào nguồn, ngõ ra loa (có nhiều VOM càng tốt). Có được Ampe DC 2 kênh luôn thì quá ngon.
    - Xong hết thì nhắp công tắc nguồn tầm 2-3s rồi nhả ra, lúc này áp tụ sẽ lên tầm 30-35V (tùy ngõ vào AC của bác), quan sát 2 VOM ứng với 2 vế nguồn có cân nhau k. Đừng dũng cảm mà đóng điện rồi để đó mới lấy VOM đo chỗ này chọt chỗ kia thì khói đã nghi ngút rồi.

    Nếu mạch bình thường về điện đóm (chưa tính đến chuyện hát đc) thì áp nguồn cân nhau, mất nguồn AC nó cũng rút tụ từ từ (nhìn 2 led) với tốc độ đều nhau.

    Em chả thấy ai đi test ampli bằng mấy con 78xx cả.
     
  14. nvkhoahcm

    nvkhoahcm Advanced Member

    Joined:
    3/8/09
    Messages:
    1.409
    Likes Received:
    86
    Location:
    Tân Phú - HCM
    Sơ đồ của Shine7 em không làm nên em không biết. Tuy nhiên em thấy nó lưu ý thế này:
    The PA150 PCB - The resistors R2 and R3 are 0.1% parts, you could also buy 1% parts and hand match them to 0.1% accuracy. For the R7 0.2ohm 2W resistor, the PCB is designed to accept either SMD or thru hole component.
    Bo PA150 - Các điện trở R2 và R3 sai số 0,1%, bạn cũng có thể mua sai số 1% nhưng phải match chúng với nhau đến 0,1% độ chính xác. Đối với các điện trở R7 0.2ohm 2W, PCB được thiết kế để chấp nhận loại SMD (dán) hoặc loại xuyên lỗ.
    Cái này em thấy theo data sheet của hãng cũng yêu cầu sai số 0.1%. Có nghĩa là hệ số khuyếch đại của mỗi chú phải giống nhau.
    Use 3 LM3886s with the same printed code (don't know if it is date code or lot number)
    Dùng 3 chú có mã giống nhau (không biết mã này là ngày tháng hay là số lô sản xuất). Để đảm bảo các IC giống nhau.
    Test each non-bridged board before bridge them together
    Kiểm tra từng chú độc lập trước khi kết nối chúng lại với nhau. Theo xxx ý của em bác gỡ R2, R13, R18 (10K)...và R7, R9, R14 (0.2R) ... ra và kiểm tra từng chú một. Lắp lại R2, R7 cho 1 chú này hoạt động thử xem sao.
    Thân.
    PS:
    Em có cái bo lắp song song 2 chú nghe không hay lắm nhưng nhìn thấy cái đỏ đỏ em không muốn mod. Vì em sợ nó tèo. :D
     
  15. sweetlove6389

    sweetlove6389 Advanced Member

    Joined:
    9/2/14
    Messages:
    340
    Likes Received:
    142
    R2 & R3 của em đều là SMD 0805 10K 1% 100V đấy ạ.
    R7 là 0.2R 2W 1%.
    Tất cả linh kiện SMD của em kể cả tụ hay trở đều sai số 1% vì em xác định chơi tới bến luôn đó ạ. Con tụ input 10uf đỏ em mua hẳn board phân tần của TQ 720K phân tần bậc 2 12db/oct có 2 con tụ 10uf sai số 3%, 1 con tụ 3.3uf sai số 1%. Em đo lại bằng đồng hồ thấy cực chuẩn luôn ạ.

    Có lẽ em sẽ theo cách của bác. Gỡ hết linh kiện input và output ở 5 con ra, để duy nhất 1 con đầu tiên để test từng IC1. Nhưng trước hết em cần phải chuẩn bị biến áp cho nó đã.
    Em tính sử dụng 2 biến áp riêng cho nó. Biến áp 2x30V 900VA.
    V+ đi qua con tụ Philip 33.000 qua 2xLT1083 song song để cho ra dòng 16A (sử dụng Jum tại chân ra của 2 con này để cho ra dòng 16A, ko Jum thì tại đầu ra mỗi con là 8A).
    V- thì tương tự.
    Có VR để Adjust điện áp đầu ra sao cho điện áp ra là 30VDC.

    Em lại đắn đo sử dụng biến áp chung 2x30V 1800VA sau đó cứ mỗi cặp LT1083 cho ra 15A. Vì em dự định cái Chasic em sẽ nhét cả biến áp cho TDA7293 nữa, kèm cả Pre-Am.
    Ý tưởng ban đầu của em là dùng LM3886 để đánh cặp loa Bass 1500W 2Ohm kết hợp với phân tần chủ động.
    TDA7293 để đánh loa đồng trục 4Ohm 800W.
    Loa em mua hết rồi đó. Test amly LM3886 này xong là em đúng thùng loa luôn.
     
  16. vvxuan

    vvxuan Advanced Member

    Joined:
    19/11/12
    Messages:
    1.069
    Likes Received:
    314
    Location:
    Nghệ An-Hà nội
    Theo em độ chính xác của điện trở không ảnh hưởng gây ra lỗi như của bác. Bác muốn test riêng những con nàon thì nhưng con LM còn lại chỉ cần nhả chân nguồn là được.
     
  17. nvkhoahcm

    nvkhoahcm Advanced Member

    Joined:
    3/8/09
    Messages:
    1.409
    Likes Received:
    86
    Location:
    Tân Phú - HCM
    Nhả chân nguồn bằng cách nào cụ ?
    Còn độ chính xác điện trở cụ làm chưa, show cho em phát để mở rộng tầm nhìn.
    Em thấy hãng yêu cầu 0.1% ớn quá. Cho dù có điện trở thì em cũng không có thiết bị đo.
     
  18. vvxuan

    vvxuan Advanced Member

    Joined:
    19/11/12
    Messages:
    1.069
    Likes Received:
    314
    Location:
    Nghệ An-Hà nội
    Bác hút thiếc sạch chân 1,4...các chân cấp nguồn cho IC. sau khi hút thiếc rồi đo giữa chân vừa hút với đường mạch không chập là được. Còn độ chính xác điện trở chủ yếu ảnh hưởng đến chất lượng âm thanh (chủ yếu là cảm tính) chứ không gây lỗi như của bác này.
     
  19. PSman

    PSman Advanced Member

    Joined:
    9/2/07
    Messages:
    1.332
    Likes Received:
    16
    Nhanh nhất là dùng kìm bấm đứt luôn giữa chân, nhấc nhẹ cho nó né qua 1 bên. Sau khi test xong xuôi lại nắn thẳng rồi chấm hàn là xong.

    Đúng là trở dù có đến 10% cũng k ảnh hưởng gì cả, yêu cầu chi 0.1% chắc chỉ có trên máy bay chứ con này em dám cá có làm hết thuốc bên ngoài đi nữa thì mèo vẫn là mèo thôi, sao thành con cọp được.
     
  20. thanhgamo

    thanhgamo Advanced Member

    Joined:
    20/3/07
    Messages:
    727
    Likes Received:
    51
    Location:
    Hanoi
    Em cũng nghĩ không phải do trở đâu, nếu do trở thì các em này làm việc lệch nhau một tí sẽ làm âm thanh mất hay chứ không gây nên các triệu chứng trên.
    Cụ rà soát lại toàn bộ các đường mạch xem đã chính xác chưa. Nếu chính xác rồi thì kiếm nguồn đủ dòng mà cấp cho nó thử xem
     
  21. sweetlove6389

    sweetlove6389 Advanced Member

    Joined:
    9/2/14
    Messages:
    340
    Likes Received:
    142
    Cám ơn các cụ đã nhiệt tình giúp đỡ.

    Mạch được layout theo đúng schematic của Sheen7, thấy Sheen7 đã đo đạc đàng hoàng nên em tự tin làm theo mà không suy xét lại vấn đề.
    Và khi gặp sự cố em mới đi dà soát (các cụ thông cảm vì chân ướt chấn dáo bắt đầu DIY). Chất lượng âm thanh của nó như nào em cũng tạm thời không quan trọng vì em đang trong thời gian "Vỡ Lòng". Hi

    Qua mấy ngày vật lộn em phát hiện ra 1 số cái sai trong Schematic của Sheen7 và Datasheet gốc của LM3886.

    Schematic của Sheen7:

    1. Pin 7 (GND) nối với Pin 4 (-V) bằng con tụ C4 = 100uF là hoàn toàn sai. Lẽ ra phải là Pin 8 nối với Pin 7 thông qua con tụ 100uF như datasheet.
    Sơ đồ nguyên lý họ thì sai nhưng PCB họ layout thì lại đúng nên vấn đề này được loại bỏ (Em edit lại file Gerber của Sheen7)
    2. Pin 8 (Mute) nối với Pin 4 (-V) bằng con trở 5K không qua công tắc on/off để tắt mở chức năng Mute. Như vậy chức năng Mute luôn luôn được kích hoạt. Vậy vấn đề đầu tiên em sẽ phải gỡ bỏ con trở 5K này ra coi như không sử dụng chức năng Mute nữa.
    3. Pin 9 (-In) không được kết nối với PGND chung.
    4. (+In) lẽ ra phải đi vào Pin 10 (thêm con C3 = 220pF nối với Pin 9 -In để đánh bật tần số cao), đằng này Input lại đi vào con trở R2 = 10K qua Pin 9, Pin 9 nối với Pin 10 bằng con tụ C3 = 220pF.
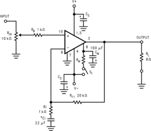
    Schematic gốc theo Datasheet của LM3886.
    [​IMG]

    Vậy hướng em định khắc phục như sau.
    1. Cắt mạch nguồn cung cấp cho 5 IC, chỉ để duy nhất 1 con IC để test bằng cách cắt mạch chỗ giữa 2 con LM3886 chứ không cắt chân để đẹp về thẩm mỹ hơn và cũng dễ hàn lại hơn (-V của em ở layer trên, +V ở layer dưới).
    2. Gỡ bỏ con trở R6 = 5K.
    3. Gỡ bỏ con trở R2 = 10K, nối trực tiếp J1 sang J2 bằng con trở thường 10K => Input đi vào Pin 10, Pin 10 nối với Pin 9 bằng con C3 220pF (giữ nguyên) -> qua Vr = 50K về đất để chỉnh DC Offset.
    4. Pin 9 nối với PGND (Đất của Power) để thành -Input.
    5. Gỡ bỏ R7 = 0.2R 3W oqr đầu ra chân 3.

    Do chưa có Biến Áp Xuyến nên em dùng luôn biến áp EI chợ 20-0-20V 3A đi qua con cầu -> tụ nguồn 10.000 rồi ráp vào mạch luôn để tránh rủi ro.

    Các anh góp ý giúp em xem làm vậy đã đúng đắn chưa. Chỉ trích để mang tính xây dựng.
    Cám ơn các anh !
     

    Attached Files:

  22. kimman123

    kimman123 Advanced Member

    Joined:
    25/4/13
    Messages:
    80
    Likes Received:
    0
    thêm con trở xả 2k2 (hoặc 2k7 3k 3k3) 5W nữa
     
  23. lamthoi

    lamthoi Advanced Member

    Joined:
    31/1/13
    Messages:
    170
    Likes Received:
    5
    1. Pin 7 (GND) nối với Pin 4 (-V) bằng con tụ C4 = 100uF là hoàn toàn sai. Lẽ ra phải là Pin 8 nối với Pin 7 thông qua con tụ 100uF như datasheet.
    Sơ đồ nguyên lý họ thì sai nhưng PCB họ layout thì lại đúng nên vấn đề này được loại bỏ (Em edit lại file Gerber của Sheen7)

    - Không hề sai , C4 là tụ lọc bù cho nguồn V- , khi ráp để ý đến cực tính +-

    2. Pin 8 (Mute) nối với Pin 4 (-V) bằng con trở 5K không qua công tắc on/off để tắt mở chức năng Mute. Như vậy chức năng Mute luôn luôn được kích hoạt. Vậy vấn đề đầu tiên em sẽ phải gỡ bỏ con trở 5K này ra coi như không sử dụng chức năng Mute nữa.

    KHông thể gở con trở 5K đựợc , gở nó là bật chứ năng Mute

    -4. Pin 9 nối với PGND (Đất của Power) để thành -Input.

    Pin 9 phải được nối tiếp với 1 đtrở 22K và tụ 47MF xuống Mass để cách ly DC và lấy Gain

    -5. Gỡ bỏ R7 = 0.2R 3W oqr đầu ra chân 3.

    Không cần thiết gở bỏ con này

    3. Gỡ bỏ con trở R2 = 10K, nối trực tiếp J1 sang J2 bằng con trở thường 10K => Input đi vào Pin 10, Pin 10 nối với Pin 9 bằng con C3 220pF (giữ nguyên) -> qua Vr = 50K về đất để chỉnh DC Offset.

    Cứ ráp chính xác theo sơ đồ mẫu , tụ C1 không cần thiết , tụ C3 220pf là tụ tránh tự kích có thể bỏ
     
  24. sweetlove6389

    sweetlove6389 Advanced Member

    Joined:
    9/2/14
    Messages:
    340
    Likes Received:
    142
    Theo ý kiến của anh thì em chỉ hàn thêm con trở 22K và 47uF về đất thôi phải không ah !?
    Cắt nguồn cung cấp cho 5 con IC nữa phải không anh !?
     
  25. lamthoi

    lamthoi Advanced Member

    Joined:
    31/1/13
    Messages:
    170
    Likes Received:
    5
    Xem kỷ mạch này tớ thấy có hai phương án :

    Phương án 1 :Test từng con IC bằng cách Cắt nguồn V+ v- cấp cho 5 IC còn lại, chỉ gở đtrở R1 47K ,cấp điện rồi kiểm tra lại

    Nếu phương án 1 không thành công ta dùng phương án 2 :

    -Cắt nguồn cấp cho 5 IC còn lại , gở điện trở R2 10 K, nối chân 9 với 1 điện trở 22K và tụ 47MF về đất

    - Nối chân số 10 với điện trở 22K về đất , nối Jack J2 với BViến trở R4 để cấp tín hiệu ( tuy nhiên chấu giữa của Biến trở đi về chân 10 )

    - Tớ khuyên nên dùng điện áp +_ 15V để tét cho an toàn

    Nếu không được nữa thì tớ hết cách , chúc thành công
     

Share This Page

Loading...