GM amplifier đẳng cấp-Danh sách đăng ký trang 1.............

Discussion in 'Bán dẫn' started by mimosalq, 14/11/11.

  1. mimosalq

    mimosalq Advanced Member

    Joined:
    8/5/06
    Messages:
    12.824
    Likes Received:
    119
    Re: GM amplifier đẳng cấp chính thức chuyển qua nhà mới...

    Ôi anh em chuyển ít tiền cho em với ạ,gần lấy pcb và em trả tiền 30 cặp JFET nữa ạ.Em cháy túi rồi mà em thì không biết cách nào để thục két mà không cho gấu mẹ biết.Thân.
     
  2. aquilion64

    aquilion64 Advanced Member

    Joined:
    30/11/10
    Messages:
    213
    Likes Received:
    5
    Re: GM amplifier đẳng cấp chính thức chuyển qua nhà mới...

    Anh tổng kết giá 1 bộ PCB bao nhiêu tiền luôn đi ạ?
     
  3. mimosalq

    mimosalq Advanced Member

    Joined:
    8/5/06
    Messages:
    12.824
    Likes Received:
    119
    Re: GM amplifier đẳng cấp chính thức chuyển qua nhà mới...

    Anh em nào dùng dual mono trong 1 chassis sẽ gặp 1 vấn đề khi mở máy do dòng nạp ban đầu của cả 2 biến áp xuyến quá lớn.Cầu chì 7A cho đường vào 220AC của em đứt mấy lần.Như vậy buộc phải làm mạch soft start thôi.Em sẽ layout mạch này.Cũng có thể làm thêm cái quạt nữa cho anh em nào máu lửa chơi bias cao.Thân.
     
  4. touch3G

    touch3G Advanced Member

    Joined:
    3/1/10
    Messages:
    1.734
    Likes Received:
    1
    Re: GM amplifier đẳng cấp chính thức chuyển qua nhà mới...

    Trong khi chờ mạch soft start, các bác dùng tạm cầu chì 10A đi nha. V1 của mình cũng dual mono mà chưa cháy cầu chì lần nào.
    @mimosalq Mai có nhà không anh ghé nghe thử cái "pre bán dẫn cực hay" nhân tiện chuyển cho em ít khói.
     
  5. thanhtrungbl

    thanhtrungbl Advanced Member

    Joined:
    27/7/11
    Messages:
    61
    Likes Received:
    0
    Re: GM amplifier đẳng cấp chính thức chuyển qua nhà mới...

    chuyển thêm $ pcb cho a phải ko a Q 6_^".....chiều hay mai gì qua a he he hôm qua ko nhắc e...
     
  6. tranguyennguyen

    tranguyennguyen Advanced Member

    Joined:
    20/4/11
    Messages:
    3.529
    Likes Received:
    25
    Location:
    Hà Nội
    Re: GM amplifier đẳng cấp chính thức chuyển qua nhà mới...

    Em vẫn còn PCB chưa ráp, kiểu này em ráp phần công suất của mạch kia, gắn vào mạch VOS của ver 1 sau 1 số thay đổi như trên là Ver 1 thành ver 2 luôn phải không ạ?
    Nếu thế em chơi luôn thành ra loa A-B, dạng bi-amp luôn :mrgreen:
     
  7. tuninh

    tuninh Advanced Member

    Joined:
    8/11/08
    Messages:
    2.032
    Likes Received:
    3
    Re: GM amplifier đẳng cấp chính thức chuyển qua nhà mới...

    Em nghĩ phải đóng chậm sơ cấp cho PSU thì mới hết chứ soft start cho nguồn 220V thì vẫn nổ như thường.
    Em dùng chung biến áp chơi chi 5A đóng 1 kênh thì không sao, cắm thêm 1 bo PSU chưa tải gì cũng nổ chì như pháo.

     
  8. tuninh

    tuninh Advanced Member

    Joined:
    8/11/08
    Messages:
    2.032
    Likes Received:
    3
    Re: GM amplifier đẳng cấp chính thức chuyển qua nhà mới...

    Sang tuần em sẽ cố gắng thổi thêm trước khi lấy PCB, gấu nhà em mà biết thì cũng :cry:

     
  9. mimosalq

    mimosalq Advanced Member

    Joined:
    8/5/06
    Messages:
    12.824
    Likes Received:
    119
    Re: GM amplifier đẳng cấp chính thức chuyển qua nhà mới...

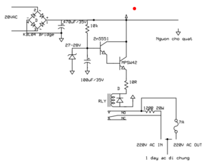
    Đây em à,mở nguồn con trở 120R/20W hạn dòng khởi đông5,sau vài giây relay đóng tắt điện trở này.Anh em xem lại giúp em làm vậy có đúng kggông nhé,lúc này em lờ đờ quá.Chút nữa em sẽ ráp thử liền.Thân.
     

    Attached Files:

  10. tranguyennguyen

    tranguyennguyen Advanced Member

    Joined:
    20/4/11
    Messages:
    3.529
    Likes Received:
    25
    Location:
    Hà Nội
    Re: GM amplifier đẳng cấp chính thức chuyển qua nhà mới...

    Em thấy lại phải thêm biến áp, ngại lắm.
    Theo em cứ dùng biến áp cũ, mặc định đấu qua trở 120 Ohm chẳng hạn. Tận dụng luôn phần đóng trễ của role bảo vệ, lắp thêm 1 rơle nối tắt cái trở kia. Ngon như óc chó luôn :mrgreen:
     
  11. mimosalq

    mimosalq Advanced Member

    Joined:
    8/5/06
    Messages:
    12.824
    Likes Received:
    119
    Re: GM amplifier đẳng cấp chính thức chuyển qua nhà mới...

    Hay lắm.
     
  12. duchacisco

    duchacisco Advanced Member

    Joined:
    5/6/08
    Messages:
    668
    Likes Received:
    12
    Re: GM amplifier đẳng cấp chính thức chuyển qua nhà mới...

    Sang tuần Em mới chuyển xèng được sao này hẻo quá
     
  13. ModAudio

    ModAudio Advanced Member

    Joined:
    6/5/09
    Messages:
    145
    Likes Received:
    0
    Re: GM amplifier đẳng cấp chính thức chuyển qua nhà mới...

    Em thấy có vấn đề , khi relay bảo vệ đã đóng có nghĩa loa được nối với power và điện trở mặc định sau đó mới nối tắt => cao thế vọt lên ( khi power đã mang tải ) => nếu không nhồi loa thì cũng kêu cái ... bụp . :D

    Ở power PA họ chạy R ( hình như hệ số âm ) , khi dòng càng tăng thì giá trị R càng giảm dần đến 0 ohm .

    p/s ; Loại này rẻ và đặt mua được mà anh Quang .
     
  14. tranguyennguyen

    tranguyennguyen Advanced Member

    Joined:
    20/4/11
    Messages:
    3.529
    Likes Received:
    25
    Location:
    Hà Nội
    Re: GM amplifier đẳng cấp chính thức chuyển qua nhà mới...

    Phản biện bác 1 chút.
    Do mới khởi động, sau khi qua xung động đầu tiên ( dòng rất lớn, dễ đứt cầu chì), các tụ điện được nạp gần đến điện áp làm việc, amply trở về trạng thái bình thường tải rất nhỏ ( do chưa có tín hiệu hoặc có tín hiệu thì cũng chưa đấu ra loa). Khi đó cái điện trở nối tiếp kia chỉ gây sụt áp khá nhỏ, đấu tắt nó không gây đột biến nhiều.
    Điện trở bác nói nếu dòng càng lớn, trở tiến đến 0 thì khi khởi động dòng lớn nhất, điều gì sẽ xảy ra?
    Nhưng đó chỉ là lý thuyết.
    Tốt nhất là thử thực tế luôn.
    Nếu không được, làm thêm mạch trễ riêng với thời gian ngắn hơn ( vẫn dùng rơ le riêng). Vẫn không phải dùng thêm biến áp.
    :mrgreen:
     
  15. anhtuanhpqn

    anhtuanhpqn Advanced Member

    Joined:
    30/9/10
    Messages:
    3.034
    Likes Received:
    4
    Location:
    Đệ tứ chiến khu.
    Re: GM amplifier đẳng cấp chính thức chuyển qua nhà mới...

    Em hỏi thật các cụ một câu, có nhất thiết phải làm khó mình thế không khi ta nghe nhạc chưa bao giờ vặn quá 3 nấc volume?, lết em đang nghe vặn 2 nấc đã bị hàng xóm la.
     
  16. taduc

    taduc Advanced Member

    Joined:
    6/1/10
    Messages:
    341
    Likes Received:
    0
    Re: GM amplifier đẳng cấp chính thức chuyển qua nhà mới...

    vấn đề nó phải là mức volume to hay nhỏ bác ui.lúc khởi động thì không thể tránh được tình trạng đó.Em có xxx ý là gắn luôn aptomat vào làm công tắc nguồn cho GM luôn.em thấy một vài thằng tây dùng aptomat cho hệ thống âm thanh của nó đấy bác :mrgreen:
     
  17. anhtuanhpqn

    anhtuanhpqn Advanced Member

    Joined:
    30/9/10
    Messages:
    3.034
    Likes Received:
    4
    Location:
    Đệ tứ chiến khu.
    Re: GM amplifier đẳng cấp chính thức chuyển qua nhà mới...

    Cụ không hiểu ý em, mấy ông điện lực đã giầu giờ lại thêm các bác. :shock:
     
  18. ModAudio

    ModAudio Advanced Member

    Joined:
    6/5/09
    Messages:
    145
    Likes Received:
    0
    Re: GM amplifier đẳng cấp chính thức chuyển qua nhà mới...

    Điện trở này bình thường nó có giá trị vài chục -> vài trăm ohm ( tùy loại ) nên khi khởi động dòng không lớn nhất được , và khi có dòng qua nó giá trị R giảm => dòng càng tăng => R càng giảm ...... = 0 .
    Những power PA ( đồ đánh vũ trường ) có công suất vài ngàn W phải chơi kiểu này hết bác ạ .
    p/s : Bác hỏi chổ sữa chửa đồ PA đều có bán loại R này , đấu nối tiếp vài con ta có dòng khời động như mong muốn . :D
     
  19. tranguyennguyen

    tranguyennguyen Advanced Member

    Joined:
    20/4/11
    Messages:
    3.529
    Likes Received:
    25
    Location:
    Hà Nội
    Re: GM amplifier đẳng cấp chính thức chuyển qua nhà mới...

    Chắc bác nói đến điện trở nhiệt, điện trở phụ thuộc vào nhiệt độ chứ không phải dòng điện.
     
  20. mattroidem

    mattroidem Advanced Member

    Joined:
    18/1/07
    Messages:
    918
    Likes Received:
    10
    Re: GM amplifier đẳng cấp chính thức chuyển qua nhà mới...

    Themister (điện trở nhiệt) tháo trong nguồn ATX đi mấy bác, nhiều lắm. Em có nói ở trên mà có bác nói dây kim, dây bạc gì đó cái themister này làm mất hi end. Đơn giản mà hiệu quả, em thì nghĩ là không sao.
     
  21. taduc

    taduc Advanced Member

    Joined:
    6/1/10
    Messages:
    341
    Likes Received:
    0
    Re: GM amplifier đẳng cấp chính thức chuyển qua nhà mới...

    bác xem mạch nguồn này có áp dụng được không các bác ui.Phần soft start đó :|
     

    Attached Files:

  22. thanhtrungbl

    thanhtrungbl Advanced Member

    Joined:
    27/7/11
    Messages:
    61
    Likes Received:
    0
    Re: GM amplifier đẳng cấp chính thức chuyển qua nhà mới...

    mới đi với thầy về...lên coi có gì mới hem mà hem có gì mới...chờ .... chờ
     
  23. mimosalq

    mimosalq Advanced Member

    Joined:
    8/5/06
    Messages:
    12.824
    Likes Received:
    119
    Re: GM amplifier đẳng cấp chính thức chuyển qua nhà mới...

    Ôi cái mạch của em họat động hòan hảo lắm ạ.
     
  24. trinh_anhtu

    trinh_anhtu Advanced Member

    Joined:
    6/7/10
    Messages:
    5.676
    Likes Received:
    729
    Location:
    Tel Zalo 0913045685
    Re: GM amplifier đẳng cấp chính thức chuyển qua nhà mới...

    Ôi cái mạch của em họat động hòan hảo lắm ạ.[/quote]
    Ý tưởng này rất độc đáo. Hãng nên học tập, nó thì vi sử lý này nọ :lol:
     
  25. khodoianhroi

    khodoianhroi Advanced Member

    Joined:
    17/3/09
    Messages:
    293
    Likes Received:
    0
    Location:
    Thái Nguyên
    Re: GM amplifier đẳng cấp chính thức chuyển qua nhà mới...

    Chủ nhật rồi anh Q ơi mong quá đi. Sao kim hẹn thứ mấy vậy anh :p
     

Share This Page

Loading...