Hifi LA440 amplifier - cực đơn giản!

Discussion in 'Bán dẫn' started by mengkut, 20/6/11.

  1. diyampli

    diyampli Advanced Member

    Joined:
    15/6/10
    Messages:
    6.542
    Likes Received:
    304
    Location:
    Anh có vào Nghĩa Lộ với em không?
    V+ tăng lên chút nữa là ủi được roài :mrgreen: Chúc thành công.
     
  2. kimman123

    kimman123 Advanced Member

    Joined:
    25/4/13
    Messages:
    80
    Likes Received:
    0
    mạch la4440 của bác măng cụt có con trở 4.7 ohm nối tiếp với con tụ 0.1uF, có phải đây là mạch lọc zobel không mấy bác ? nếu là mạch lọc zobel tại sao đầu kia không nối mass mà lại nối như vậy ?
     
  3. mengkut

    mengkut Advanced Member

    Joined:
    31/7/09
    Messages:
    974
    Likes Received:
    21
    Location:
    Đồng Nai
    Đúng rồi đó. Vì mạch này ngõ ra mắc kiểu "cầu" bác ạ. Zobel phải được đấu song song với loa thôi chứ không hẳn là nối mass.
    Thân.
     
  4. kimman123

    kimman123 Advanced Member

    Joined:
    25/4/13
    Messages:
    80
    Likes Received:
    0
    vì e thấy nhiều mạch mặc dù mắc cầu nhưng vẫn nối mass nên thắc mắc :p

    [​IMG]
     
  5. mengkut

    mengkut Advanced Member

    Joined:
    31/7/09
    Messages:
    974
    Likes Received:
    21
    Location:
    Đồng Nai
    ok, như thế thì càng tốt. Nhưng phải làm cả 2 bên, vậy thì nó cũng song song với loa mà.
     
  6. Quang binh

    Quang binh Advanced Member

    Joined:
    7/6/14
    Messages:
    215
    Likes Received:
    1
    Location:
    Quảng Bình ..>...sơn trà Đà Nẵng ....
    em có 1 con TA7282AP hôm nay em vưà lắp ampli dùng 1 con này chạy sterieo ! Nhưng 1 kênh bị kêu nhỏ hơn hẳn kênh kia ! Các bác cho em biết cách để khắc phục bệnh này với ạ !! Có thể thay đổi hồi tiếp đc không ạ !
     
  7. Quang binh

    Quang binh Advanced Member

    Joined:
    7/6/14
    Messages:
    215
    Likes Received:
    1
    Location:
    Quảng Bình ..>...sơn trà Đà Nẵng ....
    Hôm qua em mới mua 2 con LA4440 có chữ sanyo lưng tản nhiệt nó đục đục chứ không bóng ! Các bác cho em biết đây là hàng thật hay hàng nhái ạ !
     
  8. Kennhim

    Kennhim Approved Member

    Joined:
    2/8/14
    Messages:
    38
    Likes Received:
    0
    Bác Mengkut ơi cho em hỏi theo sơ đồ của bác thì tất cả các điểm nối mát của nguồn và tín hiệu vào ra được nối với nhau và nối vào tản nhiệt có đúng không ạ? Em lắp theo sơ đồ của bác rồi nhưng chưa thấy nó kêu nên nghi là nối mát sai/thiếu mất điểm nào đó.

    Cám ơn bác.
     
  9. kimman123

    kimman123 Advanced Member

    Joined:
    25/4/13
    Messages:
    80
    Likes Received:
    0
    @Kennhim không phải không kêu là do thiếu mass này nọ, mà còn do các nguyên nhân khác, kiểm tra nguồn cấp trực tiếp tại các chân ics, xem các linh kiện, đường mạch có nối đúng với nhau như sơ đồ chưa
    còn việc nối mass cũng tránh ù rè, với 1 số ics sử dụng nguồn đôi thường phải cách điện lưng ics với vít giữ và tản nhiệt trước khi nối mass vỏ hoặc tản nhiệt, ko là bùm ngay khi đóng điện
     
  10. Kennhim

    Kennhim Approved Member

    Joined:
    2/8/14
    Messages:
    38
    Likes Received:
    0
    Cám ơn bác đã hướng dẫn. Cuối cùng thì chiếc chipamp đầu tay của em cũng đã hót. Đúng là độ thoả dụng lần đầu của mọi thứ đều sướng bác ạ, dù nó chỉ là con amp bán kẹo kéo.
     
  11. Quang binh

    Quang binh Advanced Member

    Joined:
    7/6/14
    Messages:
    215
    Likes Received:
    1
    Location:
    Quảng Bình ..>...sơn trà Đà Nẵng ....
    hôm nay em mới làm 2 con LA4440 cho 2 kênh , 1 con kêu rất tốt không có ù chỉ có tiếng xì nhỏ , 1con không chạy loa không hề phát ra âm thanh gì ! Cả 2 con đều có nhiệt độ như nhau ! Các bác chỉ dùm em cách khắc phục với ạ !
     
  12. linhocap

    linhocap Advanced Member

    Joined:
    8/2/14
    Messages:
    86
    Likes Received:
    0
    Con này đọ với LM3886 hay 3875 thì sao Pác , thấy Pác làm mà em ham quá
     
  13. Quang binh

    Quang binh Advanced Member

    Joined:
    7/6/14
    Messages:
    215
    Likes Received:
    1
    Location:
    Quảng Bình ..>...sơn trà Đà Nẵng ....
    em chưa nghe qua LM nhưng ! LA4440 có 25k còn LM3886TF 200k , LM3875 190k ! chắc không ăn thua !
     
  14. linhocap

    linhocap Advanced Member

    Joined:
    8/2/14
    Messages:
    86
    Likes Received:
    0
    Pác so sánh theo giá tiền thì em thua rồi :D Chắc nó cũng như Pác nghĩ
     
  15. Quang binh

    Quang binh Advanced Member

    Joined:
    7/6/14
    Messages:
    215
    Likes Received:
    1
    Location:
    Quảng Bình ..>...sơn trà Đà Nẵng ....
    mình đã làm con này rồi ! Theo mình nghĩ thì nó xêm xêm 2030A thôi ! Được cái to còi , nhưng hơi nóng ,,, chắc do ic lởm nên thế ! Bác nào mua được LA4440 loại xịn thì chắc sẽ khác !
     
  16. anhbayxi

    anhbayxi Advanced Member

    Joined:
    27/5/06
    Messages:
    644
    Likes Received:
    4
    Location:
    Bình Định là quê, Hà Nội là nhà
    Hôm vừa rồi em cũng chạy qua Chợ Trời làm cặp LA4440 hết 38k, 2 cái mạch in của Hoang Ha Audio chi đó hết 40k (20k/mạch in), về tới nhà nhìn cái mạch in muốn ói vì đường mạch vừa nhỏ li ti vừa xấu, linh kiện cắm lên nhìn bèo nhèo phát gớm, vẫn đang bỏ xó cả đống chứ chưa có thời gian làm. Giờ chẳng lẽ lại ngồi vẽ mạch lại rồi ủi. Cái mạch của bác mengkut nhìn tử tế hơn cái của em nhiều :(
     
  17. mengkut

    mengkut Advanced Member

    Joined:
    31/7/09
    Messages:
    974
    Likes Received:
    21
    Location:
    Đồng Nai
    hị hị hị. Mạch 7 xị đắt quá! Mạch em mua ở NT có 5k à. giờ chắc cũng tăng rồi nhưng chắc là duới 10k.
    Làm amp mạch này phải nói là dễ như uống nuớc.
    chỉ có hàn ic, cấp nguồn vô là hót. Chẳng phải nối mass gì vì cái lưng ic bắt vô tản nhiệt là nối mass rồi.
    Em mang cái này vô cty nghe chơi và share cho 1 chú NV bảo trì, thế là cả tổ bảo trì ai cũng mần 1 cái mang về nhà nghe, lại cả Truởng xuởng, quản đốc, tổ truởng cũng mần đuợc hết. Có điều là bọn họ chẳng ai biết gì về điện tử cả. Cứ máy móc hàn vô y chang là ok.
    Ở nhà gấu mẹ gấu con thay nhau mở máy tính coi phim, Thuy Nga, học AV, cứ cắm điện là kêu cả ngày chẳng ngại hư hao gì. Thích chú này vì dễ, rẻ, kêu to, ít tốn điện.
    Đóng cặp loa cùi bắp này cho nó dập tha hồ luôn.
     

    Attached Files:

    • loa.jpg
      loa.jpg
      File size:
      9,5 KB
      Views:
      206
  18. lengkeng

    lengkeng Advanced Member

    Joined:
    31/10/06
    Messages:
    1.339
    Likes Received:
    17
    Location:
    Biên Hoà Đồng Nai
    Nay lại chuyển qua đóng loa ah.Đóng luôn 4 tấc đánh với class D.
     
  19. Quang binh

    Quang binh Advanced Member

    Joined:
    7/6/14
    Messages:
    215
    Likes Received:
    1
    Location:
    Quảng Bình ..>...sơn trà Đà Nẵng ....
    cặp loa bác đóng ngon chứ cùi bắp gì nữa ! cặp loa của em còn cùi hơn bác nhiều lần đấy ạ !
     
  20. anhbayxi

    anhbayxi Advanced Member

    Joined:
    27/5/06
    Messages:
    644
    Likes Received:
    4
    Location:
    Bình Định là quê, Hà Nội là nhà
    Bác Mengkut chụp chính diện cái mặt sau mạch in của bác đi để em vẽ lại cho nhanh chứ ngồi xếp linh kiện tự tính toán hơi oải bác ơi, còn cái bo mua ngoài chợ chắc để đó ngắm quá :D
     
  21. anhbayxi

    anhbayxi Advanced Member

    Joined:
    27/5/06
    Messages:
    644
    Likes Received:
    4
    Location:
    Bình Định là quê, Hà Nội là nhà
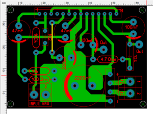
    Chờ bác mengkut chộp ảnh lâu quá em thử layout cái mạch này các bác đi ngang qua xem rồi cho xin ý kiến với :D
     

    Attached Files:

  22. mengkut

    mengkut Advanced Member

    Joined:
    31/7/09
    Messages:
    974
    Likes Received:
    21
    Location:
    Đồng Nai
    đuợc rồi, mai đi NT mua bo đã, chụp ảnh phải rã cái box ra mệt lắm. để thứ 2 gửi 7 xị 1 cặp nghịch chơi.
     
  23. anhbayxi

    anhbayxi Advanced Member

    Joined:
    27/5/06
    Messages:
    644
    Likes Received:
    4
    Location:
    Bình Định là quê, Hà Nội là nhà
    Cảm ơn bác mengkut nhiều. Em đã ủi thành công rồi ah, có điều chưa có kinh nghiệm chọn linh kiện khi vẽ nên chân cẳng nó lệch tè le :D . Lần sau chắc vẽ phải sưu tâm linh kiện xong đo chân rồi mới vẽ quá. Để tối em về chụp cái hình gửi bác ngó qua cái bo em tự làm vì mãi đêm qua đợi mấy thằng cu đi ngủ em mới làm được chưa kịp chụp hình :D
     
  24. mengkut

    mengkut Advanced Member

    Joined:
    31/7/09
    Messages:
    974
    Likes Received:
    21
    Location:
    Đồng Nai
    Thì hình đây, bé bằng 2 ngón tay.
    Theo như trong hình thì chân 1 ở về phía tay phải nhé (chân có chì).
    Hôm qua ra NT có mua 4 bo mono, 7 xị có cần nữa không hay là để tặng cho 2 cụ khác nghịch.
    cho địa chỉ em gửi.
    thanks,
    MK
     

    Attached Files:

  25. anhbayxi

    anhbayxi Advanced Member

    Joined:
    27/5/06
    Messages:
    644
    Likes Received:
    4
    Location:
    Bình Định là quê, Hà Nội là nhà
    Bác mengkut nhiệt tình quá. Có cái ảnh của bác là em copy theo cũng được nhưng phải cuối tuần gì đó mới làm được chứ trong tuần là chịu chết luôn vì mấy ông con nó đeo dính suốt. Được bác gửi cho thì quí quá tuy giá trị vật chất không nhiều nhưng em ghi nhận tấm lòng của bác ah. Đằng nào thì bác cũng ra chợ rồi nên nếu có bác nào mà kết quá trong khi chưa làm được thì em xin phép được rút tên khỏi danh sách ah, còn bác vẫn tưởng tới em thì em xin nhận, phí tổn bao nhiêu em xin gửi cho bác :D
    Địa chỉ thì em pm cho bác luôn ah. Một lần nữa xin đa tạ tấm lòng của bác.
    Kính
     

Share This Page

Loading...