Hifi LA440 amplifier - cực đơn giản!

Discussion in 'Bán dẫn' started by mengkut, 20/6/11.

  1. caotruonggk

    caotruonggk Advanced Member

    Joined:
    19/7/14
    Messages:
    100
    Likes Received:
    0
    Location:
    đồng nai
    bác cho em hỏi LA này chạy nguồn bao nhiêu vậy ạ ? Và dòng khoảng nhiêu Ampe
     
  2. anhbayxi

    anhbayxi Advanced Member

    Joined:
    27/5/06
    Messages:
    644
    Likes Received:
    4
    Location:
    Bình Định là quê, Hà Nội là nhà
    Cái này chạy nguồn đơn từ 12-18VDC, công suất stereo là 6W còn mono là 19W bác ah
     
  3. caotruonggk

    caotruonggk Advanced Member

    Joined:
    19/7/14
    Messages:
    100
    Likes Received:
    0
    Location:
    đồng nai
    Vâng, cám ơn bác nhiều ạ.
     
  4. anhbayxi

    anhbayxi Advanced Member

    Joined:
    27/5/06
    Messages:
    644
    Likes Received:
    4
    Location:
    Bình Định là quê, Hà Nội là nhà
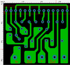
    Em vừa nhận được hàng rồi bác mengkut ơi. Hàng bác đóng gói dễ chuyển đi Châu Âu cũng an toàn tuyệt đối về chống nước, chống sốc luôn :D . Cảm ơn bác thật nhiều. Bo mạch này nhìn vậy mà bé xíu xiu, cái của em giặt là lớn hơn do em tích hợp luôn bo nguồn nhưng do làm lần đầu nên bị lệch lỗ do k có kích thước chuẩn linh kiện để vẽ. Giờ có bo mạch của bác + rút kinh nghiệm em vẽ lại chuẩn luôn rồi :) . Cuối tuần này ở nhà em thi công luôn.
    Nhân tiện gửi tặng cho các bác nào có nhu cầu giặt là bo nguồn em vừa làm phục cụ cho chú LA4440 này. Sẵn đất đang trống làm luôn cái bo volume cho nó pờ rồ hơn là hàn thẳng dây vào. Chúc các bác cuối tuần vui vẻ
     

    Attached Files:

  5. anhbayxi

    anhbayxi Advanced Member

    Joined:
    27/5/06
    Messages:
    644
    Likes Received:
    4
    Location:
    Bình Định là quê, Hà Nội là nhà
    Em chạy thử cái bo tự giặt là so với cái bo của bác mengkut coi ra răng :D
     

    Attached Files:

  6. mengkut

    mengkut Advanced Member

    Joined:
    31/7/09
    Messages:
    974
    Likes Received:
    21
    Location:
    Đồng Nai
    Híc, 7 xị quả là chịu khó. Vẽ, ủi, ngâm, khoan cần sự tỉ mẫn. Nếu rảnh thì mần luôn volume lên trên bo luôn đi, 2 con ic cùng hàng cho dễ bắt vô nhôm. Có thể làm ampli này với kích thước siêu nhỏ không? To bằng hộp danh thiếp chẳng hạn?
     
  7. anhbayxi

    anhbayxi Advanced Member

    Joined:
    27/5/06
    Messages:
    644
    Likes Received:
    4
    Location:
    Bình Định là quê, Hà Nội là nhà
    Chịu khó gì đâu bác mengkut, chẳng qua là bực mình vì cái bo chợ nên em ngồi vẽ đại thôi mà. Do em có mấy cái vỏ lớn nên k tính tích hợp 2 con với volume làm gì bác ah. Tiện thể up lên cái bo copy hàng của bác mengkut theo phong cách ... Nhật tảo luôn cho bác nào có nhã hứng với món này mần :D
    Với lại báo cáo là với cả 2 bo mạch em ráp thử ( bo bác mengkut và bo em vẽ ) khi chưa câu volume vào thì im lặng tuyệt đối, nhưng lại có tiếng ù khi có volume ngoài, em đã thử thay trị số ở trở hồi tiếp 2,2k như sơ đồ nguyên lý ở trang 1 và bỏ luôn trở 100k chỉ dùng trở tầm 1,3k thì hết ù nhưng chấp nhận tiếng nhỏ đi chút xíu.
     

    Attached Files:

  8. Quang binh

    Quang binh Advanced Member

    Joined:
    7/6/14
    Messages:
    215
    Likes Received:
    1
    Location:
    Quảng Bình ..>...sơn trà Đà Nẵng ....
    hôm qua mới làm xong 2 em này !! P2P nhưng không bị ù nhưng vẫn có tiếng xì xì !! Em làm theo sơ đồ của bác mengkut đấy ạ !! Linh kiện vớ vẩn nên ko thể bằng các bác được !! Toàn tụ maron đấy ạ !! Sau này kiếm được elena em sẽ thay vào cho bằng các bác ạ !!
     

    Attached Files:

  9. vuduydong1980

    vuduydong1980 Advanced Member

    Joined:
    25/12/11
    Messages:
    579
    Likes Received:
    12
    Location:
    Bình Dương
    Sau 1 thời gian nghịch em này giờ em không chơi nữa vì mấy lý do sau
    Dãi trầm kém quá
    Công suất nhỏ quá
    Xù xì quá
    Con này bên trong giống như là có tích hợp mạch phono để kéo trực tiếp cái đầu từ catset luôn thì phải nên không thi thích hợp chơi cdp vì tín hiệu ra của cdp quá lớn.
    Giờ em chuyển qua chíp kia 6210,8210 rồi em này đáp ứng tất cả các yêu cầu trên
    Các bác chơi thử đảm bảo kết liền
     
  10. Quang binh

    Quang binh Advanced Member

    Joined:
    7/6/14
    Messages:
    215
    Likes Received:
    1
    Location:
    Quảng Bình ..>...sơn trà Đà Nẵng ....
    theo em thấy thì con này phù hợp với những người ít kinh phí ! Tóm lại là ngon bổ rẻ ! Em thấy con này vẫn thua UTC2003 !
     
  11. lamthoi

    lamthoi Advanced Member

    Joined:
    31/1/13
    Messages:
    170
    Likes Received:
    5
    IC này thì hay dở tùy người nghe , bản thân cũng không kết con này lắm , nhưng mà bảo nó xù xì và tiếng nhỏ thì oan quá . Con này ráp đúng thì có kề tai sát loa cũng lặng như tờ , đặc biết là tắt mở máy cũng không có tiếng pụp cho dù công tắt không có tụ chống nhiểu ,Âm thanh không lớn quá nhưng đủ dùng cho phòng nghe , tiếng bass không mạnh nhưng không yếu hơn các IC khác đâu

    Ic này thuộc đời cổ nên phải ráp theo kiểu truyền thống nghĩa là có tụ đầu vào , và xuất ra loa phải qua tụ 470 - 1000MF, board hàng chợ đã lược bỏ để tiết kiệm chi phí

    LA4400 hay TDA 2030 là những Chipamp for car giá rẽ nên cũng đừng trông chờ quá nhiều vào nó , LM1875 có khá hơn , tính ráp thử 6210 mà thấy độ méo tới 10 chấm nên cũng nản
     
  12. anhbayxi

    anhbayxi Advanced Member

    Joined:
    27/5/06
    Messages:
    644
    Likes Received:
    4
    Location:
    Bình Định là quê, Hà Nội là nhà
    Em ráp cái này nếu để bo công suất k thì đúng là lặng như tờ thật nhưng mà cứ câu cái volume vào là bắt đầu ù xì k làm sao cho hết được
     
  13. Quang binh

    Quang binh Advanced Member

    Joined:
    7/6/14
    Messages:
    215
    Likes Received:
    1
    Location:
    Quảng Bình ..>...sơn trà Đà Nẵng ....
    các bác làm LA4440 chạy có nóng ko ạ !! em câu P2P 2 con thì chạy đỡ nóng hơn 1 con lắp trên bo là sao nhỉ !
     
  14. anhbayxi

    anhbayxi Advanced Member

    Joined:
    27/5/06
    Messages:
    644
    Likes Received:
    4
    Location:
    Bình Định là quê, Hà Nội là nhà
    Con em làm thì mát bác ah
     
  15. lamthoi

    lamthoi Advanced Member

    Joined:
    31/1/13
    Messages:
    170
    Likes Received:
    5
    LA4400 chạy với 12V cực mát , mạch thử nghiệm của tớ dùng linh kiện rẻ tiền thế nhưng có volume hay không cũng chẳng có tí ù xì , bác thử thêm 1 tụ input 2.2 MF ở cổng vào xem sao , trên thị trường LA4400 cũng có vải loại
     

    Attached Files:

  16. Quang binh

    Quang binh Advanced Member

    Joined:
    7/6/14
    Messages:
    215
    Likes Received:
    1
    Location:
    Quảng Bình ..>...sơn trà Đà Nẵng ....
    bác cũng chơi TDA2030A nữa ak !! 2 Con LA4440 của em phải chơi tản nhiệt khối 10x 7 x 12 mới ổn ! Trước em chơi tản nhiệt 12x5 cho 2 con mở lớn thì nóng !! Em chạy nguồn 11v AC !
     
  17. mengkut

    mengkut Advanced Member

    Joined:
    31/7/09
    Messages:
    974
    Likes Received:
    21
    Location:
    Đồng Nai
    Rứa thì xì xì là do cái volume rồi, qua Dũng audio kiếm 1 cái chừng vài chai lắp vô lhết ngay! :)
    Ù hay xì đều do nguồn mà ra cả.
    Các bác cứ thử cắm vào bình accu 12v xem nó có còn ù không?
    Mình dùng nguồn adaptor của camera thôi đã không 1 gợn.
     
  18. anhbayxi

    anhbayxi Advanced Member

    Joined:
    27/5/06
    Messages:
    644
    Likes Received:
    4
    Location:
    Bình Định là quê, Hà Nội là nhà
    Em cũng đồ rằng do cục nguồn. Để em lấy cái nguồn laptop dí vào xem sao :D
     
  19. tbtdac

    tbtdac New Member

    Joined:
    14/11/14
    Messages:
    2
    Likes Received:
    0
    Các bác cho em hỏi là sao em dùng nguồn adapter lắp đèn led 12v-5A của tàu thì khi kết nối với laptop và điện thoại samsung có cảm ứng thì cảm ứng đều bị đơ và loạn cảm ứng , khi dùng bình acquy 12v-5A thì bình thường không bị loạn cảm ứng , vậy có cách nào dùng adapter mà không bị loạn cảm ứng không và mạch này chạy với adapter có ampe thấp nhất là bao nhiêu 1 , 2 , 3 , 4 , 5 , em cám ơn . :D
     
  20. vndiy

    vndiy Advanced Member

    Joined:
    22/10/12
    Messages:
    273
    Likes Received:
    0
    Location:
    Hòn Ngọc Viễn Đông
    em nghỉ như nhau thôi nếu thiết kế tốt,đi mass không đúng là ù ngay...mà nếu bị ù là sinh ra dao đông không mong muốn là sẽ bị nóng IC
     
  21. vndiy

    vndiy Advanced Member

    Joined:
    22/10/12
    Messages:
    273
    Likes Received:
    0
    Location:
    Hòn Ngọc Viễn Đông
    bác tìm đâu ra con LA4440 có chữ Sanyo vậy bác...share cho em 1 cặp nhé,để em làm cái mini ampli nghe,giờ tự nhiên nhớ cái chất âm gọi là ngày xưa :D
     
  22. vndiy

    vndiy Advanced Member

    Joined:
    22/10/12
    Messages:
    273
    Likes Received:
    0
    Location:
    Hòn Ngọc Viễn Đông
    cụ mengcut này hay nhỉ đổi cái volume đó em kiếm được 1 đống LM rồi :lol: tại nhà nghèo ý vậy đó mà :mrgreen:
     
  23. tbtdac

    tbtdac New Member

    Joined:
    14/11/14
    Messages:
    2
    Likes Received:
    0
    Các bác cho em hỏi sao em câu vào nguồn đèn led TQ 12v 5A thì khi gắn vào laptop hoặc smartphone thì cảm ứng nó loạn hết lên , khi dùng acquy thì bình thường , với mạch này dùng nguồn có ampe thấp nhất là bao nhiêu . Em cám ơn nhiều.
     
  24. vndiy

    vndiy Advanced Member

    Joined:
    22/10/12
    Messages:
    273
    Likes Received:
    0
    Location:
    Hòn Ngọc Viễn Đông
    loạn cảm ứng là do nguồn của bác không ổn định,đặc biệt là nguồn xung nếu không tốt cắm lâu có thể gây loạn cảm ứng của bác không sửa được.2 là đèn led của bác phát sinh dao động không mong muốn lan ra ảnh hưởng đến thiết bị nhạy cảm như màn hình cảm ứng
    quay về chủ đề chính nhé bác. :D với acquy 12v thông thường hoặc nguồn chỉnh lưu ra áp là 12VDC để cấp cho LA ,dòng max 1 chú là 3A nhé bác.2 kênh là 6A .
     

    Attached Files:

  25. vndiy

    vndiy Advanced Member

    Joined:
    22/10/12
    Messages:
    273
    Likes Received:
    0
    Location:
    Hòn Ngọc Viễn Đông
    thêm 1 ảnh nữa ạ,em xin mạn phép :D
     

    Attached Files:

Share This Page

Loading...