Lấy digital output coaxial từ digital output optical

Discussion in 'Thiết bị số' started by chipmate, 1/12/07.

  1. chipmate

    chipmate Advanced Member

    Joined:
    24/9/06
    Messages:
    227
    Likes Received:
    8
    Chả là em định lấy cái CDP-XẠES làm transport, nhưng nó lại chỉ có mỗi cái đường Digital Output Optical thôi.
    Em thấy đâu đó trong này, bác ThuyLT bảo là câu thẳng dây từ chân con Optical output ra là có tín hiệu SPDIF.
    Em đã thử câu như thế dưng mà không được. Kêu thì có kêu nhưng nhiễu lắm. Không xài được.

    Bác nào có võ gì để convert S/PDIF optical thành coaxial thì chỉ cho em với.
    Cảm ơn các bác nhìu nhìu
     
    Tags:
  2. Planets

    Planets Advanced Member

    Joined:
    6/12/05
    Messages:
    2.228
    Likes Received:
    240
    Bác xài thử cái này xem.
     

    Attached Files:

  3. tivoi

    tivoi Advanced Members

    Joined:
    14/12/05
    Messages:
    2.326
    Likes Received:
    24
    Location:
    HCMC
    và cái mạch này nữa, ko cần tranfo cách li anh chipmate ah. mạch ỡ trên ah

    [​IMG]
     
  4. chipmate

    chipmate Advanced Member

    Joined:
    24/9/06
    Messages:
    227
    Likes Received:
    8
    Tí ui, không thấy mạch nào cả.

    Em không biết kiếm cái trans cho mạch của bác planets ở đâu. Trong network card bi giờ có thấy cái trans nào đâu nhỉ.

    Em thấy có cái mạch này không biết có xài được không

    [​IMG]

    Trong mạch này có 2 con Schottky barrier diode BAT85. Em không kiếm được con này thì có thay bằng 1N4148 được không ạ.
     
  5. Planets

    Planets Advanced Member

    Joined:
    6/12/05
    Messages:
    2.228
    Likes Received:
    240
    Cái mạch thứ 2 bác có thể tự làm cái biến áp cách ly đó. Chỉ cần 1 lõi xuyến ferrite cỡ bằng ngón tay cuộn sơ cấp 15 vòng cuôn thứ cấp 3 vòng.

    Mạch thứ nhất thì cả sơ cấp thứ cấp 15 vòng là OK.
     
  6. tivoi

    tivoi Advanced Members

    Joined:
    14/12/05
    Messages:
    2.326
    Likes Received:
    24
    Location:
    HCMC
    hình tí vận thây bithuong mà ta, hichic

    anh dùng cái có biến thế của anh plantes sẽ hiệu quả hơn đấy :)
     
  7. chipmate

    chipmate Advanced Member

    Joined:
    24/9/06
    Messages:
    227
    Likes Received:
    8
    Em vừa tìm được cái service manual của XA5ES. Không hiểu tại sao trong service manual thì XA5ES có coaxial board mà thực tế máy của em thì không có. Không lẽ máy dởm.

    Schem của board coaxial trong service manual như hình kèm theo.
    Em có một thắc mắc là con 74xx04 làm nhiệm vụ gì mà trong mạch bác Planets gởi thì mấy chân nó mắc song song còn trong mạch của XA5ES nó lại mắc nối tiếp.

    Mong các bác giải thích giùm....
     
  8. DIY-lover

    DIY-lover Advanced Member

    Joined:
    12/8/07
    Messages:
    7.338
    Likes Received:
    87
    Location:
    TBG - HCMC
    - Mắc song song là tận dụng hết con IC 74xxx và giảm trở kháng ra ---> chống nhiễu tốt ----> kéo đi xa

    - Không phải mắc nối tiếp mà là đảo pha ---> cấp vào 2 đầu biến áp với biên độ tức thời lớn gấp đôi.
     
  9. Linh_audiotech

    Linh_audiotech Approved Member

    Joined:
    21/2/14
    Messages:
    41
    Likes Received:
    0
    Chào các bác,
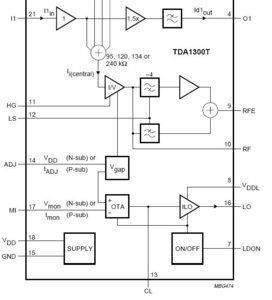
    em có con Philips cỏ SD100 này, tiếng ânloge nghe cũng tạm, nhưng tội cái ko có có ngõ coaxal. Em gà quá ko biết lấy từ đâu, các bác nào đi qua xin chỉ giáo dùm em ạ. Hình chung em nó đây; Chip SAA7327, TDA1300T,PCM1717E,74HC..
    cÁM ƠN CÁC BÁC
     

    Attached Files:

  10. n_nhoang

    n_nhoang Advanced Member

    Joined:
    29/7/06
    Messages:
    2.520
    Likes Received:
    20
    Cách chuyển đổi từ Optical sang Coaxial không khó , khó nhất là cách giảm thiểu Jitter từ tín hiệu tách ra trong 2 phương án truyền dẫn này bởi bản chất của chúng là khác nhau và thường là Jitter từ Optical là cao hơn :(
    Xử lý Jitter với Coaxial có nhiều khả quan hơn so với Optical nhưng lợi thế tuyệt đối về mặt cách ly thì Optical lại không có đối thủ đặc biệt với nguồn phát từ máy tính thì người ta vẫn ưu tiên Optical
    Mình đang tìm hiểu truyền dẫn bằng Optical nhưng sau đó xử lý Jitter hữu hiệu được như Coaxial :roll: :mrgreen:
     
  11. tivoi

    tivoi Advanced Members

    Joined:
    14/12/05
    Messages:
    2.326
    Likes Received:
    24
    Location:
    HCMC
  12. Linh_audiotech

    Linh_audiotech Approved Member

    Joined:
    21/2/14
    Messages:
    41
    Likes Received:
    0
    Em thấy mênh mong quá :( . Em post datasheet các bác hướng dẫn xem có đường nào lấy ra mod thành cổng coaxial giúp em nhé.
     

    Attached Files:

  13. n_nhoang

    n_nhoang Advanced Member

    Joined:
    29/7/06
    Messages:
    2.520
    Likes Received:
    20
    Theo sơ đồ trên thì không có ,hông có :( :mrgreen:
     
  14. tivoi

    tivoi Advanced Members

    Joined:
    14/12/05
    Messages:
    2.326
    Likes Received:
    24
    Location:
    HCMC
    ko có cổng coxial, cụ phải chuyển đổi từ i2s sang spdif

    trên SAA7327 là cổng serial, chân 27,28,29,39
    dùng ic spdif tranmister nhu DIT4096 chẳng hạn

    [​IMG]

    [​IMG]
    http://e2e.ti.com/support/wireless_conn ... 49665.aspx

    http://www.ti.com/product/dit4096


    b.r
     
  15. Linh_audiotech

    Linh_audiotech Approved Member

    Joined:
    21/2/14
    Messages:
    41
    Likes Received:
    0
    Cám ơn Cụ nhìu lắm, Mình sẽ kiếm con Chip như bác hướng dẫn, giờ ko biết mua nó ở đâu nữa :( về làm chuột bạch...
     
  16. tivoi

    tivoi Advanced Members

    Joined:
    14/12/05
    Messages:
    2.326
    Likes Received:
    24
    Location:
    HCMC
    bác hỏi thử chỗ sieuthiav xem sao ah

    b.r
     
  17. n_nhoang

    n_nhoang Advanced Member

    Joined:
    29/7/06
    Messages:
    2.520
    Likes Received:
    20
    Không giống như Sony , khá nhiều DSP của Philips không tích hợp đầu ra SPDIF ( Chân Dout) như trong ví dụ máy của bác bên trên , nhưng bù lại họ có sản xuất vài dòng IC chức năng chuyển đổi tín hiệu từ I2S sang SPDIF , tiêu biểu như dòng PCF2705 và PCF3523 trong đó PCF3523 được đánh giá rất cao về chất lượng
    Vì ít người nghịch món này nên dòng IC này không phổ cập , chỉ thấy trong một số CDP hoặc CD-rom của Philips .Mình giới thiệu thêm để mọi người tham khảo :mrgreen:
     
  18. Linh_audiotech

    Linh_audiotech Approved Member

    Joined:
    21/2/14
    Messages:
    41
    Likes Received:
    0
    Đúng là món này ít ai nghịch Cụ à, con Philips cỏ này nghe cổng analoge thấy cũng hay hay...Em đã đặt mua con DIT4096 theo sơ đồ bác Tivoi gửi , thử làm xem sao, cám ơn Cụ bổ sung thêm phần này , rãnh tìm chip này mod luôn :)
     
  19. tivoi

    tivoi Advanced Members

    Joined:
    14/12/05
    Messages:
    2.326
    Likes Received:
    24
    Location:
    HCMC

    mấy chú philips mua đồ mới chắc khó, đi nhặt nhạnh máy cũ em nghĩ thể nào cũng có ah :)
     
  20. n_nhoang

    n_nhoang Advanced Member

    Joined:
    29/7/06
    Messages:
    2.520
    Likes Received:
    20
    Món này mình nghịch khi tìm cách nâng cấp đầu phát , Hồi đó mình để ý Philips CDP940/931 ...thì ra bọn này đều dùng chuyển đổi này xuất SPDIF .Mình mua Philips này làm đầu phát ,không cần nghe đường Analog của nó ,chất lượng phát rất tốt
    http://vnav.vn/forum/viewtopic.php?f=21&t=70125&start=150
     

Share This Page

Loading...