Re: em ráp ampli Single end p.20 bác vẽ mạch đầy đủ 2 tầng, điện áp, trị số trở chính xác dùm em nha. mạch này gain thấp quá. lưu ý nối đường input vào nhầm chân cái volume. bác kiểm tra xem cái volume có tốt không ? có chạm chập gì trong mạch ? . đèn 9 chân, các chân rất gần nhau nên dễ bị chạm và lộn. bản thân em bị nhầm mấy lần bác ạ. cách tính nói chung không thay đổi, giá trị trong datasheet là cho 1 triode. 2 triode mắc song song thì điện áp y chang, trị số trở anode và kathode giảm đi 1/2. mắc song song có cái lợi là dòng slew rate tăng gấp 2 trong khi trở kháng ra giảm 1 nữa.
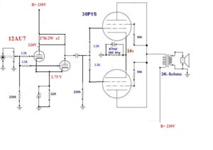
Re: em ráp ampli Single end p.20 Cuối tuần về mình ráp lại mạch tầng đầu rồi mình sẽ đo. Vì hiện tại nó đang ở nhà (cách chỗ thành phố mình đang sống và làm việc - từ thứ 2 đến thứ 6 - 40km, thường thì mình dành thời gian ở nhà vào dịp cuối tuần để D.I.Y :mrgreen: ) Cho phép em vẽ lên schema gốc của bác nhé. Em ko có trở 1K nối với các lưới đèn, ko có trở 28K, ko có trở 100K thoát mass lưới nên em dùng các trở 2.2K, 27K/2W x 2, 220K như hình em post! Cuối tuần về em sẽ hàn lại, để kiểm tra cái vụ chạm chập mà bác sỹ đã đề cập đến, vì em rã ra và lắp lại mạch theo mạch con rề 12AU7 mà em đã post lên, ko hát nên em đang vứt xó ở nhà! :mrgreen:
người đẹp này nên đổi ních từ rốc- ko - em sang a en b ( R & B ) không em ! ps : nghe a en b , chậm chậm , tha thiết cũng hay đó ! :lol:
ờ thì.... cứ nhạc R& B , từ từ khoai nó mới nhừ chứ sao ! :lol: cứ làm , tự trải nghiệm , tự rút kinh nghiệm nó mới thú . đừng đốt cháy giai đoạn !
Re: em ráp ampli Single end p.20 mạch này về cơ bản không có gì bàn vì nó kinh điển. bóng 12au7 cho âm thanh dịu dàng. bóng này có gain trung bình nên trong mạch trên nó vừa đủ gain cho bóng công suất. vì thế có thể xem mạch này là 1 cái power ampli. 30p1s hiện tại bác cho chạy 3 cực nên công suất ra sẽ khá thấp, khoảng 2-3W mà thôi. vì thế để nghe nhạc, bác cần vặn volume gần tối đa. nếu bác không dùng tụ thoát Kathode cho 12au7 thì tiếng còn nhỏ nữa. để tăng gain bác cần làm mấy điều sau: - tăng trị số trở anode bóng 12au7. cách này làm gain tăng thêm chút xíu thôi. - làm thêm cái pre. - cho 12au7 chạy SRPP. để tăng công suất bác nên cho bóng 30p1s chạy ultralinear hoặc 5 cực. bản thân em trước kia cho bóng này chạy siêu tuyến tính và nghe thấy khá tốt.
Re: em ráp ampli Single end p.20 Vâng, em đã quấn xong 1 cục OPT SE 2.5-5K theo sơ đồ mới của bác Tea. Có ngõ ra UL, hôm sau về ráp lại mạch em sẽ nối lưới G2 với ngõ UL. - Phương án làm thêm cái Pre hợp ý em, nhưng mà chắc phải lâu nữa, có khi sang năm sau mất, vì thời gian tới em sẽ phải đi công tác liên tục, cuối tuần chắc ko đc rảnh rang như hiện tại - Do vậy em sẽ ngâm cứu 2 phương án tăng trị số trở anode 12AU7. Bác sỹ giúp em, theo cái data, áp B+ của em là 230V như vầy, thì thay các giá trị trở thế nào cho hợp lý ạ. Mong bác sỹ làm mẫu giúp em 1 lần, để lần sau, nhìn bóng, nhìn data em có thể học theo và tự tính - Chạy SRPP, như hôm trước bác sỹ có nói, nó triệt méo hài chẵn nên làm âm thanh sạch và giảm chất đèn đi, mà em thì thích nó méo đèn toàn tập, từ nắn điện (5U3C) đến tầng đầu, phải "đèn" toàn tập, em nghe nhỏ nhẹ cũng được, chứ bây giờ nó hát mà 1 mình cái loa nó nghe, em nằm trên giường cách loa 2m chẳng nghe thấy gì hết, ù xì cũng ko. Buồn lắm! Hic
Re: em ráp ampli Single end p.20 lưu ý bác là opt chỉ ngâm cái lõi. Fe dùng ốc siết chặt có chêm long đền nhựa. chỉ bôi vẹc ni bên ngoài. không ngâm ca cục opt vào vẹcni nhé. với Fe thông thường, mạch này chạy dòng công suất >= 80-85mA bác cần airgap khoảng 0.35-0.4mm cho cặp opt này là đạt.
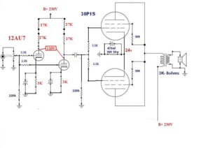
bác có thể mắc nối tiếp thêm 2 con 27k thành 54k cho tải anode. lúc này tải mỗi triode là 54K, 1 bóng 12au cần 4 con 27k. chọn rơi áp qua trở tải này khoảng 110V, thì dòng tương ứng khoảng 2mA. lúc này áp anode khoảng 120V. bác nhìn trên đường đặc tuyến đèn 12au7 xem với áp 120V, dòng 2mA thì áp lưới là bao nhiêu. kế đó bác lấy áp lưới này chia cho 2mA bác sẽ có được trị số trở kathode mong muốn. các trị số tính toán này là dùng cho 1 triode. tuy nhiên bóng 12au chạy 2mA thì hơi thấp. bác có thể thử xem sao nhé. bác cứ làm, kinh nghiệm sẽ đến và chẳng mấy chốc bác sẽ lên tay nghề thôi. chúc thành công PS: bác lưu ý dùm là mạch em vẽ 2 bóng công suất chung điện trở, nhưng thực tế em ráp 2 bóng công suất có 2 điện trở riêng và 2 tụ bypass riêng. điều này giúp ta tính toán dòng qua bóng dễ dàng, tìm chọn 2 bóng cân nhau đơn giản hơn.
Em tập mò theo cách bác chỉ, tra đường đặc tuyến đèn 12AU7, áp anode 120V, dòng anode là 2mA => áp lưới đèn 12AU7 là -6V Từ đó suy ra trở thoát cathod mỗi triode là = 6V/2mA = 3K Ko biết em có nhìn nhầm hoặc tính sai đoạn nào ko, em post lên các bác xem hộ em với nhá: (nếu OK thì em sẽ kiếm trở, chờ thứ 7 CN này về hàn ngay cho nóng - Giờ đến cuối tuần cố gắng xong cục OPT còn lại cái đã)
Híc, mình vẽ thiếu, phải nối 2 anode của đèn 12AU7 lại với nhau như mạch của bác sỹ mới đúng! Vâng, cám ơn bác, cuối tuần về em sẽ thử ạ. Các phương án trên em cũng sẽ thử hết, tập mò cho nó quen tay :mrgreen:
chọn dòng 5mA thì sụt áp qua trở tải là 54k * 5mA = 270V. áp B+ có 230V à chế độ 120V, 2mA là không đẹp với 12au, cho nên em mới nói bác Rockem thử xem thế nào. biết đâu hợp :mrgreen: chế độ em chọn trong sơ đồ ban đầu của em là tương đối tốt rồi, tuy nhiên gain hơi thấp. bác Rockem cứ nghịch xem... để mà có kinh nghiệm.
Hạ trở anode xuống xuống còn 24K, chạy dòng 5mA, khi đó sụt áp qua trở anode là 24K*5mA = 120V, áp tại anode 12AU7 đúng bằng 110V được ko bác?
thì đây là chế độ chạy na ná chế chộ chạy trong ạmpli của em đó bác. có điều gain lúc này thấp và cái ampli có vai trò là cái power. amppli 30p1s... em tháo ra lâu rồi kể từ khi em chơi bóng đốt tim trực tiếp :cry:
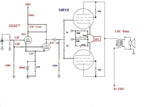
Kính các bác! Đêm thứ 6 và ngày thứ 7, em đã ráp lại ampli, sử dụng OPT mới quấn. Lúc này em mới phát hiện ra nó kêu bé tí tèo teo như vầy là do em biếu vỏ máy gần như toàn bộ tín hiệu ra khỏi 12AU7. Em ráp lại và nó đã hát, hát hay hơn em nghĩ nhiều, khá đồng đều cả ba dải, bass khá hay, trung cũng có thể khuyến khích nói là ngọt ngào, dải cao nghe cũng được. - Tai em vẫn còn dày, hệ thống cũng cỏ nữa nên em tạm hài lòng khi nghe! Chân thành cám ơn các bác đã tư vấn giúp em! Em vẫn lắp mạch tầng đầu như hôm trước, với chủ định là để nó kêu rồi mod miếc cân chỉnh sau. Hiện tại em đã dùng trở 560 ohm và tụ 470uF thoát cathod cho bóng công suất, áp tại cathode bóng 30P1S là 24V, vậy là mỗi bóng chạy dòng 43mA! Giờ em đang phân vân 1 điều, đó là tầng đầu. Áp tại anode 12AU7 là 95V, áp tại cathod là 2.2V, trở thoát cathode là 220ohm, vậy là mỗi triode 12AU7 chạy dòng = 2.2/220/2 = 5mA. Có nên cân chỉnh nữa hay để vậy nghe ? Cấu hình này đã tối ưu chưa ạ? Em thì thấy nghe cấu hình này khá ổn Em post cái schema và chế độ chạy của 12AU7 lên đây ạ:
Đấy ,hôm trước em nói tín hiệu bị đưa xuống mass hết rồi đúng ko .Bác cứ trhuwr tăng dòng cho tầng lái lên nhiều mức khác nhau đi mà xem ,.rất nhiều kiến thức sau mỗi lần tăng giảm đó .Cứ bám chặt cái đồ thị đó mà chơi ,em nghĩ tầng lái chạy tới 10ma tiếng mới ngon cơ chứ như giờ tiếng hơi hẹp .Có thể bác lo lắng nếu tăng dòng thì trở anod giá trị nhỏ ,nhưng em hiện đang chạy có 5k c ho tầng mở đầu vẫn tốt ,chả sao cả . Bác có thể hỏi bác sĩ xem cách nắn bội áp để nắn riêng cho tầng đầu có điện áp cao hơn tý thì dễ điều chỉnh hơn .Hoặc thử nắn tiếp B++ qua diod để tăng áp ,em chưa thử làm nhưng đã đọc qua ở đâu đó cách nắn này .
cấu hình này là đẹp rồi bác ơi. nó gần giống cấu hình em ráp ngày xưa. nghe khá ổn, âm thanh dịu dàng, bass tốt mặc dù không căng lắm nhưng dễ nghe. hãy enjoy thành quả của mình nha bác. tuy nhiên mạch này sẽ thiếu treble 1 tí. vì thế bác nghe những tiếng leng keng, lanh canh hơi mờ. để cải thiện bác mắc song song tụ 0.1-0.22uf phim song song vào mỗi con tụ kathode cả hai tầng. tụ nối tầng dùng loại dầu kẹp thêm tụ nano silver vài trăm đến 1000 pico. nếu ampli chạy không nóng lắm, bác cắm tải giả 8 ohms vào cọc loa rồi cho ampli rà liên tục trong 1-2 ngày thì âm thanh còn mướt mượt hơn trước.
chạy áp cao/ dòng cao chưa hẳn đã ngoong. nó tùy vào bóng công suất phía sau. bác có thể tìm hiểu thêm về cái gọi là slew rate curent. mấy bóng khuếch đại như 12at, 12au chạy 5mA/ triode là đẹp rồi, vừa bền bóng vừa nhạc tính cao. chạy bias cao, âm thanh có vẻ cứng. bác Rockem tập vẽ đường tải đi.
Dạ, em cám ơn các bác nhiều! Em sẽ để cấu hình này chạy 1 thời gian, nghe cho đã những ngày tháng nâng lên đặt xuống con ampli này - vật nhau với nó mệt bở hơi tai luôn :lol: Em sẽ thêm mấy con tụ film vào những chỗ như bác sỹ nói trước đã - việc nào dễ em mần trước. Hì, nhưng em cũng chưa làm vội, em để thế này nghe 1 thời gian, nghe thử qua một vài đĩa, rồi thêm vào từ từ, để cảm nhận sự khác biệt! Mấy con tụ film thì em có, hôm trước đi ve chai, lượm đc ở trong mấy cái radio cổ, nhưng mà tụ nano silver là tụ gì vậy bác sỹ? Bác nào có hình, cho em xem mặt mũi nó ra làm sao để em còn biết mà ... lượm về!
Đúng như cụ tcqanh nói đấy! 12AU7 chạy từ 2-5mA thôi. Tâng áp cao thêm chút nữa cho âm rộng rãi mát mẻ! (Tụ thoát dùng nên dùng loại tantanlium của siemens!)
Nhìn qua mạch sử dụng 12AU7 parallel , em đoán đáp tuyến tối ưu của Bác sỉ dựa vào tiêu chí : 1-Anode resistor . Higher value means more amplification but earlier roll-off in the high frequencies and higher output impedance. Lower value means less amplification but extended high frequency range and lower output impedance. 2-Cathode resistor . Higher value means lower current but also higher plate impedance and earlier roll-off of high frequencies. Lower value means higher current and lower plate impedance, extended high frequency range.