my system...

Discussion in 'Đèn điện tử' started by tcqanh, 28/2/11.

  1. tcqanh

    tcqanh Advanced Member

    Joined:
    11/9/07
    Messages:
    8.015
    Likes Received:
    92
    Location:
    Q3, Sài Gòn
    em đã từng nghe qua nhiều loại 300B. 2 loại làm em thấy hay nhất đó là 300B KR và 300B Full Music đều phiên bản đặc biệt với công suất plate 60W.

    nếu có điều kiện, bác nên thử qua 1 trong 2 loại đó. có điều giá của chúng giờ... cao quá rồi.... 800 đồng Mẽo cho 2 quả.

    bác cũng thử qua các kiểu đốt tim DC khác nhau cho bóng đốt tim trực tiếp này. hiệu quả rõ nét.
     
  2. huyhoanghp96

    huyhoanghp96 Advanced Member

    Joined:
    7/7/11
    Messages:
    3.818
    Likes Received:
    8
    Location:
    HBG198 = beer + ghẹ
    Vâng cám ơn bác sĩ thật nhiều ạ :D
     
  3. anhtuanhpqn

    anhtuanhpqn Advanced Member

    Joined:
    30/9/10
    Messages:
    3.034
    Likes Received:
    4
    Location:
    Đệ tứ chiến khu.
    Bác sỹ bốc thuốc cho em cái: Tầng đầu dùng bóng 6DJ8 bugle boy chạy dòng, áp bao nhiêu là ngon ạ.
     
  4. concerto

    concerto Advanced Member

    Joined:
    27/2/07
    Messages:
    1.913
    Likes Received:
    15
    Location:
    Hà Nội
    EM mà là quan Mòng thì sẽ trả lời là "... cả 2 nghe đều dở tệ nên đương nhiên là không thể nhận ra cái nào dở hơn vì chúng nó đều đã tận cùng bằng số ... " :lol:
     
  5. Listen_by_heart

    Listen_by_heart Advanced Member

    Joined:
    5/12/05
    Messages:
    3.855
    Likes Received:
    11
    Location:
    Gò Vấp - Sài Gòn.
    Em chờ câu trả lời như vậy từ sáng đến giờ. :lol:
     
  6. tcqanh

    tcqanh Advanced Member

    Joined:
    11/9/07
    Messages:
    8.015
    Likes Received:
    92
    Location:
    Q3, Sài Gòn
    bóng 6dj8 này có vai trò gì ? dự kiến mạch khuếch đại- lái- công suất thế nào ? bác muốn âm thanh theo kiểu nào ?

    việc cho 1 bóng chạy chế độ khác nhau sẽ cho âm thanh khác nhau. cái này ăn thua tay nghề :D

    hừm, em tính viết... vậy. nhưng nghĩ lợi... thấy hơi sỗ sàng :mrgreen: . lão Công... thì khác em chút đỉnh 8)
     
  7. anhtuanhpqn

    anhtuanhpqn Advanced Member

    Joined:
    30/9/10
    Messages:
    3.034
    Likes Received:
    4
    Location:
    Đệ tứ chiến khu.
    Em dùng một tầng oánh thằng EL84se mắc 3 cực ạ. Sở thích nhạc vàng nghe lúc nửa đêm bác sỹ ạ.
    em định chạy tầm 2,5mA, B+ 160v, Ra 27K, Rk 1K có ra thứ âm thanh mê hoặc không ạ?
     
  8. tcqanh

    tcqanh Advanced Member

    Joined:
    11/9/07
    Messages:
    8.015
    Likes Received:
    92
    Location:
    Q3, Sài Gòn
    bác phân biệt B+ với áp anode nhé. 160V thuộc loại nào ?

    bóng 6dj8 đặc điểm chạy áp không cao như các bóng 12ax/ 12au/ 12at, áp anode không nên cho quá 150V.
     
  9. huyhoanghp96

    huyhoanghp96 Advanced Member

    Joined:
    7/7/11
    Messages:
    3.818
    Likes Received:
    8
    Location:
    HBG198 = beer + ghẹ
    Bác sĩ bốc thuốc được chuẩn bệnh như thế này thì tuyệt quá.
    Sẵn tiện bác sĩ bốc giúp cháu luôn cấu hình 6sn7 - 6sn7 - 6P3C-E , B+ đang là 360v B++ hình như 320 hay 340v ấy ạ. Thể loại nhạc : đều 3 dải, bass sâu êm 1 chút, mid trong rõ 1tí, treble tơi nhuyễn lanh canh 1 tẹo(hix tiêu chí này hơi căng thì phải). Cám ơn bác sĩ thật to :D
     
  10. tcqanh

    tcqanh Advanced Member

    Joined:
    11/9/07
    Messages:
    8.015
    Likes Received:
    92
    Location:
    Q3, Sài Gòn
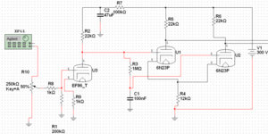
    bác tham khảo mạch em ráp nhé

    http://vnav.vn/forum/download/file.php?id=422043

    việc thay bóng 6sn7 ảnh hưởng rất nhiều đến âm thanh. có thể nói 6sn7 là 1 trong các loại bóng có số hãng sản xuất nhiều nhất vì thế sẽ có vô vàn cách chọn bóng để có âm thanh mong muốn.

    việc phối hợp linh kiện là khá quan trọng. mạch thực tế em dùng toàn trở than nén AB, tụ phim Solen cho kathode tầng lái.
     
  11. huyhoanghp96

    huyhoanghp96 Advanced Member

    Joined:
    7/7/11
    Messages:
    3.818
    Likes Received:
    8
    Location:
    HBG198 = beer + ghẹ
    Cháu đã cóp dê mạch này của bác sĩ. Cháu sài toàn bộ thoát Kathode cho các tầng bằng trở quân sự Mỹ sai số rất nhỏ, nhìn bề ngoài có vẻ giống AB và Riken. Khi không lắp tụ thoát ở tầng đầu cháu thấy tiếng rất yếu, cháu thêm 1 tụ cerafine 100uf vào nghe đã có vẻ hợp lí hơn. Tụ thoát tầng driver cháu chưa tìm đc tụ tốt vì volt cao quá. Tầng cs cháu đang dùng auto bias . Chắc do trình độ kém, loa cùi, bóng cs Nga nên cháu nghe chưa đc vừa ý lắm. Cám ơn bác sĩ thật nhiều ạ :D
     
  12. tcqanh

    tcqanh Advanced Member

    Joined:
    11/9/07
    Messages:
    8.015
    Likes Received:
    92
    Location:
    Q3, Sài Gòn
    một trong những yếu điểm lớn nhất của mạch dùng tụ thoát K đó là chất lượng tụ. nếu không có tụ tốt thì đừng dùng. vì thế bản thân em chủ trương toàn bộ ampli dùng fixed bias cho công suất. tụ tầng đầu ít nhất là Matsu, Elna Silmic 2, Cerafine hoặc Black gate.

    nếu không dùng tụ K cho tầng đầu, thì phải tính toán lại mạch vì lúc này trở kháng bóng sẽ thay đổi. bác có thể nghiên cứu thêm nhé.
     
  13. huyhoanghp96

    huyhoanghp96 Advanced Member

    Joined:
    7/7/11
    Messages:
    3.818
    Likes Received:
    8
    Location:
    HBG198 = beer + ghẹ
    Vâng cháu sẽ lưu ý. Cháu cám ơn bác sĩ :D
     
  14. mitxinh

    mitxinh Advanced Member

    Joined:
    31/12/07
    Messages:
    419
    Likes Received:
    3
    Xì ke nhà em đây ợ. 6H23 đang được thay bằng Ecc88, tụ nối tầng 1uF. Đèn SRS551 nối 3 cực (G2-->1K2-->a nốt), bias -12V, cao áp 460V. Còn cục OPT nhà em thì thuộc hạng... hardcore, nặng 7kg/1 cục (lõi C-Core đơn). 5K hay 5K6 em không nhớ nữa, để tối em về xông điện vào đo thử rồi báo cáo cụ sau.
     

    Attached Files:

  15. anhtuanhpqn

    anhtuanhpqn Advanced Member

    Joined:
    30/9/10
    Messages:
    3.034
    Likes Received:
    4
    Location:
    Đệ tứ chiến khu.
    Em hiểu!
    Theo tính toán Ua rơi vào khoảng 100v bác sỹ ạ.
     
  16. rock0em_h_x

    rock0em_h_x Advanced Member

    Joined:
    25/1/11
    Messages:
    2.009
    Likes Received:
    111
    Location:
    Hà Tĩnh - Nghệ An
    Thoát cathode công suất thì chơi mấy con Rubycon 220uF-470uF/200V rã máy nghe cũng ổn mà Hoàng.
    Mình đã thử Nichicon, Chemicon, Rubycon, Elna ... thì kết Rubycon nhất. Black Gate là gì, chưa được gặp ổng này bao giờ :lol:
    Sau này lên đời chắc thử gọi cho Bill Gate xin gặp ổng Black Gate 1 lần xem sao :lol:
     
  17. huyhoanghp96

    huyhoanghp96 Advanced Member

    Joined:
    7/7/11
    Messages:
    3.818
    Likes Received:
    8
    Location:
    HBG198 = beer + ghẹ
    Rubycon em đã lắp đủ loại (chỉ có rubycon black gate em chưa lắp ) và cho thấy lọc nguồn là đẹp nhứt, nichicon nếu không phải hàng đặc biệt em không chơi,... Hiện em đang tạm dừng ở Elna Dourex tím chữ vàng (hổng phải elna dourex II ) nhưng lại 470uf lận nghe mid hơi chìm. Em đang chuẩn bị thay vào đó Elna Cerafine nhưng lại chỉ có 100uf :D
    Quan trọng tụ thoát tầng driver thì em lại chưa có tụ tốt :D
     
  18. concerto

    concerto Advanced Member

    Joined:
    27/2/07
    Messages:
    1.913
    Likes Received:
    15
    Location:
    Hà Nội
    Cụ ơi Nga và Đức khó hợp nhau lắm ... Cụ thay bóng Xá-Hắc-Hưa-Boa bằng Mừa-hưa-Bê-Hắc-Bả đi em bẩu đổm là nghe cái gọi là âm thanh không giống .. thế chiến thứ 2 đâu ợ ! :lol:
     
  19. tcqanh

    tcqanh Advanced Member

    Joined:
    11/9/07
    Messages:
    8.015
    Likes Received:
    92
    Location:
    Q3, Sài Gòn
    bác cần vẽ thêm các trị số điện áp của mạch lái và mạch công suất. càng chi tiết càng tốt.

    mạch lái này khả năng cao là của lão cuongnm :D vì nhìn cái gu thấy quen lắm.

    tầng đầu đèn EF86 dùng mạch grounded cathode non-bypass, vì thế trở kháng Ri bóng sẽ cao đáng kể. nếu dùng tải 22k... âm thanh sẽ méo. maybe có khi lại nghe hay :lol:

    nếu em ráp mạch này, em sẽ cho tầng lái chạy dòng cao hơn 1 chút, áp anode cao hơn 1 chút.
     
  20. concerto

    concerto Advanced Member

    Joined:
    27/2/07
    Messages:
    1.913
    Likes Received:
    15
    Location:
    Hà Nội
    Cụ ợ chả sao đâu vì cụ chủ tải cái mạch loong-teo với con trở 1 Mếch đấy thay ....
    Níu là em đã là chơi 5 cực gề thì gên bản thân nó đã là quá cỡ thợ mộc gồi thì nên tìm cách đơn giản khác ở tầng kế tiếp cho dễ ... chơi/ăn !
    Đến lúc này mí cây Xá-Hắc hoặc I-Xi-Xi sẽ căng lém cụ à ... ---> Đến lúc này đổi qua dùng bóng Ti-Vi của đế quốc ngoong hơn ...
     
  21. tcqanh

    tcqanh Advanced Member

    Joined:
    11/9/07
    Messages:
    8.015
    Likes Received:
    92
    Location:
    Q3, Sài Gòn
    mạch này lão chủ thiết kế chạy 3 cực cụ ơi.

    bóng RS1003 này mắc 3 cực sẽ bị Miller effect. vì thế tầng lái phải ngoong chút mí được :D

    tầng đầu 3 cực, tầng công suất 3 cực... cả hai đều bị Miller, bóng 6h23 treble thường xìu hơn các bóng khác... thì cụ có thể đoán được âm thanh phần nào :wink:
     
  22. concerto

    concerto Advanced Member

    Joined:
    27/2/07
    Messages:
    1.913
    Likes Received:
    15
    Location:
    Hà Nội
    ---> Phí của dzời hic :cry:
    Thui đi cụ ơi thía cụ có biết là bóng Ti-Vi của bọn đế quốc nó ở cỡ lào không nhể kiểu như là Xá-Bê-Lờ hoặc Xá-Bê-Ích hoặc Mừa-Hưa-Bê-Hắc .... Cụ không tin (và đừng tiếc của) thì nhường cụ chủ cặp Xá-Bê-Ích xem hư thực thía lào ?!?!? :lol:
     
  23. mitxinh

    mitxinh Advanced Member

    Joined:
    31/12/07
    Messages:
    419
    Likes Received:
    3
    @bác sĩ: chính xác là em xin của anh cuongnm, em đã thành khẩn khai báo từ trong PM rồi còn gì
    @cụ công: thanks cụ, để em kiếm con "Mừa hưa" (hoặc con anh em nó như cụ viết lúc 6:00) về cắm rút xem sao. Mà cụ dậy sớm thế, 6h sáng nay đã thấy post bài rùi
     
  24. concerto

    concerto Advanced Member

    Joined:
    27/2/07
    Messages:
    1.913
    Likes Received:
    15
    Location:
    Hà Nội
    Dậu nà khó ... ngủ !!! :lol:
     
  25. datjbl

    datjbl Advanced Member

    Joined:
    17/6/10
    Messages:
    990
    Likes Received:
    1
    Location:
    The beginning of the Wind !
    Cụ ơi Nga và Đức khó hợp nhau lắm ... Cụ thay bóng Xá-Hắc-Hưa-Boa bằng Mừa-hưa-Bê-Hắc-Bả đi em bẩu đổm là nghe cái gọi là âm thanh không giống .. thế chiến thứ 2 đâu ợ ! :lol:[/quote]

    Nếu thay tube 12BH7 RCA = 6350 thì âm thanh sẽ ra sao hả cụ Công-xẹc-tô ? Nhất là 6350 trên thân có 5 cái ngôi sao xếp thành hàng dưới chữ RCA ?
    ( Cụ làm ơn viết phiên âm rõ rõ chút chứ cứ thế này em đọc bài dich muốn đau cái điền cụ ơi . Please ! )
    Em đang âm mưu dùng 6350 làm tầng lái cho KT120 P.P . ECC81 = 12AT7 làm mở đầu , theo cụ thấy nó dư nào . Em ko có điều kiện sưu tầm mấy anh SRS với RS nên đành chơi mấy tube luôn bán sẵn thui ! Cụ cho ý kiến nha để em lên xê-ma ! trước định âm mưu dùng KT120 để đi su-mo , nay tiêu chí thay đổi em hổng thi nữa mà ráp để lên kệ ngắm chơi .
     

Share This Page

Loading...