Pre818 -Hướng dẫn làm HQHV shunt trang 123

Discussion in 'Đèn điện tử' started by quanghao, 13/10/08.

  1. LinhTran

    LinhTran Advanced Member

    Joined:
    8/5/08
    Messages:
    173
    Likes Received:
    0
    Re: Pre ConradJohnson by 818design

    1. hailedinh80 : 1 bộ
    2. HUNGBT : 02 bộ
    3 Hoaphuc : 01 bộ
    4 Thanhpham:01 bộ+02 BỘ=03 BỘ.
    5.pc_chip : 02 bộ.
    6. HungHKQ : 01 bộ
    7.DTH : 02 bộ + 01 bo nguồn (CK)
    8. Acuti : 01 bộ+01 bo nguồn (nếu có thể)
    9. NoBG: 02 bộ
    10.tta60: 01 bo pre + 01 bo nguồn
    11. Vacao: 01 bộ
    12. dung0981: 02 bộ (CK)
    13. ncc: 01 bộ
    14. yenha: 02 bộ
    15. duykhanh2711 : 01 bộ (CK)
    16.free :01 bộ
    17. vuabidiec :1 bộ
    18. Skyrider: 01 bộ
    19.meoden: 01 bộ (CK)
    20. LinhTran 01 bộ (đã chuyển tiền cho bác rồi nhé) :D
     
  2. audiodiy

    audiodiy Advanced Members

    Joined:
    5/12/07
    Messages:
    64
    Likes Received:
    0
    Re: Pre ConradJohnson by 818design


    Bác thử cắm con 6CG7 loại RCA đầu trọc xem sao, chắc âm thanh cũng có nhiều thú vị đấy.
     
  3. quanghao

    quanghao Advanced Member

    Joined:
    30/10/06
    Messages:
    7.598
    Likes Received:
    321
    Location:
    Thành Công
    Re: Pre ConradJohnson by 818design

    :D :D :D
     
  4. quanghao

    quanghao Advanced Member

    Joined:
    30/10/06
    Messages:
    7.598
    Likes Received:
    321
    Location:
    Thành Công
    Re: Pre ConradJohnson by 818design

    1. hailedinh80 : 1 bộ
    2. HUNGBT : 02 bộ
    3 Hoaphuc : 01 bộ
    4 Thanhpham:01 bộ+02 BỘ=03 BỘ. (TT)
    5.pc_chip : 02 bộ. (Ck)
    6. HungHKQ : 01 bộ
    7.DTH : 02 bộ + 01 bo nguồn (CK)
    8. Acuti : 01 bộ+01 bo nguồn (nếu có thể)
    9. NoBG: 02 bộ
    10.tta60: 01 bo pre + 01 bo nguồn
    11. Vacao: 01 bộ
    12. dung0981: 02 bộ (CK)
    13. ncc: 01 bộ
    14. yenha: 02 bộ
    15. duykhanh2711 : 01 bộ (CK)
    16.free :01 bộ
    17. vuabidiec :1 bộ
    18. Skyrider: 01 bộ
    19.meoden: 01 bộ (CK)
    20. LinhTran 01 bộ (TT)
     
  5. pc_chip

    pc_chip Advanced Member

    Joined:
    18/12/05
    Messages:
    5.042
    Likes Received:
    740
    Location:
    THỦ ĐỨC GROUP
    Re: Pre ConradJohnson by 818design

    Em vừa chuyển khoản số tiền 2 bộ vào tài khoản của bác. Bác xem và xác nhận trên danh sách giúp.

    Em tên Hoàng,
    Tài khoản của em số: xxxxxxxx15658

    Cảm ơn bác.
     
  6. quanghao

    quanghao Advanced Member

    Joined:
    30/10/06
    Messages:
    7.598
    Likes Received:
    321
    Location:
    Thành Công
    Re: Pre ConradJohnson by 818design

    Vâng cảm ơn Bác hiện nay em bận chưa thử được! hẹn bác lúc khác nhé! đây :D cũng là 1 gợi ý thú vị đây!
     
  7. audi432

    audi432 Advanced Member

    Joined:
    19/1/06
    Messages:
    222
    Likes Received:
    19
    Re: Pre ConradJohnson by 818design

    Báo cáo các bác em đã nhận được bóng rồi. Trong ngày hôm nay em sẽ sắp xếp gửi cho các bác đã đăng ký. Thay mặt anh em rất cảm ơn bác NOBG đầy nhiệt tình mua bóng, đo đạc, đóng gói cẩn thận giúp anh em có đồ chơi.
     
  8. quanghao

    quanghao Advanced Member

    Joined:
    30/10/06
    Messages:
    7.598
    Likes Received:
    321
    Location:
    Thành Công
    Re: Pre ConradJohnson by 818design

    Tốt quá rồi. Cảm ơn bác Nobg và bác Audi432 đã giúp anh em vụ này!

    Riêng em cảm ơn bác NobG đã góp ý và sửa chữa về kỹ thuật mạch điện cũng như lý thuyết cho Bo mạch pre 818 hoàn thiện và cống hiến cho anh em!
    Xin đa tạ Bác và chúc Các bác có 1 pre vừa đẹp vừa hay lại chuẩn về kỹ thuật!
     
  9. HUNGHKQ

    HUNGHKQ Advanced Member

    Joined:
    6/12/05
    Messages:
    1.063
    Likes Received:
    6
    Location:
    Q.2
    Re: Pre ConradJohnson by 818design

    1. hailedinh80 : 1 bộ
    2. HUNGBT : 02 bộ
    3 Hoaphuc : 01 bộ
    4 Thanhpham:01 bộ+02 BỘ=03 BỘ. (TT)
    5.pc_chip : 02 bộ. (Ck)
    6. HungHKQ : 01 bộ (CK)
    7.DTH : 02 bộ + 01 bo nguồn (CK)
    8. Acuti : 01 bộ+01 bo nguồn (nếu có thể)
    9. NoBG: 02 bộ
    10.tta60: 01 bo pre + 01 bo nguồn
    11. Vacao: 01 bộ
    12. dung0981: 02 bộ (CK)
    13. ncc: 01 bộ
    14. yenha: 02 bộ
    15. duykhanh2711 : 01 bộ (CK)
    16.free :01 bộ
    17. vuabidiec :1 bộ
    18. Skyrider: 01 bộ
    19.meoden: 01 bộ (CK)
    20. LinhTran 01 bộ (TT)[/quote]
     
  10. quanghao

    quanghao Advanced Member

    Joined:
    30/10/06
    Messages:
    7.598
    Likes Received:
    321
    Location:
    Thành Công
    Re: Pre ConradJohnson by 818design

    :D :D
     
  11. HUNGBT

    HUNGBT Advanced Member

    Joined:
    3/9/08
    Messages:
    111
    Likes Received:
    0
    Re: Pre ConradJohnson by 818design

    1. hailedinh80 : 1 bộ
    2. HUNGBT : 02 bộ (Em đã chuyển khoản cho bác quanghao rồi )
    3 Hoaphuc : 01 bộ
    4 Thanhpham:01 bộ+02 BỘ=03 BỘ. (TT)
    5.pc_chip : 02 bộ. (Ck)
    6. HungHKQ : 01 bộ (CK)
    7.DTH : 02 bộ + 01 bo nguồn (CK)
    8. Acuti : 01 bộ+01 bo nguồn (nếu có thể)
    9. NoBG: 02 bộ
    10.tta60: 01 bo pre + 01 bo nguồn
    11. Vacao: 01 bộ
    12. dung0981: 02 bộ (CK)
    13. ncc: 01 bộ
    14. yenha: 02 bộ
    15. duykhanh2711 : 01 bộ (CK)
    16.free :01 bộ
    17. vuabidiec :1 bộ
    18. Skyrider: 01 bộ
    19.meoden: 01 bộ (CK)
    20. LinhTran 01 bộ (TT)[/quote]
     
  12. DTH

    DTH Advanced Member

    Joined:
    4/3/08
    Messages:
    78
    Likes Received:
    10
    Re: Pre ConradJohnson by 818design

    [/quote]
    hailedinh80: 01 bộ DTH đã chuyển tiền hộ rồi
     
  13. vancao

    vancao Advanced Member

    Joined:
    23/4/08
    Messages:
    648
    Likes Received:
    10
    Re: Pre ConradJohnson by 818design

    Tình hình là rất tình hình các bác ạ. Cuối tuần vừa rồi bác Quang Hào cho em mượn cái máy mẫu của bác ấy để nghe thử, ổn áp bằng cụ cố 300B Tàu khựa (đang phục sâm chờ chết) trên mạch ver.2 (6c19). Linh kiện gắn thì khỏi chê vì toàn đồ xin cho miễn phí. Thế mà nó chạy được mới lạ chứ.
    Vì 6H30 chưa về đủ nên em thử máy theo 2 chế độ: 2 quả 6H30 và 4 quả 6H6. 2 chế độ tương tự nhau, trừ tiếng bass của 6H6 yếu hơn chút. Cái làm em bất ngờ là độ động và dải âm nó giống với đèn đốt trực tiếp. Về lý thuyết điện tử em chẳng hiểu gì nhưng em thấy ngạc nhiên lắm. Ai lại đèn đốt gián tiếp mà tiếng lại giống đèn đốt trực tiếp.
    Em đang ngẩn ngơ thì bị bác Hào đòi máy về để tiếp tục nâng cấp. Chẳng biết nâng cấp đến bao giờ để anh em còn được thở, suốt ngày chạy gằn theo bác này.
     
  14. NoBG

    NoBG Advanced Member

    Joined:
    4/4/06
    Messages:
    887
    Likes Received:
    5
    Re: Pre ConradJohnson by 818design

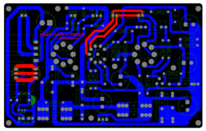
    PCB vẽ tốt, có nhiều sáng kiến. Hôm qua tôi checked check kỷ file bác gởi, không ngờ bác vẽ "pro" như vậy.
    Có 1 chuyen nhỏ. Trên PCB có vài mảnh đồng nho nhỏ nằm giửa 2 tracks của filament, cái đó người ta gọi là "floating copper" vì nó không thuộc về "net" nào cả. Đẽ đó không tốt. Bác nói với người thiết kế mạch là khi làm "copper pour" thì phải cho vô mệnh lệnh "remove floating copper" là xong. Tôi đang nhờ người chuyển ngân cho bác.
     
  15. quanghao

    quanghao Advanced Member

    Joined:
    30/10/06
    Messages:
    7.598
    Likes Received:
    321
    Location:
    Thành Công
    Re: Pre ConradJohnson by 818design

    Đây là bo nguồn Ok! :D
     

    Attached Files:

  16. tta60

    tta60 Advanced Member

    Joined:
    12/3/06
    Messages:
    266
    Likes Received:
    0
    Re: Pre ConradJohnson by 818design

    1. hailedinh80 : 1 bộ
    2. HUNGBT : 02 bộ ( chuyển khoản )
    3 Hoaphuc : 01 bộ
    4 Thanhpham:01 bộ+02 BỘ=03 BỘ. (TT)
    5.pc_chip : 02 bộ. (Ck)
    6. HungHKQ : 01 bộ (CK)
    7.DTH : 02 bộ + 01 bo nguồn (CK)
    8. Acuti : 01 bộ+01 bo nguồn (nếu có thể)
    9. NoBG: 02 bộ
    10.tta60: 01 bo pre + 01 bo nguồn (CK)
    11. Vacao: 01 bộ
    12. dung0981: 02 bộ (CK)
    13. ncc: 01 bộ
    14. yenha: 02 bộ
    15. duykhanh2711 : 01 bộ (CK)
    16.free :01 bộ
    17. vuabidiec :1 bộ
    18. Skyrider: 01 bộ
    19.meoden: 01 bộ (CK)
    20. LinhTran 01 bộ (TT)
     
  17. tepriu

    tepriu Advanced Member

    Joined:
    31/5/06
    Messages:
    971
    Likes Received:
    447
    Re: Pre ConradJohnson by 818design

    HI bác quang hào .
    em mới bấm máy ATM chuyển 650k thanh toán 1 bộ pre. bác check và xác nhận giùm em. cảm ơn bác,
    nguyễn tiến Dũng stk của em xxxxxxxx85880. em ở sg khi nào bác gửi vào cho A,E trong này thì cho em ké luôn. DĐ 01225880354.
     
  18. quanghao

    quanghao Advanced Member

    Joined:
    30/10/06
    Messages:
    7.598
    Likes Received:
    321
    Location:
    Thành Công
    Re: Pre ConradJohnson by 818design

    1. hailedinh80 : 1 bộ
    2. HUNGBT : 02 bộ ( chuyển khoản )
    3 Hoaphuc : 01 bộ
    4 Thanhpham:01 bộ+02 BỘ=03 BỘ. (TT)
    5.pc_chip : 02 bộ. (Ck)
    6. HungHKQ : 01 bộ (CK)
    7.DTH : 02 bộ + 01 bo nguồn (CK)
    8. Acuti : 01 bộ+01 bo nguồn (nếu có thể)
    9. NoBG: 02 bộ
    10.tta60: 01 bo pre + 01 bo nguồn (CK)
    11. Vacao: 01 bộ
    12. dung0981: 02 bộ (CK)
    13. ncc: 01 bộ
    14. yenha: 02 bộ
    15. duykhanh2711 : 01 bộ (CK)
    16.free :01 bộ
    17. vuabidiec :1 bộ (CK)
    18. Skyrider: 01 bộ
    19.meoden: 01 bộ (CK)
    20. LinhTran 01 bộ (TT)
     
  19. free

    free Advanced Member

    Joined:
    14/7/07
    Messages:
    129
    Likes Received:
    0
    Re: Pre ConradJohnson by 818design


    Bác quanghao xem lại bảng cập nhật dùm nhé,Thân.
     
  20. free

    free Advanced Member

    Joined:
    14/7/07
    Messages:
    129
    Likes Received:
    0
    Re: Pre ConradJohnson by 818design


    Bác quanghao xem lại 2 bản cập nhật nhé.
     
  21. quanghao

    quanghao Advanced Member

    Joined:
    30/10/06
    Messages:
    7.598
    Likes Received:
    321
    Location:
    Thành Công
    Re: Pre ConradJohnson by 818design

    Sơ đồ mạch để các bác chuẩn bị linh kiện nhé!
     
  22. quanghao

    quanghao Advanced Member

    Joined:
    30/10/06
    Messages:
    7.598
    Likes Received:
    321
    Location:
    Thành Công
    Re: Pre ConradJohnson by 818design

    1. hailedinh80 : 1 bộ (CK) - DTH giúp
    2. HUNGBT : 02 bộ ( chuyển khoản )
    3 Hoaphuc : 01 bộ
    4 Thanhpham:01 bộ+02 BỘ=03 BỘ. (TT)
    5.pc_chip : 02 bộ. (Ck)
    6. HungHKQ : 01 bộ (CK)
    7.DTH : 02 bộ + 01 bo nguồn (CK)
    8. Acuti : 01 bộ+01 bo nguồn (nếu có thể)
    9. NoBG: 02 bộ
    10.tta60: 01 bo pre + 01 bo nguồn (CK)
    11. Vacao: 01 bộ
    12. dung0981: 02 bộ (CK)
    13. ncc: 01 bộ
    14. yenha: 02 bộ
    15. duykhanh2711 : 01 bộ (CK)
    16.free :01 bộ
    17. vuabidiec :1 bộ (CK)
    18. Skyrider: 01 bộ (TT)
    19.meoden: 01 bộ (CK)
    20. LinhTran 01 bộ (TT)

    Ok! Hiện tại mạch đã hoàn thiện và em cũng gom gần đủ kinh phí để đặt mạch tốt nhất! Mạch đang được bác NoBg kiểm tra lần cuối trước khi xuất ra Board.
    Em sẽ cố gắng làm mọi thứ chuẩn nhất trong khả năng cho phép để có 1 bộ Pre818 hoàn chỉnh cho các bác!
    Thân
     
  23. pc_chip

    pc_chip Advanced Member

    Joined:
    18/12/05
    Messages:
    5.042
    Likes Received:
    740
    Location:
    THỦ ĐỨC GROUP
    Re: Pre ConradJohnson by 818design

    Cảm ơn bác Quanghao đã tốn khá nhiều công sức để có được 1 sản phẩm tốt nhất trong khả năng.

    Sẵn tiện đây cho em có tí ý kiến xin nêu ra cho các bác cùng bàn trước khi sưu tầm linh kiện:

    Em nghĩ đây là mạch pre, không dùng hồi tiếp toàn cục nên không cần gain quá lớn. Đồng thời, việc nối song song 4 triode của bóng 6H30Pi như vậy cũng đã có được trở kháng ra khá thấp rồi. Vì thế, nếu dùng bóng 6H30Pi thì chắc có thể không cần đến 2 con tụ thoát cathode Blackgate 220uF làm gì cho "lục tốn". Lúc này, vẫn có gain khoảng 7-8 lần và trở kháng ngõ ra gần đạt 600Ohm.

    Kính các bác,
     
  24. dung0981

    dung0981 Advanced Member

    Joined:
    25/3/06
    Messages:
    89
    Likes Received:
    0
    Re: Pre ConradJohnson by 818design

    em hoàn toàn đồng ý với anh về cái vụ tu thoát catot. Nhưng cái chân trên mặt không ảnh hưởng gì hết, cần gắng hay không là tùy theo mỗi người. em nghĩ thế ah ( riêng em anh không cần cái tụ này)
     
  25. pc_chip

    pc_chip Advanced Member

    Joined:
    18/12/05
    Messages:
    5.042
    Likes Received:
    740
    Location:
    THỦ ĐỨC GROUP
    Re: Pre ConradJohnson by 818design

    Tất nhiên là vị trí trên board của em tụ này không ảnh hưởng gì. Ý em là chất lượng con tụ này rất quan trọng. Do vậy, nếu không tìm được tụ thật tốt thì tốt nhất là không nên gắn vào. Ngay cả tìm được Blackgate NX non-polar thì gắn hay không cũng cần thử theo gu. Em thì cứ chỗ nào không ảnh hưởng gì thì không gắn vì "lắm thầy nhiều ma". :wink:
     

Share This Page

Loading...