Pre818 -Hướng dẫn làm HQHV shunt trang 123

Discussion in 'Đèn điện tử' started by quanghao, 13/10/08.

  1. audiophile9002

    audiophile9002 Advanced Member

    Joined:
    1/3/09
    Messages:
    1.400
    Likes Received:
    5
    Location:
    Eo ơi ! Hà Lội fố..
    Re: Pre ConradJohnson - Pre818

    Cám ơn bác đã tín nhiệm :lol: Thật sự em cũng muốn đem qua bác thử Rề của em lắm lắm...vì em mới bước mon men vào lãnh vực này nên các thiết bị không được chuẩn và đồng bộ để test thử chất lượng em Rề này ( chủ yếu em chỉ kiểm tra thông số bằng đo đạc ) nhưng dự án của em hiện đang còn dang dở, chưa gắn vào chassis nữa. Em hứa lúc nào xong sẽ đem qua bác thử :)[/quote]

    Hê hê ! Không có gì phải ngại cả đâu bác ạ. Em có nhiều loa, âmly và cả LP để hầu Rề cưng của bác.Có thể tiếp bác bất cứ buổi tối nào.Mau mau lên, cuối năm em khênh...vợ về là phiền lắm đấy :lol:
    Cần gì phải áo quần đâu bác, cứ cho Rề cởi...trần đến nhà em lun đi, miễn không ù xì là OK.
    Biết đâu cạp vào Pow Luxman + LP + Altec Lansing em lại khóa trái cửa không cho bác về... :lol:
     
  2. quanghao

    quanghao Advanced Member

    Joined:
    30/10/06
    Messages:
    7.598
    Likes Received:
    321
    Location:
    Thành Công
    Re: Pre ConradJohnson - Pre818

    Hê hê ! Không có gì phải ngại cả đâu bác ạ. Em có nhiều loa, âmly và cả LP để hầu Rề cưng của bác.Có thể tiếp bác bất cứ buổi tối nào.Mau mau lên, cuối năm em khênh...vợ về là phiền lắm đấy :lol:
    Cần gì phải áo quần đâu bác, cứ cho Rề cởi...trần đến nhà em lun đi, miễn không ù xì là OK.
    Biết đâu cạp vào Pow Luxman + LP + Altec Lansing em lại khóa trái cửa không cho bác về... :lol:[/quote]

    ấy bác mà khóa cửa thì bác ấy dề so nổi đây?? hi
    À mà bác lắp 1 cái đi!
     
  3. audi432

    audi432 Advanced Member

    Joined:
    19/1/06
    Messages:
    222
    Likes Received:
    19
    Re: Pre ConradJohnson by 818design

    Bac NoBG cho em hỏi con MOSFET có thể dùng IRF 820 được không ạ? Cảm ơn bác.
     
  4. NoBG

    NoBG Advanced Member

    Joined:
    4/4/06
    Messages:
    887
    Likes Received:
    5
    Re: Pre ConradJohnson by 818design




    Tôi chưa xài con nầy nhưng nghĩ là không có vấn đề gì.
    Con nầy PDmax chỉ có khõang 50W thôi nhưng cũng đủ cho Pre nầy rồi.

    Có 1 con MOOSFET rất rẽ và hợp là IRFP450 (không phải là IRF450) bác nên thử.
     
  5. audiophile9002

    audiophile9002 Advanced Member

    Joined:
    1/3/09
    Messages:
    1.400
    Likes Received:
    5
    Location:
    Eo ơi ! Hà Lội fố..
    Re: Pre ConradJohnson - Pre818

    Cần gì phải áo quần đâu bác, cứ cho Rề cởi...trần đến nhà em lun đi, miễn không ù xì là OK.
    Biết đâu cạp vào Pow Luxman + LP + Altec Lansing em lại khóa trái cửa không cho bác về... :lol:[/quote]

    ấy bác mà khóa cửa thì bác ấy dề so nổi đây?? hi
    À mà bác lắp 1 cái đi![/quote]

    Cám ơn bác QH đã bớt chút thời giờ...nghe lén chuyện em đang dụ dỗ bác HAILEDINH đến nhà em để em...khóa trái cửa :lol:
    Em vẫn theo dõi đầy đủ Topic này từ trang đầu tiên đến giờ.
    Chắc chắn là em sẽ theo và tự tay lắp Rề cho mình trong nay mai thôi, có thể là ngay sau khi được trực tiếp nghe sản phẩm của bất kỳ bác nào trong Dự án này nếu gặp được lòng nhiệt tình đối với ham muốn của em :lol:
    Kiếm được mạch in của hai bác QH và NoBG khó kinh lên ý ạ ! :(
     
  6. hailedinh80

    hailedinh80 Advanced Member

    Joined:
    10/12/08
    Messages:
    150
    Likes Received:
    53
    Location:
    Hồ Chí Minh
    Re: Pre ConradJohnson - Pre818

    Cám ơn bác QH đã bớt chút thời giờ...nghe lén chuyện em đang dụ dỗ bác HAILEDINH đến nhà em để em...khóa trái cửa :lol:
    Em vẫn theo dõi đầy đủ Topic này từ trang đầu tiên đến giờ.
    Chắc chắn là em sẽ theo và tự tay lắp Rề cho mình trong nay mai thôi, có thể là ngay sau khi được trực tiếp nghe sản phẩm của bất kỳ bác nào trong Dự án này nếu gặp được lòng nhiệt tình đối với ham muốn của em :lol:
    Kiếm được mạch in của hai bác QH và NoBG khó kinh lên ý ạ ! :([/quote]


    Em vẫn còn bộ board do bác Nogb tặng (đang nằm ở chổ bác PC chip do em đang còn lu bu công việc quá nên chưa đi lấy được), nếu bác thích thì em tặng bác lun :)
    Còn vấn đề thử Rề em sẽ sớm qua bác trong nay mai thôi , chỉ mong bác đừng khóa trái cửa em còn về với vợ trẻ con thơ nữa chứ
    :)
    Chúc các bác vui !
     
  7. quanghao

    quanghao Advanced Member

    Joined:
    30/10/06
    Messages:
    7.598
    Likes Received:
    321
    Location:
    Thành Công
    Re: Pre ConradJohnson - Pre818

    Cám ơn bác QH đã bớt chút thời giờ...nghe lén chuyện em đang dụ dỗ bác HAILEDINH đến nhà em để em...khóa trái cửa :lol:
    Em vẫn theo dõi đầy đủ Topic này từ trang đầu tiên đến giờ.
    Chắc chắn là em sẽ theo và tự tay lắp Rề cho mình trong nay mai thôi, có thể là ngay sau khi được trực tiếp nghe sản phẩm của bất kỳ bác nào trong Dự án này nếu gặp được lòng nhiệt tình đối với ham muốn của em :lol:
    Kiếm được mạch in của hai bác QH và NoBG khó kinh lên ý ạ ! :([/quote]

    chẳng có gì là khó cả nếu bác thực sự thích pre 818 thì em còn 1 bo mẫu duy nhất đó!
    với điều kiện bác phải thực sự thích thì alo cho em!
    Thank Bác :D
     
  8. quanghao

    quanghao Advanced Member

    Joined:
    30/10/06
    Messages:
    7.598
    Likes Received:
    321
    Location:
    Thành Công
    Re: Pre ConradJohnson - Pre818

    À bác Nobg vừa thiết kế xong bo mạch với đầy đủ cả đốt tim! các bác xem nhé!
     
  9. PhanTran

    PhanTran Advanced Member

    Joined:
    5/2/07
    Messages:
    2.160
    Likes Received:
    239
    Re: Pre ConradJohnson - Pre818

    Mạch của bác NoBG thì chất lượng rất tốt, nhưng oải nhất là vụ tản nhiệt và mounting. Hiện nay, tản nhiệt cho con IRF450 của em phải to bằng bàn tay, hic hic. Và đến giờ em vẫn loay hoay chưa biết nên làm chassis mới cho nó thế nào cho phù hợp.
     
  10. Lotomo

    Lotomo Advanced Member

    Re: Pre ConradJohnson - Pre818

    Nếu vỏ sát xi bằng kim loại và dày 1 chút thì có thể bắt luôn vào đó, còn nếu không thì bác kiếm miếng nhôm rồi ghép sát bên hông, sau đó bắt sò vào. Nếu địa hình địa vật không thuận lợi cho ghép cả bo thì chỉ cần ghép đúng con sò thôi, rồi câu dây chạy vào mạch :mrgreen:
     
  11. thanhpham

    thanhpham Advanced Member

    Joined:
    30/10/08
    Messages:
    364
    Likes Received:
    1
    Re: Pre ConradJohnson - Pre818

    ấy bác mà khóa cửa thì bác ấy dề so nổi đây?? hi
    À mà bác lắp 1 cái đi![/quote]

    Cám ơn bác QH đã bớt chút thời giờ...nghe lén chuyện em đang dụ dỗ bác HAILEDINH đến nhà em để em...khóa trái cửa :lol:
    Em vẫn theo dõi đầy đủ Topic này từ trang đầu tiên đến giờ.
    Chắc chắn là em sẽ theo và tự tay lắp Rề cho mình trong nay mai thôi, có thể là ngay sau khi được trực tiếp nghe sản phẩm của bất kỳ bác nào trong Dự án này nếu gặp được lòng nhiệt tình đối với ham muốn của em :lol:
    Kiếm được mạch in của hai bác QH và NoBG khó kinh lên ý ạ ! :([/quote]
    Nếu bác ở HN em mời bác qua em nghe .tuy chất lượng em làm vẫn chưa ưng ý nhưng nghe dc.wellcome.
     
  12. NoBG

    NoBG Advanced Member

    Joined:
    4/4/06
    Messages:
    887
    Likes Received:
    5
    Re: Pre ConradJohnson - Pre818


    Đây là vấn đề của bác thôi. Điến AC IN của bác quá cao. (Vin - Vout) khoãng 30VDC là lý tưởng nhất. Lúc đó tản nhiệt của các chỉ cần 50Vx0.16A = 8watts thôi.
     
  13. thanhpham

    thanhpham Advanced Member

    Joined:
    30/10/08
    Messages:
    364
    Likes Received:
    1
    Re: Pre ConradJohnson - Pre818

    @QH: DẠO NÀY PRO QUÁ ĐẤY.MẠCH CÀNG NGÀY CÀNG ĐỜ ÉP ĐÉP NẶNG =ĐẸP.
     
  14. wfo555

    wfo555 Advanced Member

    Joined:
    18/9/07
    Messages:
    247
    Likes Received:
    11
    Re: Pre ConradJohnson - Pre818

    neu duoc bac NoBG post cho anh em cái mạch layout cua ổn áp nguồn đuọc không
     
  15. quanghao

    quanghao Advanced Member

    Joined:
    30/10/06
    Messages:
    7.598
    Likes Received:
    321
    Location:
    Thành Công
    Re: Pre ConradJohnson - Pre818

    Xin các Bác đừng lo. Bác NObg đã gửi tặng anh em thiết kế mạch. Bác nào cần Đăng ký em sẽ hầu các bác thêm 1 phen nữa!
    Lưu ý bo nguồn này rất đơn giản, dễ làm, không ù nhiễu, nhỏ gọn, linh kiện cũng rất dễ kiếm. Bác nào dùng pre mà chạy nguồn kép thì dùng 2 bo là tuyệt chiêu ( với điều kiện phải có 2 nguồn tách rời)
    chi phí chắc không lớn! Bác nào cần đk nha!
     
  16. PhanTran

    PhanTran Advanced Member

    Joined:
    5/2/07
    Messages:
    2.160
    Likes Received:
    239
    Re: Pre ConradJohnson - Pre818

    Em biết mà bác NoBG, nhìn chung em rất hài lòng với bo nguồn của bác, em chỉ đưa ra như 1 vấn đề trong việc lắp ráp thôi.
     
  17. quanghao

    quanghao Advanced Member

    Joined:
    30/10/06
    Messages:
    7.598
    Likes Received:
    321
    Location:
    Thành Công
    Re: Pre ConradJohnson - Pre818

    Có vài tấm hình nội thất của
    Pre ConradJohnson ( một số rất ít )
    Mời các bác xem cho vui
     
  18. quanghao

    quanghao Advanced Member

    Joined:
    30/10/06
    Messages:
    7.598
    Likes Received:
    321
    Location:
    Thành Công
    Re: Pre ConradJohnson - Pre818

    :D
     

    Attached Files:

    • act2.jpg
      act2.jpg
      File size:
      90,4 KB
      Views:
      849
  19. PhanTran

    PhanTran Advanced Member

    Joined:
    5/2/07
    Messages:
    2.160
    Likes Received:
    239
    Re: Pre ConradJohnson - Pre818

    2 cái ảnh này hình như không phải là cùng 1 chiếc rề đúng ko anh. ACT2 em thấy 4 bóng 6h30 được bố trí trong cái khung tròn giống cái ảnh thứ 2 cơ mà. Kể ra có cái ACT2 thật mà copy thì tốt nhỉ, em cũng muốn xem nó dùng linh kiện loại gì.
     
  20. quanghao

    quanghao Advanced Member

    Joined:
    30/10/06
    Messages:
    7.598
    Likes Received:
    321
    Location:
    Thành Công
    Re: Pre ConradJohnson - Pre818

    Ảnh trên cùng là Ct 6- con đẻ của ACT2, với phiên bản này họ Cj bán cho đại chúng bình dân, chạy 4 tube 6dj8. nếu muốn nhìn nội thất của ACT2 xin hỏi Ông Cj nha! :D :D
     
  21. Blue_wave

    Blue_wave Advanced Member

    Joined:
    29/12/05
    Messages:
    1.791
    Likes Received:
    1
    Location:
    Hà nội
    Re: Pre ConradJohnson - Pre818

    So với giá tiền mười mấy nghìn $ thì em thấy nội thất của ACT2 cũng thường lắm :)
    [​IMG]

    Phần khuyếch đại:
    [​IMG]

    Phần nguồn:
    [​IMG]

    Biến áp nguồn (hình trái) và bộ relay chọn ngõ vào (hình phải)
    [​IMG]
     
  22. pc_chip

    pc_chip Advanced Member

    Joined:
    18/12/05
    Messages:
    5.042
    Likes Received:
    740
    Location:
    THỦ ĐỨC GROUP
    Re: Pre ConradJohnson - Pre818

    Cảm ơn bác Blue_wave đã cho xem ruột gan em ACT2 này. Thì ra cũng chẳng có bí quyết gì ngoài việc không thấy bóng dáng một em tụ hóa nào trong mạch cả! :wink: Để ít hôm nữa em bắt chước xem thế nào! :oops:
     
  23. quanghao

    quanghao Advanced Member

    Joined:
    30/10/06
    Messages:
    7.598
    Likes Received:
    321
    Location:
    Thành Công
    Re: Pre ConradJohnson - Pre818

    Chính xác đó bác ạ! bí quyết của Ct2 là dùng tụ không phân cực, và hay chính là phần nguồn đó! bác cứ lấy cái bo của bác NoBG gửi tặng và thêm vào phía sau 1 hàng tụ không phân cự( MKp ) thôi cũng đã đủ thấy sự khác biệt rõ rệt về chất âm! * em đã là và phê lém*
    Em lọ mọ bao lâu, xem tất cả các mạch nguồn của Cj đã công bố thấy đều cấu tạo như thế đó!
    Thử sẽ biết thế nào là CJ!
    Thank
     
  24. quanghao

    quanghao Advanced Member

    Joined:
    30/10/06
    Messages:
    7.598
    Likes Received:
    321
    Location:
    Thành Công
    Re: Pre ConradJohnson - Pre818

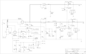
    gửi các bác 1 vài mạch nguồn của Ông CJ nhé!
     

    Attached Files:

  25. quanghao

    quanghao Advanced Member

    Joined:
    30/10/06
    Messages:
    7.598
    Likes Received:
    321
    Location:
    Thành Công
    Re: Pre ConradJohnson - Pre818

    :D
     

    Attached Files:

Share This Page

Loading...