Pre818 -Hướng dẫn làm HQHV shunt trang 123

Discussion in 'Đèn điện tử' started by quanghao, 13/10/08.

  1. quanghao

    quanghao Advanced Member

    Joined:
    30/10/06
    Messages:
    7.598
    Likes Received:
    321
    Location:
    Thành Công
    Re: Pre ConradJohnson - Pre818

    EM up dat danh sách và ĐC của các bác:
    1. NGUYỄN ĐĂNG TÂM
    Cty COMIN ASIA
    Tầng trệt chung cư Cửu Long
    351/31 Nơ Trang Long, P.13, Q. Bình Thạnh, Tp.HCM
    ĐT: 0903353778

    2. Hoaphuc:
    Phạm Quang Thi
    KF 15, đường Huỳnh Tấn Phát, phường Tân Thuận Tây, quận 7. TP HCM
    Đt: 0989 117 536

    3. Yenha
    Doãn Hải Ninh
    Sở Kế hoạch và Đầu tư Hưng Yên
    Số 8 đường Chùa Chuông, phường Hiến Nam, thành phố Hưng Yên, tỉnh Hưng Yên
    4. Pc_chip
    Bác Quanghao gửi giúp (6 board) cho em theo địa chỉ:

    Đồng Mạnh Hoàng,
    24/17/3 - Đường 23, Phường Hiệp Bình Chánh - Q.Thủ Đức - Tp.HCM
    DTDD: 0908184998

    5. HungHKQ
    Thanks bác
    Bác vui lòng chuyển bo mạch cho em về địa chỉ :
    Huỳnh Khánh Quốc Hùng
    14C8 Thảo Điền , Q.2, TP.HCM
    đt : 0903 73 75 73
    6. Thaininh
    Nguyễn Huy Thái
    17/27 Ngô Đức Kế, Phường 7. TP. Vũng Tàu
    ĐT: 0983290807
    Thân

    7. hkthienthanh
    Bác gửi 05 bo mạch cho em theo địa chỉ:
    Đỗ Văn Hiếu - Phòng Dịch vụ & Marketing - Ngân hàng No&PTNT Quảng Ninh
    72 - Trần Hưng Đạo - Hạ Long - Quảng Ninh
    ĐT: 0934 285 668

    8. h3tq_qn2002
    Nguyễn Anh Dũng - 205 Phạm Ngũ Lão - Phường Quang Trung - Thành Phố Hưng Yên (Nhờ Chuyển Cho Quyết)
    Phone: 0321.3866711 - 098.3139.688

    9. vuabidiec
    nguyễn tiến Dũng. alo 0903876773.
    đ/c . 62/18 nhất chi mai -phường 13-quận tân bình- tp hcm.
    của em 4 board
     
  2. skyrider

    skyrider Advanced Member

    Joined:
    15/5/08
    Messages:
    217
    Likes Received:
    18
    Location:
    Hanoi
    Re: Pre ConradJohnson - Pre818

    Sang tuần rảnh mình qua chỗ QH lấy mạch nha :)
    Thanks.
     
  3. mesl45

    mesl45 Advanced Member

    Joined:
    20/6/07
    Messages:
    2.587
    Likes Received:
    25
    Location:
    Hà nội - Thành viên Xã đoàn gầm cầu
    Re: Pre ConradJohnson - Pre818

    Em đã nhận mạch từ bác Quanghao rồi, mạch rất đẹp, lại mạ vàng nữa chất lượng quá tốt :)
     
  4. quanghao

    quanghao Advanced Member

    Joined:
    30/10/06
    Messages:
    7.598
    Likes Received:
    321
    Location:
    Thành Công
    Re: Pre ConradJohnson - Pre818

    Xin Lỗi các bác ở xa! em chưa gửi được cho các Bác vì 2 hôm rồi nhóc nhà em bị ốm nên em không có qua công ty để gửi mạch đi được!
    Mong các bác thông cảm cho em! Thank
    Thứ 2 em sẽ gửi nhé!
     
  5. khuehn

    khuehn Advanced Member

    Joined:
    12/10/06
    Messages:
    5.241
    Likes Received:
    50
    Location:
    Ha noi
    Re: Pre ConradJohnson - Pre818

    Bác Hào còn dư bo nguồn nào không, lại có nhu cầu về nguồn ổn áp cao áp và cả con 10M45S nữa bác a !
     
  6. quanghao

    quanghao Advanced Member

    Joined:
    30/10/06
    Messages:
    7.598
    Likes Received:
    321
    Location:
    Thành Công
    Re: Pre ConradJohnson - Pre818

    Ok! em có dư vài bo! nếu bác cần qua em lấy nhé! thank Bác nhiều
     
  7. khuehn

    khuehn Advanced Member

    Joined:
    12/10/06
    Messages:
    5.241
    Likes Received:
    50
    Location:
    Ha noi
    Re: Pre ConradJohnson - Pre818

    Cám ơn bác, mình cần 3 board, qua lấy ngay nha !
     
  8. quanghao

    quanghao Advanced Member

    Joined:
    30/10/06
    Messages:
    7.598
    Likes Received:
    321
    Location:
    Thành Công
    Re: Pre ConradJohnson - Pre818

    Em Đã chuyển cho các bác có tên và địa chỉ theo danh sách dưới! Có bác nào thiếu hoặc sai về số lượng xin thông báo cho em

    1. NGUYỄN ĐĂNG TÂM= 2 boad
    Cty COMIN ASIA
    Tầng trệt chung cư Cửu Long
    351/31 Nơ Trang Long, P.13, Q. Bình Thạnh, Tp.HCM
    ĐT: 0903353778

    2. Hoaphuc: = 2 boad
    Phạm Quang Thi
    KF 15, đường Huỳnh Tấn Phát, phường Tân Thuận Tây, quận 7. TP HCM
    Đt: 0989 117 536

    3. Yenha = 3 boad
    Doãn Hải Ninh
    Sở Kế hoạch và Đầu tư Hưng Yên
    Số 8 đường Chùa Chuông, phường Hiến Nam, thành phố Hưng Yên, tỉnh Hưng Yên

    4. Pc_chip = 6 board
    Đồng Mạnh Hoàng,
    24/17/3 - Đường 23, Phường Hiệp Bình Chánh - Q.Thủ Đức - Tp.HCM
    DTDD: 0908184998

    5. HungHKQ = 2 boad
    Huỳnh Khánh Quốc Hùng
    14C8 Thảo Điền , Q.2, TP.HCM
    đt : 0903 73 75 73

    6. Thaininh = 2 boad
    Nguyễn Huy Thái
    17/27 Ngô Đức Kế, Phường 7. TP. Vũng Tàu
    ĐT: 0983290807

    7. hkthienthanh = 5 boad
    Đỗ Văn Hiếu - Phòng Dịch vụ & Marketing - Ngân hàng No&PTNT Quảng Ninh
    72 - Trần Hưng Đạo - Hạ Long - Quảng Ninh
    ĐT: 0934 285 668

    8. h3tq_qn2002 = 3 boad
    Nguyễn Anh Dũng - 205 Phạm Ngũ Lão - Phường Quang Trung - Thành Phố Hưng Yên (Nhờ Chuyển Cho Quyết)
    Phone: 0321.3866711 - 098.3139.688

    9. vuabidiec = 4 boad
    Nguyễn tiến Dũng. alo 0903876773.
    đ/c . 62/18 nhất chi mai -phường 13-quận tân bình- tp hcm.
    của em 4 board

    10. audi432
    Đặng Thái Hòa
    Ngân hàng đầu tư và phát triển Bắc Ninh
    Số 01 Nguyễn Đăng Đạo TP Bắc Ninh

    Xin Trân trọng cảm ơn tất cả các Bác!
     
  9. quanghao

    quanghao Advanced Member

    Joined:
    30/10/06
    Messages:
    7.598
    Likes Received:
    321
    Location:
    Thành Công
    Re: Pre ConradJohnson - Pre818

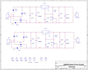
    em up lại sơ đồ mạch cho các bác tiện làm nhé!
     

    Attached Files:

  10. tepriu

    tepriu Advanced Member

    Joined:
    31/5/06
    Messages:
    971
    Likes Received:
    447
    Re: Pre ConradJohnson - Pre818

    báo cáo bác quanghao.
    em đã nhận được board mạch sáng nay . em chỉ nói 1 lời THẬT LÀ TUYỆT VỜI. thanks bác.
     
  11. quanghao

    quanghao Advanced Member

    Joined:
    30/10/06
    Messages:
    7.598
    Likes Received:
    321
    Location:
    Thành Công
  12. dangtam

    dangtam Advanced Member

    Joined:
    4/8/06
    Messages:
    186
    Likes Received:
    2
    Re: Pre ConradJohnson - Pre818

    Em cũng nhận được rồi, đẹp và pro lém bác ạ. Thanks!
    Cho em hỏi Diode đốt tim dùng loại 4A có được k a
     
  13. quanghao

    quanghao Advanced Member

    Joined:
    30/10/06
    Messages:
    7.598
    Likes Received:
    321
    Location:
    Thành Công
    Re: Pre ConradJohnson - Pre818

    Em cũng nhận được rồi, đẹp và pro lém bác ạ. Thanks!
    Cho em hỏi Diode đốt tim dùng loại 4A có được k a[/quote]

    4A là ok! nếu bác làm cả 2 bo đốt tim riêng. Hoặc làm chung thì dùng loại loại hơn -( tức là bác chỉ làm 1 cầu điot cho cả 2 bo đốt tim, tụ 10.00 //. sau đó qua 2 con lt1084 để tách nguồn ra)1
    Thân
     
  14. thienthanh

    thienthanh Advanced Member

    Joined:
    9/2/07
    Messages:
    2.948
    Likes Received:
    60
    Location:
    Hạ Long - Quảng Ninh
    Re: Pre ConradJohnson - Pre818

    Đã nhận được 5 bo bác gửi.
    Mạch rất đẹp nhưng hơi bé chút. Kiểu này gắn linh kiên quân sự Văn Môn ko được rồi. :D
    Bác Hào cho hỏi: Áp ra của mạch là bao nhiêu ? Việc thay đổi áp ra thì thay đổi linh kiện nào ạ.
    Một lần nữa cám ơn bác rất nhiều về bo mạch mang tính chuyên nghiệp cao
     
  15. thainhnh

    thainhnh Advanced Member

    Joined:
    23/10/08
    Messages:
    454
    Likes Received:
    3
    Location:
    Vũng Tàu
    Re: Pre ConradJohnson - Pre818

    Chào bác Quanghao,
    Em mới nhận được bo của bác gửi rồi. Bo đẹp quá(vợ em cứ tưởng em ship từ USA vê bác ạ :D ).
    Số lượng hôm trước em chỉ đăng kí có 01 bo thôi vậy mà bác gửi cho em tới 2 cái. Em lời 1 bo rồi :lol: .
    Dư 1 bo lại hóa hay bác ạ :D . Em sẽ chuyển khoản gửi bác 1 bo.
    Thân
     
  16. pc_chip

    pc_chip Advanced Member

    Joined:
    18/12/05
    Messages:
    5.042
    Likes Received:
    740
    Location:
    THỦ ĐỨC GROUP
    Re: Pre ConradJohnson - Pre818

    Em đã nhận được board bác Quanghao gửi. Cảm ơn bác và bác NoBG nhiều ạ!
     
  17. tepriu

    tepriu Advanced Member

    Joined:
    31/5/06
    Messages:
    971
    Likes Received:
    447
    Re: Pre ConradJohnson - Pre818

    hi cụ PC.
    bắt tay triển khai sớm đi cho tui đeo với , lần đầu sờ đến ổn áp kểu nì lúng ta lúng túng như gà mắc tóc .
     
  18. audi432

    audi432 Advanced Member

    Joined:
    19/1/06
    Messages:
    222
    Likes Received:
    19
    Re: Pre ConradJohnson - Pre818

    Em nhận được bo rồi. Bo gọn và đẹp quá Cảm ơn bác Hào nhiều :mrgreen:
     
  19. quanghao

    quanghao Advanced Member

    Joined:
    30/10/06
    Messages:
    7.598
    Likes Received:
    321
    Location:
    Thành Công
    Re: Pre ConradJohnson - Pre818

    Áp ra tùy theo yêu cầu của bác cần! 200v hay 260V?
    Điện áp vào cũng vậy.! Tuy nhiên không nên chênh lêch quá lớn giữ V in và V out, sẽ gây nóng tản nhiệt - Cần phải dùng tản nhiệt lớn hơn cho trường hợp này
    Thay đổi điện áp ra phụ thuộc vào 2 con điện trở R 104 và R 105.
    Cách đơn giản để điều chỉnh là: Dùng 1 con biến trở 47k thay điện trở R 105, sau đó điều chỉnh Vout phù hợp với Pre. Khi Ok Vout thì bỏ con biến trở ra và lấy đồng hồ đo xem là bao nhiêu K??? thì thay 1 con điện trở tương tự trị số như thế, để được V out như mình cần!
    Vậy là Ok
     
  20. quanghao

    quanghao Advanced Member

    Joined:
    30/10/06
    Messages:
    7.598
    Likes Received:
    321
    Location:
    Thành Công
    Re: Pre ConradJohnson - Pre818

    Mạch nguồn
    Ưu điểm:
    1. Mạch đơn giản, linh kiện rẻ, dễ làm, ổn định cao, không ù, không nhiễu, có thể chạy được dòng cao- Phụ thuộc vào con Moffet!
    2.Thiết kế và vẽ mạch, làm mạch tối ưu nhất có thể
    3.Âm thanh tốt nhất có thể ( đặc biệt là dùng thêm con tụ 10uF MKP sẽ làm cho chất âm của Pre thay đổi rõ rệt, tiếng mềm mại hơn và tách bạch hơn)

    Nhược điểm:
    1. Linh kiện bán dẫn.
    2. Mạch không có fedback.
    3. phải dùng tản nhiệt đủ lớn

    Những lưu ý trước khi lắp:
    1. Tụ lọc nguồn C101 lắp tụ lớn nhất có thể = 220 - 470 uF/450 V trở lên ( nếu dùng con C104 là tụ MKP 10uF)
    2. C103 không nhất thiết là 47uF, có thể dùng nhỏ hơn.
    3. R 106 không cần chính xác là 220k, có thể dùng từ 220k- 470 k
    4. R 105 là R điều chỉnh, nhưng không nên dùng biến trở tại đây vì gây sự không ổn định cho mạch và V out. Chỉ dùng biến trở để xác định trị số của R105, khi Ok V out thì thay trở tương đương vào.
    5. Irf có thể dùng: IRFP 450, IRF 840...
    6. Lưu ý tản nhiệt cho IRF phải đủ lớn. Phần đốt tim thì các bác tự làm vì không có gì phải nói!

    Một lần nữa xin trân trọng cảm ơn Bác NOBG đã thiết kế và tự tay vẽ mạch!
    và cảm ơn các Anh em bạn hữu đã tin tưởng giao cho em làm bo mạch nguồn này!
    Xin cảm ơn và chúc Các bác có 1 bo nguồn ưng ý cho Pre và amli!
     
  21. mesl45

    mesl45 Advanced Member

    Joined:
    20/6/07
    Messages:
    2.587
    Likes Received:
    25
    Location:
    Hà nội - Thành viên Xã đoàn gầm cầu
    Re: Pre ConradJohnson - Pre818

    Bác Quanghao khách khí quá, thật sự là có bo nguồn này vào pow đèn chuyên nghiệp và đẹp hơn rất nhiều, chất tiếng phải nghe thử mới biết, cám ơn các bác đã giúp đỡ để chúng em có đồ chơi hay, thanks :)
     
  22. thienthanh

    thienthanh Advanced Member

    Joined:
    9/2/07
    Messages:
    2.948
    Likes Received:
    60
    Location:
    Hạ Long - Quảng Ninh
    Re: Pre ConradJohnson - Pre818

    Vậy thực ra con tụ C104 là 100uF hay là 10uF hả bác Hào hay là có thể thay được 100uF = 10uF MKP. sao có sự khác biệt rất lớn ở đây ạ hay là lắp thêm 1 con tụ 10uF MKP ở đây ạ. Cám ơn bác nhiều. Giá trị linh kiện có rồi nếu có phần áp chịu của tụ và công suất chịu của trở được thì tốt quá
    :D
     
  23. dangtam

    dangtam Advanced Member

    Joined:
    4/8/06
    Messages:
    186
    Likes Received:
    2
    Re: Pre ConradJohnson - Pre818

    Bác Hào cho em hỏi: Nếu dùng thêm tụ 10uF MKP thì bỏ hẳn tụ C104 100uF phải k bác, hay mắc song song luôn ạ? Tụ Solen chỗ Dũng audio bán có phải là tụ MKP không bác nhỉ?
     
  24. quanghao

    quanghao Advanced Member

    Joined:
    30/10/06
    Messages:
    7.598
    Likes Received:
    321
    Location:
    Thành Công
    Re: Pre ConradJohnson - Pre818

    1. Bác Hào cho em hỏi: Nếu dùng thêm tụ 10uF MKP thì bỏ hẳn tụ C104 100uF phải k bác, hay mắc song song luôn ạ? Tụ Solen chỗ Dũng audio bán có phải là tụ MKP không bác nhỉ?[/quote]

    2. Vậy thực ra con tụ C104 là 100uF hay là 10uF hả bác Hào hay là có thể thay được 100uF = 10uF MKP. sao có sự khác biệt rất lớn ở đây ạ hay là lắp thêm 1 con tụ 10uF MKP ở đây ạ. Cám ơn bác nhiều. Giá trị linh kiện có rồi nếu có phần áp chịu của tụ và công suất chịu của trở được thì tốt quá

    Em xin trả lời cho 2 Bác:
    1. Nếu bác dùng con tụ 10uF/MKp thì đương nhiên không cần tụ 100uf C104 và vẫn dùng con tụ 0.1uF, nhưng con tụ phía trước Moffet ( C101) phải lớn nhất có thể 470 uF/450v chẳng hạn.
    Tụ Solen chỗ Bác Dũng audio đó là tụ MKP.
    2. Về vấn đề chịu áp của tụ thì bác cứ lắp cao hơn vôn đang dùng: ví dụ cao áp là 350 vôn thì dùng tụ 400 vôn trở lên!
    Thank
     
  25. dangtam

    dangtam Advanced Member

    Joined:
    4/8/06
    Messages:
    186
    Likes Received:
    2
    Re: Pre ConradJohnson - Pre818

    Em rõ rồi, cám ơn bác Hào!
     

Share This Page

Loading...