Pre818 -Hướng dẫn làm HQHV shunt trang 123

Discussion in 'Đèn điện tử' started by quanghao, 13/10/08.

  1. quanghao

    quanghao Advanced Member

    Joined:
    30/10/06
    Messages:
    7.598
    Likes Received:
    321
    Location:
    Thành Công
    Re: Pre ConradJohnson - Pre818

    Đừng quá vội bác ơi! em phải thiết kế cho ngon lành cành đào! Lần này updat toàn bộ luôn!
     
  2. ducanhle

    ducanhle Advanced Member

    Joined:
    21/6/07
    Messages:
    1.704
    Likes Received:
    3
    Re: Pre ConradJohnson - Pre818

    Chào các bác, có bác nào có kinh nghiệm về vụ 6h30 bị microphonic chưa ạ, cả 04 tube 6h30Pi-EH của em gõ vào nó kêu bong bong ra loa mới chít chứ, vẫn tube này khi em chạy 1 tube/channel thì gõ vào ko thấy kêu gì cả . :(
     
  3. cdhanh

    cdhanh Advanced Member

    Joined:
    8/10/07
    Messages:
    288
    Likes Received:
    100
    Re: Pre ConradJohnson - Pre818

    Vâng, em chuẩn bị linh kiên trước chờ các bác vậy.
    Các bác cho em hỏi chỗ bán máy con tụ Jensen và Black gate ở Hà nội với?
    Cảm ơn nhiều.
     
  4. khuehn

    khuehn Advanced Member

    Joined:
    12/10/06
    Messages:
    5.241
    Likes Received:
    50
    Location:
    Ha noi
    Re: Pre ConradJohnson - Pre818

    Có thuốc đặc trị tại mạch Pre ConradJohnson - Pre818 version mới nhất, bác xem hình bên trên :)
     
  5. ducanhle

    ducanhle Advanced Member

    Joined:
    21/6/07
    Messages:
    1.704
    Likes Received:
    3
    Re: Pre ConradJohnson - Pre818

    Đừng phí tiền bác ơi, với bo nguồn regulate 10M45S và dùng tới tụ 10uf xuất âm thì 2 loại trên ko có tác dụng mấy đâu, chưa kể hao xu vô cùng.
     
  6. pc_chip

    pc_chip Advanced Member

    Joined:
    18/12/05
    Messages:
    5.042
    Likes Received:
    740
    Location:
    THỦ ĐỨC GROUP
    Re: Pre ConradJohnson - Pre818

    Em không nghĩ có tube nào nằm trên tầng pre mà gõ vào nó không kêu ra loa cả đâu bác ạ. Mấy bóng 6SN7 em đang dùng nó microphonic đến nỗi lâu lâu em nó lại tự kêu e e. Lúc đấy mới bực mình! Nếu để không mà không kêu la gì thì em nghĩ không cần bận tâm làm gì cho mệt! Chẳng lẽ bác vừa nghe nhạc vừa gõ nhịp vào bóng đèn pre!!! :wink:

    Nếu nó bị nhiều quá thì bác tìm mấy vòng tube damper bằng silicone tròng vào cho em nó. Hồi trước em nhớ cụ Sì Tai có mua mấy cái vòng phớt dầu chịu nhiệt tròng vào có vẻ tiết kiệm hơn.
     
  7. thangnguyencz

    thangnguyencz Advanced Member

    Joined:
    8/5/08
    Messages:
    294
    Likes Received:
    75
    Re: Pre ConradJohnson - Pre818

    Các bác cho hỏi tại sao trong mạch này ta không dùng cao áp B+ 90V nối thẳng vào Anốt đèn mà phải dùng +260V qua trở tải rồi mới đến anốt????(câu hỏi này có vẻ xxx ngơ )
     
  8. thangnguyencz

    thangnguyencz Advanced Member

    Joined:
    8/5/08
    Messages:
    294
    Likes Received:
    75
    Re: Pre ConradJohnson - Pre818

    Đây ạ:
     
  9. ducanhle

    ducanhle Advanced Member

    Joined:
    21/6/07
    Messages:
    1.704
    Likes Received:
    3
    Re: Pre ConradJohnson - Pre818

    Trở tải anode ngoài việc cấp điện áp cho anode, còn có nhiều nhiệm vụ khác như xác định gain & độ tuyến tính (méo) của tầng khuếch đại, nhờ có dòng anode biến thiên chạy qua trở tải anode mà ta thu được tín hiệu tại anode đèn…
     
  10. pc_chip

    pc_chip Advanced Member

    Joined:
    18/12/05
    Messages:
    5.042
    Likes Received:
    740
    Location:
    THỦ ĐỨC GROUP
    Re: Pre ConradJohnson - Pre818

    Tối qua em vừa hoàn tất phần nguồn của bác NoBG nắn bằng diode Cree Schottky SiC, cho qua choke 7H trước khi vào phần regu thì thấy chất lượng khá ổn. Có điều cho dẫn bằng dây interconnect dài 4.5m đến cái Behringer X-over có trở kháng vào 25K thì thấy tín hiệu dải cao suy giảm gần như toàn bộ!

    Có vẻ không dùng tụ thoát cathode thì trở kháng ra khoảng 650Ohm vẫn là hơi cao. Tối nay về em sẽ thử lắp lại tụ thoát cathode vào để giảm trở kháng ra cũng như tăng gain lên xem sao.
     
  11. quanghao

    quanghao Advanced Member

    Joined:
    30/10/06
    Messages:
    7.598
    Likes Received:
    321
    Location:
    Thành Công
    Re: Pre ConradJohnson - Pre818

    Bác nối dây dài quá ha! tới 4.5m cơ à!
    Dùng tụ thoát cathode trở kháng ra có thể giảm hơn, tuy nhiên chất âm không hay lắm, giải trầm hơi dầy! * theo em*
    Bác cứ thử xem và chia sẻ cho anh em!
    À Pre của bác có bị tự kích không??
     
  12. khuehn

    khuehn Advanced Member

    Joined:
    12/10/06
    Messages:
    5.241
    Likes Received:
    50
    Location:
    Ha noi
    Re: Pre ConradJohnson - Pre818

    Bác dùng dây interconnect dài đến 4.5m thì tín hiệu suy hao hết trên đường dây rồi, Bác nên xem xét set up lại hệ thống cho rút ngắn dây interconnect lại hoặc chuyển qua dùng dây XLR !
     
  13. pc_chip

    pc_chip Advanced Member

    Joined:
    18/12/05
    Messages:
    5.042
    Likes Received:
    740
    Location:
    THỦ ĐỨC GROUP
    Re: Pre ConradJohnson - Pre818

    Về mặt kỹ thuật thì nếu trở kháng ra và trở kháng vào phù hợp, em không tin có thể phân biệt được sự khác nhau giữa dây XLR và RCA dài tầm 5-6m nếu dây cũng là loại khá. :wink:
     
  14. pc_chip

    pc_chip Advanced Member

    Joined:
    18/12/05
    Messages:
    5.042
    Likes Received:
    740
    Location:
    THỦ ĐỨC GROUP
    Re: Pre ConradJohnson - Pre818

    Con pre của em không bị tự kích ạ. Tối qua đã gắn tụ thoát cathode 470uF vào. Hiện âm thanh đã khá hơn trước nhưng có vẻ đúng như bác NoBG nói, cái lão Miller này có ảnh hưởng nhiều vì cái pre này hiện giờ dải cao vẫn thua cái pre HRD dùng 4 bóng 12AU7 em đang dùng khá nhiều dù nó tách bạch hơn. Hiện tại em vẫn đang dùng trở lưới là 1K và volume 100K. Để tối em về gắn thử mấy con tụ theo cách bác Quanghao chi xem sao.

    Hiện em đang có 4 con silver mica loại 5pF và 4 con 11pF. Không biết nên gắn loại nào vào đây ạ? Bác nào đã thử cho em xin vài góp ý về cái vụ tụ tị trị Miller này nhé!
     
  15. quanghao

    quanghao Advanced Member

    Joined:
    30/10/06
    Messages:
    7.598
    Likes Received:
    321
    Location:
    Thành Công
    Re: Pre ConradJohnson - Pre818

    BÁc gán con tụ 11pf // với con trở 100k tại lưới vào thử xem! có hết miller không! ( gắn xuống mass, không gắn con tụ sang +B nha)
    Thực ra con này gắn vào không phải là cái hay- Nó là con dao hai lưỡi đó, sở dĩ Cj dùng nó vì là hàng bán nên ông phải dùng thôi!
    Bác thử xem sao???
     
  16. quanghao

    quanghao Advanced Member

    Joined:
    30/10/06
    Messages:
    7.598
    Likes Received:
    321
    Location:
    Thành Công
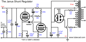
    Re: Pre ConradJohnson - Pre818

    hôm trước em có làm cho mấy bác bo Janus shunt regulator:
    EM lay out và làm 2 phần đốt tim riêng rẽ, mạch đẹp, hôm nay còn dư 2 bo Bác nào cần ới em 200k / 1bo

    link trang chủ http://glass-ware.stores.yahoo.net/jashrekit.html

    Sơ đồ
     

    Attached Files:

  17. NoBG

    NoBG Advanced Member

    Joined:
    4/4/06
    Messages:
    887
    Likes Received:
    5
    Re: Pre ConradJohnson - Pre818



    Tín hiệu dải cao suy giảm gần như toàn bộ" co rat nhiều lý do. Dây tín hiệu dài 4.5m có thể là 1 nguyên do.
    Phải từ loại bỏ những nguyên do có thể gây ra. Bác đi đúng đường, dùng tụ thoát cathode se làm giãm trở khacng1
    của output rất nhiều do đó tăng thêm driving capacity của con Pre.

    Dùng mạch ổn áp là để khỏi phải xài choke. Con chock để phía trước không có tác dụng gì chỉ tốn tiền và tăng trọng lượng. Con volume để phía trước con Pre có tác dụng với tần số cao rất lớn Tôi vừa hạ con volume từ 100K xuống còn 50K thì kết quả tố hơn nhiều. Dùng 1 con 25K, 24-step attenuator thì kết quả lại càng tốt hơn. Bác thí nghiệm xong kết quả thế nào trao đổi với anh em. Đa số mọi người đều dùng con pre nầy để drive power aplifier, it co ai xài active crossover và dùng dây dài nhừ trong ứng dụng của bác PC. Đây là cơ tốt xem khả năng driving của 2 con 6H30 có tốt như mọi người nghĩ không?
     
  18. ducanhle

    ducanhle Advanced Member

    Joined:
    21/6/07
    Messages:
    1.704
    Likes Received:
    3
    Re: Pre ConradJohnson - Pre818

    Chào các bác,

    Do biến áp cũ kêu và nóng quá, nên em mới thay biến áp mới cho cái pre 6h30 thì phát sinh hiện tượng ù nho nhỏ.
    Vì sợ nóng nên em quấn cáo áp ra có 190v 250mA, sau nắn Vin = 240v, Vout sau mosfet ra 210v.
    Tụ sau diode: 390uf
    Tụ sau mosfet: 270uf
    Nguồn đốt tim hiện tại là 14400uf cho 1 vế 2 bóng. Em đã thử cả 2 phương án treo áp qua trở 150ohm và nối mass đốt tim trực tiếp vào mass mạch, tiếng ù ko thay đổi. Liệu có phải do Vdrop trên con Mosfet nhỏ quá dẫn tới cao áp được là ko phẳng không? Mong các bác chỉ giáo cho em vụ này với ạ. Xin đa tạ
     
  19. khuehn

    khuehn Advanced Member

    Joined:
    12/10/06
    Messages:
    5.241
    Likes Received:
    50
    Location:
    Ha noi
    Re: Pre ConradJohnson - Pre818

    Không phải do Vdrop trên con Mosfet nhỏ quá dẫn tới cao áp được là ko phẳng, mấy con tụ lắp // với diot nắn nguồn cao áp và đốt tim đèn bác nên lắp đủ đôi khi tụ lọc nguồn rất lớn cũng không hết ù, kiểm tra lại việc đi mát cho mạch, bọc kim biến áp nguồn ...
     
  20. pc_chip

    pc_chip Advanced Member

    Joined:
    18/12/05
    Messages:
    5.042
    Likes Received:
    740
    Location:
    THỦ ĐỨC GROUP
    Re: Pre ConradJohnson - Pre818

    Bác NoBG và bác Quanghao,

    Em đã lắp tụ 11pF song song với con trở 470K ở ngõ vào và kết quả thu được rất khả quan. Hiện dải tần đã cân bằng hơn nhiều! Có thể nói con tụ 11pF này có tác dụng tốt. Tuy vậy, hiện tại dải low bass vẫn hơi trội trong khi phần treble lại vẫn hơi nhỏ do vẫn còn suy hao. Em sẽ cố tìm một cái 24 steps volume 50K để thử xem có hoàn toàn vừa ý không. Mấy hôm nay không đo đạc gì được do cái probe của OSC và proble của signal generator của em nó chuối quá. Lắp vào nó nhiễu tùm lum chả đo đạc gì được. Tạm thời do dùng nhiều đường tiếng nên em có thể khắc phục bằng cách tăng volume của amp đánh giải treble đồng thời giảm volume của em subwoofer để cân bằng các giải tần! Tiếng của em pre này đúng là khá đặc biệt nên nếu nghe rồi không chừng nghiện lúc nào không biết! :lol:
     
  21. quanghao

    quanghao Advanced Member

    Joined:
    30/10/06
    Messages:
    7.598
    Likes Received:
    321
    Location:
    Thành Công
    Re: Pre ConradJohnson - Pre818

    Bác NoBG và bác Quanghao,

    Em đã lắp tụ 11pF song song với con trở 470K ở ngõ vào và kết quả thu được rất khả quan. Hiện dải tần đã cân bằng hơn nhiều! Có thể nói con tụ 11pF này có tác dụng tốt. Tuy vậy, hiện tại dải low bass vẫn hơi trội trong khi phần treble lại vẫn hơi nhỏ do vẫn còn suy hao. Em sẽ cố tìm một cái 24 steps volume 50K để thử xem có hoàn toàn vừa ý không. Mấy hôm nay không đo đạc gì được do cái probe của OSC và proble của signal generator của em nó chuối quá. Lắp vào nó nhiễu tùm lum chả đo đạc gì được. Tạm thời do dùng nhiều đường tiếng nên em có thể khắc phục bằng cách tăng volume của amp đánh giải treble đồng thời giảm volume của em subwoofer để cân bằng các giải tần! Tiếng của em pre này đúng là khá đặc biệt nên nếu nghe rồi không chừng nghiện lúc nào không biết! :lol:[/quote]

    Ok!
    Vậy bác đã thành công, Bác làm thêm 1 chút nữa nhé:
    1. nối thêm con tụ 5-6nF từ chân In sang chân anod nhé * * con này cần phải chú ý vì không nhất thiết quá cần, làm thương mại người ta mới dùng và đôi khi suy hao tín hiệu). Em nghĩ bác đã làm rồi thì nên thử nha.
    2. nối thêm 1 tụ mica 10nf loại tốt // với con tụ bypass! con này thì có tác dụng tốt đó.
    Thank
     
  22. quanghao

    quanghao Advanced Member

    Joined:
    30/10/06
    Messages:
    7.598
    Likes Received:
    321
    Location:
    Thành Công
    Re: Pre ConradJohnson - Pre818

    :D
     

    Attached Files:

  23. ducanhle

    ducanhle Advanced Member

    Joined:
    21/6/07
    Messages:
    1.704
    Likes Received:
    3
    Re: Pre ConradJohnson - Pre818

    Ok!
    Vậy bác đã thành công, Bác làm thêm 1 chút nữa nhé:
    1. nối thêm con tụ 5-6nF từ chân In sang chân anod nhé * * con này cần phải chú ý vì không nhất thiết quá cần, làm thương mại người ta mới dùng và đôi khi suy hao tín hiệu). Em nghĩ bác đã làm rồi thì nên thử nha.
    2. nối thêm 1 tụ mica 10nf loại tốt // với con tụ bypass! con này thì có tác dụng tốt đó.
    Thank[/quote]

    Bác quanghao có thể giải thích rõ hơn về lợi & hại của mấy cái tips trên được không, tks bác.
     
  24. pc_chip

    pc_chip Advanced Member

    Joined:
    18/12/05
    Messages:
    5.042
    Likes Received:
    740
    Location:
    THỦ ĐỨC GROUP
    Re: Pre ConradJohnson - Pre818

    Tối qua tiện tay em hàn nốt con tụ 5.6pF từ anode đèn xuống ngõ vào thì thật đáng ngạc nhiên, giải cao đã quay trở lại rồi. Để em nghe kỹ thêm một thời gian và lúc nào rảnh sẽ đo đạc xem cụ thể kết quả nó đạt đến mức nào.

    Cách CJ họ làm đúng là có tác dụng rất tốt. Có điều em vẫn chưa hiểu rõ lý do kỹ thuật chỗ này. Bác NoBG hay bác nào biết có thể giải thích hộ em một chút về cách nối tụ này nhé.

    Cảm ơn ác bác.
     
  25. quanghao

    quanghao Advanced Member

    Joined:
    30/10/06
    Messages:
    7.598
    Likes Received:
    321
    Location:
    Thành Công
    Re: Pre ConradJohnson - Pre818

    cái này là bí quyết riêng của Cj , tuy nhiên tùy mạch mới dùng được! Cái gì là bí quyết thì cứ để đó! Vụ này sẽ cho bác biết sau!
    Bác vẫn thiếu 1 con tụ nữa đó- không cần thiết phải có nó nếu có thì phải nối // hoàn toàn với con tụ 0.22uf // con tụ bypass. 3 cặp chân chồng nhau là tốt nhất* cái này ý người làm*
    thank!
     

Share This Page

Loading...