Ráp amply OTL( bóng 6C33C )

Discussion in 'Đèn điện tử' started by Gemini, 11/1/06.

  1. ThanhTruc03

    ThanhTruc03 Advanced Member

    Joined:
    5/12/05
    Messages:
    2.648
    Likes Received:
    20
    => Dạ em xin chỉ đạo ngay:
    Khà khà... Nghe tiếng giống bán dẫn là được.
     
  2. Dztronic

    Dztronic Advanced Member

    Joined:
    9/12/05
    Messages:
    3.588
    Likes Received:
    53
    6- ????? Ớ ớ còn em thì bác cho phân công làm cái chi nhỉ? Bác cho em ra rìa thế này thì thì hơi kẹt đây...hu hu!!!
    4- Phần chassis nếu bác đã lỡ đục rồi thì đục luôn 1 kênh...6 cái 6C33C-B cho nó máu...cam luôn đi và nhớ là mỗi cái 6C33C-B thì cách linh kiện bên cạnh hay bóng 6C33C-B khác là tối thiểu 5cm-10cm nhe bác Viagra chứ nếu không là nướng hết tất cả mọi thứ đấy.

    Thân
    Dzê
     
  3. echoless

    echoless Advanced Member

    Joined:
    7/12/05
    Messages:
    72
    Likes Received:
    1
    Các bác cho em chen ngang một câu: các bác dự kiến lắp bao nhiêu cái điều hoà đi kèm với quả Ô tê lờ này thế? :D

    Em có nghe một anh bạn bên quốc phòng nói cơ quan anh ấy có cái máy chạy 4 bóng 6C33C. Yêu cầu kỹ thuật là mỗi bóng phải kèm một điều hoà 15000 BTU mới đủ để người ngồi trong phòng có thể làm việc trong môi trường nhiệt độ bình thường. Vì thế em e các bác chắc tốn tiền điều hoà với tiền điện quá!

    Just kidding :lol:
     
  4. Viagraless

    Viagraless Advanced Member

    Joined:
    4/12/05
    Messages:
    5.592
    Likes Received:
    262
    He he cụ Dzê trông coi phần củi lửa, đốc thúc mấy bên "B" bê trễ hoặc có í định chạy làng .

    Nhưng mà các bác khoan tập trung linh kiện vội, em mới túm được 1 bác có thể làm biến áp nguồn xuyến mới ghê, nếu thành công sẽ cho mấy ông Rùm - Teablue - Macao hết chảnh chọe.
     
  5. Dztronic

    Dztronic Advanced Member

    Joined:
    9/12/05
    Messages:
    3.588
    Likes Received:
    53
    Á có mới nới cũ hèn chi bác Via mới cho em ngồi chầu rìa đây đấy mà....

    Biến thế hình xuyến bác nhớ quấn và tính toán kỹ lưỡng nếu không là dễ ù nhắm. Nghe có vẻ hơi lạ vì biến thế hình xuyến ít bị nhiễu từ ra bên ngoài nhưng khi xài cho Audio thì bản thân nó dễ tạo ra tiếng hum ù vì do cấu trúc của nó. Khi quấn biến thế xuyến nên tính lõi dưới 15000 Gauss vì hầu hết các ông thiết kế bt xuyến hay dùng thông số của nhà sx là từ 18000 Gauss trở lên dùng cho điện lực thông dụng thôi.

    Thân
    Dzê
     
  6. Viagraless

    Viagraless Advanced Member

    Joined:
    4/12/05
    Messages:
    5.592
    Likes Received:
    262
    Hình như số em hạp với đèn lắm thì phải ? mới đi công tác có mấy ngày mà về thấy đèn đuốc, linh kiện gửi tới đầy 1 bàn, Ví như cái thùng này : 25 chiếc 6H13 mới nguyên !!! chà chà kỳ này ông DZê chết với tui....
     

    Attached Files:

  7. Dztronic

    Dztronic Advanced Member

    Joined:
    9/12/05
    Messages:
    3.588
    Likes Received:
    53
    Hu hu kiểu này thì chết em thiệt rồi !!! Bác có mua được thêm vài thùng nữa không? Hy vọng 1 thùng này rẻ hơn cái Tango OPT nhể. Phen này thì SE OPT chắc có đối thủ rồi.
    Thân
    Dzê
     
  8. Anonymous

    Anonymous Guest

    tôi đanh tính chơi liền 4 quả một vế cho nó máu
     

    Attached Files:

  9. Dztronic

    Dztronic Advanced Member

    Joined:
    9/12/05
    Messages:
    3.588
    Likes Received:
    53
    Em xin lỗi trước không có ý gì chê hết nhưng bác taidiec có ráp mạch này cẩn thận coi chừng dễ bay loa lắm nhe.
    Thân
    Dzê
     
  10. Ngu_ngo

    Ngu_ngo Approved Member

    Joined:
    2/9/06
    Messages:
    16
    Likes Received:
    0
    Các cao thủ chỉ giáo!

    Em thấy phong chào DIY đang lên cao, người người DIY, nhà nhà DIY và em cũng máu DIY :D, nhưng em thấy có 1 điều khó khăn là hiện nay OPT đắt và rất khó kiếm, em đọc trên VNaudio thấy DIY theo kiểu OTL không cần OPT mà chỉ xuất âm qua tụ, mà chất thấy đánh giá là rất hay. Em thấy điều này rất hay trong đièu kiện khó khăn trong việc kiếm OPT ở VN, nhưng em vẫn thấy mù mờ quá, mà trên VNAV chưa thấy ai nói đến vấn đề này vậy. Vậy có bác nào biết về vấn đề trên hướng dẫn giúp anh em để có thể DIY theo kiểu OTL này.
    Rất mong các bác cao thủ quan tâm thảo luận cũng như hướng dẫn giúp anh em.
    Thank :D :D :D
     
  11. Ngu_ngo

    Ngu_ngo Approved Member

    Joined:
    2/9/06
    Messages:
    16
    Likes Received:
    0
    OTL cần xuất âm bằng tụ. Hình như còn cả loại OTL+OCL xuất âm không cần cả tụ nữa. Mong các pác chỉ giáo giúp.
    Thanhk
     
  12. Rumbeng

    Rumbeng Advanced Member

    Joined:
    2/12/05
    Messages:
    3.139
    Likes Received:
    32
    Location:
    P.Phú Mỹ Q.7 - TP HCM
    http://www.vnav.net/forum/viewtopic.php?t=413

    Không biết có giúp gì không ?
     
  13. Ngu_ngo

    Ngu_ngo Approved Member

    Joined:
    2/9/06
    Messages:
    16
    Likes Received:
    0
    Các pác ơi Dự án bị tắc rồi à, thấy chuẩn bị rất hoành tráng mà lại không thấy đả động gì nữa vậy. Các bác tiếp tục đi, rồi báo kết quả đẻ anh em còn học tập. Thank.
     
  14. Viagraless

    Viagraless Advanced Member

    Joined:
    4/12/05
    Messages:
    5.592
    Likes Received:
    262
    Báo cáo em đã chuẩn bị đủ đèn và chasiss... nhưng chưa có mạch để làm, thực ra em cũng quá bận với các dự án đột xuất như : triển lãm NN, 300B contest, Chim chích.... do đó tạm thời xếp OTL sang 1 bên vậy. đằng nào thì nó sẽ là chiếc ampli đèn cuối cùng em làm, nên cũng không vội lắm.

    Hay là bác bấm còi vượt trước đi nhé. em chào.
     
  15. VQ_audio

    VQ_audio Advanced Member

    Joined:
    13/7/06
    Messages:
    9.261
    Likes Received:
    28
    Chiếc ampli đèn cuối cùng :roll: Sau đó thì ...
     
  16. Ngu_ngo

    Ngu_ngo Approved Member

    Joined:
    2/9/06
    Messages:
    16
    Likes Received:
    0
    Tạch!? :D
     
  17. Bacuc

    Bacuc Advanced Member

    Joined:
    8/2/06
    Messages:
    1.196
    Likes Received:
    13
    SafeOTL

    Chào cả nhà
    Cho phép tôi tham gia ý kiến


    Trước khi quay về với OPT , tôi chỉ dùng OTL trên một số đèn nội trở thấp .
    Đúng như một số bác đã bàn , OTL là một mạch khó . Đó là vì :

    Tube vốn không phải là dòng linh kiện laọi trở kháng thấp

    Nếu có dòng trở kháng ra thấp ( Nội trở thấp ) thì nó là hệ đèn bất qui tắc , buộc kết cấu và thông số phải phá cách : Nó phản ánh chế độ làm việc không ổn định do nhạy vơi nhiễu .


    Tôi làm mạch chạy có điểm làm việc chạy thẳng ra loa khá ổn định nhưng không dám đấu loa to vào . Khi chơi loa to ,dù điểm đó là 0VDC , nhưng vẫn lắp tụ hóa 120000 mF . Nói chung là tâm trạng rất lo khi nghe nhạc . Và theo cảm nhận chủ quan của tôi , qua tụ nghe không khác mấy khi dùng Direct tại 0 VDC . Nhìn chung tôi không theo sơ đồ trên mạng vì lúc bấy giờ điều kiện để giống hệt các sơ đồ là là ít .

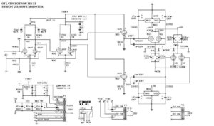
    Có sơ đồ sau tôi cho là an toàn nhưng chưa có dịp thử , mạo muội đưa lên để các bạn góp ý .
    Thực ra , để vấn đề đơn giản , ta nên quan niệm đây là HAI MẠCH SINGLE-ENDED tách biệt , hai đầu vào đưa hai tín hiệu đã đảo pha . Hai điểm ra loa nếu đo với Mass sẽ có điện áp DC, nhưng hiệu điện thế một chiều giữa hai điểm = 0VDC .

    Nếu bạn nào ở HN , muốn lắp mạch loại này , ta gặp trực tiếp tôi đưa sơ đồ vẽ tay và các kinh nghiệm đã ghi lại vì không có scaner . Dùng tụ cũng chẳng sao đâu , các bạn ạ .

    Kính bút
     
    anhtien1711 likes this.
  18. Bacuc

    Bacuc Advanced Member

    Joined:
    8/2/06
    Messages:
    1.196
    Likes Received:
    13
    À , quên mất . Phải nói thêm rằng mạch đựoc Attached này mà tầng CS MOSFET , Class A tôi đã làm . Pre là tube , nóng khủng khiếp , Heating Sink phải rất lớn mới giảm được nhiệt .
     
  19. NoBG

    NoBG Advanced Member

    Joined:
    4/4/06
    Messages:
    887
    Likes Received:
    5
    "Dztronic"]
    Bác Dzê còn nhớ part number của "mạch ổn áp 3 chân của hãng STMicroelectronics" ko? Nếu còn nhớ xin cho biết. Đa tạ.
     
  20. Ngu_ngo

    Ngu_ngo Approved Member

    Joined:
    2/9/06
    Messages:
    16
    Likes Received:
    0
    Pác Bacuc ở HN ở chỗ nào a? Cho em xin dịa chỉ đuọc không
     
  21. Bacuc

    Bacuc Advanced Member

    Joined:
    8/2/06
    Messages:
    1.196
    Likes Received:
    13
    Bạn xem PM nhé
     
  22. papa2006

    papa2006 Approved Member

    Joined:
    30/3/06
    Messages:
    41
    Likes Received:
    0
    Pác ơi em có thấy gì đâu?
     
  23. ThuyLT

    ThuyLT Advanced Member

    Joined:
    4/12/05
    Messages:
    3.404
    Likes Received:
    80
    Re: SafeOTL

    ------
    Bác bacuc có thể pót lại sơ đồ này được không.
    em máu lém rùi mà mờ ra chẳng có gì.
     
  24. Bacuc

    Bacuc Advanced Member

    Joined:
    8/2/06
    Messages:
    1.196
    Likes Received:
    13
    Re: SafeOTL


    Chào bác

    Bác làm nhà Bacực iem khó xử quá . Một số ít kinh nghiệm , vợ iem dùng để lắp amp cho ai đặt , bác truy sát sao quá :p em lo mất miếng của nhà iem . Lại thấy bác theo cùng một lúc mấy chủ đề nên nhà iem không dám làm bác phân tâm :wink: . Thôi chắc bác đã ở đỉnh của Hybrit rồi em mạo muội Post bài hầu chuyện bác kẻo mang tiếng .
    Sơ đồ sau là một trong những Sche em đã nghe thí nghiệm. Để vấn đề giản dị hơn, nhờ bác tưởng tượng từ phần Công Suất ( Sau đảo pha ) là hai mạch Single-ended . Nếu một mạch SE này, mod đi chút nữa sẽ ra mạch Kathode Follower bác hằng đa đoan theo đuổi . Nếu nhìn toàn mạch , hai tín hiệu đã đảo pha và khuyếch đại CS lấy ra từ hai đầu điện trở 39 Ω , 16W tại Kathode của đèn 6C33C - B sẽ đấu vào hai cọc loa . ( Buộc phải dùng [highlight=red]6C33C-B[/highlight] vì áp Ua=+160VDC, nội trở tại điểm làm việc lớn, bác ạ .

    Sche laọi trừ tụ , nguồn đối xứng , nhưng bác lưu ý hộ cặp trở 39 Ω này sẽ quyết định tính an toàn của đôi loa đó . Nếu hiệu điện thế một chiều giưa hai trở đó = 0VDC tuyệt đối trong quá trình nghe nhạc , bác không lo một tý gì cả . Cầu chì cần đến ở đó là do vậy đó bác . Sche này khó gắn Relay bảo vệ cũng do cặp trở này . Để an toàn bác vẫn có thể áp tụ xuất vào khu vực này

    Bác nên Mod hần đảo pha nếu không có các cặp đèn Pre matched pair .

    Có gì bác góp ý thêm cho em nhé . Bác gắng lo cái nguồn cho mạch này , phần tim đèn CS , phải là hai cuộn 12.6VAC 16A tách biệt , nên gia công bằng dây bọc tơ , đừng dùng dây emay , sẽ mệt đấy bác ạ : Nóng lắm

    Dùng AcrobatReader để đọc

    Mong hồi âm khi bác có kết quả
     

    Attached Files:

  25. ThuyLT

    ThuyLT Advanced Member

    Joined:
    4/12/05
    Messages:
    3.404
    Likes Received:
    80
    Re: SafeOTL

    ----
    Đa tạ bác Ba cục đã chỉ giáo tôi xin nói thêm thế này :
    - Từ thủa thiếu thời tôi vốn tính chơi bời lêu lổng, nay nghiện ngập vào món Audio này ngày càng tăng liều, Hybrid quả là liệu pháp rất hay đáp ứng tốt nhu cầu tuy nhiên 6C33C lại là một đỉnh cao mới mà tôi chưa hề chinh phục nên rất máu. Tôi hiểu ý bác lắm về cái vụ khó xử của bác nhưng bác yên tâm đi, tôi chỉ chơi và phát tán trò chơi thôi, khi thành công không chừng nồi cơm của bác lại thăng hoa chửa tướng lên cũng nên :lol :cry: :
    - Tôi sẽ hết sức lưu ý ý tưởng thiết kế của bác, và dự kiến sẽ phát triển thêm thế này: lắp 4 kênh SE 6C33c sau đó hô biến thành PP thế là xong :lol: :lol: :lol: ; đầu ra tải như ý tưởng của bác sẽ là cổng có âm chất thuần tubes, tôi sẽ phát triển thêm một cổng nữa thuần âm chất SS ngay trên con 6c33c Amp này để chuyên đá gà với AE dân chơi SS. Ngoài ra tôi dự kiến sẽ tận dụng triệt để hiệu năng cuả CCS mọi nơi mọi chỗ.

    Phần nguồn thì đúng là hơi khoai, có gì bác tư vấn giúp tôi tiếp nhé.

    hic.
     

Share This Page

Loading...