Ráp amply OTL( bóng 6C33C )

Discussion in 'Đèn điện tử' started by Gemini, 11/1/06.

  1. Bacuc

    Bacuc Advanced Member

    Joined:
    8/2/06
    Messages:
    1.196
    Likes Received:
    13
    Re: SafeOTL

    Đã thành công cách đây ba năm rồi bác ạ . Chỉ tội nóng vì phòng khách có 12 vuông thôi . Chở OLT của bác thì chắc là lâu vì bác bận bởi biết bao dụ án, và bác là một trong những người không đánh giá cao 6C33C . I em còn nhớ nguyên văn bác Post : [highlight=red]" . . . 6C33C . . . thân Tube hồn Solid . . . "[/highlight] cho nên iem không dám hầu chuyện bác (trước đây) chắc bác thể cho : Tubes là điện cực cách ly , Solid là điện cực tiếp xúc bề mặt , nên tube bao gì cũng có đặc thù riêng về Trở kháng và Chất âm tuyến tính . 6C33C SE không hay vì Ia=200 mA , gây bão hòa từ nhanh , nếu không có kết cấu đặc biệt cho cuộn dây OPT thì sao có bác trên diễn đàn này dùng PSE hai pcs of 6C33C , dòng định thiên là 380-400 mA chạy " ngon lành cành đào ", phải không bác ?

    Hơn nữa , mạch kết hợp Tube và Solid như bác Post, trong đó phần Công suất SS-MOSSFET bác chạy ở chế độ AB2 , vi sai do đèn ECC88 khiển bác đã có cảm giác " Thượng phong " trên ngựa rồi thì Class A toàn phần OTL iem e rằng không dám đặt tên .

    Nhà iem cũng không dám nhận là ý tưởng thiết kế trong trường hợp này vì iem cũng chỉ may mắn có được mạch thôi, mạch iem chạy khác lắm, đơn giản và hiệu quả hơn nhiều . Chỉ tiếc iem cận nặng ngồi vẽ trên PC ngại lắm. Bài iem post hầu chuyện bác phần lớn gọi về cho vợ gõ và gửi vào mạng thôi. IEm cứ thực thà đánh giá để khỏi mang tiếng .

    IEm trộm nghĩ , thông tin đó đủ để hoàn chỉnh mạch rồi đó bác ạ .
     
  2. ThuyLT

    ThuyLT Advanced Member

    Joined:
    4/12/05
    Messages:
    3.404
    Likes Received:
    80
    Re: SafeOTL

    [/quote]
    IEm trộm nghĩ , thông tin đó đủ để hoàn chỉnh mạch rồi đó bác ạ .[/quote]
    -

    Vâng tôi hiểu ý bác rùi, sơ đồ đại loại thế này :lol:
    Để tránh mang tiếng cho bác và cũng tránh luôn khó xử cho bác mặt khác bác đã thành công rùi thì tốt quá, chúng ta không bàn việc này nữa nhé.
     

    Attached Files:

  3. Dztronic

    Dztronic Advanced Member

    Joined:
    9/12/05
    Messages:
    3.588
    Likes Received:
    53
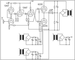
    Mạch OTLSafest bác Ba post lên là mạch "Circlotron".

    Sơ đồ chị Thủy post là sơ đồ "Push Pull Single Ended". Được cái sơ đồ của chị chạy được thuần chủng class A. Trong khi Circlotron có thể A hoặc AB.
     
  4. Bacuc

    Bacuc Advanced Member

    Joined:
    8/2/06
    Messages:
    1.196
    Likes Received:
    13
    Chính xác là vậy đó , mạch này tạm coi là tạo nguồn đối xứng giả qua tụ , mạch nguyên lý là nguồn đơn
     
  5. quanghao

    quanghao Advanced Member

    Joined:
    30/10/06
    Messages:
    7.598
    Likes Received:
    321
    Location:
    Thành Công
    Em xin mạn phép gửi 1 mạch đơn giản nhờ các b

    Em xin mạn phép gửi 1 mạch đơn giản nhờ các bác chỉ cho cách lắp hiệu quả với đèn 6c33c! Xin mời các bác cho ý kiến ạ!!
     

    Attached Files:

  6. ThuyLT

    ThuyLT Advanced Member

    Joined:
    4/12/05
    Messages:
    3.404
    Likes Received:
    80
    Re: Em xin mạn phép gửi 1 mạch đơn giản nhờ cá

    ------
    Có vẻ chưa ổn lắm bác quanghao168 à.
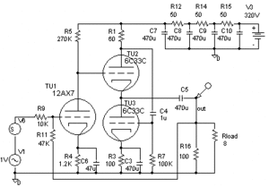
    Sau một thời gian nghe nghóng các cao thủ 6c33c, em quyết theo cái sơ đồ này, xem ra ổn nhất về mặt lý thuyết và thực tiễn.
    Nhung bon khoai tây nó giữ miếng không post trị số linh kiện nên tôi vẫn tiếp tục "ngâm".

    Cảm phiền các bác cao thủ tính gùm hộ AE với.
     

    Attached Files:

    • otl.jpg
      otl.jpg
      File size:
      26,6 KB
      Views:
      337
  7. Hieppq71

    Hieppq71 Advanced Member

    Joined:
    3/5/06
    Messages:
    359
    Likes Received:
    0
    Location:
    Hà nội
    Re: Em xin mạn phép gửi 1 mạch đơn giản nhờ cá

    Không có active choke thì không phải trường phái của ThuyLT
     
  8. ylamhanick

    ylamhanick Approved Member

    Joined:
    19/1/09
    Messages:
    14
    Likes Received:
    1
  9. anhtien1711

    anhtien1711 New Member

    Joined:
    24/10/16
    Messages:
    1
    Likes Received:
    0
    bác cho em xin địa chỉ ạ
     
  10. ylamhanick

    ylamhanick Approved Member

    Joined:
    19/1/09
    Messages:
    14
    Likes Received:
    1
    Của tớ nè
     
    tuankiet99 likes this.
  11. tienanh8x

    tienanh8x Advanced Member

    Joined:
    3/7/17
    Messages:
    59
    Likes Received:
    11
    Location:
    Ha noi
    Hay quá bác.
     
  12. bananagaf

    bananagaf New Member

    Joined:
    24/1/18
    Messages:
    1
    Likes Received:
    0
    Bác cho em xin sơ đồ với
     
  13. ylamhanick

    ylamhanick Approved Member

    Joined:
    19/1/09
    Messages:
    14
    Likes Received:
    1
  14. BVN.Trí.dũng

    BVN.Trí.dũng New Member

    Joined:
    28/4/18
    Messages:
    2
    Likes Received:
    0
    Các bác đánh giá hộ e mạch nầy
    E mún làm một con để nghe. Tr đó e đã từng làm rất nhìu loại bán dẫn, h chuyển sang đèn. E mày mò đc 3 tháng òi
     

    Attached Files:

  15. BVN.Trí.dũng

    BVN.Trí.dũng New Member

    Joined:
    28/4/18
    Messages:
    2
    Likes Received:
    0
    Các bác chỉ cần bảo e là
    - mạch có chạy đc ko:)
    - mạch có hay ko
    - mạch có dễ làm ko
    - mạch có bền ko
     
  16. hieubui212

    hieubui212 Advanced Member

    Joined:
    29/7/15
    Messages:
    116
    Likes Received:
    21
    Dear các bác,
    Em có rất nhiều bóng ECC82 của Châu Âu. Tất cả các bóng đều NOS và như nhau ạ.
    Em có thể dùng bóng này lắp OTL được ko ạ?
    Dự định sẽ bỏ ra 100 bóng cho 1 Amplifier OTL. Nhiều hơn cũng OK, miễn sao nó hay ạ.
    Kính trân trọng!
     

Share This Page

Loading...