Sưu tầm Mạch AMP đèn

Discussion in 'Đèn điện tử' started by buiducbac, 23/5/16.

  1. buiducbac

    buiducbac Advanced Member

    Joined:
    25/6/09
    Messages:
    4.165
    Likes Received:
    10
    Location:
    Hà Nội
    Em test các chế độ tải, điện áp vào biến thiên mạch đều chạy tốt, đáp ứng nhanh.
    Điện áp vào khoảng 380V.

    Nên dùng tube 12ax7 để khuếch đại so sánh vì vị trí này cần Mu cao sẽ hiệu quả hơn.
    Tube Regu có thể dùng EL84, 6F6, 6L6 hoặc các loại tương đương.
     

    Attached Files:

  2. GOHOME

    GOHOME Advanced Member

    Joined:
    28/4/11
    Messages:
    1.443
    Likes Received:
    30
    Theo cụ Tú L1 gọi là choke có ok không ?
     
  3. trinh_anhtu

    trinh_anhtu Advanced Member

    Joined:
    6/7/10
    Messages:
    5.676
    Likes Received:
    727
    Location:
    Tel Zalo 0913045685
    Nó là Choke Load cho bóng pre kiêm hồi tiếp âm cho 2A3 (I to V) có được ko cụ.
     
  4. GOHOME

    GOHOME Advanced Member

    Joined:
    28/4/11
    Messages:
    1.443
    Likes Received:
    30
    Hihi , vậy ý đồ tác giả nằm ở đây rồi . Không biết chất âm nó ra mô .
     
  5. GOHOME

    GOHOME Advanced Member

    Joined:
    28/4/11
    Messages:
    1.443
    Likes Received:
    30
    Rất thích bình luận của Bác .
    @ Những mạch điện hay kỷ thuật gì đó đơn thuần chỉ là viên gạch của ngôi nhà cái quan trọng là kiến trúc ngôi nhà .
     
  6. buiducbac

    buiducbac Advanced Member

    Joined:
    25/6/09
    Messages:
    4.165
    Likes Received:
    10
    Location:
    Hà Nội
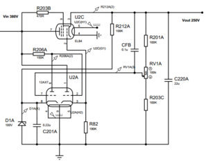
    Mạch Regu sử dụng Tube EL84 và 12AX7. Có thể chạy đến 80mA dùng rất tốt cho Pre âm thanh hay hơn nắn choke nhiều.

    Dựa trên mạch của bác QuyetDIY post em chỉnh lại một chút, test thử ngon hơn rất nhiều.
    Các điều chỉnh:
    - 12AX7 không đấu // 2 nửa mà tách ra thành 2 nhiệm vụ riêng biệt. Nửa đầu làm nhiệm vụ khuếch đại điện áp biến đổi đầu ra lên cỡ 30 lần. Nửa 2 nối tầng trực tiếp, có nhiệm vụ Driver EL84 với mạch CF đảm bảo tín hiệu điều khiển đủ mạnh.
    - Bổ sung tụ hồi tiếp CFB 0.1uF đưa tín hiệu hồi tiếp âm vào lưới 12AX7. Mạch phản ứng nhanh hơn với những biến đổi của tải. Điện áp ra phẳng hơn.
     

    Attached Files:

  7. DJVDK

    DJVDK Advanced Member

    Joined:
    16/3/09
    Messages:
    1.025
    Likes Received:
    432
    mạch regu em thấy phần mid rất hay,tiếng sạch sẽ
    rất đáng đầu tư

    và đây là 1 trong những mạch e tính làm tiếp nè

    [​IMG]
     
  8. GOHOME

    GOHOME Advanced Member

    Joined:
    28/4/11
    Messages:
    1.443
    Likes Received:
    30
    Mạch em chộp lại từ tạp chí .....................
     

    Attached Files:

  9. buiducbac

    buiducbac Advanced Member

    Joined:
    25/6/09
    Messages:
    4.165
    Likes Received:
    10
    Location:
    Hà Nội
    Cả 3 mạch khá đặc sắc đều ghép trực tiếp DC do đó tiết kiệm được tụ nối tầng và quan trọng hơn các thông số rất tốt không bị di phase, trễ phase, băng thông hạn hẹ..., Âm thanh chi tiết, đáp ứng nhanh. Tầng công suất hai mạch dùng Cathode FB làm tăng DF kiểm soát dải trầm tốt hơn.

    Trong đó có mạch dưới tương đối đặc biệt. Dùng tube 3 cực thay cho trở thoát Cathode đèn công suất làm âm thanh không bị phụ thuộc vào chất lượng điện trở và nó hoạt động như một nguồn dòng CCS tăng hiệu suất đèn công suất.
     

    Attached Files:

  10. tepriu

    tepriu Advanced Member

    Joined:
    31/5/06
    Messages:
    968
    Likes Received:
    447
    .

    Thanks bác bui đã cho ý kiến tận dụng cặp opt viễn thông cho pre .
    Hôm nay em nghỉ tuần nhân tiện có sẵn bộ nguồn regu audio not .em nháp thử theo đúng như mạch và điện áp các điểm làm việc như hình .
    Cảm nhận trên bộ giàn nhà em thì mid .mid low hay ( nghe thím khánh ly và kèn saxo thì phê ) giải bass chấp nhận tốt . Chỉ có giải cao chưa leng keng lắm hay do em dùng 12Au7 RCA đầu trọc lên chỉ vậy thôi .kể ra có tele hay mular thử nữa thì tốt .
    Giả sử muốn giải cao lên tẹo nữa .bác bui có giải pháp gì cho em xin ý kiến chỉ đạo .
    Em làm xong báo cáo kết quả rút kinh nghiệm cho hoàn thiện .anh em cùng chơi cho vui .
    Thanks bác bui va anh em trên vnav.
    Thân
     
  11. GOHOME

    GOHOME Advanced Member

    Joined:
    28/4/11
    Messages:
    1.443
    Likes Received:
    30
    Tiếp ,,,,,,,,,,,,,,,,,,,,,,,,,,,,,,,,,,,,,,,,,,,,,,,,,,,,,,,,
    @ SEPP 300B có Bác nào chơi qua nhận xét dùm chất âm .
     

    Attached Files:

  12. linh79

    linh79 Advanced Member

    Joined:
    10/9/11
    Messages:
    156
    Likes Received:
    22
    Hai cái mạch amply 300B-SE và 6H13 PP đặc chủng quá riêng cái 6H13 phải dùng 2 cặp opt .. Được cái mạch tận dụng được nguồn 100V cho đốt tim và CS nên không cần biến áp nguồn lớn .
     
  13. buiducbac

    buiducbac Advanced Member

    Joined:
    25/6/09
    Messages:
    4.165
    Likes Received:
    10
    Location:
    Hà Nội
    Bác QuyetDIY nhờ tính mạch Regu Tube chạy bóng lái 12AU7.

    Mạch chạy Ok nhưng không phẳng được như khi dùng bóng 12AX7 do Mu của 12au7 thấp hơn nhiều so với 12AX7.
    Bóng công suất EL84 có thể thay bằng loại bác có như 6p3c.

    Bổ sung:
    - Tụ hồi tiếp C1 để mạch chạy tốt hơn, DC phẳng hơn.
    - Led blue D2 chăn một phần nhiễu nội sinh của Zener D1
     

    Attached Files:

  14. buiducbac

    buiducbac Advanced Member

    Joined:
    25/6/09
    Messages:
    4.165
    Likes Received:
    10
    Location:
    Hà Nội
    Bác chụp ảnh nội thất Pre xem linh kiện sử dụng phù hợp không vì dải cao liên quan đến chất lượng linh kiện. Nó rất nhậy cảm với những linh kiện Tầu, tiếng chói chóe, không lên được.

    Pre khuếch đại tín hiệu đầu nguồn nên ưu tiên linh kiện tốt.
     
  15. GOHOME

    GOHOME Advanced Member

    Joined:
    28/4/11
    Messages:
    1.443
    Likes Received:
    30
    Một cái pre chạy điện +/- , hãng này sở trường về ampli OTL .
     

    Attached Files:

  16. trinh_anhtu

    trinh_anhtu Advanced Member

    Joined:
    6/7/10
    Messages:
    5.676
    Likes Received:
    727
    Location:
    Tel Zalo 0913045685
    Mạch này cũng lạ nhìn gần giống visai. Dù tube trở kháng vào rất cao mà họ vẫn dùng tầng búp phơ, từ đó sẽ phải phát sinh ra cái nguồn +-. Em thấy nguồn +- mà ko CCS cũng bất lợi vì tín hiệu vào và ra của con tube đầu phải chạy qua tụ lục nguồn.
    Mạch này độ méo sẽ khá thấp gain thấp (5 lần), nhưng âm thanh sẽ không phải kiểu hài dầy đặc.
     
  17. GOHOME

    GOHOME Advanced Member

    Joined:
    28/4/11
    Messages:
    1.443
    Likes Received:
    30
    Có dịp cũng phải làm con này .
     

    Attached Files:

  18. truong_tran_van

    truong_tran_van Advanced Member

    Joined:
    28/7/11
    Messages:
    3.042
    Likes Received:
    106
    Hai con trở 51k có thế dùng Nguồn dòng thay thế (CCS) mosfet cũng ok tầng input khuếch đại lặp mục đích làm tăng trở kháng đầu vào và độ ổn định cao
     
  19. quyetdiy

    quyetdiy Advanced Member

    Joined:
    7/11/12
    Messages:
    99
    Likes Received:
    1
    Location:
    Hanoi
    Xẹm jup e Mach nay voi a bac oi
     
  20. quyetdiy

    quyetdiy Advanced Member

    Joined:
    7/11/12
    Messages:
    99
    Likes Received:
    1
    Location:
    Hanoi
    Xẹm cho e Mach nay với a bac ơi ,
     
  21. quanghao

    quanghao Advanced Member

    Joined:
    30/10/06
    Messages:
    7.598
    Likes Received:
    321
    Location:
    Thành Công
    mạch này là của ông này,: http://www.transcendentsound.com/Transc ... reamp.html

    nhưng trở kháng ra em nghĩ , nó khó đạt 200R lắm.

    bác GOHOME thấy sao ??
    thanks
     
  22. GOHOME

    GOHOME Advanced Member

    Joined:
    28/4/11
    Messages:
    1.443
    Likes Received:
    30
    Em đang trở về thời đồ đồng bác lại kéo về siêu phân luồng . :)
    Thân

    @ quanghao , không đạt thì chính xác hơn .
     
  23. GOHOME

    GOHOME Advanced Member

    Joined:
    28/4/11
    Messages:
    1.443
    Likes Received:
    30
    Họ làm gì đây .................................. ?
     

    Attached Files:

  24. quanghao

    quanghao Advanced Member

    Joined:
    30/10/06
    Messages:
    7.598
    Likes Received:
    321
    Location:
    Thành Công
    em thấy LTspic bảo trên 1K - Zout, lạ thật :D
     
  25. buiducbac

    buiducbac Advanced Member

    Joined:
    25/6/09
    Messages:
    4.165
    Likes Received:
    10
    Location:
    Hà Nội
    Em đang ngâm cứu quả nguồn Tube Shunt dành cho Pre vì nó có nhưng ưu điểm vượt trội so với Tube Regu. Âm thanh nó mang lại gây ấn tượng khác biệt do nó khép mạch xoay chiều bằng Tube chứ không phụ thuộc chất lượng tụ lọc nguồn.
     

    Attached Files:

Share This Page

Loading...