Schematic Review

Discussion in 'Thư viện VNAV' started by GOHOME, 18/8/11.

  1. GOHOME

    GOHOME Advanced Member

    Joined:
    28/4/11
    Messages:
    1.443
    Likes Received:
    30
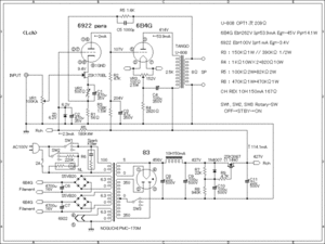
    Một ampli khủng :shock: schematic này Bác Ngọc ( muchangcai ) nhờ 1 người bạn vẽ dùm , các Bác thấy có thiếu sót gì xin bổ xung thêm .
    @ Dạo này em mê loa hơn đài ! :D
     

    Attached Files:

  2. metalhead

    metalhead Advanced Member

    Joined:
    15/2/07
    Messages:
    3.287
    Likes Received:
    31
    Nhìn bộ đèn 5514 mê quá :D
    Amply này ko xài hồi tiếp hả bác :D
     
  3. GOHOME

    GOHOME Advanced Member

    Joined:
    28/4/11
    Messages:
    1.443
    Likes Received:
    30
    Thấy âm cực cây 6J5 chỉ có C đấu // với R chắc không có hồi tiếp rồi . :D
     
  4. bluemoon1974

    bluemoon1974 Advanced Member

    Joined:
    25/8/10
    Messages:
    657
    Likes Received:
    0
    Em cần cái schematic của amp Yamaha AVX 2000 DSP, bác nào có cho em xin. Em cảm ơn.
     
  5. linh79

    linh79 Advanced Member

    Joined:
    10/9/11
    Messages:
    156
    Likes Received:
    22
    Tuy qua nhiều tang kđ nhưng người thiết kế tính tóan ( ca ti lệ b/a nối tang ) phù hợp kết hợp chế độ chay của đèn CS thì ko can tới hồi tiếp , một mat nữa la sự liên lac giữa cac tang dùng tụ va IT cuối cùng qua cục OPT nua thì pha tín hiệu ở đau ra it khi trùng với đau vao trên toàn giai thông nên muốn hồi tiếp cũng ko dễ lam .
     
  6. GOHOME

    GOHOME Advanced Member

    Joined:
    28/4/11
    Messages:
    1.443
    Likes Received:
    30
    Ý Bác muốn nói : sự di pha ?
     
  7. Minh Thu

    Minh Thu Advanced Member

    Joined:
    15/12/12
    Messages:
    222
    Likes Received:
    0
    Mạch dùng nhiều tụ pico quá. Chắc có vấn đề...

    Nếu 2 bóng lái lệch nhiều ---> mất bass, mất nhiều thứ khác...
     
  8. metalhead

    metalhead Advanced Member

    Joined:
    15/2/07
    Messages:
    3.287
    Likes Received:
    31
    Vụ màu đỏ mới à nha, bác sĩ giải thích kỹ kỹ giúp e với :D
     
  9. Minh Thu

    Minh Thu Advanced Member

    Joined:
    15/12/12
    Messages:
    222
    Likes Received:
    0
    Bác đoán xem mấy tụ pi kia để làm gì? Tại sao các mạch amps khác không có?
     
  10. Minh Thu

    Minh Thu Advanced Member

    Joined:
    15/12/12
    Messages:
    222
    Likes Received:
    0
    Hình như có hồi tiếp nữa bán kỳ từ driver vào tầng 2.
     
  11. metalhead

    metalhead Advanced Member

    Joined:
    15/2/07
    Messages:
    3.287
    Likes Received:
    31
    Dạ e mà biết thì e đã ko hỏi, và e cũng ko rõ có phải tất cả các mạch amp khác đều ko có hay ko nữa.
    Tuy nhiên bác sĩ đã động viên thì e cũng mạnh dạn đoán là mấy mạch kia bị thiếu mấy con tụ pi này :mrgreen:
     
  12. GOHOME

    GOHOME Advanced Member

    Joined:
    28/4/11
    Messages:
    1.443
    Likes Received:
    30
    Hình như đảo pha kiểu ... Leben .
    Tụ treo khắp nơi là đặt trưng của ... thời đó .
     
  13. audiophile9002

    audiophile9002 Advanced Member

    Joined:
    1/3/09
    Messages:
    1.400
    Likes Received:
    5
    Location:
    Eo ơi ! Hà Lội fố..
    Em mạnh dạn phê bình bác GOHOME, bởi lẽ một con Amp khủng-gồ-cổ lỗ sĩ thế kia mà bác không nêu tên đích danh....làm em Gu Gồ gần chết không thấy cái Spec :mrgreen:, có lúc tưởng Vnav không bác nào thèm ngó.
    Tên: Western Electric Ballantyne 6B4G/811/PP
    Chuyên: Ngồi canh Rạp Cinema thời những năm 50 :D
    Bonus: http://m.youtube.com/watch?v=E5mRncFtJt ... 5mRncFtJt8
    Tks bác GOHOME !
     
  14. GOHOME

    GOHOME Advanced Member

    Joined:
    28/4/11
    Messages:
    1.443
    Likes Received:
    30
    Hehe , chúc mừng Bác muchangcai .
     
  15. thanhquan hn

    thanhquan hn Advanced Member

    Joined:
    25/5/11
    Messages:
    166
    Likes Received:
    4
    Bác chủ và các bác có mạch 6p3c-e PSE cho e xin ạ , cảm ơn các bác..
     
  16. GOHOME

    GOHOME Advanced Member

    Joined:
    28/4/11
    Messages:
    1.443
    Likes Received:
    30
    Tương đương 6L6 phải không bác ? Nếu đúng vậy schematic trên mạng có nhiều , Bác google thử xem .
     
  17. duongnv

    duongnv Advanced Member

    Joined:
    15/9/09
    Messages:
    1.835
    Likes Received:
    303
    Location:
    Hưng Yên
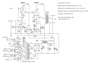
    Em đang cần mạch dùng đèn 2a3 dùng opt tango U808. Bác nào có cho em xin ạ
     

    Attached Files:

  18. GOHOME

    GOHOME Advanced Member

    Joined:
    28/4/11
    Messages:
    1.443
    Likes Received:
    30
    Hi .
     

    Attached Files:

  19. duongnv

    duongnv Advanced Member

    Joined:
    15/9/09
    Messages:
    1.835
    Likes Received:
    303
    Location:
    Hưng Yên
    Vâng. Em cảm ơn Bác
     
  20. thanhquan hn

    thanhquan hn Advanced Member

    Joined:
    25/5/11
    Messages:
    166
    Likes Received:
    4
    Cảm ơn bác e tìm thấy rùi :D
     
  21. Minh Thu

    Minh Thu Advanced Member

    Joined:
    15/12/12
    Messages:
    222
    Likes Received:
    0
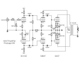
    Thân tặng bác GOHOME. It's really interesting design :D
     

    Attached Files:

  22. GOHOME

    GOHOME Advanced Member

    Joined:
    28/4/11
    Messages:
    1.443
    Likes Received:
    30
    It's really interesting design . :(
    1- OPT với tổng trở này quấn khó đạt băng thông + với đường ... :wink: .
    2- Cân bằng biên độ pha tín hiệu bằng tụ thoát 100uF/16V mà không có hồi tiếp toàn phần thì .. em không chơi .
    3- Hồi tiếp nội giửa tầng driver và công suất ( B+ 12BH7 lấy từ OPT ) thì copy của mcintosh chỉ ép phê khi khai thác amplifier ở công suất gần max với biên độ tín hiệu vào luôn đột biến cao .

    @ Tác giả phải " suy nghỉ kỉ " khi đấu volume kiểu này !
     
  23. Minh Thu

    Minh Thu Advanced Member

    Joined:
    15/12/12
    Messages:
    222
    Likes Received:
    0
    quấn số vòng primary nhiều chút là được...


    Dùng mạch inverter phase kiểu Leben coi bộ... ngoong hơn.

    Phát sinh nhiều chiện rắc rối cũng từ kiểu local FB này ---> global FB vưỡn là đẹp nhất.

    bởi thế em mới tặng bác schema này... để bóng bàn :mrgreen: . Biết đâu tác giả dùng amp này để oánh mid và bass.....
     
  24. GOHOME

    GOHOME Advanced Member

    Joined:
    28/4/11
    Messages:
    1.443
    Likes Received:
    30
    " It's really interesting design " :D
    Em chưa có điều kiện ráp mạch thực tế để kiểm định lại thông số mạch ( voltage swing G của đèn 300B ) sau khi chuyển từ SRPP ---> ... vì vậy nhờ các Bác chém dùm . :D
     

    Attached Files:

  25. GOHOME

    GOHOME Advanced Member

    Joined:
    28/4/11
    Messages:
    1.443
    Likes Received:
    30

    Attached Files:

Share This Page

Loading...