Schematic Review

Discussion in 'Thư viện VNAV' started by GOHOME, 18/8/11.

  1. GOHOME

    GOHOME Advanced Member

    Joined:
    28/4/11
    Messages:
    1.443
    Likes Received:
    31
    UESUGI TAP-3 .........................................................................
     

    Attached Files:

  2. GOHOME

    GOHOME Advanced Member

    Joined:
    28/4/11
    Messages:
    1.443
    Likes Received:
    31
    UESUGI TAP-5 .............................................................................
     

    Attached Files:

  3. tcqanh

    tcqanh Advanced Member

    Joined:
    11/9/07
    Messages:
    8.015
    Likes Received:
    92
    Location:
    Q3, Sài Gòn
    mất hết gần 1 phút em mới hiểu tầng đầu chơi parafeed :D

    sao cái cọc số 2 hông nối mass luôn mà hồi tiếp về K tầng đầu chi vậy cà ?
     
  4. GOHOME

    GOHOME Advanced Member

    Joined:
    28/4/11
    Messages:
    1.443
    Likes Received:
    31
    Theo bác sỉ TAP-5 nó thuộc họ nào ?
     

    Attached Files:

  5. tcqanh

    tcqanh Advanced Member

    Joined:
    11/9/07
    Messages:
    8.015
    Likes Received:
    92
    Location:
    Q3, Sài Gòn
    thường người ta hồi tiếp vào cathode tầng đầu thì họ không dùng tụ kathode nữa. chưa kể NF ảnh hưởng đến Zin và Zout.

    mạch của Tap-5 em chả hiểu thuộc loại nào.

    đã chơi biến thế nối tầng mà hồi tiếp kiểu rứa, em thà không chơi IT
     
  6. GOHOME

    GOHOME Advanced Member

    Joined:
    28/4/11
    Messages:
    1.443
    Likes Received:
    31
    UESUGI TAP-6 .................................................................
     

    Attached Files:

  7. GOHOME

    GOHOME Advanced Member

    Joined:
    28/4/11
    Messages:
    1.443
    Likes Received:
    31
    UESUGI TAP-7 .
    audio note có sử dụng 12SH7 cho sản phẩm của họ , tiếng bass sang trọng và tinh tế . :D
     

    Attached Files:

  8. GOHOME

    GOHOME Advanced Member

    Joined:
    28/4/11
    Messages:
    1.443
    Likes Received:
    31
    UESUGI TAP-16 ..............................................................................
     

    Attached Files:

  9. GOHOME

    GOHOME Advanced Member

    Joined:
    28/4/11
    Messages:
    1.443
    Likes Received:
    31
    UESUGI TAE-1 ................................................................
     

    Attached Files:

  10. GOHOME

    GOHOME Advanced Member

    Joined:
    28/4/11
    Messages:
    1.443
    Likes Received:
    31
    UESUGI TAP-20 ............................................
     

    Attached Files:

  11. GOHOME

    GOHOME Advanced Member

    Joined:
    28/4/11
    Messages:
    1.443
    Likes Received:
    31
    TAP-1 ..................................................................................
     

    Attached Files:

  12. GOHOME

    GOHOME Advanced Member

    Joined:
    28/4/11
    Messages:
    1.443
    Likes Received:
    31
    UESUGI-TAP2 .....................................................................
     

    Attached Files:

  13. GOHOME

    GOHOME Advanced Member

    Joined:
    28/4/11
    Messages:
    1.443
    Likes Received:
    31
    UESUGI TAP-4 ...................................................................................
     

    Attached Files:

  14. lenamit

    lenamit Advanced Member

    Joined:
    1/6/08
    Messages:
    2.444
    Likes Received:
    11
    Location:
    Có nắng , có gió , không có cái đó
    Lâu lâu ghé "Schematic review" thăm bác Home và rinh sơ đồ về xem :mrgreen: trong laptop mình có 1 foder (Go home Schematics) của bác đó .Trong lúc tư liệu cổ hiếm và thiếu các sơ đồ chọn lọc bác post từ từ , đôi lúc có BS tcquanh tham gia phân tích dí dõm mà chân tình rất hay và có ích cho DIYer , lẫn Pro .
    Thanks bác nhiều
     
  15. GOHOME

    GOHOME Advanced Member

    Joined:
    28/4/11
    Messages:
    1.443
    Likes Received:
    31
    Cám ơn bác đã động viên . :D

    Nhân tiện đây em có đôi điều muốn tham khảo ý kiến bác .

    Qua những schematic của UESUGI ở ngã vào họ thường sử dụng bộ lọc ( pic 1 ) CR , nếu trở kháng đầu vào được xác định theo :
    - Input Impedance
    Since the grid circuit is a very high impedance, the effective input impedance of the common cathode stage is approximately equal to the value of the input grid resistor, Rg.
    Và đáp ứng tần số thấp :
    - Low frequency response:
    The low frequency response due to the input circuit is controlled by Ci and Rg. These components act as a high-pass filter with a -6dB/octave (-20dB/decade) slope and a lower -3dB point that can be calculated as follows:
    f = 1/(2*pi*Rg*Ci)

    Vậy khi loại bỏ Ci ( pic 2 ) :
    - Low frequency response xác định như thế nào ?
    - Việc điều chỉnh volume => Rg thay đổi vậy đáp tần của mạch điện có thay đổi theo không ?
     

    Attached Files:

  16. lenamit

    lenamit Advanced Member

    Joined:
    1/6/08
    Messages:
    2.444
    Likes Received:
    11
    Location:
    Có nắng , có gió , không có cái đó
    Chào bác Home
    Lý thuyết căn bản mình không rành lắm , Chơi cho vui thôi bác à .
    Theo như sơ đồ tham chiếu bác up thì mạch chạy common cathode một trong 3 cách lắp căn bản thì rõ là trở kháng vào rất cao , trở thoát Rg mặt khác nó cũng nhằm xác định gần đúng trở kháng vào tk
    vấn đề được đặt ra là có Ci hay không và các tham số khác của nó .
    Các mạch cổ đa số thấy dùng có tụ Ci , mặt tích cực của nó là cách ly ảnh hưỡng Dc nếu có từ tầng trước , hạn chế của nó là hạn chế tần số thấp ( low frequency response ) khi dùng tụ trị số nhỏ ,sau này thường thấy nối thẵng vài G1 dùng volume làm trở thoát , dùng VR 100K nhằm mục đích cho phép nghe đều toàn giải ,mình nghĩ hiện tại người ta dùng CD hay Pre trở kháng ra thấp (600 omh) được ưa chuộng vì dễ làm và tiết kiệm được 1 cái ...tụ
    nói về cái tụ Gi thì bác thấy nó như một mạch lọc giải thông (Pass fiter) , khắc phục hạn chế độ dốc bằng cách (volume A hay B) mạch loundess hay gần gũi hơn là nhìn mạch baxaldal thì biết

    Rõ là điều chỉnh volume Rg thay đổi đáp tần của mạch điện có thay đổi theo , Volume gần mass sẽ thiếu trầm bác có osilocop hai tia quan sát thì rõ trong một vài trường hợp có Ci lại nghe hay có thể xác định tần số cho phép qua bằng cách thay đỗi trị sô Ci và thực tế nếu lắp Buffer thì volume nối thẵng sẽ thấy rõ sự thay đỗi ấy .
    mình biết gì nói đó không phải bác bày thêm nha .
    bác có thể tham khảo :
    http://www.aikenamps.com/CommonCathode.htm
    chúc bác vui
     
  17. GOHOME

    GOHOME Advanced Member

    Joined:
    28/4/11
    Messages:
    1.443
    Likes Received:
    31
    Cám ơn đã chia sẽ , thật sự bên điện tử em là " kẻ ngoại đạo " .
    Khi phối hợp trở kháng giửa các tầng khuyếch đại / thiết bị đạt tối ưu nhất ta có băng thông rộng nhất => nhạc tính tốt nhất . Nếu chỉ dựa vào độ lợi điện áp để ghép các tầng khuyếch đại thành cái amplifier thì ta chỉ đạt được mục đích " làm lớn tín hiệu " mà thôi .
    Trong công thức tính gain có ẩn chứa Ia ( dòng qua đèn ) và được xác định :

    Ia = S . ( Vg + 1/u . Vp )

    Em tin là với AC signals ( không đổi ) đặt vào Rg ( 1M ) và Rg ( 1K ) là hai thứ âm thanh hoàn toàn khác nhau .


    Chúc bác và gia đình mạnh khỏe . :D
     
  18. lenamit

    lenamit Advanced Member

    Joined:
    1/6/08
    Messages:
    2.444
    Likes Received:
    11
    Location:
    Có nắng , có gió , không có cái đó
    Điều này mình đồng ý với bác , đó cũng là li do sự tồn tại của cái ampli hybrid , hãng Pathios dùng đèn chạy chế độ buffer thực chất chỉ mở rộng trở kháng ngõ (hi Z) vào và phối hợp trở kháng thấp của bán dẫn trong khi hệ số kd =1
    trong lắp ráp việc phối hợp trở kháng đúng các tầng để đạt dc hiệu quả tốt nhất thì cũng dọn đường cho âm thanh tốt nhất trong tầm ..giá
    Lúc nào nếu dc bác cho mình xin một số sơ đồ đã xóa chưa kịp xin trong topix này qua attach. mail nhé
    Chúc bác và gia đình khỏe
     
  19. Bradpitt2

    Bradpitt2 Advanced Member

    Joined:
    7/12/05
    Messages:
    641
    Likes Received:
    6
    Location:
    Hố Lai
    Nghe câu này xong muốn lấy vợ ha bác chủ thớt!
    Sorry em đùa tí :lol:
     
  20. GOHOME

    GOHOME Advanced Member

    Joined:
    28/4/11
    Messages:
    1.443
    Likes Received:
    31
    UESUGI-21-1 .......................................................................
     

    Attached Files:

  21. anhtuanhpqn

    anhtuanhpqn Advanced Member

    Joined:
    30/9/10
    Messages:
    3.034
    Likes Received:
    4
    Location:
    Đệ tứ chiến khu.
    Cảm ơn bác GOHOME. Bác có GM70SE cho em xin :D
     
  22. GOHOME

    GOHOME Advanced Member

    Joined:
    28/4/11
    Messages:
    1.443
    Likes Received:
    31
    Bên topic GM70 và trên google có nhiều schematic mà bác . Nhân tiện đây gửi bác thông số OPT của GM70 do người Nga thiết kế ( nhờ google dịch ) .

    Транс № 27 для ГМ70.
    Железо от ОСМ-0,4 – ШЛ40 х 50 – 32.
    Ra = 8,05 ком. Rн = 8 ом.
    Первичка:
    3840 витков провода ПЭТВ-2 диаметром 0,355 мм в 3+6+6+6+3 слоях по 160 витков в слое. Активное сопротивление первички – 183 ома.
    Вторичка:
    124 витка, провод ПЭВ-2 диаметром 0,47 мм, в четырёх секциях 4+4+4+4 слоёв в параллель. Активное сопротивление вторички – 0,2 ома, приведённое – 192 ома.
    Изоляция межслойная – бумага 0,02 мм, межсекционная – бумага+фторопласт, общей толщиной 0,25 мм.
    КПД – 95,3%.
     

    Attached Files:

  23. GOHOME

    GOHOME Advanced Member

    Joined:
    28/4/11
    Messages:
    1.443
    Likes Received:
    31
    Bác Bradpitt2 gửi data transformer NC-15 qua đó cho thấy cách sử dụng IT của UESUGI TAP-21-1 có băng thông rộng nhất .
     

    Attached Files:

  24. huyhoanghp96

    huyhoanghp96 Advanced Member

    Joined:
    7/7/11
    Messages:
    3.818
    Likes Received:
    8
    Location:
    HBG198 = beer + ghẹ
    Cám ơn bác GO HOME thật nhiều đã chia sẽ. Bác có sơ đồ nào dùng cho OPT 6.5K , Pout tầm 30w không ạ . Thanks bác nhiều :D
     
  25. GOHOME

    GOHOME Advanced Member

    Joined:
    28/4/11
    Messages:
    1.443
    Likes Received:
    31
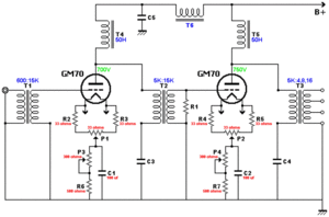
    GM 70 chạy OPT 5K - 6K , bác tham khảo .
     

    Attached Files:

Share This Page

Loading...