Schematic Review

Discussion in 'Thư viện VNAV' started by GOHOME, 18/8/11.

  1. GOHOME

    GOHOME Advanced Member

    Joined:
    28/4/11
    Messages:
    1.443
    Likes Received:
    31
    Một phiên bản mod của BAT VK-60 , chú ý transformer nguồn của đèn 6C33C-B không có ... CT vì vậy tụ nguồn +/- phải " đóng ké " mass ( đây cũng là cách chạy của những power công suất lớn cho vũ trường như Peveay , QSC ... ) cách " treo mass " này nó làm chiếc loa yêu quí của bạn chỉ ù lớn mà không bị tèo khi có chú 6C33C-B nào đó muốn chơi nổi hơn . :lol: :lol: :lol:
     

    Attached Files:

  2. GOHOME

    GOHOME Advanced Member

    Joined:
    28/4/11
    Messages:
    1.443
    Likes Received:
    31
    TAP-8 ; TAP -12 và TAP 13 của UESUGI .
     

    Attached Files:

  3. lenamit

    lenamit Advanced Member

    Joined:
    1/6/08
    Messages:
    2.444
    Likes Received:
    11
    Location:
    Có nắng , có gió , không có cái đó
  4. GOHOME

    GOHOME Advanced Member

    Joined:
    28/4/11
    Messages:
    1.443
    Likes Received:
    31
    Uesugi tap-14 ; tap-17 ; tap-18 .

    @ Thanks lenamit , chúc Bác khỏe . :)
     

    Attached Files:

  5. WireWorld

    WireWorld Advanced Member

    Joined:
    2/3/06
    Messages:
    940
    Likes Received:
    140
    Location:
    Hà nội
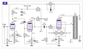
    Xin phép cụ "Lượn về chuồng" em xin phép post mấy cái sơ đồ bóng CS lớn quen thuộc , em lấy của Tây ko phải em sáng tác ạ :lol: . Cụ nào rảnh thì vác datasheet gióng lại chế độ khai thác :?
     

    Attached Files:

  6. WireWorld

    WireWorld Advanced Member

    Joined:
    2/3/06
    Messages:
    940
    Likes Received:
    140
    Location:
    Hà nội
    Mạch nguồn của nó đây luôn . Phải oánh đủ 30 phát mới post được :mrgreen:
     

    Attached Files:

  7. WireWorld

    WireWorld Advanced Member

    Joined:
    2/3/06
    Messages:
    940
    Likes Received:
    140
    Location:
    Hà nội
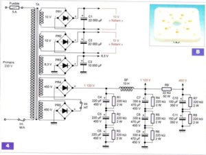
    Mạch 813 của Pháp đã được đăng trên tạp chí , chắc là ổn
     

    Attached Files:

    • 813.jpg
      813.jpg
      File size:
      96,8 KB
      Views:
      506
  8. WireWorld

    WireWorld Advanced Member

    Joined:
    2/3/06
    Messages:
    940
    Likes Received:
    140
    Location:
    Hà nội
    813 power supply , The minimum number of characters you need to enter is 30.
     

    Attached Files:

  9. GOHOME

    GOHOME Advanced Member

    Joined:
    28/4/11
    Messages:
    1.443
    Likes Received:
    31
    Thanks cụ WireWorld , cách họ lấy 1200v chạy cho đèn driver ... đã thiệt ! :D
     
  10. Elegant

    Elegant Advanced Member

    Joined:
    28/8/06
    Messages:
    1.442
    Likes Received:
    292
    Mạch này hạ áp từ 1120V xuống 450V thì kinh thật. :(
     
  11. WireWorld

    WireWorld Advanced Member

    Joined:
    2/3/06
    Messages:
    940
    Likes Received:
    140
    Location:
    Hà nội
    Tham khảo thôi cụ ơi , cần gì phải theo nó 100%
     
  12. lenamit

    lenamit Advanced Member

    Joined:
    1/6/08
    Messages:
    2.444
    Likes Received:
    11
    Location:
    Có nắng , có gió , không có cái đó
    TKS cụ WireWorld sơ đồ độc , đẹp .
    Cụ Home : Tks cụ nhiều tham khảo tap 17 mạch long tail inverter phase 12AX7, 12AU7 Clone lắp thử chạy tốt với 6H2П, 6H1П 6П3C-E . OPT zebbra 6K6
     
  13. GOHOME

    GOHOME Advanced Member

    Joined:
    28/4/11
    Messages:
    1.443
    Likes Received:
    31
    Còn vài cái UESUGI em post hết , tap-19 ; tap-22 .

    Chúc mừng Bác :D .
     

    Attached Files:

  14. GOHOME

    GOHOME Advanced Member

    Joined:
    28/4/11
    Messages:
    1.443
    Likes Received:
    31
    UESUGI tap-23 ; tap-24 và ... khuyến mải thêm mod Quad 2 .
     

    Attached Files:

    highwayman likes this.
  15. anhtuanhpqn

    anhtuanhpqn Advanced Member

    Joined:
    30/9/10
    Messages:
    3.034
    Likes Received:
    4
    Location:
    Đệ tứ chiến khu.
    Bác có thể giúp em hiểu hơn tại sao EL84 bias thấp thế, mới có gần 23mA?
     
  16. GOHOME

    GOHOME Advanced Member

    Joined:
    28/4/11
    Messages:
    1.443
    Likes Received:
    31
    Class AB bác ạ .
     
  17. Teablue

    Teablue Advanced Member

    Joined:
    6/12/05
    Messages:
    4.259
    Likes Received:
    22
    Location:
    Sài Gòn
    Class A S/E mà, khai thác dưới 2W
     
  18. GOHOME

    GOHOME Advanced Member

    Joined:
    28/4/11
    Messages:
    1.443
    Likes Received:
    31
    Không ngờ tap-23 là ... SE ! :oops:
    Nhân tiện đây Bác cho ý kiến về Bias 84 theo bảng sau :
     

    Attached Files:

  19. thanhquan hn

    thanhquan hn Advanced Member

    Joined:
    25/5/11
    Messages:
    166
    Likes Received:
    4
    Cảm ơn bác GOHOME , xin phép cho em đánh dấu ạ :D
     
  20. anhtuanhpqn

    anhtuanhpqn Advanced Member

    Joined:
    30/9/10
    Messages:
    3.034
    Likes Received:
    4
    Location:
    Đệ tứ chiến khu.
    Em đang làm em này lên cũng đã nghịch khá nhiều, với bias 23mA thì khỏi nghe luôn, vặn to tí là vỡ hết tiếng.
     
  21. Teablue

    Teablue Advanced Member

    Joined:
    6/12/05
    Messages:
    4.259
    Likes Received:
    22
    Location:
    Sài Gòn
    Class A SE này bác chạy tối thiểu 35mA bằng cách giãm trở cathode xuống một ít hoặc tăng B+ lên cho lẹ. Cở loa Fostex hoăc Lowther nghe điểm bias này rất hay
     
  22. lovetubewa

    lovetubewa Advanced Member

    Joined:
    31/7/12
    Messages:
    256
    Likes Received:
    1
    bác chủ có mạch phono của AN M2 cho em xin với ah
     
  23. GOHOME

    GOHOME Advanced Member

    Joined:
    28/4/11
    Messages:
    1.443
    Likes Received:
    31
    Gửi Bác .
     

    Attached Files:

  24. huyhoanghp96

    huyhoanghp96 Advanced Member

    Joined:
    7/7/11
    Messages:
    3.818
    Likes Received:
    8
    Location:
    HBG198 = beer + ghẹ
    Bác chủ có sơ đồ nào của Nga dùng 6H8 lái 6P3C-E không ạ, tầng driver xuất Ka thì càng tốt ạ. Thanks bác GOHOME nhiều :D
     
  25. linhvk

    linhvk Advanced Member

    Joined:
    19/2/09
    Messages:
    323
    Likes Received:
    62
    em đang có loa Klipsch Heresy 1, đang tiến hành lắp el84 PP với pcb của XDGC (dùng ef86 và ecc88), bác gohome có mạch nào đánh el84 pp hợp với Klipsch thì post cho em xin nhé, tks bác nhiều
     

Share This Page

Loading...