Ultra Low Cost (ULC) - EL84 Push Pull

Discussion in 'Đèn điện tử' started by Ultraline, 2/9/09.

  1. chinh93q

    chinh93q Advanced Member

    Joined:
    29/4/07
    Messages:
    294
    Likes Received:
    28
    Location:
    HaiPhong City
    Re: Ultra Low Cost (ULC)

     
  2. Ultraline

    Ultraline Advanced Member

    Joined:
    14/8/09
    Messages:
    4.757
    Likes Received:
    36
    Re: Ultra Low Cost (ULC)

    Xì tê bác Luật ơi,monoblock không tận dụng chung 1 đèn nắn được,vẫn là tất cả trong một nhưng biến áp nguồn và OPT em không đặt lên PCB như V2.
     
  3. trinhngoc293

    trinhngoc293 Advanced Member

    Joined:
    23/11/08
    Messages:
    5.838
    Likes Received:
    28
    Location:
    Xã đoàn Gầm Cầu
    Re: Ultra Low Cost (ULC)

    Em chỉnh lại:

    1 - ddinhchi: 04 bộ.
    2 - thedung
    3 - hoangtuanquynh2004: 01 boards.
    4 - Chinh93q: 01 EL84, 01 6P1P.
    5 - trinhngoc293: một bộ EL84 (vì em không biết 1 amply cần mấy board)
    6 - ssass : 2 bo
    7 - mrhung751:1 bo
    8 - DJVDK : 2 bo (số 8 số hên hehe)
    9. oDoh5 1 bộ (EL84)
    10. <NQH>: 1 board (EL84)
    11. longpcb: 02 bo
    12. audiofind : 01 board (2 kênh)
     
  4. audiofind

    audiofind Advanced Member

    Joined:
    14/4/08
    Messages:
    605
    Likes Received:
    1
    Re: Ultra Low Cost (ULC)

    Em chỉnh lại:

    1 - ddinhchi: 04 bộ.
    2 - thedung
    3 - hoangtuanquynh2004: 01 boards.
    4 - Chinh93q: 01 EL84, 01 6P1P.
    5 - trinhngoc293: một bộ EL84 (vì em không biết 1 amply cần mấy board)
    6 - ssass : 2 bo
    7 - mrhung751:1 bo
    8 - DJVDK : 2 bo (số 8 số hên hehe)
    9. oDoh5 1 bộ (EL84)
    10. <NQH>: 1 board (EL84)
    11. longpcb: 02 bo
    12. audiofind : 01 board (2 kênh EL84)[/quote]
     
  5. TQ_Audio

    TQ_Audio Advanced Member

    Joined:
    8/2/07
    Messages:
    310
    Likes Received:
    134
    Re: Ultra Low Cost (ULC)

    1 - ddinhchi: 04 bộ.
    2 - thedung
    3 - hoangtuanquynh2004: 01 bộ (EL84).
    4 - Chinh93q: 01 EL84, 01 6P1P.
    5 - trinhngoc293: một bộ EL84 (vì em không biết 1 amply cần mấy board)
    6 - ssass : 2 bo
    7 - mrhung751:1 bo
    8 - DJVDK : 2 bo (số 8 số hên hehe)
    9. oDoh5 1 bộ (EL84)
    10. <NQH>: 1 board (EL84)
    11. longpcb: 02 bo
    12. audiofind : 01 board (2 kênh EL84)
     
  6. ssass

    ssass Advanced Member

    Joined:
    12/8/07
    Messages:
    4.557
    Likes Received:
    94
    Re: Ultra Low Cost (ULC)

     
  7. TQ_Audio

    TQ_Audio Advanced Member

    Joined:
    8/2/07
    Messages:
    310
    Likes Received:
    134
    Re: Ultra Low Cost (ULC)

     
  8. nguyenquoctri

    nguyenquoctri Advanced Member

    Joined:
    14/3/09
    Messages:
    199
    Likes Received:
    0
    Location:
    Bắc Ninh
    Re: Ultra Low Cost (ULC)

    1 - ddinhchi: 04 bộ.
    2 - thedung
    3 - hoangtuanquynh2004: 01 bộ (EL84).
    4 - Chinh93q: 01 EL84, 01 6P1P.
    5 - trinhngoc293: một bộ EL84 (vì em không biết 1 amply cần mấy board)
    6 - ssass : 2 bo EL84
    7 - mrhung751:1 bo
    8 - DJVDK : 2 bo (số 8 số hên hehe)
    9. oDoh5 1 bộ (EL84)
    10. <NQH>: 1 board (EL84)
    11. longpcb: 02 bo
    12. audiofind : 01 board (2 kênh EL84)[/quote][/quote][/quote]
    12. audiofind : 01 board (2 kênh)[/quote]
    13.nguyenquoctri: 01 PCB cho EL84 (2 chanels)
    Đề nghị các bác tiếp theo Quote theo danh sách này nhé kẻo mỗi người update 1 danh sách thì bác chủ khó tracking :D
     
  9. trinhngoc293

    trinhngoc293 Advanced Member

    Joined:
    23/11/08
    Messages:
    5.838
    Likes Received:
    28
    Location:
    Xã đoàn Gầm Cầu
    Re: Ultra Low Cost (ULC)

    danh sách đăng ký:(các cụ điền thông tin đủ để dễ làm bo các cụ nhé) :mrgreen:
    1 - ddinhchi: 04 bộ.
    2 - thedung(???????)
    3 - hoangtuanquynh2004: 01 bộ (EL84).
    4 - Chinh93q: 01 EL84, 01 6P1P.
    5 - trinhngoc293: một bộ EL84 (vì em không biết 1 amply cần mấy board)
    6 - ssass : 2 bo EL84
    7 - mrhung751:1 bo (??????)
    8 - DJVDK : 2 bo (số 8 số hên hehe)->???
    9. oDoh5 1 bộ (EL84)
    10. <NQH>: 1 board (EL84)
    11. longpcb: 02 bo
    12. audiofind : 01 board (2 kênh EL84)
    13.nguyenquoctri: 01 PCB cho EL84 (2 chanels)
     
  10. ddinhchi

    ddinhchi Advanced Member

    Joined:
    8/1/09
    Messages:
    1.045
    Likes Received:
    13
    Location:
    Ha Noi
    Re: Ultra Low Cost (ULC)

     
  11. biocom

    biocom Approved Member

    Joined:
    19/2/10
    Messages:
    39
    Likes Received:
    0
    Re: Ultra Low Cost (ULC)

    Em xin đăng ký.
    14. biocom 1 bộ board 2 kênh
     
  12. mrhung

    mrhung Advanced Member

    Joined:
    25/2/10
    Messages:
    592
    Likes Received:
    1
    Re: Ultra Low Cost (ULC)

     
  13. <NQH>

    <NQH> Advanced Member

    Joined:
    14/1/09
    Messages:
    293
    Likes Received:
    0
    Re: Ultra Low Cost (ULC)

    Danh sách đăng ký xôm tụ quá, em sốt ruột đợi cái schematic :D
     
  14. vusonlvb

    vusonlvb Advanced Member

    Joined:
    26/10/06
    Messages:
    221
    Likes Received:
    0
    Re: Ultra Low Cost (ULC)


    Vẫn theo hả chú, chú tham "ra" bao dự án rồi mà chưa thấy kế quả :lol:
     
  15. ddinhchi

    ddinhchi Advanced Member

    Joined:
    8/1/09
    Messages:
    1.045
    Likes Received:
    13
    Location:
    Ha Noi
    Re: Ultra Low Cost (ULC)

    Các bác đăng ký lộn xộn quá, em xin thống nhất thế này ạ: Đầu tiên là số thứ tự, tiếp theo là số lượng, 3 là loại bóng sử dụng, một bộ bao gồm cả 2 kênh. Ở đây chỉ nhận đăng ký bo mạch thôi ạ, còn bóng và linh kiện thì các bác chịu khó tự mua nhé.
    Danh sách đăng ký:(các cụ điền thông tin đủ để dễ làm bo các cụ nhé) :mrgreen:
    1 - ddinhchi: 02 bộ bóng EL84, 02 bộ 6P1P.
    2 - thedung: 01 bộ bóng ????
    3 - hoangtuanquynh2004: 01 bộ (EL84).
    4 - Chinh93q: 01 bộ EL84, 01 bộ 6P1P.
    5 - trinhngoc293: một bộ bóng ?????
    6 - ssass : 2 bộ bóng EL84
    7 - mrhung751:1 bộ bóng ???
    8 - DJVDK : 2 bộ (số 8 số hên hehe) bóng ->???
    9. oDoh5: 1 bộ bóng EL84.
    10. <NQH>: 1 bộ bóng EL84.
    11. longpcb: 1 bộ bóng EL84.
    12. audiofind : 1 bộ bóng EL84.
    13.nguyenquoctri: 1 bộ bóng EL84.
    14. biocom: 1 bộ bóng ?????
     
  16. mrhung

    mrhung Advanced Member

    Joined:
    25/2/10
    Messages:
    592
    Likes Received:
    1
    Re: Ultra Low Cost (ULC)

     
  17. ssass

    ssass Advanced Member

    Joined:
    12/8/07
    Messages:
    4.557
    Likes Received:
    94
    Re: Ultra Low Cost (ULC)

    Bác nào không Edit loại bóng thì cứ mặc định là EL84 đi bác ddinhchi :D . Cứ thế mà tiến .
     
  18. nguyenquoctri

    nguyenquoctri Advanced Member

    Joined:
    14/3/09
    Messages:
    199
    Likes Received:
    0
    Location:
    Bắc Ninh
    Re: Ultra Low Cost (ULC)

    Cái số em nó khổ thế đấy bác ạ. Chuyên phụ trách các dự ớn......treo :lol:
     
  19. DJVDK

    DJVDK Advanced Member

    Joined:
    16/3/09
    Messages:
    1.025
    Likes Received:
    432
    Re: Ultra Low Cost (ULC)

    mấy bữa rày quởn quởn
    em móc chú ulc ra mod lạ.
    chu mẹt ơi nghe đã hơn trước nhiều :mrgreen:
    tụ nguồn em lên lại đúng sch 400uf nghe bass ầm ầm
    em thay tụ 22uf lên luôn 100uf nghe tiếng bạo ác nữa :lol:

    do mod tới mod lui nên cặp bo V1 của em bi giờ bầy hầy lắm !jic :cry:
    nếu được,sẵn dịp lần này bác Ultraline giúp dùm cho a e nào như em : cặp bo V1
    và theo em thấy bo v1 quá ổn,
    V3 bác cứ như bo V1 là ok,bác cho thay đổi chân đèn và cân chỉnh chút ít là em có đồ chơi mới tiếp.hehe
     
  20. DJVDK

    DJVDK Advanced Member

    Joined:
    16/3/09
    Messages:
    1.025
    Likes Received:
    432
    Re: Ultra Low Cost (ULC)

    Danh sách đăng ký ngày 31/07/2010
     
  21. longpcb

    longpcb Advanced Member

    Joined:
    16/9/08
    Messages:
    2.175
    Likes Received:
    23
    Location:
    Gầm gầm cầu!
    Re: Ultra Low Cost (ULC)

    1 - ddinhchi: 02 bộ bóng EL84, 02 bộ 6P1P.
    2 - thedung: 01 bộ bóng ????
    3 - hoangtuanquynh2004: 01 bộ (EL84).
    4 - Chinh93q: 01 bộ EL84, 01 bộ 6P1P.
    5 - trinhngoc293: một bộ bóng ?????
    6 - ssass : 2 bộ bóng EL84
    7 - mrhung751:1 bộ EL84
    8 - DJVDK : 1 bộ bóng EL84
    9. oDoh5: 1 bộ bóng EL84.
    10. <NQH>: 1 bộ bóng EL84.
    11. longpcb: 02 bộ bóng EL84 + 01 bộ 6P1P(Tổng cộng là 03 bộ!)
    12. audiofind : 1 bộ bóng EL84.
    13.nguyenquoctri: 1 bộ bóng EL84.
    14. biocom: 1 bộ bóng ?????
     
  22. trinhngoc293

    trinhngoc293 Advanced Member

    Joined:
    23/11/08
    Messages:
    5.838
    Likes Received:
    28
    Location:
    Xã đoàn Gầm Cầu
    Re: Ultra Low Cost (ULC)

    Danh sách đăng ký:(các cụ điền thông tin đủ để dễ làm bo các cụ nhé) :mrgreen:
    1 - ddinhchi: 02 bộ bóng EL84, 02 bộ 6P1P.
    2 - thedung: 01 bộ bóng ????
    3 - hoangtuanquynh2004: 01 bộ (EL84).
    4 - Chinh93q: 01 bộ EL84, 01 bộ 6P1P.
    5 - trinhngoc293: một bộ bóng EL84
    6 - ssass : 2 bộ bóng EL84
    7 - mrhung751:1 bộ bóng ???
    8 - DJVDK : 2 bộ (số 8 số hên hehe) bóng ->???
    9. oDoh5: 1 bộ bóng EL84.
    10. <NQH>: 1 bộ bóng EL84.
    11. longpcb: 1 bộ bóng EL84.
    12. audiofind : 1 bộ bóng EL84.
    13.nguyenquoctri: 1 bộ bóng EL84.
    14. biocom: 1 bộ bóng ?????[/quote]
     
  23. chinh93q

    chinh93q Advanced Member

    Joined:
    29/4/07
    Messages:
    294
    Likes Received:
    28
    Location:
    HaiPhong City
    Re: Ultra Low Cost (ULC)

    [/quote]

    Topic này lại tiếp tục bùng nổ 1 lần nữa rồi. Tuyệt thật :D
     
  24. Ultraline

    Ultraline Advanced Member

    Joined:
    14/8/09
    Messages:
    4.757
    Likes Received:
    36
    Re: Ultra Low Cost (ULC)

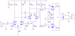
    Hix,chưa thấy cái schematic mà các bác đăng ký khí thế :lol:

    Em post cái sơ đồ nguyên lý của 1 kênh(mạch in có 2 kênh),giá trị linh kiện em sẽ ngồi tính kỹ lại lần nữa nhưng nguyên lý thì thế này.


    Bóng 6922 tương đương với rất nhiều bóng từ siêu rẻ đến siêu đắt(6H1,6H2,ECC83,6DJ8,.....),rất dể để các bác thay đổi(có thể phải chỉnh lại giá trị trở chút xíu) tùy theo ngân sách đầu tư.

    Bóng EL84 tương đương với 6P14, riêng 6P1P cũng OK nhưng em làm riêng cái PCB dành cho nó vì nó không thay thế với bóng nào được(về chân cẳng).

    Em làm nguồn đốt tim cho phần pre và công suất riêng để các bác có nhiều chọn lựa cho phần bóng pre,có thể dùng 12AX7,12AT7,12xx7...hoặc các bóng pre đốt tim 12V đều dùng được.

    Phần bộ nguồn thì dùng đèn nắn,em sẽ post sau.
     

    Attached Files:

  25. DJVDK

    DJVDK Advanced Member

    Joined:
    16/3/09
    Messages:
    1.025
    Likes Received:
    432
    Re: Ultra Low Cost (ULC)

    các bác quote bài nên xem kỹ dùm em nhe

    danh sách rút lại lúc 2:30 31/07/2010

    ok!thấy bên topic pre naim
    có vụ mua linh kiện trở tập thể em thấy hay hay :lol:
    nên khi nào bác UL fix các giá trị điện trở
    em đề nghị các bác có nhu cầu giống em tập hợp lại mua 1 lần cho tiện
     

Share This Page

Loading...