Ultra Low Cost (ULC) - EL84 Push Pull

Discussion in 'Đèn điện tử' started by Ultraline, 2/9/09.

  1. mrhung

    mrhung Advanced Member

    Joined:
    25/2/10
    Messages:
    592
    Likes Received:
    1
    Re: Ultra Low Cost (ULC) - EL84 Push Pull (P-113)

    Em là người lấy bo đầu tiên. Nhận xét phát: PCB làm đẹp như em cứ nghĩ phải to ai ngờ nó nhỏ thế :) không bằng 2 bo V1 + vào
     
  2. Ultraline

    Ultraline Advanced Member

    Joined:
    14/8/09
    Messages:
    4.757
    Likes Received:
    36
    Re: Ultra Low Cost (ULC) - EL84 Push Pull (P-113)

    Kích thước thật em đã post mà Cụ, 21x12.5 cm :D
     
  3. ddinhchi

    ddinhchi Advanced Member

    Joined:
    8/1/09
    Messages:
    1.045
    Likes Received:
    13
    Location:
    Ha Noi
    Re: Ultra Low Cost (ULC) - EL84 Push Pull (P-113)

    Em đã thấy khói.
    Em vừa đi lấy bo về xong, nói chung là đẹp và hơi nhỏ so với em tưởng tượng :) .

    Ở HN đã có bác mrhung751 lấy hàng rồi ạ, các bác khác thì trong chiều nay ĐT cho em theo số 0936664699 và đến đ/c: nhà CT2, chung cư VIMECO, Trung Hòa, Cầu Giấy, HN (chỗ 3 tòa nhà 25 tầng, nhà ở giữa, đường Hoàng Minh Giám kéo dài, cạnh siêu thị BigC). Ngày mai thì em lại đi có việc trong buổi sáng nên có gì các bác cứ nhắn tin hoặc PM.
    Các bác ở loanh quanh (Bắc Ninh, Sơn Tây...) thì em sẽ gửi hàng trong ngày mai.
     
  4. Ultraline

    Ultraline Advanced Member

    Joined:
    14/8/09
    Messages:
    4.757
    Likes Received:
    36
    Re: Ultra Low Cost (ULC) - EL84 Push Pull (P-113)

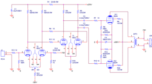
    Lắp theo part list này nhé các bác ơi.


    Schematic đây:
     

    Attached Files:

  5. mrhung

    mrhung Advanced Member

    Joined:
    25/2/10
    Messages:
    592
    Likes Received:
    1
    Re: Ultra Low Cost (ULC) - EL84 Push Pull (P-113)

    Bác có thể xuất phần layout ( chân đèn + lỗ bắt ốc) ra file PDF để em in ra đúng kính thước 1/1 ra giấy khoan mới đơn giản đỡ phải đo dạc lại.Thanks
     
  6. Ultraline

    Ultraline Advanced Member

    Joined:
    14/8/09
    Messages:
    4.757
    Likes Received:
    36
    Re: Ultra Low Cost (ULC) - EL84 Push Pull (P-113)

    Đúng kích thước thật theo tỉ lệ 1/1 thì em không post được,nó to quá. :wink:
     
  7. Ultraline

    Ultraline Advanced Member

    Joined:
    14/8/09
    Messages:
    4.757
    Likes Received:
    36
    Re: Ultra Low Cost (ULC) - EL84 Push Pull (P-113)

    Chụp hình...xấu quá :lol:
    Nhìn kỹ xem có dính mạch hay bị lổi nào k? Em là ...chúa ẩu đó. :lol:

    Cơ khí đây.


    Em có kéo cạnh trên của tấm PCB ra 5mm nữa nhưng tất cả những cái khác là k thay đổi kể cả lổ ốc phía cạnh trên cũng không đổi.

    Các bác lấy chuẩn từ phía Volume vào là chuẩn nhất
     
  8. mrhung

    mrhung Advanced Member

    Joined:
    25/2/10
    Messages:
    592
    Likes Received:
    1
    Re: Ultra Low Cost (ULC) - EL84 Push Pull (P-113)

    Được mà bác. Bác dùng máy in ảo Cute PDF Writer xuất ra được file PDF với tỉ lệ 1/1 bác để in ngang thì chưa bằng 1/2 khổ giấy A4
     
  9. ssass

    ssass Advanced Member

    Joined:
    12/8/07
    Messages:
    4.557
    Likes Received:
    94
    Re: Ultra Low Cost (ULC) - EL84 Push Pull (P-113)

    kích thước có sẵn đó bác , tự vẽ cho nó khỏe cái tay . Còn làm biếng thì lấy cái bo ra mà chấm bút lông cho chính xác . :roll:
     
  10. Lduyvn

    Lduyvn Advanced Member

    Joined:
    9/6/08
    Messages:
    120
    Likes Received:
    49
    Location:
    Phan Thiet
    Re: Ultra Low Cost (ULC) - EL84 Push Pull (P-113)

    ở HCM khi nào nhận board dc ạ!gặp ai?ở đâu để nhận ạ.em ko thấy thông báo ạ! :D
     
  11. ddinhchi

    ddinhchi Advanced Member

    Joined:
    8/1/09
    Messages:
    1.045
    Likes Received:
    13
    Location:
    Ha Noi
    Re: Ultra Low Cost (ULC) - EL84 Push Pull (P-113)

    Bác Chi đã lấy PCB xong rồi,bác Dungphuong79 đâu nhể? Các bác SG có thể lấy hàng luôn trong chiều nay :) .
     
  12. Ultraline

    Ultraline Advanced Member

    Joined:
    14/8/09
    Messages:
    4.757
    Likes Received:
    36
    Re: Ultra Low Cost (ULC) - EL84 Push Pull (P-113)

    @ dungphuong79: Dũng tranh thủ chiều nay rảnh chạy qua cty anh,đến phòng bảo vệ yêu cầu cho gặp chị Liên bộ phận giao hàng PCB để lấy board anh Hiền đã đặt ngoài VP HN. Toàn bộ chi phí đã thanh toán xong,em nói tên Dũng là chị Liên biết ngay,anh đã nói trước rồi,chỉ vào lấy PCB là xong.

    Em lấy 17 tấm EL84, 6 tấm 6P1PV4, 4 tấm 6P1PV1

    Chị Liên đang chờ em,cứ đến thẳng cty không cần gọi ĐT trước :D
     
  13. ddinhchi

    ddinhchi Advanced Member

    Joined:
    8/1/09
    Messages:
    1.045
    Likes Received:
    13
    Location:
    Ha Noi
    Re: Ultra Low Cost (ULC) - EL84 Push Pull (P-113)

    Bác nhớ kiểm tra nhé, 6P1V4 hình như là 6 tấm. Còn nếu thiếu thì em sẽ gửi vào sau.
     
  14. mrhung

    mrhung Advanced Member

    Joined:
    25/2/10
    Messages:
    592
    Likes Received:
    1
    Re: Ultra Low Cost (ULC) - EL84 Push Pull (P-113)

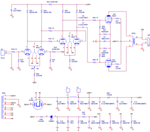
    CÁc Untra cho em hỏi cái Bôi đỏ
    1.Biến áp nguồn gồm:
    - Cao áp 280V-0-280V/ bao nhiêu A
    - 1 Cuộn 6.3V/4A cho 4 bóng công suất.
    - 1 Cuộn (H1-H2) 5V/3A cho bóng nắn.
    - 1 Cuộn (H3-H4) 6.3V/3A hoặc 12V/1.5A cho 4 bóng pre (tùy loại bóng cần dùng).
    - Choke 10H/200mA.
     
  15. Ultraline

    Ultraline Advanced Member

    Joined:
    14/8/09
    Messages:
    4.757
    Likes Received:
    36
    Re: Ultra Low Cost (ULC) - EL84 Push Pull (P-113)

    Chịu khó dùng coreldraw kéo cái ảnh của em ra theo kích thước 21x12cm (board thực tế là 21 x12.5 cm nhưng bác không cần quan tâm,cái cạnh thừa 0.5cm không ảnh hưởng đến cơ khí) sau đó in ra giấy là xong,chuyện nhỏ như con thỏ :lol:

    @ ddinhchi,em nhầm.

    @ dungphuong79: Dũng lấy 17 tấm EL84, 5 tấm 6P1P V4, 4 tấm 6P1P V1

    @ mrhung751:

    280-0-280 = 200mA
     
  16. motvisao25

    motvisao25 Advanced Member

    Joined:
    17/11/09
    Messages:
    355
    Likes Received:
    0
    Location:
    Bình Dương new city
    Re: Ultra Low Cost (ULC) - EL84 Push Pull (P-113)

    dungphuong79 đâu rồi :p , bác post số điện thoại và địa chỉ nhận hàng dùm luôn nhé
     
  17. longpcb

    longpcb Advanced Member

    Joined:
    16/9/08
    Messages:
    2.175
    Likes Received:
    23
    Location:
    Gầm gầm cầu!
    Re: Ultra Low Cost (ULC) - EL84 Push Pull (P-113)

    Bác xuất ra file pdf theo tỉ lệ 1:1 rồi Post lên là chuẩn luôn mà!
     
  18. ssass

    ssass Advanced Member

    Joined:
    12/8/07
    Messages:
    4.557
    Likes Received:
    94
    Re: Ultra Low Cost (ULC) - EL84 Push Pull (P-113)

    dungphuong79 bị dính ở công ty rồi , em đi lấy bo giùm đây ạ . Bác Ultraline nhắn lại giùm , em tên Minh , bây giờ chạy đi đây . Tổng cộng 27 bo như bác Ultra post ở trên .
     
  19. Ultraline

    Ultraline Advanced Member

    Joined:
    14/8/09
    Messages:
    4.757
    Likes Received:
    36
    Re: Ultra Low Cost (ULC) - EL84 Push Pull (P-113)

    Bác nói tên Dũng đi,chị Liên offline rồi,em k nhắn được.

    Thân.
     
  20. Ultraline

    Ultraline Advanced Member

    Joined:
    14/8/09
    Messages:
    4.757
    Likes Received:
    36
    Re: Ultra Low Cost (ULC) - EL84 Push Pull (P-113)

    Hành hạ em nhé. :roll:
     

    Attached Files:

  21. <NQH>

    <NQH> Advanced Member

    Joined:
    14/1/09
    Messages:
    293
    Likes Received:
    0
    Re: Ultra Low Cost (ULC) - EL84 Push Pull (P-113)

    Chiều nay em đi làm về tranh thủ đi nhận bo được không ạ, các bác cho em biết cái địa chỉ với :)
     
  22. Ultraline

    Ultraline Advanced Member

    Joined:
    14/8/09
    Messages:
    4.757
    Likes Received:
    36
    Re: Ultra Low Cost (ULC) - EL84 Push Pull (P-113)

    Bác túm 2 ông dungphuong79 và ssass là có board chứ gì. :D
     
  23. trinhngoc293

    trinhngoc293 Advanced Member

    Joined:
    23/11/08
    Messages:
    5.838
    Likes Received:
    28
    Location:
    Xã đoàn Gầm Cầu
    Re: Ultra Low Cost (ULC) - EL84 Push Pull (P-113)

    cụ ddinhchi cho em địa chỉ em qua nhận board nhé cụ
    e xin chân thành cảm ơn
     
  24. ongkhoi

    ongkhoi Advanced Member

    Joined:
    5/12/09
    Messages:
    266
    Likes Received:
    5
    Re: Ultra Low Cost (ULC) - EL84 Push Pull (P-113)

    Ở HN đã có bác mrhung751 lấy hàng rồi ạ, các bác khác thì trong chiều nay ĐT cho em theo số 0936664699 và đến đ/c: nhà CT2, chung cư VIMECO, Trung Hòa, Cầu Giấy, HN (chỗ 3 tòa nhà 25 tầng, nhà ở giữa, đường Hoàng Minh Giám kéo dài, cạnh siêu thị BigC). Ngày mai thì em lại đi có việc trong buổi sáng nên có gì các bác cứ nhắn tin hoặc PM.
    Các bác ở loanh quanh (Bắc Ninh, Sơn Tây...) thì em sẽ gửi hàng trong ngày mai.


    Địa chỉ đây bác!E qua buổi tối có đc ko bác Chi!
     
  25. Ultraline

    Ultraline Advanced Member

    Joined:
    14/8/09
    Messages:
    4.757
    Likes Received:
    36
    Re: Ultra Low Cost (ULC) - EL84 Push Pull (P-113)

    Hix,bác không chịu đọc,bác Chi ở đây:

     

Share This Page

Loading...