Ultra Low Cost (ULC) - EL84 Push Pull

Thảo luận trong 'Đèn điện tử' bắt đầu bởi Ultraline, 2/9/09.

  1. Ultraline

    Ultraline Advanced Member

    Tham gia ngày:
    14/8/09
    Bài viết:
    4.757
    Đã được thích:
    36
    Re: Ultra Low Cost (ULC) - EL84 Push Pull đã có PCB (P-124)

    Có quay đèn lên phía nắp máy không đó,gắn cùng với mặt có linh kiện là ...thua luôn. :lol:
     
  2. garbolino

    garbolino Advanced Member

    Tham gia ngày:
    28/3/07
    Bài viết:
    6.862
    Đã được thích:
    11
    Nơi ở:
    ZVL Skalica
    Re: Ultra Low Cost (ULC) - EL84 Push Pull đã có PCB (P-124)


    Theo em chân đèn là linh kiện hàn sau cùng thì sẽ .............. rất đẹp ah. :lol:
     
  3. luatvista

    luatvista Advanced Member

    Tham gia ngày:
    2/7/08
    Bài viết:
    902
    Đã được thích:
    5
    Re: Ultra Low Cost (ULC) - EL84 Push Pull đã có PCB (P-124)

    Dạ chân đèn ngược phía với mực in trắng của linh kiện ạ. :wink:
     
  4. biocom

    biocom Approved Member

    Tham gia ngày:
    19/2/10
    Bài viết:
    39
    Đã được thích:
    0
    Re: Ultra Low Cost (ULC) - EL84 Push Pull đã có PCB (P-124)

    Bác cho em số phone để em liên lạc. Thanks.
     
  5. Ultraline

    Ultraline Advanced Member

    Tham gia ngày:
    14/8/09
    Bài viết:
    4.757
    Đã được thích:
    36
    Re: Ultra Low Cost (ULC) - EL84 Push Pull đã có PCB (P-124)

    Cụ ssass số này đây bác ơi : 0937 26 1248
     
  6. ssass

    ssass Advanced Member

    Tham gia ngày:
    12/8/07
    Bài viết:
    4.557
    Đã được thích:
    94
    Re: Ultra Low Cost (ULC) - EL84 Push Pull đã có PCB (P-124)

    Sáng Chủ Nhật em gặp GVTeam ở cafe số 23 Nguyễn Bỉnh Khiêm P1 , Gò Vấp . Bác nào lấy bo thì nhắc em đem theo 8) .
     
  7. Lduyvn

    Lduyvn Advanced Member

    Tham gia ngày:
    9/6/08
    Bài viết:
    120
    Đã được thích:
    49
    Nơi ở:
    Phan Thiet
    Re: Ultra Low Cost (ULC) - EL84 Push Pull đã có PCB (P-124)

    có em đây!nhớ đem giúp em 2 bo el84 nhé bác!
     
  8. luatvista

    luatvista Advanced Member

    Tham gia ngày:
    2/7/08
    Bài viết:
    902
    Đã được thích:
    5
    Re: Ultra Low Cost (ULC) - EL84 Push Pull đã có PCB (P-124)

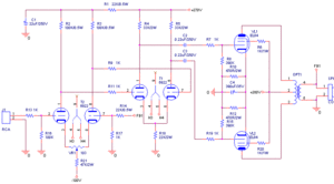
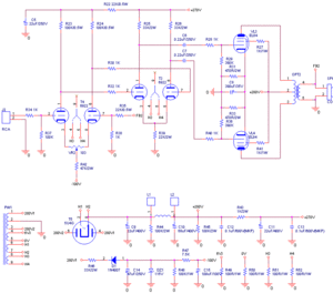
    Trị số trong part list và sơ đồ mạch có một số linh kiện khác nhau về giá trị.
    Cái nào ok đây bác Untra ui? :) :roll:
     
  9. trinhngoc293

    trinhngoc293 Advanced Member

    Tham gia ngày:
    23/11/08
    Bài viết:
    5.838
    Đã được thích:
    28
    Nơi ở:
    Xã đoàn Gầm Cầu
    Re: Ultra Low Cost (ULC) - EL84 Push Pull đã có PCB (P-124)

    cái này là dễ chết anh em ah nha cụ ultra ơi :twisted:
     
  10. Ultraline

    Ultraline Advanced Member

    Tham gia ngày:
    14/8/09
    Bài viết:
    4.757
    Đã được thích:
    36
    Re: Ultra Low Cost (ULC) - EL84 Push Pull đã có PCB (P-124)

    Bác nào nhìn thấy sai ở chổ nào thì la lên em mới biết đường sửa chứ?

    Em vẽ schematic bằng capture,sau đó dịch ra file.bom để lấy partlist và dán vào Exel,em không làm thủ công,nếu có sai nhầm thì có thể do em thao tác copy/past bên Exel gây ra,nhầm ở đâu thì em chưa biết. :D

    Bác nào thấy thì la lên để em sửa lại.
     
  11. luatvista

    luatvista Advanced Member

    Tham gia ngày:
    2/7/08
    Bài viết:
    902
    Đã được thích:
    5
    Re: Ultra Low Cost (ULC) - EL84 Push Pull đã có PCB (P-124)

    Ok pác.
    Con R46 trong part list ghi là 33k/2w, trong sơ đồ là 180k/1w.
    Con R47 trong part list ghi là 7.5k, trong sơ đồ là 10k.
     
  12. Ultraline

    Ultraline Advanced Member

    Tham gia ngày:
    14/8/09
    Bài viết:
    4.757
    Đã được thích:
    36
    Re: Ultra Low Cost (ULC) - EL84 Push Pull đã có PCB (P-124)

    Úi ui,bác lấy sơ đồ và part list trang 123 là Ok,nó giống nhau,đừng lắp theo sơ đồ khác,sở dĩ nó khác nhau là do nguồn (-) trong sơ đồ trang 123 em có thêm con zener 115V nên giá trị trở em thay đổi theo.

    Để các bác tiện theo dỏi,em post lại,nó ý chang trang 123
     

    Các file đính kèm:

  13. mrhung

    mrhung Advanced Member

    Tham gia ngày:
    25/2/10
    Bài viết:
    592
    Đã được thích:
    1
    Re: Ultra Low Cost (ULC) - EL84 Push Pull đã có PCB (P-124)

    cụ cho em hỏi con VR1 VR2 là con gì vậy? Em gửi siêu thị AV thì họ cũng không biết là con gì( Mấy cô em của Tuấn anh thôi còn tuấn anh chắc biết) và cho em hỏi chút con DZ1 có thể thay thế bằng con gì a?(tên)
     
  14. luatvista

    luatvista Advanced Member

    Tham gia ngày:
    2/7/08
    Bài viết:
    902
    Đã được thích:
    5
    Re: Ultra Low Cost (ULC) - EL84 Push Pull đã có PCB (P-124)

    VR1, VR2 là biến trở ạ.
    DZ1 bác cứ hỏi mua đi-ốt Zener (chỉnh lưu) 115V là ok.
     
  15. luatvista

    luatvista Advanced Member

    Tham gia ngày:
    2/7/08
    Bài viết:
    902
    Đã được thích:
    5
    Re: Ultra Low Cost (ULC) - EL84 Push Pull đã có PCB (P-124)

    Tụ nối tầng em dùng 1.0 uF/250V~ ok chứ pác? :roll:
     
  16. Ultraline

    Ultraline Advanced Member

    Tham gia ngày:
    14/8/09
    Bài viết:
    4.757
    Đã được thích:
    36
    Re: Ultra Low Cost (ULC) - EL84 Push Pull đã có PCB (P-124)

    VR1,VR2 là biến trở,giá trị nó là 103 có nghĩa là 10K.
    Em có cái hình nhưng cái của em là 222, cái các bác cần mua là 103 nhé,hình dáng y chang thế này là tốt nhất.


    Nó của Panasonic
     

    Các file đính kèm:

    • 2.JPG
      2.JPG
      Kích thước:
      77,2 KB
      Đọc:
      411
    • 1.JPG
      1.JPG
      Kích thước:
      69,3 KB
      Đọc:
      405
  17. Ultraline

    Ultraline Advanced Member

    Tham gia ngày:
    14/8/09
    Bài viết:
    4.757
    Đã được thích:
    36
    Re: Ultra Low Cost (ULC) - EL84 Push Pull đã có PCB (P-124)

    Bác dùng 1uF nối tầng thì trở lưới 390K(phía đèn công suất) bác giảm xuống còn khoảng 47-56K thôi,nếu không như thế thì bass hơi lùng nhùng.
     
  18. Ultraline

    Ultraline Advanced Member

    Tham gia ngày:
    14/8/09
    Bài viết:
    4.757
    Đã được thích:
    36
    Re: Ultra Low Cost (ULC) - EL84 Push Pull đã có PCB (P-124)

    Bác mua con diode zener 115V tại các tiệm bán linh kiện sửa Tivi,nếu không có 115 có thể mua giá trị 110,125,145...Nói chung là từ 110-145V đều OK,giá trị nào cũng được.

    Chân nó em sét trên mạch có đường kính là 1.1mm,các bác lựa loại nào có chân nhỏ hơn 1.1mm để lắp,mua chân to đùng là không cắm vào được.

    Loại này người ta dùng để lắp trong phần bảo vệ nguồn B+ của Tivi nên có rất nhiều trên thị trường.
     
  19. luatvista

    luatvista Advanced Member

    Tham gia ngày:
    2/7/08
    Bài viết:
    902
    Đã được thích:
    5
    Re: Ultra Low Cost (ULC) - EL84 Push Pull đã có PCB (P-124)

    Nếu em dùng trở 390k thành 1M thì dùng nối tầng 0.1 uF được không bác?
     
  20. Ultraline

    Ultraline Advanced Member

    Tham gia ngày:
    14/8/09
    Bài viết:
    4.757
    Đã được thích:
    36
    Re: Ultra Low Cost (ULC) - EL84 Push Pull đã có PCB (P-124)

    Bác giử nguyên 390K vẫn có thể lắp tụ 0.1uF được,không mất bass đâu.

    0.1uF có thể lắp trở phía nhau nhỏ đến 220K vẫn OK (lúc đó nó cắt ở 10 Hz) nhưng vì em lo mọi người dùng tụ củ để lắp nên điện dung không đảm bảo,em phải dùng trở 390k cho chắc ăn đó.
     
  21. luatvista

    luatvista Advanced Member

    Tham gia ngày:
    2/7/08
    Bài viết:
    902
    Đã được thích:
    5
    Re: Ultra Low Cost (ULC) - EL84 Push Pull đã có PCB (P-124)

    Em tính dùng P3A104J SOSHIN 50.
    Mua lâu rồi, nay mang ra dùng thử, hơn nữa em mới kiếm được ít trở ab 1M. Tận dụng đc thì tốt quá :lol:
     
  22. Ultraline

    Ultraline Advanced Member

    Tham gia ngày:
    14/8/09
    Bài viết:
    4.757
    Đã được thích:
    36
    Re: Ultra Low Cost (ULC) - EL84 Push Pull đã có PCB (P-124)

    Bác cứ lắp 1M thử,hay thì để luôn,dở thì thay ra. :D
     
  23. luatvista

    luatvista Advanced Member

    Tham gia ngày:
    2/7/08
    Bài viết:
    902
    Đã được thích:
    5
    Re: Ultra Low Cost (ULC) - EL84 Push Pull đã có PCB (P-124)

    R14, R35 là 22k (hình như feedback) nếu thay bằng 33k thì chất âm nó sao vậy bác, tín hiệu feedback tăng hay giảm ạ.
    Thân.
     
  24. Ultraline

    Ultraline Advanced Member

    Tham gia ngày:
    14/8/09
    Bài viết:
    4.757
    Đã được thích:
    36
    Re: Ultra Low Cost (ULC) - EL84 Push Pull đã có PCB (P-124)

    Tăng Rfb có nghĩa là giảm feedback => nghe lớn.
     
  25. mrhung

    mrhung Advanced Member

    Tham gia ngày:
    25/2/10
    Bài viết:
    592
    Đã được thích:
    1
    Re: Ultra Low Cost (ULC) - EL84 Push Pull đã có PCB (P-124)

    Bác cho em hỏi cái. Hiện tại em đang có 2 cặp bóng Ecc82 và Ecc83 dùng 2 cặp này cho 4 bóng đầu được không ạ.
     

Chia sẻ trang này

Đang tải...