Ultra Low Cost (ULC) - EL84 Push Pull

Discussion in 'Đèn điện tử' started by Ultraline, 2/9/09.

  1. duythanh2006

    duythanh2006 Advanced Member

    Joined:
    17/8/10
    Messages:
    195
    Likes Received:
    1
    Location:
    Nhà Bè - Hồ Chí Minh
    Re: Ultra Low Cost (ULC) - EL84 Push Pull đã có PCB (P-124)

    Tôi đã ghé qua shop bác Minh Thành nhưng công suất ra có 12W không biết có được không mà dự án của mình ra 15W mà ? Lắp OPT 12W không biết có được không ? Mong bác "newpower" và các bác chỉ giáo ?
     
  2. Ultraline

    Ultraline Advanced Member

    Joined:
    14/8/09
    Messages:
    4.757
    Likes Received:
    36
    Re: Ultra Low Cost (ULC) - EL84 Push Pull đã có PCB (P-124)

    Bác lắp OPT 12W vào vẫn OK,đèn công suất nó ăn dòng lớn thêm tí có thể là OPT hơi nóng khi bác mở lớn liên tục,nhưng cũng có thể không nóng nếu hãng làm OPT có dự phòng quấn dây lớn.

    Nói chung là gắn vào được,hoạt động tốt,có thể hơi ấm tí hoặc không ấm tí nào.

    Bác chơi đi. :wink:
     
  3. newpower

    newpower Advanced Member

    Joined:
    8/4/09
    Messages:
    1.761
    Likes Received:
    81
    Re: Ultra Low Cost (ULC) - EL84 Push Pull đã có PCB (P-124)

    Cái OPT National đó là OPT jin cho EL84 bác yên tâm nhưng OPT này tần số cắt khoảng 40Hz trở lên có thể bass xuống khg sâu Bác cứ yên tâm
     
  4. duythanh2006

    duythanh2006 Advanced Member

    Joined:
    17/8/10
    Messages:
    195
    Likes Received:
    1
    Location:
    Nhà Bè - Hồ Chí Minh
    Re: Ultra Low Cost (ULC) - EL84 Push Pull đã có PCB (P-124)

    Em đang định dụng 84-PP chò­i vó­i loa toàn dai philip bên shop bác Nhân dân tệ mà em yêu tiếng bass nhiều ho­p là tres mà bass không xuống sây đu­o­cj thì em phải xem lại đó bác o­i !
     
  5. dungphuong79

    dungphuong79 Advanced Member

    Joined:
    25/3/09
    Messages:
    763
    Likes Received:
    6
    Location:
    TPHCM
    Re: Ultra Low Cost (ULC) - EL84 Push Pull đã có PCB (P-124)

    Bác viết sai nhiều quá,đọc không nỗi luôn.Em cũng mới đóng xong cặp toàn dãi mua của bác Tệ đây,nếu muốn biết chất âm của em nó, mời bác đến nghe thử.
     
  6. duythanh2006

    duythanh2006 Advanced Member

    Joined:
    17/8/10
    Messages:
    195
    Likes Received:
    1
    Location:
    Nhà Bè - Hồ Chí Minh
    Re: Ultra Low Cost (ULC) - EL84 Push Pull đã có PCB (P-124)

    Bác viết sai nhiều quá,đọc không nỗi luôn.Em cũng mới đóng xong cặp toàn dãi mua của bác Tệ đây,nếu muốn biết chất âm của em nó, mời bác đến nghe thử.[/quote]
    Trên web em đánh chữ không đánh được dấu "ư" "w" nó mất tác dụng nêm các bác thấy nó toàn thiếu dấu đó! Muốn đánh có dấu đầy đủ em phải đánh trên word và copy sang !?? Mong các bác thông cảm !
    PS: Bác "dungphuong79 ": Hôm nào em ghé bác chiêm ngưỡng cặp loa bác mới đóng và học tập kinh nghiệm của bác ! Mong bác chỉ giáo ?
     
  7. dungphuong79

    dungphuong79 Advanced Member

    Joined:
    25/3/09
    Messages:
    763
    Likes Received:
    6
    Location:
    TPHCM
    Re: Ultra Low Cost (ULC) - EL84 Push Pull đã có PCB (P-124)

    Trên web em đánh chữ không đánh được dấu "ư" "w" nó mất tác dụng nêm các bác thấy nó toàn thiếu dấu đó! Muốn đánh có dấu đầy đủ em phải đánh trên word và copy sang !?? Mong các bác thông cảm !
    PS: Bác "dungphuong79 ": Hôm nào em ghé bác chiêm ngưỡng cặp loa bác mới đóng và học tập kinh nghiệm của bác ! Mong bác chỉ giáo ?[/quote]

    Cặp loa thì em nhờ đóng thôi,chứ em làm chắc không dám mời bác đến xem đâu đâu :lol: .
    Còn kinh nghiệm thì em còn đang học hỏi đây,không dám chỉ giáo đâu.
     
  8. motvisao25

    motvisao25 Advanced Member

    Joined:
    17/11/09
    Messages:
    355
    Likes Received:
    0
    Location:
    Bình Dương new city
    Re: Ultra Low Cost (ULC) - EL84 Push Pull đã có PCB (P-124)

    Bây giờ thì em trả lời cho bác câu này được rồi bác mua 5 lạng quấn khéo chút được trên 3000 vòng (còn lại nửa lạng), quấn dzỡ như em thì chỉ được 3.200 vòng đo được cở 95ohm, mới quấn xong chưa ráp fe và không có đồng hồ đo Henry nên chưa biết thế nào
     
  9. Tomcat

    Tomcat Advanced Member

    Joined:
    3/12/09
    Messages:
    1.795
    Likes Received:
    7
    Re: Ultra Low Cost (ULC) - EL84 Push Pull đã có PCB (P-124)

    Em cũng dùng ULC với philips thấy OK không có vấn đề gì. Bác có thể điều chỉnh bass của ampli bằng cách thay đổi chỉ số tụ mà. Cái này bác cứ túm ông Line là giải quyết được :lol: . Bác Line đâu rồi có bệnh nhân người Anh :lol:
     
  10. Ultraline

    Ultraline Advanced Member

    Joined:
    14/8/09
    Messages:
    4.757
    Likes Received:
    36
    Re: Ultra Low Cost (ULC) - EL84 Push Pull đã có PCB (P-124)

    Cái ULC 12W lúc trước làm với OPT bé tẹo mà ông nào cũng kêu em sao bass nhiều thế,làm sao bớt bass được? :roll:

    Bận này làm OPT đến Fe 32 to đùng thì tha hồ tẩn loa khó đánh nhé.

    @Bác duythanh2006: Bác không cần lo thiếu bass đâu :wink:
     
  11. lonelyghos

    lonelyghos Advanced Member

    Joined:
    1/2/07
    Messages:
    223
    Likes Received:
    35
    Re: Ultra Low Cost (ULC) - EL84 Push Pull đã có PCB (P-124)

    Hôm nay cùng mrhung751 kiểm tra lại thì các trị số đều đạt, tuy nhiên tiếng ra loa vẫn quá bé, tạm thời kết luận là do 2 cái OPT, để mai mrhung751 mang OPT đi kiểm tra lại. :D
     
  12. Ultraline

    Ultraline Advanced Member

    Joined:
    14/8/09
    Messages:
    4.757
    Likes Received:
    36
    Re: Ultra Low Cost (ULC) - EL84 Push Pull đã có PCB (P-124)

    OK,em vừa chát với bác mrhung751 kết quả như thế.

    Có bác post trong topic này nói EL84 PP có gain lớn nên em phải khuyên giảm trở hồi tiếp để gain nhỏ lại nhưng hôm nay hình như có 2 cái ampli nó kêu nhỏ chỉ bằng 1/3 cái ULC củ mặc dù điện áp phân cực 1 chiều...quá tốt,em cũng nghi ngờ OPT bị đấu dây nhầm bên trong nên có thể có cuộn bị ngược chiều,cuộn xuôi chiều và đem chúng nối tiếp lại với nhau nên mới gây hiện tượng trên.

    Các Cụ kiểm tra kỹ lại giúp em. :mrgreen:
     
  13. duythanh2006

    duythanh2006 Advanced Member

    Joined:
    17/8/10
    Messages:
    195
    Likes Received:
    1
    Location:
    Nhà Bè - Hồ Chí Minh
    Re: Ultra Low Cost (ULC) - EL84 Push Pull đã có PCB (P-124)

    Cám ơn các bác ! Bác Minh Thanh đâu rồi em chuyển khói đây ?
     
  14. TQ_Audio

    TQ_Audio Advanced Member

    Joined:
    8/2/07
    Messages:
    310
    Likes Received:
    134
    Re: Ultra Low Cost (ULC) - EL84 Push Pull đã có PCB (P-124)

    [/quote]

    Bây giờ thì em trả lời cho bác câu này được rồi bác mua 5 lạng quấn khéo chút được trên 3000 vòng (còn lại nửa lạng), quấn dzỡ như em thì chỉ được 3.200 vòng đo được cở 95ohm, mới quấn xong chưa ráp fe và không có đồng hồ đo Henry nên chưa biết thế nào[/quote]
    Hix em mua có 5 lạng dây 0.35 không đủ bộ nguồn và choke rồi. Phải kiếm thêm 3 lạng cho cục nguồn nữa.
     
  15. fortheking

    fortheking Advanced Member

    Joined:
    20/5/09
    Messages:
    458
    Likes Received:
    0
    Re: Ultra Low Cost (ULC) - EL84 Push Pull đã có PCB (P-124)

    Nếu số đo ổn mà nghe bé quá coi chừng cọc loa chạm mass :idea: Em đã từng dính chưởng vụ này. Bác check cái dễ trước đi rồi hãy xem OPT.
     
  16. quanghao

    quanghao Advanced Member

    Joined:
    30/10/06
    Messages:
    7.598
    Likes Received:
    321
    Location:
    Thành Công
    Re: Ultra Low Cost (ULC) - EL84 Push Pull đã có PCB (P-124)

    bác chủ ơi!
    mấy con R4, R15 = 33K,
    R8 = 22K dùng cho tube 6922 có gì sai! ??
    Vì em thấy + B 270V
    bác giúp em tí!
    Cảm ơn nhiều!
     
  17. duythanh2006

    duythanh2006 Advanced Member

    Joined:
    17/8/10
    Messages:
    195
    Likes Received:
    1
    Location:
    Nhà Bè - Hồ Chí Minh
    Re: Ultra Low Cost (ULC) - EL84 Push Pull đã có PCB (P-124)

    Mong bác chủ xem sét kỹ nhé, em cũng sử dụng 6922 đó !
     
  18. Ultraline

    Ultraline Advanced Member

    Joined:
    14/8/09
    Messages:
    4.757
    Likes Received:
    36
    Re: Ultra Low Cost (ULC) - EL84 Push Pull đã có PCB (P-124)

    Vak thực tế không vượt qua Vak = 130V của tadasheet bóng 6922 đâu ạ, bác xem cái bảng điện thế chuẩn của em là thấy ngay ấy mà. :mrgreen:
     

    Attached Files:

  19. Ultraline

    Ultraline Advanced Member

    Joined:
    14/8/09
    Messages:
    4.757
    Likes Received:
    36
    Re: Ultra Low Cost (ULC) - EL84 Push Pull đã có PCB (P-124)

    Bác yên tâm làm,có gì em chịu cho :wink:
     
  20. anhlongtranf

    anhlongtranf Advanced Member

    Joined:
    10/2/09
    Messages:
    1.313
    Likes Received:
    4
    Re: Ultra Low Cost (ULC) - EL84 Push Pull đã có PCB (P-124)

    Vấn đề của bác này có thể nằm ở tụ nối tầng hoặc OPT. Thay thử tụ khác xem sao. Cái mạch này lắp cái keu oang oang ngay mà.
     
  21. audiofind

    audiofind Advanced Member

    Joined:
    14/4/08
    Messages:
    605
    Likes Received:
    1
    Re: Ultra Low Cost (ULC) - EL84 Push Pull đã có PCB (P-124)

    color]
    [/quote]

    Cám ơn bác! 3000 vòng, air gap 0.6 đo được hơn 10H 1 ít, 2700 vòng đo được 8.5H :lol: (em đã làm và đo rồi). Làm cục choke này hao dây quá. Nếu cho dự án này, đề nghị các bác mua dây cỡ từ 0,28 đến 0,3mm cho đỡ hao "xiềng". Số vòng quấn tương tự.
     
  22. TQ_Audio

    TQ_Audio Advanced Member

    Joined:
    8/2/07
    Messages:
    310
    Likes Received:
    134
    Re: Ultra Low Cost (ULC) - EL84 Push Pull đã có PCB (P-124)

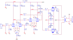
    Nếu theo các mức điện áp trên sơ đồ của bác Ultraline thì tầng driver có Uak = 71 V, Ia (tính nửa bóng) = 2,5 mA theo datasheet Ug = - 2,5 V nhưng trên sơ đồ thì Ua của tầng trước = 104 V và Uk của tầng driver = 114 V => Ug = - 10 V?. To bác Ultraline em thắc mắc chỗ đỏ đỏ này.
    Datasheet Tube 6922/E88C http://www.wooaudio.com/docs/tube_data/6922(E88CC).pdf
     

    Attached Files:

  23. Ultraline

    Ultraline Advanced Member

    Joined:
    14/8/09
    Messages:
    4.757
    Likes Received:
    36
    Re: Ultra Low Cost (ULC) - EL84 Push Pull đã có PCB (P-124)

    Bác thắc mắc rất đúng,chổ này em ghi dựa vào thực tế:

    - Bóng em lắp thực tế chổ này Ugk cũng gần 10V và em ghi theo thực tế đo kiểm,em làm tròn chẳng 10V,tối qua bác mrhung751 cũng đo cái ampli chạy bóng 6922 chổ đó vẫn Ugk là 10V.
    Em cũng còn một ít bóng 6922 và nó không đúng với data trong trường hợp Ugk này.

    Code:
    xuanhung751 (10/4/2010 10:52:10 PM): ok
    ultraline.vnav (10/4/2010 10:52:20 PM): chân số 1 của T3 là bao nhiêu Volt?
    xuanhung751 (10/4/2010 10:53:10 PM): 185
    ultraline.vnav (10/4/2010 10:53:36 PM): vậy katot của T3 là bao nhiêu(chân số 3)
    xuanhung751 (10/4/2010 10:54:57 PM): 8v
    ultraline.vnav (10/4/2010 10:55:07 PM): k đúng
    ultraline.vnav (10/4/2010 10:55:27 PM): lưới của T3 đấu thằng anot của T4
    ultraline.vnav (10/4/2010 10:55:34 PM): nên lưới T3 là 140V
    ultraline.vnav (10/4/2010 10:55:43 PM): anot T3 là 185V
    ultraline.vnav (10/4/2010 10:56:08 PM): ka tot nó phải là #140v thì mới đúng
    ultraline.vnav (10/4/2010 10:56:43 PM): đo lại lần nữa giúp em
    xuanhung751 (10/4/2010 10:56:45 PM): em nham
    xuanhung751 (10/4/2010 10:56:51 PM): no la 150v
    ultraline.vnav (10/4/2010 10:56:54 PM): ok
    ultraline.vnav (10/4/2010 10:56:58 PM): hợp lý rồi
    xuanhung751 (10/4/2010 10:57:01 PM): Chan 3 cua den T4
    - Bóng công suất cũng y như vậy đó,bác xem:


    Không bác nào lắp xong với dòng tĩnh là 50mA mà nó có Ugk là 7.5 như trong datasheet cả,thông thường Ugk nó phải là 12-22V. :roll:

    Em hiểu việc sai lệch này là chuyện bình thường như mosfet bị trôi Ugs vậy thôi,nó trôi nguyên cụm(trôi 1 cách đồng đều/tuyến tính) nên cũng không ảnh hưởng gì đến kết quả tính toán. :mrgreen:
     

    Attached Files:

    • 12.GIF
      12.GIF
      File size:
      47,1 KB
      Views:
      429
  24. TQ_Audio

    TQ_Audio Advanced Member

    Joined:
    8/2/07
    Messages:
    310
    Likes Received:
    134
    Re: Ultra Low Cost (ULC) - EL84 Push Pull đã có PCB (P-124)

    To bác Ultra: Hix em chua tìm du linh kiên de ráp nên phang chút lí thuyêt em hoc mót duoc trên 4rum vào. Có bác em sáng da thêm chút ít.
     
  25. Danganh97

    Danganh97 Advanced Member

    Joined:
    18/4/08
    Messages:
    819
    Likes Received:
    2
    Re: Ultra Low Cost (ULC) - EL84 Push Pull đã có PCB (P-124)

    -Bác Ultraline và các Bác ơi ampli EL84 của Em hiện giờ vẫn đang chạy khá tốt rồi nhưng mà nó bị tật này mà mấy hôm nay rồi Em để ý thì thấy ở mấy đèn EL84 đó là khi bắt đầu bật điện lên thì nó có hiện tượng đốt tim của đèn này đỏ trước đốt tim của đèn kia(hiện đốt tim el84 Em đang mắc nối tiếp nhau để Em chạy đ/tim 12,6v).
    -Vậy nó có bị ảnh hưởng đến đèn kô các Bác ơi?
     

Share This Page

Loading...