Ultra Low Cost (ULC) - EL84 Push Pull

Discussion in 'Đèn điện tử' started by Ultraline, 2/9/09.

  1. cuongnm

    cuongnm Advanced Member

    Joined:
    28/5/09
    Messages:
    2.502
    Likes Received:
    10
    Location:
    HLGA - GẦM...
    con r này không có dòng DC chảy qua mà bs ! vô tư đi . bs nên đốt tim cả đám đèn 48h rồi test tiếp !
     
  2. tcqanh

    tcqanh Advanced Member

    Joined:
    11/9/07
    Messages:
    8.015
    Likes Received:
    92
    Location:
    Q3, Sài Gòn
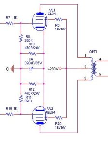
    đó là con trở số 6 và 20. em hơi nhác tay vì trở 0.25 của em nhỏ con quá :D . bác chủ thiết kế 1w chắc có lý do của nó. trở thoát catot hơi nóng, nên các bác lưu ý dùng quát to một tí. em dùng 3W nên yên tâm. :wink:


    nhìn thiết kế này giống ultralinear quá các bác nhỉ ?
     

    Attached Files:

  3. ddinhchi

    ddinhchi Advanced Member

    Joined:
    8/1/09
    Messages:
    1.045
    Likes Received:
    13
    Location:
    Ha Noi
    Em dùng con này tận 6,5W nên chắc là yên tâm rồi, chỉ sợ nó không nóng thì không hay thôi :lol: . Có điều là em vẫn chưa có OPT + vỏ máy nên vẫn phải chờ :( .
     
  4. tcqanh

    tcqanh Advanced Member

    Joined:
    11/9/07
    Messages:
    8.015
    Likes Received:
    92
    Location:
    Q3, Sài Gòn
    6.5W thì chân to quá, gắn thế nào bác ?

    em dùng trở AB 3 hay 5 quát gì đấy mà phải gọt bớt chân nhỏ đi với đút vào lỗ được.

    bác chủ giúp em trả lời thắc mắc dưới này nhé :D

    trở 0.25W trên dùng ổn, hay nhất thiết phải là 1W ?

    mạch này là ultralinear ?
     
  5. anhlongtranf

    anhlongtranf Advanced Member

    Joined:
    10/2/09
    Messages:
    1.313
    Likes Received:
    4
    0.25W rất ổn mà bác. Cái này không yêu cầu công suất cao, tác dụng của nó là để tránh tự kích. Mạch thường thấy thì con trở này thường phải đứng sau trở lưới. Cái này thì lại đứng trước...
    Mạch này chạy chế độ 5 cực. Lưới G2 được cấp cao áp 280V và giảm áp qua con trở 1k. khi đó áp tại g2 khoảng 275V.
     
  6. tcqanh

    tcqanh Advanced Member

    Joined:
    11/9/07
    Messages:
    8.015
    Likes Received:
    92
    Location:
    Q3, Sài Gòn
    thật vậy, em sờ mấy con trở này không thấy nóng.

    chiều nay nghỉ, em bật máy test trong 2 giờ. đo đạc cẩn thận. em ghi nhận một số điều sau :

    1. điện áp biến áp nguồn đo như sau :

    ngõ vào: 225V

    ngõ ra : cao áp 284V x2; đốt tim 5.4V; đốt tim 6922 là 6.75V; đốt tim EL84 là 6.5V.

    như vậy biến áp nguồn đạt tiêu chuẩn điện áp.

    2. điện áp sau khi qua đèn nắn là 350V DC; sau khi qua choke đạt 340V dc và sau khi qua trở giảm trải là 324V dc.

    như vậy so với thiết kế cao áp sau choke là 280V và sau trở tải là 270V, thì cao áp của em cao hơn khá nhiều.

    như vậy có ổn không các bác ?

    3. điện áp âm sau diode Zener với trở giảm tải 7.5K em đo được là -67V dc, theo thiết kế phải là - 100V dc. em dùng Diode Zener -140V, lẽ ra phải là diode -115V.

    như vậy chắc là không đạt hả các bác ? đây có phải lý do làm gain volume nhỏ vì giảm hệ số khuếch đại đèn đầu ?

    giải pháp là giảm trở giảm áp bao nhiêu để đạt -100V ?

    gởi các bác vài tấm hình cho xôm :D



    khung máy trên hình là bên trong, khi nào sản phẩm đạt yêu cầu em sẽ ốp gỗ và nhôm phay bên ngoài nhìn cho nó hí èn :D
     
  7. tcqanh

    tcqanh Advanced Member

    Joined:
    11/9/07
    Messages:
    8.015
    Likes Received:
    92
    Location:
    Q3, Sài Gòn
    schema nguồn đây ạ. các bác xem hộ em nhé
     

    Attached Files:

  8. cuongnm

    cuongnm Advanced Member

    Joined:
    28/5/09
    Messages:
    2.502
    Likes Received:
    10
    Location:
    HLGA - GẦM...
    to bs : b+ cao tiếng chi tiết , tốt :lol: . đo vôn ở catot (uk) đèn cs iem xem nào !
    r46 = 5,6k/ 5w = 0k
    NOTE : đi dây NGẮN VÀ GỌN NHẤT CÓ THỂ !
     
  9. tcqanh

    tcqanh Advanced Member

    Joined:
    11/9/07
    Messages:
    8.015
    Likes Received:
    92
    Location:
    Q3, Sài Gòn
    cao áp cao quá có làm đèn mau tèo không bác ?

    đo Katot là chân đèn số mấy bác ui ?

    trước mắt dây dợ kinh quá. riêng OPT của em dư ra 4 dây (2 dây 10k và dây 4-16 Ohm) cho mỗi bên nên chả biết nhét vào đâu. em sẽ hớt tóc, cạo râu, tút cho cháu nó lại khi hoàn thiện. :wink:

    em chưa hiểu dòng màu đỏ. bác giải thích hộ em.tức là em thay con 22k bằng con 5.6K hả bác ?

    em đo áp sau con trở 22k là 202V ac.
     
  10. cuongnm

    cuongnm Advanced Member

    Joined:
    28/5/09
    Messages:
    2.502
    Likes Received:
    10
    Location:
    HLGA - GẦM...
    :lol: to bs : cứ thoải mái đi , el84, 6h23 còn nhiều lắm !
     
  11. tcqanh

    tcqanh Advanced Member

    Joined:
    11/9/07
    Messages:
    8.015
    Likes Received:
    92
    Location:
    Q3, Sài Gòn
    em hiểu rồi. áp này bi nhiêu là đạt bác cuongnm ơi ? hiện em đang dùng tụ 220uf xem thế nào.

    bác hay quá, em chụp hình cái núm đèn mà bác nhận ra đó là bóng 6h23. (thực tế là 1 cặp 6h23, 1 cặp ECC88) :wink:
     
  12. Onecent

    Onecent Advanced Member

    Joined:
    24/6/10
    Messages:
    1.712
    Likes Received:
    40
    Con zener 140V ghim áp DC là 140V nên trước D1 không thể có 202Vac được,bs đo lại AC trước D1(sau R42) giúp. Nếu nó gần bằng DC tại đầu zener => R42 tốt,D1 tốt.

    1. Trước D1 có 202Vac nhưng sau D1 chỉ có -67Vdc là D1 bị hỏng. Bs chú ý con diode nắn điện chỉ làm mất có 0.7V thôi chứ không thể mất đến hơn 100V được (em đang xem AC và DC có áp ngang nhau nhưng thực tế thì DC phải cao hơn AC). Hoặc bs đo DC đúng + D1 tốt nhưng AC đo nhầm.


    2. Nếu là nhầm AC thì AC đo đúng khoảng dưới 70Vac,vậy sụt áp qua R42 là 280-70 = 210Vac. Con trở là R46 = 22K,dòng trung bình qua nó là 210/22K = 10mA.

    10mA này thất thoát qua Zener khoảng 5mA(dùng để ghim áp),5mA còn lại là cung cấp cho 2 bóng visai.

    Bây giờ xem tổng dòng tải là 10mA + điện áp ngay đầu zener là 140V thì bác sĩ cần có sụt áp qua trở R42 là 280-140 = 140V,con trở cần dùng lúc này là 140/10mA = 14K,bác dùng con 10-12K là ok.

    Công suất con trở là 140 x 10mA = 1.4W,bác sĩ dùng con R42 =10K/3W là ok,nếu muốn không nóng ấm luôn thì dùng con 5W.

    3. Cao áp bác sĩ đo lại lúc máy chạy nóng xem là bao nhiêu V,nếu dưới 350V là dùng tốt không có vấn đề gì.
     
  13. cuongnm

    cuongnm Advanced Member

    Joined:
    28/5/09
    Messages:
    2.502
    Likes Received:
    10
    Location:
    HLGA - GẦM...
     
  14. tcqanh

    tcqanh Advanced Member

    Joined:
    11/9/07
    Messages:
    8.015
    Likes Received:
    92
    Location:
    Q3, Sài Gòn
    cao áp đang chạy nóng tầm 340V. em thấy ampli chạy bình thường :D


    để em đo lại cái vụ Zener mí được. chứ sụt áp kinh quá. nếu D1 hư thì mạch chắc không dẫn vi sai luôn nhỉ :wink:
     
  15. Onecent

    Onecent Advanced Member

    Joined:
    24/6/10
    Messages:
    1.712
    Likes Received:
    40
    D1 hư theo kiểu đứt => biến thành 1 con trở => gây sụt áp.

    D1 nối tắt thì AC sẽ chảy qua tụ C14 gây giảm(mất) áp DC,điện trở R42 sẽ sụt áp nhiều(không còn đo được 202Vac nữa).

    Vi sai có nguồn âm là có dẩn nhưng dẩn dòng bao nhiêu mA thì k biết. Cụ có cái schematic trước mặt cụ điền điện áp DC đo được trên các chân đèn rồi post lên thì giải quyết ...dể ẹc. :wink:
     
  16. Onecent

    Onecent Advanced Member

    Joined:
    24/6/10
    Messages:
    1.712
    Likes Received:
    40
    @BS: Bác lấy thêm 1 con 22K/2W hàn song song với con R42 = 22K/2W trong mạch,cắm điện lại đo DC ngay chân (-) của tụ C4,post điện thế đo được lên em xử lý giúp cho. :wink:
     
  17. tcqanh

    tcqanh Advanced Member

    Joined:
    11/9/07
    Messages:
    8.015
    Likes Received:
    92
    Location:
    Q3, Sài Gòn
    em đo đi đo lại nhiều lần. kết quả như sau :

    - điện áp vào 270V ac, điện áp trước D1 là 190V ac. áp sau D1 là 85V dc. áp sau R47 là - 62V dc.
    - em đã thay 3 con diode 4007 khác nhau, khác hãng. kết quả đo tương tự. điện áp sau diode là dc vì có chiều âm và dương khi đồng hồ báo.

    giờ thì em chán rồi... đi ngủ thôi. :(

    có khi nào do con Zener ghim áp là 85V chứ không phải điện áp cao hơn ?

    bà chủ tiệm nói con Zener em mua 140V mà, em đã tra data thì đúng 140V.

    ps: em đo 1 que chấm vào điểm mass bo ngay trung tâm (mass này nối với vỏ máy và đi xuống đất), 1 que chấm vào chân linh kiện khi đo DC. như vậy đúng chăng ?
     
  18. tcqanh

    tcqanh Advanced Member

    Joined:
    11/9/07
    Messages:
    8.015
    Likes Received:
    92
    Location:
    Q3, Sài Gòn
    bác xem lại giúp em R42 là 47K/ 2W. chỉ có con R46 là 22k/2W.
     
  19. Onecent

    Onecent Advanced Member

    Joined:
    24/6/10
    Messages:
    1.712
    Likes Received:
    40
    Em nghi cái đồng hồ k chính xác.

    Mai bác thay con R46 thành 10K/3W rồi đo lại giúp.

    Khả năng này cũng có,bác xem con R47 là 7.5K mà nó gây sụt áp là 85-62 = 23V,vậy dòng qua nó là 23/7.5K # 3mA,mổi 1 đèn visai ăn dòng 1.5mA là hơi thấp,bác làm sao cho áp chổ Zener tăng lên khoảng 140V là ok,có thể tháo bỏ zener xem có tăng áp đạt yêu cầu k?


    Bác đo như thế là đúng.

    Bác đúng,em nhầm.
    :wink:
    Bác song song với con R46 là đúng yêu cầu.
     
  20. motvisao25

    motvisao25 Advanced Member

    Joined:
    17/11/09
    Messages:
    355
    Likes Received:
    0
    Location:
    Bình Dương new city
    cái của em, chạy khoảng 10 phút, cao áp đo ngay sau chân choke là 365v (điện nguồn là 220v, biến áp ra 280 - 0 - 280), có cách nào cho cao áp về đúng thiết kế không bác, giúp em với thấy cái dòng màu đỏ thấy ớn ớn
     
  21. Onecent

    Onecent Advanced Member

    Joined:
    24/6/10
    Messages:
    1.712
    Likes Received:
    40
    Tăng dòng bias lên chút là nguồn thấp xuống thôi,bác thay 2 con trở catot 470 ohm/2W(của 1 kênh) thành 2 con 390 ohm/2W(của 1 kênh),nhớ đo lại điện áp catot tại vị trí trở vừa thay,chia điện áp này cho 195 (do 2 con 390//) thì ra dòng dẩn của 2 đèn,bác lại chia đôi thì ra dòng dẩn của 1 đèn. Dòng dẩn này dưới 35mA là an toàn. :wink:
    Em ví dụ đo được catot 14V => dòng dẩn 2 đèn là: 14/195 = 70mA,dòng dẩn của 1 đèn là 35mA => OK.
    Nếu trên giá trị này nhưng nhìn đèn không nóng đỏ thì cũng hát hò vô tư luôn. :wink:
     
  22. tcqanh

    tcqanh Advanced Member

    Joined:
    11/9/07
    Messages:
    8.015
    Likes Received:
    92
    Location:
    Q3, Sài Gòn
    túm lại là con diode 4007 của em có hư hay không ? vì em còn có 1 cái thôi đấy.

    nếu bác bảo đồng hồ em đo sai... thì em thua rồi. chẳng lẽ đo áp ac thì đúng... mà đo áp dc sai ráo hết ? trong khi đo cao áp vẫn tốt.

    mai em hàn thêm 1 con trở 22k/ 2W nữa vào R46.

    vi sai có hơn -60V mà biến áp kha khá nóng. nếu tăng lên hơn -100v chắc nướng mực hả bác ?
     
  23. metalhead

    metalhead Advanced Member

    Joined:
    15/2/07
    Messages:
    3.287
    Likes Received:
    31
    Vụ này em can các bác.
    Rg2 1W em thấy còn hơi nhỏ đó.
    Ở điều kiện tĩnh thì Ig2 không đáng bao nhiêu nên sụt áp và công suất tiêu tán trên R6 và R20 không đáng kể, nhưng ở điều kiện động thì khác đó.
    Bác sĩ thử mở nhạc to to 1 lúc xem Rg2 có cháy không :wink:
     
  24. motvisao25

    motvisao25 Advanced Member

    Joined:
    17/11/09
    Messages:
    355
    Likes Received:
    0
    Location:
    Bình Dương new city
    Hiện chưa thay trờ thì cato là 11v, để ngày mai mua 4 trở về em thay thử
     
  25. tcqanh

    tcqanh Advanced Member

    Joined:
    11/9/07
    Messages:
    8.015
    Likes Received:
    92
    Location:
    Q3, Sài Gòn
    em có thể không gắn đèn để test áp riêng cho cái mạch ổn áp vi sai được không các bác ? tháo bo ra, hút chì, hàn lắp vào thấy đau lưng quá chừng :(

    túm lại là ngày mai em làm gì :

    - gắn thêm trở 22k cho R46 ?
    - tháo diode Zener xem áp có lên hay không ?
    - mua đồng hồ mới ?

    mà có cần phải dùng Zener trong trường hợp vi sai này không nhể ?

    metalhead, em có dám bật nhạc to đâu nè :wink:
     

Share This Page

Loading...