Ultra Low Cost (ULC) - EL84 Push Pull

Discussion in 'Đèn điện tử' started by Ultraline, 2/9/09.

  1. Onecent

    Onecent Advanced Member

    Joined:
    24/6/10
    Messages:
    1.712
    Likes Received:
    40
    Không liên quan gì đến việc nóng/nguội của biến áp cả,dòng vẫn là nhiêu đó nhưng bác cho nó sụt áp ở chổ nào nhiều thì chổ đó....phát nhiệt(chắc chắn không phải sụt áp...trong biến áp) đúng y boong công thức P=UxI,nếu I cố định mà U tăng thì P tăng.

    Ok bác gắn thêm trở 22K// vào,bác có thể đo lúc chưa gắn bóng,có nguồn âm đủ thì gắn vào.
    Tháo Zener ra sẽ lên áp,nhưng lên bao nhiêu thì em...chưa tính.
    Không cần,để em suy nghĩ xem bác đo cách nào mà DC bé tẹo còn AC thì ...chà bá thế. :lol:

    Cần dùng,nếu bác chưa gắn đèn mà k có zener thì áp trên đường nguồn âm lên hơn 300V,khi đó một đống tụ trên nguồn này đi...chết hết.
     
  2. motvisao25

    motvisao25 Advanced Member

    Joined:
    17/11/09
    Messages:
    355
    Likes Received:
    0
    Location:
    Bình Dương new city
    Mà thay trở này thì có làm cho áp trên anot tất cả các đèn giảm không bác, vì áp sau choke cao nên em đo thấy trên anot của các đèn đều cao hơn so với chuẩn hết bác ơi. :(
     
  3. Onecent

    Onecent Advanced Member

    Joined:
    24/6/10
    Messages:
    1.712
    Likes Received:
    40
    Thì nguồn cao dẩn đến dòng bias mọi bóng đều cao lên 1 chút,nếu bác bias bóng công suất lên cao thì giảm cao áp=>giảm nguồn cho các bóng phía trước=>giảm dòng.

    Nhưng bác không cần quá quan tâm đến các bóng phía trước vì bác có thay đổi cao áp nó cũng chỉ ảnh hưởng 1 chút đến dòng tĩnh các tầng đầu thôi,lý do là có rất nhiều trở + tụ tham gia giảm áp,lọc nguồn...cấp cho tầng đầu rồi.
     
  4. motvisao25

    motvisao25 Advanced Member

    Joined:
    17/11/09
    Messages:
    355
    Likes Received:
    0
    Location:
    Bình Dương new city
    than kiu bác, có phải do áp cao nên em nghe tiếng kêu lẹt xẹt trong loa như volume bị hư không bác, hôm bửa em thử chỉ cắm 1 bên đèn thì bị vụ này, nhưng cắm 2 bên đèn thì chưa nghe. Mà bác ở nơi nào của Tung Của thế, có người nhà đang sang bên đó, không biết có nhờ mua được gì không
     
  5. Onecent

    Onecent Advanced Member

    Joined:
    24/6/10
    Messages:
    1.712
    Likes Received:
    40
    @All:

    Các Cụ chú ý là đừng kỳ vọng điện thế đo được sẽ y chang như giá trị bác Ul post vì có rất nhiều chuyện ảnh hưởng đến điện áp này. Nó khác biệt nhưng ở tầm mức hợp lý là chấp nhận được.

    1. Điện áp vào biến áp nguồn là 220V,ra là 280V-0-280 có nghĩa là cách nhau 560/220 = 2.5 lần nên nếu đầu vào giảm đi 10V (còn 210Vac) thì đầu ra giảm mất 25V,nếu đem nắn 25V này ra DC thì nó sẽ là 25x1.4142 = 35V nếu không có tải. Như vậy nguồn B+ thay đổi vài mươi volt so với điện áp bác Ul post là không cần quá quan tâm.

    2. Các bác dùng bóng có thông số khác trong mạch thiết kế nên bias cho nó cũng khác đi,các bác chỉ cần chú ý xem bác Ul sét mổi bóng là bao nhiêu mA,các bác thay trở sao cho nó đạt bấy nhiêu mA là ok chứ không cần phải máy móc làm cho nó giống y chang điện áp mà bác Ul post.

    3. Chuyện con zener,các bác có thể thay thế nó từ 100-140 V đều OK. vấn đề chính là dòng bao nhiêu mA sẽ chảy qua mổi bóng vi sai,để biết dòng này thì các bác đo điện áp bị sụt qua trở anot của 1/2 bóng vi sai,nếu nó cao thì giảm dòng lại,nếu nó thấp thì tăng dòng lên. Giảm dòng bằng cách tăng giá trị trở,tăng dòng bằng cách giảm giá trị trở(trở này nằm phía nguồn âm).

    4. Nếu không tự làm được thì đo giá trị điện áp trên tất cả các chân đèn,chân tụ lọc nguồn và điền vào schematic rồi post lên thì có người hướng dẩn xử lý...dể ẹc. :wink:
     
  6. tcqanh

    tcqanh Advanced Member

    Joined:
    11/9/07
    Messages:
    8.015
    Likes Received:
    92
    Location:
    Q3, Sài Gòn
    bàn một chút về việc sụt áp qua diode nắn D1. tại sao bo của em sụt hơn 100V khi qua diode này ?

    em đang nghi là tụ lọc C14 sau diode có vấn đề. tụ này em dùng tạm loại tháo máy. nếu tụ này rò sẽ gây sụt áp đến như vậy ?

    topic này dài quá. em không theo dự án này từ đầu nên có một số thay đổi em không biết hết được.

    em nghe nói có thay đổi trị số trở liên quan đến catot bóng pre hay gì gì đấy. các bác giúp em đính chính lại nhé.

    hiện tại em thấy gain hơi nhỏ.
     
  7. Onecent

    Onecent Advanced Member

    Joined:
    24/6/10
    Messages:
    1.712
    Likes Received:
    40
    Con tụ lọc không tốt có thể gây thiếu áp do tồn tại AC ngay đầu tụ lọc,thực tế nếu nhìn bằng OSC thì 2 đầu diode nắn điện không mất áp đến 100V nhưng sau diode vẫn tồn tại AC(do hỏng tụ lọc) nên đồng hồ đo để thang đo DC sẽ chỉ thị...trật lất.
     
  8. Onecent

    Onecent Advanced Member

    Joined:
    24/6/10
    Messages:
    1.712
    Likes Received:
    40
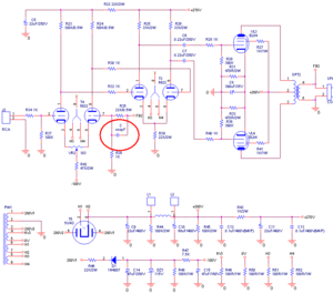
    Gain # R14/R17 = 22 lần,bác muốn tăng gain thì tăng R14.

    Muốn giảm gain thì giảm R14 :wink:
     

    Attached Files:

    • 1.GIF
      1.GIF
      File size:
      14,3 KB
      Views:
      723
  9. tcqanh

    tcqanh Advanced Member

    Joined:
    11/9/07
    Messages:
    8.015
    Likes Received:
    92
    Location:
    Q3, Sài Gòn
    nghi ngờ 2 tụ lọc cho nguồn vi sai bị hư. may quá trong nhà có sẵn 2 tụ mới 47uf 450V. em cố gắng nhét chúng vào đúng chổ. em ghi nhận một số điều sau. các bác giúp em giải quyết rốt ráo nhé.

    1. ở chế độ không gắn đèn, áp đo được sau diode D1 là - 165V.

    sau đó em gắn đèn vào, thì áp sau diode còn - 85V giống như ban đầu. áp sau trở 47 vẫn là -62 đến - 64V dc. em tiếp tục đo điện áp sau trở R21 và 42 là + 2.6 VDC (mức +2.6v dc em thấy âm lượng vừa phải nhất)

    áp như vậy ổn không ? em phải chỉnh thế nào ?

    2. mặc dù chỉnh vi sai 2 kênh bằng nhau, nhưng em thấy kênh bên phải (nhìn từ mặt bo có chữ) có âm lượng nhỏ hơn.

    đo áp Katot R10, 12 là 11.8 V. đo áp Katot R 31, 33 là 9.6V (bên nghe nhỏ hơn).

    cao áp 2 bên bằng nhau tầm 270V.

    kênh nghe nhỏ hơn thấy tụ lọc C5 nóng hơn đáng kể so với bên kia là C1.

    giải quyết sao các bác ơi ?

    thân,
     
  10. Onecent

    Onecent Advanced Member

    Joined:
    24/6/10
    Messages:
    1.712
    Likes Received:
    40
    Chứng tỏ là nó sụt áp qua R42 nhiều quá,bác song song với R42 1 con 22K/2W nữa là xong

    Tháo tụ C5 ra coi có tăng điện áp catot lên không? nếu tăng thì thay C5.

    Nó bị rỉ.
     
  11. tcqanh

    tcqanh Advanced Member

    Joined:
    11/9/07
    Messages:
    8.015
    Likes Received:
    92
    Location:
    Q3, Sài Gòn
    toàn mấy tụ tháo máy do bạn bè tặng không hà. híc :D

    thôi, để em thay tụ mới luôn cho chắc.

    nếu thay tụ mới mà áp catot không lên thì tính sao bác ui ?

    áp vi sai bao nhiêu là được ?
     
  12. Onecent

    Onecent Advanced Member

    Joined:
    24/6/10
    Messages:
    1.712
    Likes Received:
    40
    k lên được thì bác tráo bóng công suất qua chứ đâu có liên quan gì đến mạch,áp catot do dòng bias quyết định mà dòng bias ở đây là auto nên có can thiệp gì vào được đâu?

    Áp visai bác làm sao cho nó qua ngưởng -100V là ok.
     
  13. tcqanh

    tcqanh Advanced Member

    Joined:
    11/9/07
    Messages:
    8.015
    Likes Received:
    92
    Location:
    Q3, Sài Gòn
    tức là 1 trong 2 bóng công suất 1 kênh bị yếu quá nên bị sụt áp Katot ?

    may là em chuẩn bị 6 bóng 6p14 để cắm rút.
     
  14. cuongnm

    cuongnm Advanced Member

    Joined:
    28/5/09
    Messages:
    2.502
    Likes Received:
    10
    Location:
    HLGA - GẦM...
    em ko làm con ulc này , nhưng đã giúp chỉnh sửa 3 con cho 3 bác rồi . chốt hạ r46 = 6.8k / 5w đi bs !
     
  15. Onecent

    Onecent Advanced Member

    Joined:
    24/6/10
    Messages:
    1.712
    Likes Received:
    40
    Thay tụ C5 trước mới biết do bóng hay do tụ C5 rỉ.
     
  16. tcqanh

    tcqanh Advanced Member

    Joined:
    11/9/07
    Messages:
    8.015
    Likes Received:
    92
    Location:
    Q3, Sài Gòn
    ok anh, 5 quát thì khó nhét vào cái bo bé tẹo. mai em đi lùng cho trở này.

    anh cuongnm, em ở SG nên không liên lạc gặp anh được để xin xỏ linh kiện. tiếc :wink:
     
  17. trungz001

    trungz001 Advanced Member

    Joined:
    12/6/09
    Messages:
    927
    Likes Received:
    3
    Location:
    Q3 HCMC
    chà thế là em đc cứu rồi vì em mù tịt về cái ampli này co khi em ráp xong sẽ mang qua bác nhờ bác cắm điện giúp em nhé
     
  18. tcqanh

    tcqanh Advanced Member

    Joined:
    11/9/07
    Messages:
    8.015
    Likes Received:
    92
    Location:
    Q3, Sài Gòn
    thiết kế C5 là 22uf/ 250V. em có thể thay bằng tụ có trị số cao hơn được không, ví dụ > 200uf ?
     
  19. anhlongtranf

    anhlongtranf Advanced Member

    Joined:
    10/2/09
    Messages:
    1.313
    Likes Received:
    4
    Tụ này dùng để lọc nguồn cho đèn đầu, nếu vừa bác có thể cắm thoải mái. Các con tụ bị nóng có thể đã bị rò, bác nên quăng nó đi luôn. Áp con tụ này bác nên nâng cao lên khoảng 400V cho chắc. Do nguồn dùng đèn nắn chứ như thiết kế mà dùng nắn diod thì mấy con tụ này sẽ nổ tung trong vòng 2s. Vì khi bật máy đèn đầu chưa dẫn, áp nạp vào tụ lên rất nhanh và vượt ngưỡng chịu của tụ >> hỏng tụ.
    Nguồn âm không đủ áp có thể do con R46 quá cao, Bác phải giảm trị số con này để đủ cả dòng lẫn áp.
     
  20. tcqanh

    tcqanh Advanced Member

    Joined:
    11/9/07
    Messages:
    8.015
    Likes Received:
    92
    Location:
    Q3, Sài Gòn
    như vậy là tụ nắn cao áp C11 cũng có thể dùng trị số cao hơn nhiều được phải không bác ?

    nhà em có mấy tụ 470uf/ 450V em phải thay vào gấp thôi. có điều bo nhỏ quá, em phải câu dây ra ngoài :D
     
  21. Onecent

    Onecent Advanced Member

    Joined:
    24/6/10
    Messages:
    1.712
    Likes Received:
    40
    Như cụ Long nói là cần áp cao bác ơi,điện dung to tổ bố như thế nó sẽ phát sinh việc nạp lên rất chậm,dòng nạp lớn,nóng cháy trở nạp...

    Nếu bác muốn an toàn để thưởng xuyên rút bóng ra vào hoặc test không bóng thì dùng 22uF/400V hay gì đó là ok,không nên tăng điện dung,vừa gây xấu PCB vừa gây nguy hiểm cho linh kiện khác vừa lọc không tốt tần số cao...
     
  22. anhlongtranf

    anhlongtranf Advanced Member

    Joined:
    10/2/09
    Messages:
    1.313
    Likes Received:
    4
    Vâng. Thay con tụ C5 này thì chỉ cần tăng khả năng chịu áp. Không nên tăng điện dung vì nó quá thừa và làm cho việc nạp rất chậm, làm ảnh hưởng đến trở giảm áp (lúc mới mở máy thì nó dóng vai trò nạp tụ)
     
  23. Onecent

    Onecent Advanced Member

    Joined:
    24/6/10
    Messages:
    1.712
    Likes Received:
    40
    Cụ Long gở cái hình này xuống đi,để mọi người tưởng giá trị điện áp ghi trên đó là đúng thì rối tung lên nữa ạ.
    Em post hình khác cho.
     
  24. Onecent

    Onecent Advanced Member

    Joined:
    24/6/10
    Messages:
    1.712
    Likes Received:
    40
    Schematic
     

    Attached Files:

    • 2.GIF
      2.GIF
      File size:
      21,5 KB
      Views:
      412
  25. tcqanh

    tcqanh Advanced Member

    Joined:
    11/9/07
    Messages:
    8.015
    Likes Received:
    92
    Location:
    Q3, Sài Gòn
    em đã thay R46 bằng 2 con 11k/2w. kết quả là áp vi sai -137V. xem như đạt.

    em đã thay tụ C5. cao áp không tăng lên. đo áp Katot bóng công suất vẫn là 10Vdc(bên phía kênh nghe nhỏ hơn 1 tí), so với bên kia khoảng 12Vdc.

    em đã xem lại bóng công suất, hiện em đang test với bóng 6Pi15 chứ không phải 6pi14 như em nghĩ. bóng khá nóng, không đỏ cực.

    các bác tìm nguyên nhân chênh áp Katot dùm em.

    :D
     

Share This Page

Loading...