Ultra Low Cost (ULC) - EL84 Push Pull

Discussion in 'Đèn điện tử' started by Ultraline, 2/9/09.

  1. tcqanh

    tcqanh Advanced Member

    Joined:
    11/9/07
    Messages:
    8.015
    Likes Received:
    92
    Location:
    Q3, Sài Gòn
    đã làm rồi, xì càng nhiều hơn. thế mới chán đây.

    nếu xì, thì phải xì 2 kênh chứ. trong khi kênh bênh kia xì rất ít.
     
  2. Ultraline

    Ultraline Advanced Member

    Joined:
    14/8/09
    Messages:
    4.757
    Likes Received:
    36
    Thế là không phải tại em nhé,nếu tại em là xì như nhau chứ không phải bên vầy bên khác.

    Bác thử đổi OPT qua bên kia đi,nếu bị do OPT thì cách khắc phục là hàn cái tụ vào 2 chân anot của 2 bóng công suất(hàn ngay chổ OPT ấy).
     
  3. tcqanh

    tcqanh Advanced Member

    Joined:
    11/9/07
    Messages:
    8.015
    Likes Received:
    92
    Location:
    Q3, Sài Gòn
    đổi opt qua lại mắc công lắm.

    hàn tụ trị số bao nhiêu vậy ? em sẽ làm thử xem thế nào. nhưng em nghĩ chắc không phải opt vì opt cũa em là đồ hãng, còn mới lắm.

    lắp tụ này chắc là dễ vì em dùng domino nên cứ nhét chân tụ vào khe và siết ốc. :D
     
  4. Ultraline

    Ultraline Advanced Member

    Joined:
    14/8/09
    Messages:
    4.757
    Likes Received:
    36
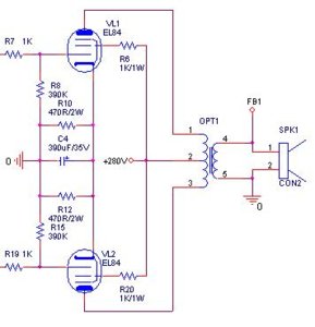
    Cái OPT đó nó 10K,cụ cắt cho em ở 40khz thì cái tụ hàn vào là C=1/(10.000x2x3.14x40.000) Farad,cụ đổi qua pF là nhân cho nó 10 mủ 9 nữa. Cụ tính đi,em không có máy tính. :wink:
     
  5. tcqanh

    tcqanh Advanced Member

    Joined:
    11/9/07
    Messages:
    8.015
    Likes Received:
    92
    Location:
    Q3, Sài Gòn
    kết quả là 4x10 mũ -10 Farrad = 400 pico F

    tụ này gắn vào vị trí số 1 và 3 phải không bác ?
     

    Attached Files:

  6. Ultraline

    Ultraline Advanced Member

    Joined:
    14/8/09
    Messages:
    4.757
    Likes Received:
    36
    OK
    Hàn vào chân 1 và chân 3 của OPT,cụ nhớ dùng con tụ có áp cao 1 chút khoảng 1KV là tốt nhất.
     
  7. tcqanh

    tcqanh Advanced Member

    Joined:
    11/9/07
    Messages:
    8.015
    Likes Received:
    92
    Location:
    Q3, Sài Gòn
    nên dùng tụ xịn hay là tụ TQ bác ơi ?
     
  8. datjbl

    datjbl Advanced Member

    Joined:
    17/6/10
    Messages:
    990
    Likes Received:
    1
    Location:
    The beginning of the Wind !
    Bác Un cho hỏi Fe bác gửi đến HN chưa vậy bác , em biết đang làm phiền bác, nhưng mong bác thông cảm, em dự định xong dứt điểm để còn đu theo bác cái vụ Preamp kia nữa . Cảm ơn bác nhiều !
     
  9. Ultraline

    Ultraline Advanced Member

    Joined:
    14/8/09
    Messages:
    4.757
    Likes Received:
    36
    Có tụ xịn thì chơi,không có thì tụ TQ cũng không sao,nhiệm vụ nó là dập bỏ cao tần trên 40Khz.
    Tính ra 400pF thì cụ dùng 390pF/1KV đi.
     
  10. mrhung

    mrhung Advanced Member

    Joined:
    25/2/10
    Messages:
    592
    Likes Received:
    1
    Có FE ra HN chưa cụ ơi
     
  11. Ultraline

    Ultraline Advanced Member

    Joined:
    14/8/09
    Messages:
    4.757
    Likes Received:
    36
    Có 11kg,mổi cụ lấy bao nhiêu,em chia ra rồi chút nữa có người gọi 2 cụ,pm cho em cái số cầm tay.
     
  12. mrhung

    mrhung Advanced Member

    Joined:
    25/2/10
    Messages:
    592
    Likes Received:
    1
    Em 5kg. số điện thoại 01229229224
     
  13. datjbl

    datjbl Advanced Member

    Joined:
    17/6/10
    Messages:
    990
    Likes Received:
    1
    Location:
    The beginning of the Wind !
    Bác nhớ để phần em FE đủ cho 2 cục OPT , hôm trước bác bảo 1,5 Kg / 1 OPT , vậy của em là 3 Kg đó nha bác , em pmm cho bác rồi đó , bác xem nha , số di động của em : 03203.503.444. Các bác trên này đố có di động dùng mạng như của em đấy :D
     
  14. garbolino

    garbolino Advanced Member

    Joined:
    28/3/07
    Messages:
    6.862
    Likes Received:
    11
    Location:
    ZVL Skalica
    Khẩn.
    Có mấy cụ bữa trước gửi hình mặt tiền chassis cho em, nhưng mấy cái PM đó nó bị .... trôi mất rồi, em tìm lại không được, chỉ còn 3 cụ là Đinhchi - Long đại ca và Mytho là em còn file, vậy cụ nào cần thì gửi gấp cho em nhá, em đang đạt đỉnh cao phong độ, mỗi ngày em xong ... 1 nốt nhạc rồi.
    Cuối tuần này sinh viên sẽ tốt nghiệp hết.

    Thêm tấm hình cho khí thế


    [​IMG]


    Cụ nào muốn coi chi tiết cụ thể hơn thì vào đây
    http://steeltd.weebly.com/
     
  15. duongnv

    duongnv Advanced Member

    Joined:
    15/9/09
    Messages:
    1.835
    Likes Received:
    305
    Location:
    Hưng Yên
    Nhìn số di động của bác em lại nhớ hồi công tác ở HD.
     
  16. motvisao25

    motvisao25 Advanced Member

    Joined:
    17/11/09
    Messages:
    355
    Likes Received:
    0
    Location:
    Bình Dương new city
    Em gửi cho cụ cái file word và cái file font vô cái Gmail của cụ chắc không mất đâu, cụ tìm lại dùm, file cũ của em không biết lưu nơi mô nữa
     
  17. garbolino

    garbolino Advanced Member

    Joined:
    28/3/07
    Messages:
    6.862
    Likes Received:
    11
    Location:
    ZVL Skalica

    Cám ơn bác nhắc nhở, giờ em mới nhớ là .... hình như em có cả mail, để em lục lại, chiều giờ cứ tìm trong PM của vnav mà quên mất vụ mình còn có YM. :lol:
     
  18. motvisao25

    motvisao25 Advanced Member

    Joined:
    17/11/09
    Messages:
    355
    Likes Received:
    0
    Location:
    Bình Dương new city
    em mới gửi lại mail yahoo của cụ nhé
     
  19. trungz001

    trungz001 Advanced Member

    Joined:
    12/6/09
    Messages:
    927
    Likes Received:
    3
    Location:
    Q3 HCMC
    hê chờ mãi chã thấ cụ nói năng giề tới cái hộp chụp BT nguồn của em bộ tính cho em xài chụp Kim Hằng thật à :evil:
     
  20. garbolino

    garbolino Advanced Member

    Joined:
    28/3/07
    Messages:
    6.862
    Likes Received:
    11
    Location:
    ZVL Skalica

    Đợi sinh viên tốt nghiệp xong cái đã cụ ơi, cứ cho em nó cởi truồng cho nó............... lỡng mợng :lol:
     
  21. garbolino

    garbolino Advanced Member

    Joined:
    28/3/07
    Messages:
    6.862
    Likes Received:
    11
    Location:
    ZVL Skalica
    Cụ Duy Thành cho em xin thông tin, các cụ còn lại em đã có.
     
  22. Ultraline

    Ultraline Advanced Member

    Joined:
    14/8/09
    Messages:
    4.757
    Likes Received:
    36
    Của em chắc khỏi làm hay sao mà chả thấy nói đến cái mặt em nhể. :twisted:
     
  23. garbolino

    garbolino Advanced Member

    Joined:
    28/3/07
    Messages:
    6.862
    Likes Received:
    11
    Location:
    ZVL Skalica

    Hôm trước kêu làm nhõn chữ ULC, giờ định đổi ý ah :mrgreen:
     
  24. Ultraline

    Ultraline Advanced Member

    Joined:
    14/8/09
    Messages:
    4.757
    Likes Received:
    36
    Đó,nói vậy mới chịu làm đó,của em là cứ làm ngon nhất có thể được,Cụ nhanh nhanh nhé,em đi chia mạch in được mà cụ chưa có chassis là chết với em. :lol:
    Hiện giờ chưa có tấm mạch in,hổm còn 1 tấm cuối bị đốc tờ chặn đường cướp mất rồi,cụ nào chưa lắp thì chia cho em với :roll: :lol:
     
  25. ddinhchi

    ddinhchi Advanced Member

    Joined:
    8/1/09
    Messages:
    1.045
    Likes Received:
    13
    Location:
    Ha Noi
    Của bác hiện còn 2 cái đang ở chỗ em, khi nào bác về HN thế?
    Còn bác thì vẫn nợ em cái ... ấy đấy nhé.
     

Share This Page

Loading...