Ultra Low Cost (ULC) - EL84 Push Pull

Discussion in 'Đèn điện tử' started by Ultraline, 2/9/09.

  1. Ultraline

    Ultraline Advanced Member

    Joined:
    14/8/09
    Messages:
    4.757
    Likes Received:
    36
    Cụ hơn em,em mới xỏ trở vào thôi,chưa động mỏ hàn mà mấy ổng kêu đóng topic. :roll: :lol:
     
  2. datjbl

    datjbl Advanced Member

    Joined:
    17/6/10
    Messages:
    990
    Likes Received:
    1
    Location:
    The beginning of the Wind !
    Hờ hờ , cụ đưa PCB em gắn giúp cho nhanh, hờ hờ , đưa Fe em quấn cho lên tay , hờ hờ , roài em nghe cho lên tai , hờ hờ
     
  3. Ultraline

    Ultraline Advanced Member

    Joined:
    14/8/09
    Messages:
    4.757
    Likes Received:
    36
    201 rồi các cụ ơi,spam dử quá mà :roll:
     
  4. datjbl

    datjbl Advanced Member

    Joined:
    17/6/10
    Messages:
    990
    Likes Received:
    1
    Location:
    The beginning of the Wind !
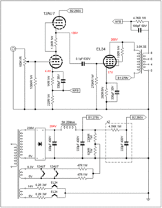
    Cụ Ul xem giúp em cái sơ đồ này thế nào, em đang máu 1 em này cho cái center của em , nếu được cụ cho em cách tính OPT SE này cụ nha , cảm ơn cụ nhiều .
    Ai đu theo em nào , nhờ cụ Ul làm PCB luôn :D
    @ Cụ anhlongtranf có đi qua giúp em sơ đồ quấn OPT em này với , loa của em 4-6-8 ohm thôi cụ ah , em dốt quá, cảm ơn cụ nhiều !
     

    Attached Files:

  5. anhlongtranf

    anhlongtranf Advanced Member

    Joined:
    10/2/09
    Messages:
    1.313
    Likes Received:
    4
    Mạch này công suất yếu xìu bác ơi. Không qua 3W đâu. Bác cho G2 đường UL có thể lên đến 8W đó mà nghe các cao thủ nói là vawnx tuyến tính nhé.
     
  6. Acuti

    Acuti Advanced Member

    Joined:
    13/12/05
    Messages:
    882
    Likes Received:
    388
    Location:
    Sài Gòn - Hà Nội
    có cụ nào có sơ đồ quấn OPT EL84 PP k cho em xin để ngâm cứu, đu theo dự án này với ạ!
     
  7. datjbl

    datjbl Advanced Member

    Joined:
    17/6/10
    Messages:
    990
    Likes Received:
    1
    Location:
    The beginning of the Wind !
    Em đã gửi cho cụ cái File cách tính OPT SE , PP roài đó, cụ nhận được chưa vậy, cụ dựa vào đó tính thử xem sao " Dưng mà em có File đó , em cũng chưa thử bao giờ " :D
    @ Cụ Anhlongtranf : ý cụ là nhưthees này đúng kô ạ, dưng mà thế này thì vẫn là P.P mà , em định dùng SE để lợi dụng đặc tính trung âm của nó.
    @ Cụ Ul ơi , có file đính kèm đó, có 50 quả nhưng chẳng làm được gì , em tra roài, sao thằng cha taiwan kia nó vẫn mua nhể cụ :eek:
     
  8. Acuti

    Acuti Advanced Member

    Joined:
    13/12/05
    Messages:
    882
    Likes Received:
    388
    Location:
    Sài Gòn - Hà Nội
    dạ file đó em cũng đọc qua rồi , nhưng có bác đã thử nghiệm thành công rồi thì áp dụng luôn cho nhanh. có lẽ em thử thay đổi cách bố trí layer, và output thêm cổng 16ohm xem sao ??? :)
     
  9. tcqanh

    tcqanh Advanced Member

    Joined:
    11/9/07
    Messages:
    8.015
    Likes Received:
    92
    Location:
    Q3, Sài Gòn
    cái mạch dùng 1 bóng kép vừa làm tầng đầu, vừa đảo pha là giống cái mạch 6p1p trước kia của cụ UL đó. bác lăn tăn quá , khổ thân chưa :D
     
  10. luatvista

    luatvista Advanced Member

    Joined:
    2/7/08
    Messages:
    902
    Likes Received:
    5
    Em vừa thử thay bóng công suất, Tungsram thay bằng Tesla. Ổn quá, nhưng vậy là sao các bác nhỉ, cái vụ rột rẹt một bên có phải tại tiếp xúc giữa chân đèn và đế đèn không vậy ta?
    Lấy RP7 rửa chân đèn xem sao nha các bác, có ai can em không? :lol:
     
  11. <NQH>

    <NQH> Advanced Member

    Joined:
    14/1/09
    Messages:
    293
    Likes Received:
    0
    Thế còn bóng Tungsram bác để làm gì nhỉ (cho em mượn nghe thử) :lol:
     
  12. luatvista

    luatvista Advanced Member

    Joined:
    2/7/08
    Messages:
    902
    Likes Received:
    5
    Bác thích thì em để lại cho bác ạ. Bóng mới tinh, em đang chạy rà, hộp đầy đủ ạ. Nghe rất tốt ạ. Còn mờ sương. Giao lưu là chính thôi ạ. :lol:
     
  13. datjbl

    datjbl Advanced Member

    Joined:
    17/6/10
    Messages:
    990
    Likes Received:
    1
    Location:
    The beginning of the Wind !
    Cụ Ul xemcais ảnh này nè , OPT SE nó hàn lại luôn nè , bẩm cụ : Cụ đưa OPT làm hàng loạt roài hàn lại đê :D
    Oạch , File này có 111 KB nhưng lại vượt tiêu chuẩn điểm ảnh , đến bó tay ....
    Híc em vừa sửa được file roài, càng ngày học được càng nhiều cụ nhể :mrgreen:
     

    Attached Files:

  14. Ultraline

    Ultraline Advanced Member

    Joined:
    14/8/09
    Messages:
    4.757
    Likes Received:
    36
    Đồ hãng hay đồ tự chế cụ ui. :roll:
    Hãng hàn là em chơi à,em có máy hàn đẹp như mơ mừ :lol:
     
  15. datjbl

    datjbl Advanced Member

    Joined:
    17/6/10
    Messages:
    990
    Likes Received:
    1
    Location:
    The beginning of the Wind !
    Hãng đó cụ ơi , của âu châu đó , cụ chơi đi , em đăng ký một cặp cho EL84 PP nha , ghép EI quay đầu nè , sơ đồ quấn của cụ anhlongtranf đó , máy hàn của cụ có phải loại dùng cao tần để hàn kô , em vào xưởng của Jame roài , nó có dùng loại đó , nếu đúng vậy thì ổn .
    cụ có tin Toiroidal cắt kô , em chưa đục ra nên kô biết , nhưng cái hình đó thì chắc 100 %, em có nó trong tay mà , nhưng chiều nay em đấy đi ở roài !
    Cụ nhận được mail chưa?
     
  16. cuongnm

    cuongnm Advanced Member

    Joined:
    28/5/09
    Messages:
    2.502
    Likes Received:
    10
    Location:
    HLGA - GẦM...
    bác dạtbl làm ơn chụp cái ảnh ngang sườn em xem cái , sao cho nhìn rõ đường hàn . đội ơn bác !
     
  17. datjbl

    datjbl Advanced Member

    Joined:
    17/6/10
    Messages:
    990
    Likes Received:
    1
    Location:
    The beginning of the Wind !
    Đính có 4 cái Fe đầu của đường hàn dưới , đường hàn trên chơi nguyên vạch , em cho vào máy đưa xuống dưới nhà trả khách roài cụ ơi , EL34SE đó , dưng mà lần đầu tiên cùng hãng đưa em 2 loại OPT khác nhau , bó tay chưa cụ .
    Cụ chưa trả lời mấy vấn đề em hỏi cụ ở bên dự án của bác sĩ đâu nha , em qua ngắm xưởng của cụ được kô? Ngày xưa em có quen một cụ làm giám đốc bảo hành của Hanel , tên giống cụ, nếu đúng là cụ thì khi gặp nhau sẽ nhận ra cụ ngay :D
    @Cụ Ul dow cái này xuống roài giải thích em cái , nó đi kèm cái ảnh trên , vậy là sao, em bó tay với em tiếng ĐỰC thì phải
     
  18. cuongnm

    cuongnm Advanced Member

    Joined:
    28/5/09
    Messages:
    2.502
    Likes Received:
    10
    Location:
    HLGA - GẦM...
    úi .. iem mới có 18 tuổi ! :lol: sao làm gd hanel được . 10h sáng mai mời cụ ra 2b thịnh yên cofe
     
  19. Ultraline

    Ultraline Advanced Member

    Joined:
    14/8/09
    Messages:
    4.757
    Likes Received:
    36
    Bên em hàn là siêu đẹp luôn á :wink:
     
  20. Ultraline

    Ultraline Advanced Member

    Joined:
    14/8/09
    Messages:
    4.757
    Likes Received:
    36
    Em nhận mail rồi,file đúng là cái em cần nhưng cụ in ra pdf thì làm sao mà em nạp cho chú IC đó được,cụ gửi em file.hex thì em mới nạp được. :wink:
     
  21. datjbl

    datjbl Advanced Member

    Joined:
    17/6/10
    Messages:
    990
    Likes Received:
    1
    Location:
    The beginning of the Wind !
    Cụ nhận được mail chưa mà kô báo lại để em còn biết ? Cụ dow cái File kia xuống roài xem giúp em, tụi nó đưa tài liệu kèm theo cái OPT , tụi nó hỏi có muốn trangbij phòng quấn OPT kô nó cho thiết bị ... Dưng mà sếp em kêu kô có người và cũng kô thích, bó tay với cụ này.
    Cụ phải nập mã code đó trong sofwave của cụ chứ , hôm nay chủ nhật em kô vào được nó đâu, để em xem thử thế nào , nó đưa em có vậy thoai, dưng mà em sẽ cos gắng .
    @Cụ cuongnm , sáng mai em qua cụ mà cụ mấy giờ làm việc ? chắc cụ Ul về HN hay đến đó hả , vì cụ Ul có cái KOK gần đó !
     
  22. Ultraline

    Ultraline Advanced Member

    Joined:
    14/8/09
    Messages:
    4.757
    Likes Received:
    36
    File nào em cũng nhận hết rồi,cụ vào mail xem lại em hỏi gì ở trỏng kìa. :roll:
    Thứ tiếng quỷ quái này em có hỉu đâu :lol:
    Em biết nó là file để tính biến áp nhưng từ từ ngâm cứu chứ em nhìn mấy chữ đó như bò coi cải lương. :lol:
     
  23. datjbl

    datjbl Advanced Member

    Joined:
    17/6/10
    Messages:
    990
    Likes Received:
    1
    Location:
    The beginning of the Wind !
    Cụ Ul : Cụ nạp code vào nó bằng điều khiển hay sao, hay bằng cái gì , em đang có File .Zip nó vừa gửi ,nhưng mà em bung ra thấy có nhiều chủng loại , đa dạng hãng , nên em kô biết có đúng của cụ kô , của em em dựa vào cái diều khiển của M10 roài nạp , bó tay với cụ, cụ kô nói rõ thì em bó ... luôn :D
    "Vấn đề chính là từ thực tế là RTI thiết kế tích hợp không hỗ trợ RC5 tiêu chuẩn theo cách Philips ProntoEdit hiện: Trong ProntoEdit, cho một lệnh nào đó, bạn có thể nhấn "RC 5 / 6" nút và nhập mã RC5 (hệ thống và lệnh số) như Goldmund xác định họ, và tất cả mọi thứ hoạt động hoàn hảo. Trong thiết kế RTI tích hợp bạn buộc phải hoặc là tìm hiểu nó, hoặc chỉ định nó trong một định dạng Hex. Nhưng các phần mềm RTI không có vẻ để xử lý các bit này điều khiển, do đó, một trong hai lệnh trên sẽ bị từ chối.

    Các cách giải quyết mà chúng tôi đề nghị là chuyển đổi RC5 lệnh để định dạng RTI Hex (Chúng tôi sử dụng makehex) cho cả hai mã có và không kiểm soát bit thiết lập. Sau đó, trong thiết kế tích hợp, bạn có thể sử dụng "Chuyển IR Code" để gửi cả mã số cách khác từ một nút. Chúng tôi đã thử nghiệm giải pháp này để làm việc đáng tin cậy.

    Nhược điểm là bạn phải tạo ra số lượng lệnh hai lần cho điện thoại của bạn trong thư viện IR của bạn. Chúng tôi đã cung cấp tất cả các Metis 10 ở RTI Hex dạng bình thường (không có kiểm soát bit thiết lập) và lẻ (với điều khiển bit thiết lập)."
    Cụ coi nó giải thích với em đó !
     
  24. Ultraline

    Ultraline Advanced Member

    Joined:
    14/8/09
    Messages:
    4.757
    Likes Received:
    36
    Thì mail cho em cái file.zip đó đê. Em nạp bằng cổng RS232 thẳng mà không phải qua modul gì ráo trọi á,cụ cho là em tự biết file nào dùng để làm gì liền hà. :wink:
     
  25. datjbl

    datjbl Advanced Member

    Joined:
    17/6/10
    Messages:
    990
    Likes Received:
    1
    Location:
    The beginning of the Wind !
    Vậy cụ vào mail đi , nếu kô được quay lại đây cho em biết, thằng kia đang online qua yahoo , nếu cần em hỏi nó makehex.zip có chứa một tệp thi hành.luôn . Trời , cụ quay về đèn có phải đỡ phức tạp hơn kô ?
    makehex.zip có chứa một tệp thi hành. Vì lý do an ninh, Gmail không cho phép bạn gửi loại tệp này.
    Nó báo vậy đó cụ , vậy là em và cụ phải nghĩ cách khác , em thì lấy trực tiếp tren Web của em :D
    Híc , cụ vào mail đi , gmail kô cho nhưng yahoo cho , vậy mới khó nói chứ !
     

Share This Page

Loading...