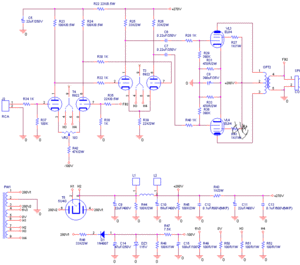
Ultra Low Cost (ULC) - EL84 Push Pull

Discussion in 'Đèn điện tử' started by Ultraline, 2/9/09.

  1. ddinhchi

    ddinhchi Advanced Member

    Joined:
    8/1/09
    Messages:
    1.045
    Likes Received:
    13
    Location:
    Ha Noi
    Thế thì lúc nào bác tặng em 1 cặp 220uf/16v đi, em đo áp 2 đầu trở cathode chỉ khoảng 8v thôi :) .
     
  2. cuongnm

    cuongnm Advanced Member

    Joined:
    28/5/09
    Messages:
    2.502
    Likes Received:
    10
    Location:
    HLGA - GẦM...
    dễ ẹt ! có ngay ! mời bác 0932 333 445
     
  3. ongkhoi

    ongkhoi Advanced Member

    Joined:
    5/12/09
    Messages:
    266
    Likes Received:
    5
    E nhanh tay đăng ký chú tụ dầu ạ!Bác tcqa dàn xếp luôn trong này cho gọn nhé :D :lol:
     
  4. garbolino

    garbolino Advanced Member

    Joined:
    28/3/07
    Messages:
    6.862
    Likes Received:
    11
    Location:
    ZVL Skalica

    Tụ tị hình như Nam tiến hết rồi cụ ơi.
     
  5. ongkhoi

    ongkhoi Advanced Member

    Joined:
    5/12/09
    Messages:
    266
    Likes Received:
    5
    [quote :lol:[/quote]


    Tụ tị hình như Nam tiến hết rồi cụ ơi.[/quote]
    Ày.Sao Nam tiến nhanh thế?Vậy thì thiệt thòi cho bọn e ngoài Bắc rồi :roll:
     
  6. tcqanh

    tcqanh Advanced Member

    Joined:
    11/9/07
    Messages:
    8.015
    Likes Received:
    92
    Location:
    Q3, Sài Gòn
    cụ Cuongnm có nhã ý tặng 10 bác trong danh sách đang ký đợt trước mỗi người 1 tụ dầu cổ, trị số 10uf/500V, date code năm 65-66. em chỉ nhớ vài người. em đã hỏi thăm, có người nhận, có người thì tặng lại em.

    các bác nào trong danh sách ấy muốn nhận thì liên hệ em nha. sáng mai em có mang theo một số tụ đi liện hoan Preampli tại Thủ Đức. nếu bác nào không nhận thì xem như tụ này em đem đi ráp ampli hết :D
     
  7. cuongnm

    cuongnm Advanced Member

    Joined:
    28/5/09
    Messages:
    2.502
    Likes Received:
    10
    Location:
    HLGA - GẦM...
    Em cập nhật lại, chỉ có 10 phần bằng nhau thôi nha các cụ

    1. lynhan159
    2. luatvista
    3. ssass
    4. tcqanh
    5.motvisao25
    6. Sibachao
    7. NQH
    8. trungz001
    9. audiofind
    10. Garbo
    Hết


    tìm thấy ds rồi này , bác sĩ ơi !
     
  8. <NQH>

    <NQH> Advanced Member

    Joined:
    14/1/09
    Messages:
    293
    Likes Received:
    0
    Em thì em ... lấy tụ bác ạ. Chủ Nhật em ghé nhà bác sỹ nhận nhé, cảm ơn các bác
     
  9. tcqanh

    tcqanh Advanced Member

    Joined:
    11/9/07
    Messages:
    8.015
    Likes Received:
    92
    Location:
    Q3, Sài Gòn
    nguyên ngày mai em tham gia liên hoan preampli diy tại Thủ Đức. bác rảnh ghé chơi, cổ vũ cho phong trào diy nước nhà. em mang theo tụ cho các bác khác. bác sẽ nhận ở đó luôn nha.

    thân,
     
  10. luatvista

    luatvista Advanced Member

    Joined:
    2/7/08
    Messages:
    902
    Likes Received:
    5
    Thanks. Received.
     
  11. lam_swc

    lam_swc Advanced Member

    Joined:
    24/9/09
    Messages:
    56
    Likes Received:
    3
    Bóng này bây giờ khoảng bao nhiêu 2 cặp vây?
     
  12. ddinhchi

    ddinhchi Advanced Member

    Joined:
    8/1/09
    Messages:
    1.045
    Likes Received:
    13
    Location:
    Ha Noi
    Không biết bác hỏi "bóng này" là bóng nào? Nếu là 6P14P thì nó khoảng 100k 1 cặp ạ.
    Nhân tiện các bác cho em hỏi thay R6, R20, R27, R41 bằng con trở 470R thì có được không ạ?
     
  13. tcqanh

    tcqanh Advanced Member

    Joined:
    11/9/07
    Messages:
    8.015
    Likes Received:
    92
    Location:
    Q3, Sài Gòn
    lâu lắm rồi không ai vào topic này chứng tỏ tình trạng ampli của mọi người đều ổn :D

    nghĩ lại thấy hơi tức cho bác thiết kế. em làm xong cả 2 cái ampli EL84 này, mà cả hai lại khác thiết kế quá trời :D

    bác ddinhchi, bác có thể thay trở 1k như bác nói thành trờ từ 100 đến 500 ohms. trở này có tác dụng giảm áp chút đỉnh cho lưới G2 thôi (giảm vài đến chục volt cho vui :lol: ). thậm chì bác bỏ luôn trở này, đấu thẳng cũng ok luôn miễn là B+ đừng quá cao >350V.
     
  14. trungz001

    trungz001 Advanced Member

    Joined:
    12/6/09
    Messages:
    927
    Likes Received:
    3
    Location:
    Q3 HCMC
    bác sĩ ui tụ của em đâu rùi :mrgreen:
     

    Attached Files:

  15. mrhung

    mrhung Advanced Member

    Joined:
    25/2/10
    Messages:
    592
    Likes Received:
    1
    Các bác cho em hỏi con điện trở R41(1k/1w chỗ G2 của con EL84 ) của em nó bị cháy. Đo điện áp khi chưa cắm bóng EL84 thì bình thường nhưng cắm vào lại chị cháy một kênh. em đã thử nhưu sau
    Đã đổi đèn,
    Đo chân 9 đèn EL84 thì không thông với mass,
    Tháo tụ nối tầng ra ok không bị cháy
    Thay trở 1k/3W vẫn không ăn thua
    Điện áp khi chưa cắm đèn ở G1=0, G2=300v, A=300v (2 bóng trên một kênh như nhau và giống kênh còn lại)

    các bác cho em hỏi cái này cháy nguyên nhân do đâu ạ?
     

    Attached Files:

    • 2.GIF
      2.GIF
      File size:
      21,2 KB
      Views:
      559
  16. datjbl

    datjbl Advanced Member

    Joined:
    17/6/10
    Messages:
    990
    Likes Received:
    1
    Location:
    The beginning of the Wind !
    Mr.Hùng rút tất cả các bóng ra , dùng đồng hồ thang ohm đo nguội so sánh giữa 2 kênh tốt và xấu , kiểm tra tất cả các mối hàn , kiểm tra đường mạch in tren PCB xemcos chạm dính ở đâu không , cấp điện đo kiểm tra điện áp , nếu không thì chiều nay cầm PCB và 1 chai vodka và cái đồng hồ dỏm ra nơi nào thì alo mình kiểm tra giúp
     
  17. garbolino

    garbolino Advanced Member

    Joined:
    28/3/07
    Messages:
    6.862
    Likes Received:
    11
    Location:
    ZVL Skalica

    Kinh chưa, kiểm tra đồng hồ bằng .... vodka, chiêu mới đây :lol:
    Mr.Hung, cái bác cần em đã xong, nếu thích em gửi hình bác coi trước.
     
  18. datjbl

    datjbl Advanced Member

    Joined:
    17/6/10
    Messages:
    990
    Likes Received:
    1
    Location:
    The beginning of the Wind !
    Mr Hùng sau bao ngày tháng hô hào ầm ĩ , nay mới bắt tay vào lắp cái EL84 này , dự án treo hơi lâu ,nói túm lại là lãng phí toàn tập , cận tết âm lịch vừa rồi cướp trên giàn mướp được 1 board của bác UL đã gắn toàn điện trở xịn , tụ xịn , bây giờ hàn có mấy thứ còn lại mà cũng cháy nổ, bó tay toàn tập , chưa kiểm tra cũng đã đoán ra 9/10 là tại đâu , nhưng vì treo dự án nên quyết định cho lần mò cho biết , vả lại dạo này không công ăn việc làm nên nhân dịp này cho nó đỡ buồn chán :D .
    Cụ Gà có cái hình gì đới , up lên ngó cái . Ngày nào em cũng kiểm tra bằng vodka nên thành quen rồi , ngó cái là biết nó chảy về đâu , tóm lại : Chỉ có bụng mới biết , rượu đi đâu về đâu .
     
  19. garbolino

    garbolino Advanced Member

    Joined:
    28/3/07
    Messages:
    6.862
    Likes Received:
    11
    Location:
    ZVL Skalica
    Cái này chả liên quan gì tới EL84 hết cụ Dờ bờ lờ ơi, up lên đây tí nữa lão Uống trà lài lão ấy vào lão ấy lại kiếm chuyện thì chít em.
    Mà hình như lão ấy bị pang lích rồi hay sao ấy, lâu quá không thấy vào gây sự với ai.

    Dự ớn của Mr.Hung

    [​IMG]

    Tiếp

    [​IMG]

    Cái hộp bên trên là của em, nằm trong pre "Vô ảnh cước" :lol:

    [​IMG]
     
  20. trinhngoc293

    trinhngoc293 Advanced Member

    Joined:
    23/11/08
    Messages:
    5.838
    Likes Received:
    28
    Location:
    Xã đoàn Gầm Cầu
    ặc ặc
    thiên hạ đệ nhất chassis........sắp tới đặt cụ làm một cái để đời tiếp mới được
    ngày trước mặt mika đã thấy đẹp lắm rồi,giờ lại thấy đẹp hơn nữa.Chả biết bao giờ thì dừng lại đúng ở câu "để đời" nưa........... :(
     
  21. tcqanh

    tcqanh Advanced Member

    Joined:
    11/9/07
    Messages:
    8.015
    Likes Received:
    92
    Location:
    Q3, Sài Gòn
    híc, em may lắm mới có dịp gặp lão ngày hôm kia. lão dạo này lu xu bu lắm cụ ơi.

    lão có tặng em ít fe22 quấn choke tải. về nhà em mở ra, thấy fe sét quá trời. fe xám giờ trở thành fe nâu. mà toàn là fe E, fe I thì có vài cái. híc, khổ thân em. :lol: hỏi ra mới biết các cụ kia mấy lần trước lựa fe kỹ quá, chừa toàn đồ ve chai lông dịt :mrgreen:

    sắp tới em ráp pre xuất opt đỉnh cao nghen
     
  22. Ultraline

    Ultraline Advanced Member

    Joined:
    14/8/09
    Messages:
    4.757
    Likes Received:
    36

    Cái này em nghi dùng photoshop quá :roll:

    Của ẻm tới đâu rồi cụ Gà ơi,người ta đang đòi chém em. :twisted: :lol:
     
  23. garbolino

    garbolino Advanced Member

    Joined:
    28/3/07
    Messages:
    6.862
    Likes Received:
    11
    Location:
    ZVL Skalica


    Oh, chưa bị pang lích àh, của cụ áh, nằm bên dưới ấy, chưa nhúc nhích được do là hôm qua em đi .... bán thân. :lol:
    Giờ em khác rồi nhá, không còn vô thần nữa nhá, không còn ăn thịt chó nữa nhá. :mrgreen:
    Lúc nhậu thì có nới lỏng giới cấm chút chút :lol:
     
  24. Ultraline

    Ultraline Advanced Member

    Joined:
    14/8/09
    Messages:
    4.757
    Likes Received:
    36
    Nhìn cứ như vịt với thiên nga cụ nhể. :evil:
     
  25. datjbl

    datjbl Advanced Member

    Joined:
    17/6/10
    Messages:
    990
    Likes Received:
    1
    Location:
    The beginning of the Wind !
    Gà ơi , sao không khoét cái lỗ sâu vào một chút để cho cái núm nó lọt vào trong nhìn cho nó mỹ thuật công nghiệp , ai đời có cái núm lại cứ khoe ra trông như gái có 2 con rùi thế , phải nhìn cái núm đoán khoảng 18 tuổi thui
     

    Attached Files:

Share This Page

Loading...