Ultra Low Cost (ULC) - EL84 Push Pull

Discussion in 'Đèn điện tử' started by Ultraline, 2/9/09.

  1. Tomcat

    Tomcat Advanced Member

    Joined:
    3/12/09
    Messages:
    1.795
    Likes Received:
    7
    và đây nữa
     

    Attached Files:

  2. garbolino

    garbolino Advanced Member

    Joined:
    28/3/07
    Messages:
    6.862
    Likes Received:
    11
    Location:
    ZVL Skalica
    Theo nhiều cụ đã làm xong cả 2 mạch (6P14P và 6P1P) thì hình như nghe 6P1P nó nhạc tính hơn, hay hơn...
    Em chửa làm xong cái nào nên chỉ ... nói leo :lol:
     
  3. ddinhchi

    ddinhchi Advanced Member

    Joined:
    8/1/09
    Messages:
    1.045
    Likes Received:
    13
    Location:
    Ha Noi
    Bác cho em cái sơ đô luôn đi (PM thôi), em còn thừa 1 cặp 12B4 :) .
     
  4. <NQH>

    <NQH> Advanced Member

    Joined:
    14/1/09
    Messages:
    293
    Likes Received:
    0
    Cái đống linh kiện 6P1P của bác nó .... y chang của em hồi trước, chắc có cùng xuất xứ luôn quá :mrgreen: .
    Giờ em gắn hết đồ ve chai vô cho nó gọn :lol:
     
  5. garbolino

    garbolino Advanced Member

    Joined:
    28/3/07
    Messages:
    6.862
    Likes Received:
    11
    Location:
    ZVL Skalica
    Cụ nào có cái File bản vẽ cơ khí của board 6P1P các đời up lên đây lại giùm em với, nãy giờ tìm khùng luôn chả thấy đâu, em đang bị nhầm nhọt sang trồng trọt :lol:
     
  6. longpcb

    longpcb Advanced Member

    Joined:
    16/9/08
    Messages:
    2.175
    Likes Received:
    23
    Location:
    Gầm gầm cầu!
    Em mới làm xong Em EL84 ULC này và Cũng muốn bán lun! Gà nguyên soái có muốn mua luôn hông? :lol:
    Gửi thêm cho nguyên soái cái hình không lại bảo em nói dóc!
     

    Attached Files:

  7. datjbl

    datjbl Advanced Member

    Joined:
    17/6/10
    Messages:
    990
    Likes Received:
    1
    Location:
    The beginning of the Wind !
    Hình như em còn , hình như thôi nha , nhưng để mai em về em send to you , máy này ko có , mà bây giờ Gà mới có thời gian làm cái này ah ?
    Dự ớn 2011 của Gà đến đâu rồi , lôi nó lên đi , xê ma có chưa, linh kiện đến đâu rùi , hay để nó chìm :D
    Luc trước nhân ngày 1/4 Gà nói thành MOD của VNAV làm em mừng đến phát ốm , hôm nay vẫn còn điên!
     
  8. garbolino

    garbolino Advanced Member

    Joined:
    28/3/07
    Messages:
    6.862
    Likes Received:
    11
    Location:
    ZVL Skalica
    Hờ hờ, có cho thêm tiền cũng chả dám bán, cái tên nó chình ình ra đàng trước thế kia, rủi bán cho mụ phù thuỷ suốt ngày mụ ấy lấy cây kim chọt chọt vô giữa 2 cái nhánh ấy thì .... khó chịu lắm hỉ :lol:
     
  9. garbolino

    garbolino Advanced Member

    Joined:
    28/3/07
    Messages:
    6.862
    Likes Received:
    11
    Location:
    ZVL Skalica

    Hờ hờ, sướng :lol:
    Năm sau chắc em ngồi chỗ bác Dũng đang ngồi ấy chứ cụ nhỉ.
    Dự ớn của em đang bị gác lại do một số yếu tố .... chính trị :lol:
     
  10. DJVDK

    DJVDK Advanced Member

    Joined:
    16/3/09
    Messages:
    1.025
    Likes Received:
    432
    cơ khí nài bác

    [​IMG]

    hên xui,em cũng k biết có chính xác hem nữa. :mrgreen:
    tại em toàn gá board lên nhôm,chấm chích rồi khoan
     
  11. garbolino

    garbolino Advanced Member

    Joined:
    28/3/07
    Messages:
    6.862
    Likes Received:
    11
    Location:
    ZVL Skalica
    Cám ơn cụ nhiều, đúng là cái em đang cần.
     
  12. mrhung

    mrhung Advanced Member

    Joined:
    25/2/10
    Messages:
    592
    Likes Received:
    1
    Đúng là cái em đang muốn.
    Ps cụ gà: Đúng rùi đó anh ạ. em say từ trưa lên anh điện em không biết. hic hic
     
  13. yenha

    yenha Advanced Member

    Joined:
    19/3/06
    Messages:
    408
    Likes Received:
    6
    Location:
    Hưng Yên
    Em đang có 4 quả 6h30, muốn thay cho 4 tube 6h23 trên mạch cần phải thay đổi linh kiện ntn?
    Bác nào đã mod mạch cho 6h30 chưa chỉ cho em với.
     
  14. tcqanh

    tcqanh Advanced Member

    Joined:
    11/9/07
    Messages:
    8.015
    Likes Received:
    92
    Location:
    Q3, Sài Gòn
    mạch này có thể dùng 6h30 làm tầng driver. tuy nhiên cần thay đổi nhiều thứ. thông thường bóng này chạy 40mA/bóng. vậy 2 bóng chạy 80mA, thay cho 2 bóng 6922 chỉ có 8mA. như vậy toàn mạch sẽ chạy tăng thêm 72mA. ampli bác chịu nổi không ?

    bác lưu ý dùm em là ampli này, theo y chang thiết kế thì 1 bóng công suất chỉ có 23-25 mA mà thôi.
     
  15. yenha

    yenha Advanced Member

    Joined:
    19/3/06
    Messages:
    408
    Likes Received:
    6
    Location:
    Hưng Yên
    Em cắm thẳng 6h30 thay cho 6h23 từ bài post trước và để nghe đến bây giờ chưa thấy khói lửa gì cả.
    Chắc cũng được khoảng 4h rồi.
    He he, đúng là điếc không sợ súng.
    Thay đèn, bật amp, đo cọc loa không dò DC, chắc ăn em mắc qua bảo vệ loa.
    Nghe cũng hay lắm, chi tiết, giải cao long lanh. Bass không sâu như KT88PP, nhưng nghe bài 1, 2 CD Hiend Show 2010 đã lắm. Chuyển qua nghe mấy đĩa hòa tấu của VN thì bass phèn phẹt. Chắc tại tannoy ko hợp trống điện tử sao ấy.
    Trong quá trình nghe em có chạm vào đèn để thử độ nóng. Mấy bóng 6h30 nóng hơn 6p14.
    Bác sỹ mod amp này tá lả rồi có thể hướng dẫn em cụ thể được kô.
    Để em mò lại schema nghiên cứu thêm
     
  16. yenha

    yenha Advanced Member

    Joined:
    19/3/06
    Messages:
    408
    Likes Received:
    6
    Location:
    Hưng Yên
    Bác Ul còn duyên nợ với em nhiều quá. PM cho bác ấy lấy bo mấy lần ko được.
    Vì thế bác nào có bo này mà chưa dùng đến nhượng lại cho em, em nghịch với..
     
  17. mengkut

    mengkut Advanced Member

    Joined:
    31/7/09
    Messages:
    974
    Likes Received:
    21
    Location:
    Đồng Nai
    Ngâm tôm lâu quá, em giờ mới tới ngang đây.
    Đang test và cân chỉnh. Em dùng toàn bóng Nga 6p14p và 6h23 EB
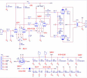
    1 bên có hồi tiếp qua điện trở 7,5k và tụ kẹp 56p, 1 bên không có hồi tiếp. Phần nguồn phân cực cho đèn còn thấp, chưa đạt (xem hình). Bo chưa nối mass vỏ máy.
    Có mấy điều sau nhờ các cụ:
    - Chưa gắn loa thì hú với tần số rất cao, nghe i i, gắn loa vô là khỏi: =>bệnh gì?
    - Bên có hồi tiếp ít ù xì (1m không nghe) nhưng nó rất nhạy cảm với các tác động bên noài: lấy que đo của đồng hồ chạm vỏ máy hoặc ngồi kế bên đập tay xuống đất nó cũng kêu cái rột. Bên không hồi tiếp thì xì lớn hơn, ít bị tác động bởi bên ngoài. => bệnh gì?
    Tắt nguồn thì bên có hồi tiếp kêu bụp to.
    Nghe nhạc thấy cũng tạm được.
     

    Attached Files:

  18. mengkut

    mengkut Advanced Member

    Joined:
    31/7/09
    Messages:
    974
    Likes Received:
    21
    Location:
    Đồng Nai
    Đây là số đo điện áp các vị trí so vớ mass.
     

    Attached Files:

  19. garbolino

    garbolino Advanced Member

    Joined:
    28/3/07
    Messages:
    6.862
    Likes Received:
    11
    Location:
    ZVL Skalica

    Ẹc, bệnh này gọi là bệnh ẩu, thế nào cũng có ngày đi luôn cặp OPT. Chưa gắn loa thì cụ cũng hoặc là nối tắt ngõ ra hoặc là gắn tải giả, chứ ai lại để cho nó hú mà nghe í í nữa mới ghê chứ :lol:
     
  20. mengkut

    mengkut Advanced Member

    Joined:
    31/7/09
    Messages:
    974
    Likes Received:
    21
    Location:
    Đồng Nai
    hì hì, hồi giờ có chơi món này đâu mà biết! Vậy là ampli đèn phải cắm loa vô trước khi mở điện hả cụ? nhiều khi mở 1 lúc 3-4 cái ampli cắm rút để thử mà quên tắt nguồn là tiêu.
    Hèn gì em gắn CD vô mở nhạc, chưa gắn loa mà cũng nghe nó hát !!! :lol: :lol:
    Cao thủ đi ngang ghé vô giúp em với.
     

    Attached Files:

  21. anhlongtranf

    anhlongtranf Advanced Member

    Joined:
    10/2/09
    Messages:
    1.313
    Likes Received:
    4
    Cụ cần nối mass tại vị trí ốc bắt bo trung tâm xuống Chassis để triệt cảm ứng.
    Như cụ gà nói, Cụ cần có tải giả hoặc gắn loa vô, cái bệnh sợ của bán dẫn bác phải tự khỏi đi, qua OPT không còn DC đâu mà đem đồng hồ ra đo, đo.
    Bệnh mass chưa được nối, bệnh các nắp BA chưa đóng, bệnh hồi tiếp chưa đúng pha...
    Khuếch đại phóng điện ở công tắc khi tắt, bác gắn con tụ AC 0.005 đến 0.01uF vào 2 đầu công tắc
    Điều chỉnh áp anode đèn đầu lên 100V
     
  22. mengkut

    mengkut Advanced Member

    Joined:
    31/7/09
    Messages:
    974
    Likes Received:
    21
    Location:
    Đồng Nai
    Cám ơn Long mấy bữa nay đã tư vấn rất nhiệt tình! Tối nay về sẽ cân chỉnh tiếp như trên.
     
  23. garbolino

    garbolino Advanced Member

    Joined:
    28/3/07
    Messages:
    6.862
    Likes Received:
    11
    Location:
    ZVL Skalica
    Mấy nay không có đồ nghe, sẵn Măng cụt đại vương show hàng nên nổi hứng, tối nay em lại đè em EL84 tội nghiệp của em ra mod tiếp, hai vị trí sẽ được hỏi thăm lần này là nguồn và nối tầng, và đây là 2 nhân vật bổ sung.
    Em đang thiếu cặp trở 300 Ohm dùng thoát cathode cho bóng công suất, cụ nào có ới em phát. Trở thì em có nhưng do em đang có kế hoạch tẩy chay hàng khựa nên thành ra ... em chưa có :lol:
     

    Attached Files:

  24. tcqanh

    tcqanh Advanced Member

    Joined:
    11/9/07
    Messages:
    8.015
    Likes Received:
    92
    Location:
    Q3, Sài Gòn
    liên hệ Dungaudio, trở than nén AB 2w, giá 15k/con. nhớ đo 2 con mát be. nếu nói em giới thiệu, lão sẽ bán giá đặc biệt 30k/ cặp :lol: .
     
  25. anhlongtranf

    anhlongtranf Advanced Member

    Joined:
    10/2/09
    Messages:
    1.313
    Likes Received:
    4
    Cụ mengkut vừa nt cho em. EL84 đã hot ok. Không còn ù xì.
     

Share This Page

Loading...