Ultra Low Cost (ULC) - EL84 Push Pull

Discussion in 'Đèn điện tử' started by Ultraline, 2/9/09.

  1. garbolino

    garbolino Advanced Member

    Joined:
    28/3/07
    Messages:
    6.862
    Likes Received:
    11
    Location:
    ZVL Skalica

    Bác phải cho em thấy cái dự án bất kỳ nào mà bác đã cán đích thì em mới chia cho bác. :lol: :lol:
     
  2. anhtuanhpqn

    anhtuanhpqn Advanced Member

    Joined:
    30/9/10
    Messages:
    3.034
    Likes Received:
    4
    Location:
    Đệ tứ chiến khu.
    Em thèm cái đó lắm đấy cụ Gà ơi
     
  3. thienchay

    thienchay Advanced Member

    Joined:
    13/9/08
    Messages:
    1.242
    Likes Received:
    3
    Location:
    Biên Hòa - Đồng Nai
    hề hề , em có TDA7294 cán đích thì có được chia không bác , thật ra là những dự án kia em đang làm khâu khung sườn cho nó , nên đang ... bí :mrgreen:
     
  4. tcqanh

    tcqanh Advanced Member

    Joined:
    11/9/07
    Messages:
    8.015
    Likes Received:
    92
    Location:
    Q3, Sài Gòn
    sau khi hoàn thành xong dự án này. cụ mang vào SG thi đấu với 6p1p của em nhá. ampli này em mod từa lưa ráo. âm thanh giờ cũng rất quái chiêu :lol:

    2 cái biến thế nguồn nhìn ngon quá. mua ở đâu và áp thế nào vậy cụ ?
     
  5. anhtuanhpqn

    anhtuanhpqn Advanced Member

    Joined:
    30/9/10
    Messages:
    3.034
    Likes Received:
    4
    Location:
    Đệ tứ chiến khu.
    Em xin phép bác chủ cho em tái bản dự án này nhé. Em muốn theo và tạo cơ hội cho anh em mới vào diễn đàn Diy cho mình cái amp đèn thoả cái sự thèm khát.
     
  6. mrhung

    mrhung Advanced Member

    Joined:
    25/2/10
    Messages:
    592
    Likes Received:
    1
    Cả 3 V của con ULC này em đều có nhưng khoái nhất vẫn là V1. em đang làm lại em này. vẫn sướng.
     
  7. Ultraline

    Ultraline Advanced Member

    Joined:
    14/8/09
    Messages:
    4.757
    Likes Received:
    36
    Hôm rồi cụ longpcb có 12 cái PCB V1 này,cụ nào cần thì ới thử coi còn hôn? :mrgreen:
     
  8. mrhung

    mrhung Advanced Member

    Joined:
    25/2/10
    Messages:
    592
    Likes Received:
    1
    làm gì còn. Em ôm rùi :p
     
  9. Pointed

    Pointed Advanced Member

    Joined:
    1/12/08
    Messages:
    2.557
    Likes Received:
    66
    Location:
    ...Sáng áo bông ...Tối áo phông
    Nghe quả hộp thiếc kia được rồi, ôm lắm thế, có làm k0 mà đòi ôm :lol:
     
  10. Acuti

    Acuti Advanced Member

    Joined:
    13/12/05
    Messages:
    882
    Likes Received:
    388
    Location:
    Sài Gòn - Hà Nội
    cụ nào còn board EL84 chưa sử dụng để lại cho em nhé :)
     
  11. anhtuanhpqn

    anhtuanhpqn Advanced Member

    Joined:
    30/9/10
    Messages:
    3.034
    Likes Received:
    4
    Location:
    Đệ tứ chiến khu.
    làm gì còn. Em ôm rùi :p[/quote]
    Bác còn hôn, chia cho em với.
     
  12. mrhung

    mrhung Advanced Member

    Joined:
    25/2/10
    Messages:
    592
    Likes Received:
    1
    Cái này thì em còn một PCB.
     
  13. mrhung

    mrhung Advanced Member

    Joined:
    25/2/10
    Messages:
    592
    Likes Received:
    1
    Bác còn hôn, chia cho em với.[/quote]
    còn cái này thì hết sạch rùi :(
     
  14. mrhung

    mrhung Advanced Member

    Joined:
    25/2/10
    Messages:
    592
    Likes Received:
    1
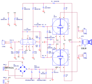
    Vừa nhận được lại cặp vỏ em xin khơi mào lại dự án V1 Bác nào đã mod lại con này rùi và thay đổi các giá trị linh kiện của con này như thế nào giúp em với. Thân
    Sơ đồ:
    Ps:
    Bác anhlongtranf
    tcqanh
    2 bác đã mod lại như thế nào cho nó hay chỉ em với.
     

    Attached Files:

  15. Acuti

    Acuti Advanced Member

    Joined:
    13/12/05
    Messages:
    882
    Likes Received:
    388
    Location:
    Sài Gòn - Hà Nội
    cụ có xài không ??? :) gả nó cho em đi
     
  16. garbolino

    garbolino Advanced Member

    Joined:
    28/3/07
    Messages:
    6.862
    Likes Received:
    11
    Location:
    ZVL Skalica

    Mấy cụ găm hàng để xài cho năm sau àh?
    Năm nay bà con làm ..... bán dẫn không àh :lol: :lol:
     
  17. Acuti

    Acuti Advanced Member

    Joined:
    13/12/05
    Messages:
    882
    Likes Received:
    388
    Location:
    Sài Gòn - Hà Nội
    he he !
    em làm 1 cái để văn phòng công ty đánh loa vi tính cho có mùi đèn :D
    dạo này phong trào cờ lon dâng cao vời vợi. trình em non chưa dám đua đòi ạ! hôm nọ bận không kịp lấy chassis của cụ nên phải khoan khoan, cắt cắt, đục đục, xong giờ em còn hãi :(, ớn vãi hàng...
     
  18. mrhung

    mrhung Advanced Member

    Joined:
    25/2/10
    Messages:
    592
    Likes Received:
    1
    Các bác chỉ giúp em cách thay đổi giá trị linh kiện để dùng đèn đầu là 6h2p
     
  19. luatvista

    luatvista Advanced Member

    Joined:
    2/7/08
    Messages:
    902
    Likes Received:
    5
    Bác thay con R16 thành cục choke khoảng 10H thử xem, tiếng chắc chắn sẽ khác. :)
     
  20. tcqanh

    tcqanh Advanced Member

    Joined:
    11/9/07
    Messages:
    8.015
    Likes Received:
    92
    Location:
    Q3, Sài Gòn
    em đã bày cách mode bóng 6h2p cho bác Mr.Hung. em đã làm V1 này theo cách ấy, nghe thấy rất tốt. bác Hùng có thể tăng trở feedback lên thành 47-68k để gain cao 1 tí.

    nên dùng choke cho tầng đầu mà thôi, cụ thể là vị trí R1. khi ấy dòng chỉ cần vài mA nên quấn choke rất dễ :D
     
  21. binhcn

    binhcn Advanced Member

    Joined:
    22/10/10
    Messages:
    296
    Likes Received:
    4
    Em thấy lạ là trên sơ đồ mạch, cuộn nguồn AC ra là +-280VAC mà sao sau lắn lọc vẫn là 280VDC là thế nào các bác. Các bác giải thích giúp em được khôg ạ?
     
  22. mrhung

    mrhung Advanced Member

    Joined:
    25/2/10
    Messages:
    592
    Likes Received:
    1
    Các bác chỉ em với.
    Con ULC V1 của em: nó có tiếng vo ve như muỗi kêu ý. Mở to hay mở nhỏ đều vo ve như nhau. Các bác chỉ giúp em cách sử lý vấn đề này với. Thanks
     
  23. ngocnhung

    ngocnhung Advanced Member

    Joined:
    14/8/09
    Messages:
    378
    Likes Received:
    3
    Location:
    TraVinh City
    Trường hợp của em gặp là amp EL84, nó không phải kêu vo ve mà là tiếng ù...ù... , mở volume lớn nhỏ hoặc tắt volume luôn cũng vậy; chỉnh biến trở K của tầng đầu cũng không hết. Em thay hết mấy con tụ nhỏ nhỏ vẫn còn ù, cuối cùng thay luôn con tụ sau choke bằng tụ khác lớn hơn là 150uF nhưng cũng đã cũ thì đỡ hơn, vì con tụ 100uF bị ù này cũ quá hay sao ấy. Sau đó em lục tìm lại con tụ cũ tháo từ TV cổ gắn vào thì im luôn. Sẵn còn lại 3 chân : 2 chân 10uF và 1 chân 30uF em gắn luôn ở các vị trí lọc nguồn, chạy thử 6 giờ không có mùi lạ và chuẩn bị ráp. :D
     

    Attached Files:

  24. ddinhchi

    ddinhchi Advanced Member

    Joined:
    8/1/09
    Messages:
    1.045
    Likes Received:
    13
    Location:
    Ha Noi
    Bác Hiền (ultraline) cho em hỏi mạch 6P1P bác làm cho bác Longpcb có khác gì với mạch đời đầu bác làm không ạ? Em đang được bác Long tặng một bộ định làm nhưng thấy có vẻ khác nên hỏi bác cho chắc :) .
     
  25. Ultraline

    Ultraline Advanced Member

    Joined:
    14/8/09
    Messages:
    4.757
    Likes Received:
    36
    Em chỉ còn có 1 cái file gốc đó,nếu bác nhìn thấy nó khác gì thì chụp hình gửi lên em so sánh thử,nhiều khi làm nhiều đợt khác nhau có thể em chỉnh sửa vài tiểu tiết nhưng file cuối cùng(làm cho bác Longpcb) chắc là hoàn chỉnh nhất :mrgreen:
     

Share This Page

Loading...