Ultra Low Cost (ULC) - EL84 Push Pull

Thảo luận trong 'Đèn điện tử' bắt đầu bởi Ultraline, 2/9/09.

  1. ddinhchi

    ddinhchi Advanced Member

    Tham gia ngày:
    8/1/09
    Bài viết:
    1.045
    Đã được thích:
    13
    Nơi ở:
    Ha Noi
    Em thấy nó khác thế này: Bác bỏ con R19(150k) đi sau đó bác thêm đoạn mạch nối từ sau con trở R8 quay ngược trở lại chân 7 của đèn 6h1. Theo một bác có kinh nghiệm nếu bác làm thế này sẽ làm cho gain của 2 nửa bóng 6h1 không cân nhau. Một nửa chỉ khuếch đại khoảng 11 lần một nửa khuếch đại 200 lần.
    Bác xem lại có đúng thế không ạ?
     
  2. ngocha

    ngocha Advanced Member

    Tham gia ngày:
    30/10/09
    Bài viết:
    216
    Đã được thích:
    12
    Nơi ở:
    Quảng Ninh
    Bác Ultraline mà có thời gian rỗi rỗi thì bác pót giúp em sơ đồ của 6p1p 4 bóng với. em muốn tăng tí công suất lên.
     
  3. ddinhchi

    ddinhchi Advanced Member

    Tham gia ngày:
    8/1/09
    Bài viết:
    1.045
    Đã được thích:
    13
    Nơi ở:
    Ha Noi
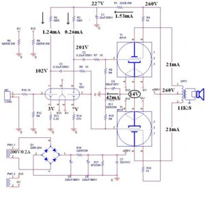
    Nếu bác làm 6P1P phiên bản cùng đợt với EL84 thì có một lỗi nho nhỏ là chân 7 của một bóng 6P1P của kênh bên trái (nhìn từ phía lắp linh kiện) không nối với cái gì cả ----> kênh đó chỉ có một bóng hoạt động -----> bị lệnh hai kênh với nhau -----> nếu để lâu thì có khả năng một bóng sẽ nhanh đi.
     
  4. ngocha

    ngocha Advanced Member

    Tham gia ngày:
    30/10/09
    Bài viết:
    216
    Đã được thích:
    12
    Nơi ở:
    Quảng Ninh
    Dạ. 6p1p của em là đời đầu ver1. em đang muốn tăng công suất của có lên = cách dùng 4bong 6p1 cho 1 kênh nhưng ko biết làm ạ
     
  5. longpcb

    longpcb Advanced Member

    Tham gia ngày:
    16/9/08
    Bài viết:
    2.175
    Đã được thích:
    23
    Nơi ở:
    Gầm gầm cầu!
    Em cũng đang chờ câu trả lời của Bác chủ để còn biết đường mà đi chứ không lại đâm quàng bụi dậm thì khổ :(
     
  6. longpcb

    longpcb Advanced Member

    Tham gia ngày:
    16/9/08
    Bài viết:
    2.175
    Đã được thích:
    23
    Nơi ở:
    Gầm gầm cầu!
    Mà hỏi thì chờ hoài không thấy Bác chủ trả lời làm Em lăn tăn quá??? :roll: :?:
     
  7. longpcb

    longpcb Advanced Member

    Tham gia ngày:
    16/9/08
    Bài viết:
    2.175
    Đã được thích:
    23
    Nơi ở:
    Gầm gầm cầu!
    Không biết là Bác chủ không muốn trả lời hay không thể trả lời mà chẳng có tăm hơi gì vậy nhỉ???
     
  8. Ultraline

    Ultraline Advanced Member

    Tham gia ngày:
    14/8/09
    Bài viết:
    4.757
    Đã được thích:
    36
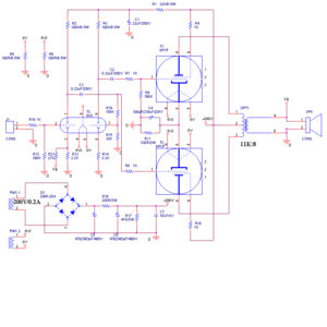
    Em thấy em và cụ longPCB có xa lạ gì nhau đâu,cụ cần gì thì alo em 1 cái là giải quyết xong chứ post trong đây em không có vào đọc nên biết đâu mà trả lời. :twisted:

    Cái mạch in của cụ là file này ?


    Em chỉ lưu trong máy 1 cái file như trên để làm cho mọi người.

    Cái file mạch in đó phải được lắp bằng cái schematic này


    Con R19 và R15 có nhiệm vụ giảm tín hiệu ra của đèn đầu để đưa vào đèn thứ 2 đảo pha.

    Bằng thực nghiệm em chọn được R19=150K,R15=10K thì tín hiệu ra cân bằng về biên độ với pha(-) còn lại.
     

    Các file đính kèm:

    • pcb1.GIF
      pcb1.GIF
      Kích thước:
      49,7 KB
      Đọc:
      1.379
    • sch1.GIF
      sch1.GIF
      Kích thước:
      18,8 KB
      Đọc:
      1.379
  9. Pointed

    Pointed Advanced Member

    Tham gia ngày:
    1/12/08
    Bài viết:
    2.557
    Đã được thích:
    66
    Nơi ở:
    ...Sáng áo bông ...Tối áo phông
    Em chưa xem bo nhưng theo cách bác Long mô tả thì chắc bác Long đang nói về cái sơ đồ này (em còn lưu được khi đọc topic ULC) :?
     

    Các file đính kèm:

  10. Ultraline

    Ultraline Advanced Member

    Tham gia ngày:
    14/8/09
    Bài viết:
    4.757
    Đã được thích:
    36
    Em không còn mạch giữ file mạch in đó,có nhầm lẫn gì không chứ em làm gì đưa file đó đi làm mạch in,nó là phiên bản thí nghiệm đầu tiên mà?
     
  11. longpcb

    longpcb Advanced Member

    Tham gia ngày:
    16/9/08
    Bài viết:
    2.175
    Đã được thích:
    23
    Nơi ở:
    Gầm gầm cầu!
    Vậy Cụ làm nhầm cho Em rùi! Cái Mạch mà Cụ làm cho Em là giống cái SCH mà Cụ Pointed port ý chứ không phaỉ cái đời đầu kia đâu :(
     
  12. Ultraline

    Ultraline Advanced Member

    Tham gia ngày:
    14/8/09
    Bài viết:
    4.757
    Đã được thích:
    36
    Chít em,vì em không lấy mạch mà bảo bên PCB giao cho bác luôn nên không rỏ cái mạch in thực tế nó thế nào :twisted:

    Có thể bên PCB lấy lại film củ đã làm trước đây hoặc nhầm lẫn với file mà họ có trước đây do trùng tên chứ trong máy em chỉ có duy nhất file em post như trên. :roll:

    Giải pháp là cụ cắt mạch chung quanh chân số 7 đèn đầu và lắp đúng như schematic em vừa post.

    Thứ 2 em hỏi người nhận file mạch in và sẽ vào đây trả lời cụ thể nguyên nhân gây nhầm lẫn file cho cụ.

    Dù gì thì em cũng có lổi trong việc không kiểm tra dẩn đến sai xót này.

    Thành thật xin lổi cụ. :D
     
  13. longpcb

    longpcb Advanced Member

    Tham gia ngày:
    16/9/08
    Bài viết:
    2.175
    Đã được thích:
    23
    Nơi ở:
    Gầm gầm cầu!
    Vậy Cụ làm nhầm cho Em rùi! Cái Mạch mà Cụ làm cho Em là giống cái SCH mà Cụ Pointed port ý chứ không phaỉ cái đời đầu kia đâu :([/quote]
    Chít em,vì em không lấy mạch mà bảo bên PCB giao cho bác luôn nên không rỏ cái mạch in thực tế nó thế nào :twisted:

    Có thể bên PCB lấy lại film củ đã làm trước đây hoặc nhầm lẫn với file mà họ có trước đây do trùng tên chứ trong máy em chỉ có duy nhất file em post như trên. :roll:

    Giải pháp là cụ cắt mạch chung quanh chân số 7 đèn đầu và lắp đúng như schematic em vừa post.

    Thứ 2 em hỏi người nhận file mạch in và sẽ vào đây trả lời cụ thể nguyên nhân gây nhầm lẫn file cho cụ.

    Dù gì thì em cũng có lổi trong việc không kiểm tra dẩn đến sai xót này.

    Thành thật xin lổi cụ. :D[/quote]

    Không có gì đâu Bác, Em chỉ muốn hỏi rõ để còn làm thui! :D .
     
  14. yenha

    yenha Advanced Member

    Tham gia ngày:
    19/3/06
    Bài viết:
    408
    Đã được thích:
    6
    Nơi ở:
    Hưng Yên
    Bác UL có nhận làm lại bo ULC EL84 cho em, đã xác nhận gửi hàng rồi, nhưng khoảng hai chục hôm rồi nhưng em vẫn chưa nhận được.
    Vậy bác nào còn bo này chưa dùng đến xin nhượng lại cho em. Em đang cần bo này do có việc cần kết hợp với công việc hiện tại của em.
    Nếu ko tiện về chi phí các bác có thể PM cho em
    Thanks!
     
  15. daiduongxanh14113

    daiduongxanh14113 Approved Member

    Tham gia ngày:
    28/1/10
    Bài viết:
    18
    Đã được thích:
    11
    Bác quangminh02 nhắn tin cho em trước nên em để lại cho bác này. Mấy bác nhắn tin chậm một tý thông cảm cho em nha. :lol:
     
  16. badampli

    badampli New Member

    Tham gia ngày:
    7/12/11
    Bài viết:
    2
    Đã được thích:
    0
    Nick daiduongxanh14113 của em đã bị ban.
    Như đã nói, em còn 2 board EL84 và 6P1P, bác nào muốn thì qua em cho. Có bác quangminh 02 PM cho em trước, em đã để cho bác ấy. Nhưng hỏi ra mới biết bác ấy ở HN còn em ở SG. Vậy bác nào ở SG vẫn có ý định muốn lấy thì liên hệ qua em mà lấy. Số của em 01254587074
     
  17. Music-Wifi

    Music-Wifi Advanced Member

    Tham gia ngày:
    19/12/08
    Bài viết:
    647
    Đã được thích:
    16
    Chào các bác! Tube 6BQ5/EL84 lắp PP, thúc bằng bóng 12ax7 thì B+ cho 6BQ5/EL84 bao nhiêu V thì hợp lý vậy các bác?
     
  18. Nguyễn Việt Dũng

    Nguyễn Việt Dũng Advanced Member

    Tham gia ngày:
    15/10/07
    Bài viết:
    1.570
    Đã được thích:
    5
    Nơi ở:
    HẢI PHÒNG.... Chợ Vải Ninh Hiệp
    Bác liên hệ với em. Em để cho, bây giờ em chơi Loa to lên nghỉ bộ này :D :D Em đã hàn một số thứ....
    Chân đèn và Điện trở...Biến Trở ALPS
    Em bị mất trộm vào nhà lấy mất bộ vỏ hộp của bác Gà, lên em buồn không làm nữa. chuyển lên chơi Áp cao.
     

    Các file đính kèm:

  19. Music-Wifi

    Music-Wifi Advanced Member

    Tham gia ngày:
    19/12/08
    Bài viết:
    647
    Đã được thích:
    16
    Chào các bác! Các bác tư vấn giúp e với ạ, tube EL83, có thay thế được cho EL84 ko vậy các bác? chất âm EL83 và EL84 thì e nào hơn ạ?
     
  20. DJVDK

    DJVDK Advanced Member

    Tham gia ngày:
    16/3/09
    Bài viết:
    1.025
    Đã được thích:
    432
    Trong khí thế hừng hực,của cha già hàng xóm 70 tuổi,vừa mới lấy cô vợ 20.
    Trong sự hân hoan,vui mừng của hội Chị Em Phụ Nữ xóm....đạt giải cấp Phường
    suy nghĩ tới lui ,em thấy chả liên quan quái gì tới em.hix :mrgreen:
    Lại suy nghĩ lung tung !À mà cái này liên quan tới mình nà, còn mấy dự án chữa xong ,trong đó có dự án ULC ver 1,tới nay vẫn chưa hoàn thành ...cái thứ 3
    thía là em bước vào kho ve chai mà minh sưu tầm lâu nay ,lựa rồi chọn ,cuối cùng sau hơn tuần lễ luyện công em ra được con này
    [​IMG]

    [​IMG]
     
  21. Vuky

    Vuky Advanced Member

    Tham gia ngày:
    27/9/11
    Bài viết:
    502
    Đã được thích:
    3
    Nơi ở:
    Non Alliance

    Bóng pre của bác cao to thế chắc bác xài loại 6H6 hay sao vậy?
     
  22. DJVDK

    DJVDK Advanced Member

    Tham gia ngày:
    16/3/09
    Bài viết:
    1.025
    Đã được thích:
    432
    vâng!nó là 6h30 bác ơi :D
     
  23. Vuky

    Vuky Advanced Member

    Tham gia ngày:
    27/9/11
    Bài viết:
    502
    Đã được thích:
    3
    Nơi ở:
    Non Alliance

    Thế thì đâu còn là ULC nữa :lol:
     
  24. DJVDK

    DJVDK Advanced Member

    Tham gia ngày:
    16/3/09
    Bài viết:
    1.025
    Đã được thích:
    432
    oài!trong xóm em có cô bé tên Nguyễn Thị Hoa Hậu.
    éc!nhan sắc thì thôi rồi.
    hehe.bởi vậy cái tên với cái thực tế đôi khi nó phải khác khác tí ti đó mờ :mrgreen:
     
  25. Vuky

    Vuky Advanced Member

    Tham gia ngày:
    27/9/11
    Bài viết:
    502
    Đã được thích:
    3
    Nơi ở:
    Non Alliance
    Trước em mới thay bóng 6H1 bằng bóng ecc88 Siemen chân vàng thôi mà các bác đó đã kêu ròi nhưng ecc88 đâu bằng 6H30 đâu :D
     

Chia sẻ trang này

Đang tải...