Ultra Low Cost (ULC) - EL84 Push Pull

Thảo luận trong 'Đèn điện tử' bắt đầu bởi Ultraline, 2/9/09.

  1. trinhngoc293

    trinhngoc293 Advanced Member

    Tham gia ngày:
    23/11/08
    Bài viết:
    5.838
    Đã được thích:
    28
    Nơi ở:
    Xã đoàn Gầm Cầu
    Ai bảo bác??? :oops: :oops:
     
  2. Vuky

    Vuky Advanced Member

    Tham gia ngày:
    27/9/11
    Bài viết:
    502
    Đã được thích:
    3
    Nơi ở:
    Non Alliance
    ecc88 có 1.6T/cặp trong khi đó 6H30 2.9T/bóng (shopaudionga) thì cái nào hơn bác ui :lol: :lol:
     
  3. trinhngoc293

    trinhngoc293 Advanced Member

    Tham gia ngày:
    23/11/08
    Bài viết:
    5.838
    Đã được thích:
    28
    Nơi ở:
    Xã đoàn Gầm Cầu
    :oops: :oops: Hic hic
     
  4. yenha

    yenha Advanced Member

    Tham gia ngày:
    19/3/06
    Bài viết:
    408
    Đã được thích:
    6
    Nơi ở:
    Hưng Yên
    Em lôi cái này lên hỏi các bác chút.
    Giờ em mới làm xong cái này. Nghe cũng tạm ổn. Nhưng đo đạc ko được như ý lắm, nhất là phần áp âm.
    Nhờ các bác xem giúp như vậy được chưa để em đóng nắp.
    Còn về phần cấp nguồn do chưa tìm thấy file nguồn nên em post sau.
     

    Các file đính kèm:

  5. chinh93q

    chinh93q Advanced Member

    Tham gia ngày:
    29/4/07
    Bài viết:
    294
    Đã được thích:
    28
    Nơi ở:
    HaiPhong City
    Điện áp chuẩn đây ạ, mời bác xem. Em nghĩ nhw vậy đ][cj rồi nhwng điện áp âm bác bằng mọi cách phải đạt đ][cj khoảng -100v.
     

    Các file đính kèm:

  6. chinh93q

    chinh93q Advanced Member

    Tham gia ngày:
    29/4/07
    Bài viết:
    294
    Đã được thích:
    28
    Nơi ở:
    HaiPhong City
    Còn đây là bản đầy đủ, bác điều chỉnh con R46 và R47 để đạt được áp âm như ý nhe.
     

    Các file đính kèm:

    • 2 (2).GIF
      2 (2).GIF
      Kích thước:
      21,2 KB
      Đọc:
      829
  7. yenha

    yenha Advanced Member

    Tham gia ngày:
    19/3/06
    Bài viết:
    408
    Đã được thích:
    6
    Nơi ở:
    Hưng Yên
    Vâng cám ơn bác.
    Con R46 em dùng giống mạch là 33K/2W.
    Em thử mắc // với 1 chú 47K để hạ trở (33k//47k=19k3) nhằm tăng áp nhưng vừa bật máy bị ù to, hãi quá tắt vội chưa kịp chỉnh chọt gì.
    Con DZ1 là 115V em ko có, dùng tạm con diode của TV là R2M diode áp là 130V gì đó.
    Máy này em nghe từ khoảng T2, nhưng chẳng biết có phải chạy áp cao quá ko mà mica của mấy bóng pre và công suất chuyển từ trắng sang nâu hết rồi.
    Em có đo lại áp phần cấp nguồn như hình dưới.
    Vấn đề có phải do con diode IN4007 ko nhỉ, vì em dùng hàng lởm khởm.
     

    Các file đính kèm:

  8. tansy1986

    tansy1986 New Member

    Tham gia ngày:
    18/12/10
    Bài viết:
    3
    Đã được thích:
    0
    cho hỏi hôm nay chủ top có còn bán loại Fe này không vậy
     
  9. Vuky

    Vuky Advanced Member

    Tham gia ngày:
    27/9/11
    Bài viết:
    502
    Đã được thích:
    3
    Nơi ở:
    Non Alliance
    Chủ shop died lâu rồi!
     
  10. lovetubewa

    lovetubewa Advanced Member

    Tham gia ngày:
    31/7/12
    Bài viết:
    256
    Đã được thích:
    1
    không phải die mà bị banned forever rồi bác ui
     
  11. dinhvp

    dinhvp Approved Member

    Tham gia ngày:
    26/8/11
    Bài viết:
    43
    Đã được thích:
    0
    Bác để lại bộ kit el84 pp được ko.em ở vĩnh phúc
     
  12. anhlongtranf

    anhlongtranf Advanced Member

    Tham gia ngày:
    10/2/09
    Bài viết:
    1.313
    Đã được thích:
    4
    Kính Chào Các Bác!
    Em đã treo mỏ hàn cách đây cũng chừng 9 tháng. Tg vừa qua phải lo nhiều việc quá cộng với khó khăn của kinh tế nói chung nên em chỉ lướt qua diễn đàn xem các bác thực hiện lắp ráp chia sẻ các dự án cũa mỗi người cho đỡ nhớ.
    Em em qua trở lại với dự án này vì cụ Lý (lynhan159) đã tặng em bo mạch dùng bóng EL84 - 6P14P của dự án này. Được tặng đã rất lâu (hơn 2 năm trước) mà chẳng làm gì được, nay hạ quyết tầm làm cho bằng xong.
    Nguồn em đã quấn xong, choke đang trên máy cuốn, OPT đã có đủ Fe 25 dày đủ 10cm loại xám cực tốt. Bóng mở đầu, lái đang có Nga hoặc Tungram ECC88 hoặc PCC189, Nắn Nga 5U3C hoặc Tàu 5Z3. Nhưng phần cồng suất chưa có bóng.
    Nay em lôi topic này lên và mạo muội cầu viện các bác, mong bác nào có thể viện trợ hoặc bán giá hời cho em bộ bóng 6p14p để em thực hiện dự án này.
    Xin chân thành cảm ơn!
     

    Các file đính kèm:

    • 1.jpg
      1.jpg
      Kích thước:
      50,8 KB
      Đọc:
      485
    • 2.jpg
      2.jpg
      Kích thước:
      37,3 KB
      Đọc:
      488
  13. duythanh2006

    duythanh2006 Advanced Member

    Tham gia ngày:
    17/8/10
    Bài viết:
    195
    Đã được thích:
    1
    Nơi ở:
    Nhà Bè - Hồ Chí Minh

    @anhlongtranf: Bóng 6p14p em nghĩ bác qua ShopNga bán giá rẻ và rất nhiều !
    Em cũng mới thực hiện gần xong dự án này evì em ngâm đã hơn năm nay em kiểm tra điện áp đều ổn nghe bằng hai loa nhỏ gắn vào tương đối tốt khi vặn hết cỡ chỉ có hiện tượng u nhiễu nhỏ ghé sát vào mới nghe được. Nhưng khi vận chuyển về nha vừa cắm rắc nguồn và bật công tác tự nhiên nó rú kinh khủng em vôi tắt ngay không biết hiện tượng như vậy là sao các bác !
    (Lúc đo kiểm em đem vào phân xưởng điện tử có đầy đủ thiết bị đo em thấy ổn rồi mới cho lên xe chở về nhà, mà chỉ từ cơ quan về tời nhà chỉ 5km mà nó bị vậy thế mới chết em, không lẽ lại mang vào cơ quan đo kiểm lại )
    Có bác nào chỉ em với !????
     
  14. calvin_klinh

    calvin_klinh New Member

    Tham gia ngày:
    20/12/08
    Bài viết:
    3
    Đã được thích:
    0
    Tiếc quá dự án này không thấy phát triển tiếp để những ae còn nghèo như mình có được 1 em chơi cho bằng bạn bằng bè, cho thỏa lòng mong ước nhờ bà con, không biết có ai hưởng ứng mềnh ko nữa nhưng dẫu sao cũng đưa ý kiến lên đây cho ae chém. (đam mê đến hơi muộn nên đã lỡ tận 3 vơ sần roài....hic....hic)
     
  15. anhlongtranf

    anhlongtranf Advanced Member

    Tham gia ngày:
    10/2/09
    Bài viết:
    1.313
    Đã được thích:
    4
    CN em tranh thủ mầm OPT, Đây là kết quả tranh thủ trong 3h liên tục của em đây, 1 cái đã OK, cái còn lại đang nằm treo, chắc tối nay về làm cho xong béng :D
     

    Các file đính kèm:

    • 3.jpg
      3.jpg
      Kích thước:
      40 KB
      Đọc:
      384
    • 4.jpg
      4.jpg
      Kích thước:
      41,9 KB
      Đọc:
      381
    • 5.jpg
      5.jpg
      Kích thước:
      35,4 KB
      Đọc:
      382
  16. newpower

    newpower Advanced Member

    Tham gia ngày:
    8/4/09
    Bài viết:
    1.761
    Đã được thích:
    81
    Bác cứ từ từ, cứ chuẩn bị sẳn cặp OPT 8K/8ohm Biến áo nguồn 220 ra 320-280-250-0-60-250-280-320/200mA
    6V3/ 2.5A (3 cuộn). 5V/ 3A. Sẽ có người lập dự án khác cho bác đu theo. Khong bóng này thí bóng khác mien là thỏa tiêu chí ULC và (hay)
     
  17. anhlongtranf

    anhlongtranf Advanced Member

    Tham gia ngày:
    10/2/09
    Bài viết:
    1.313
    Đã được thích:
    4
    Cứ máu một tý là làm được anh Úc nhỉ? Lâu lắm rồi không gặp anh :D
     
  18. datjbl

    datjbl Advanced Member

    Tham gia ngày:
    17/6/10
    Bài viết:
    990
    Đã được thích:
    1
    Nơi ở:
    The beginning of the Wind !
    Cũng lâu lắm rồi mới thấy mấy anh quay lại , nhìn OPT anh dệt phê quá anhlongtran ah .
     
  19. duythanh2006

    duythanh2006 Advanced Member

    Tham gia ngày:
    17/8/10
    Bài viết:
    195
    Đã được thích:
    1
    Nơi ở:
    Nhà Bè - Hồ Chí Minh
    Nếu bác muốn đu theo dự án này theo bác anhlongtranf thì hiện tại em còn 01 bo PCB cho dự án này bác muốn em để lại PCB cho ! ??????
     
  20. anhlongtranf

    anhlongtranf Advanced Member

    Tham gia ngày:
    10/2/09
    Bài viết:
    1.313
    Đã được thích:
    4
    Chào các bác.
    Đến nay dự án này của em đang đi vào hồi kết (chỉ còn đợi mỗi chassis (cái này khó đối với em quá) phải nhờ bác là fan của audionote giúp mới có thể hoàn thành dự án một cách hoàn chỉnh được)
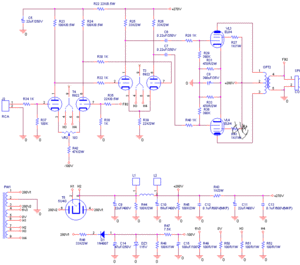
    Trước tiên em phải xin lỗi bác chủ topic vì em đã sửa đi một số thiết kế cơ bản thế này:
    Các bác có thể đoán ý đồ của em và phân tích rõ tại sao em lại có thay đổi này không ah? Mong các cao thủ phán vài câu để em còn action.
    Thanks!
     

    Các file đính kèm:

    • 2 (2).GIF
      2 (2).GIF
      Kích thước:
      22,4 KB
      Đọc:
      177
  21. garbolino

    garbolino Advanced Member

    Tham gia ngày:
    28/3/07
    Bài viết:
    6.862
    Đã được thích:
    11
    Nơi ở:
    ZVL Skalica

    Chắc tại thừa Fe và đang rảnh :lol:
    Em đã thu hồi 1 cặp lựu đạn sét của lão ném ra HN mà không nổ, tối nay rảnh sẽ ...... mổ ra nghiêng cú, lão có can không :lol:
     
  22. anhlongtranf

    anhlongtranf Advanced Member

    Tham gia ngày:
    10/2/09
    Bài viết:
    1.313
    Đã được thích:
    4
    Hì.
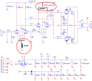
    -Đỏ - cụ đoán sai bét :lol: em chưa có fe choke catode và em cũng không rảnh.
    -Vàng - cụ có time đâu mà nghiên cứu. nói nó là cái gì em chỉ cho mà dùng :mrgreen:
    Cái 6c4c của cụ đâu rồi???
     
  23. lynhan159

    lynhan159 Advanced Member

    Tham gia ngày:
    16/10/07
    Bài viết:
    3.017
    Đã được thích:
    5
    Nơi ở:
    Phú Nhuận Bang, Sài Gòn
    tháo banh xác bán đồng nát bên shop Lâm đen roài :)
     
  24. anhlongtranf

    anhlongtranf Advanced Member

    Tham gia ngày:
    10/2/09
    Bài viết:
    1.313
    Đã được thích:
    4
    Bác xong hết dự án chưa??? Nhìn cái DAC-PRE của Bác Pro Quá, bán dẫn gì mà toàn xuất OPT.
    Làm đi em ké vụ chassis :lol:
     
  25. garbolino

    garbolino Advanced Member

    Tham gia ngày:
    28/3/07
    Bài viết:
    6.862
    Đã được thích:
    11
    Nơi ở:
    ZVL Skalica

    He he, đang tập họp linh kiện, banh sao được mà banh :mrgreen:

    @ Cụ Long, nó nè, sao thấy Fe nó có vẻ ...... không đều, em tính gỡ ốc ra vỗ cho nó bằng chằn chặn như cục gạch :lol:



    [​IMG]
     

    Các file đính kèm:

Chia sẻ trang này

Đang tải...