Ultra Low Cost (ULC) - EL84 Push Pull

Discussion in 'Đèn điện tử' started by Ultraline, 2/9/09.

  1. Ultraline

    Ultraline Advanced Member

    Joined:
    14/8/09
    Messages:
    4.757
    Likes Received:
    36
    Re: Dự án: 12W/36W Push Pull Tube Amplifier-Ultra Low Cost.

    Cái này thì em có 6 cái...PCB nhưng chỉ đủ thời gian để lắp ráp và đo kiểm 1 cái duy nhất,nó rất phẳng chất âm theo em là tốt hơn các pre dùng ốp em rất nhiều vì em đã dồn khá nhiều tâm huyết vào đó nên nó có lý do để...hay,nhưng tội cái sinh ra trong thời buổi mà thân em còn lo chưa xong(vì vướng vụ siêu rẻ) nên tạm thời nó phải tá túc nhà bác khác,mai mốt em lại lấy PCB ra để nghịch lại rồi post vào cái topic đang dang dở của em bên Solid. :D
     
  2. Bluestar

    Bluestar Advanced Member

    Joined:
    21/3/09
    Messages:
    1.138
    Likes Received:
    6
    Location:
    XÓ CHỢ-GÒ VẤP
    Re: Dự án: 12W/36W Push Pull Tube Amplifier-Ultra Low Cost.

    ....>>> cái bo này hôm bữa em cầm tận tay mờ bác chủ còn hổng chịu đưa em nữa là..... :evil: :twisted: :evil:
     
  3. Ultraline

    Ultraline Advanced Member

    Joined:
    14/8/09
    Messages:
    4.757
    Likes Received:
    36
    Re: Dự án: 12W/36W Push Pull Tube Amplifier-Ultra Low Cost.

    Bởi vậy...nó giờ này đang tủi thân trong hộc bàn của bác chủ kia. :twisted:

    Tại bác chưa có duyên với em nó :D
     
  4. Ultraline

    Ultraline Advanced Member

    Joined:
    14/8/09
    Messages:
    4.757
    Likes Received:
    36
    Re: Dự án: 12W/36W Push Pull Tube Amplifier-Ultra Low Cost.

    Em vừa đổi tên topic thành Ultra Low Cost - Những Dự Án Siêu Rẻ,Chất Lượng Cao. Mở rộng hơn chủ đề củ,để chuẩn bị cho 1 cuộc chiến mới.

    Mời các bác đón xem... :lol:
     
  5. oDoh5

    oDoh5 Advanced Member

    Joined:
    30/3/09
    Messages:
    2.001
    Likes Received:
    5
    Location:
    DNCity
    Re: Dự án: 12W/36W Push Pull Tube Amplifier-Ultra Low Cost.

    Chuẩn bị công chiếu tập 2 hả Bác? Hấp dẫn quá! :)
     
  6. Ultraline

    Ultraline Advanced Member

    Joined:
    14/8/09
    Messages:
    4.757
    Likes Received:
    36
    Re: Dự án: 12W/36W Push Pull Tube Amplifier-Ultra Low Cost.

    Tất cả những gì em làm nếu nó liên quan đến đèn và siêu rẻ thì em cho vào đây tất. :lol:
     
  7. Bluestar

    Bluestar Advanced Member

    Joined:
    21/3/09
    Messages:
    1.138
    Likes Received:
    6
    Location:
    XÓ CHỢ-GÒ VẤP
    Re: Dự án: 12W/36W Push Pull Tube Amplifier-Ultra Low Cost.

    Bác phải hoàn thành tập 1 ngon lành đi ạh.
    Chữ tín muốn xây dựng rất khó. gì chứ mấy vụ rẻ đẹp hay này em ủng hộ 2 tay 2 chân luôn.
    em thích sử dụng hàng VN chất lượng cao mờ.... :lol:
     
  8. ssass

    ssass Advanced Member

    Joined:
    12/8/07
    Messages:
    4.557
    Likes Received:
    94
    Re: Ultra Low Cost - Những Dự Án Siêu Rẻ,Chất Lượng Cao.

    em thấy bác Ultra nên làm cho xong 1 cái đã , dự án này còn dài .
     
  9. dungphuong79

    dungphuong79 Advanced Member

    Joined:
    25/3/09
    Messages:
    763
    Likes Received:
    6
    Location:
    TPHCM
    Re: Dự án: 12W/36W Push Pull Tube Amplifier-Ultra Low Cost.

    Em đang cố gắng hoàn thành và review trong thời gian sớm nhứt.
     
  10. hieu_ma

    hieu_ma Advanced Member

    Joined:
    8/12/05
    Messages:
    1.009
    Likes Received:
    47
    Location:
    Hà Nội, Việt Nam
    Re: Dự án: 12W/36W Push Pull Tube Amplifier-Ultra Low Cost.

    Tập một bác chưa xong, anh em chưa có sản phẩm để nghe thử và so sánh chất lượng trên giá thì nhiều anh em sẽ khó theo dự án tiếp theo bác ơi.
     
  11. Nghe_con

    Nghe_con Advanced Member

    Joined:
    27/12/08
    Messages:
    456
    Likes Received:
    27
    Location:
    Hồ con Rùa
    Re: Dự án: 12W/36W Push Pull Tube Amplifier-Ultra Low Cost.

    Nếu bác nào viết song tập 1 rồi thì đăng lên công báo cho AE học tập và chiêm ngương đi thôi.
     
  12. waangfu77

    waangfu77 Advanced Member

    Joined:
    2/5/09
    Messages:
    80
    Likes Received:
    0
    Location:
    SGN
    Re: Dự án: 12W/36W Push Pull Tube Amplifier-Ultra Low Cost.

    Vậy là chuẩn bị cho cái thứ hai Ultra-low-cost phải không bác?
    công suất có lớn không?
    em thì chỉ mê cái nào có công suất lớn lớn 1 tị. :lol:
     
  13. nguyenquoctri

    nguyenquoctri Advanced Member

    Joined:
    14/3/09
    Messages:
    199
    Likes Received:
    0
    Location:
    Bắc Ninh
    Re: Dự án: 12W/36W Push Pull Tube Amplifier-Ultra Low Cost.

    :roll:
     
  14. hieu_ma

    hieu_ma Advanced Member

    Joined:
    8/12/05
    Messages:
    1.009
    Likes Received:
    47
    Location:
    Hà Nội, Việt Nam
    Re: Dự án: 12W/36W Push Pull Tube Amplifier-Ultra Low Cost.

    Đề nghị mỗi tập 1 chủ đề!
    Anh còn tiện giao lưu, hỏi han, nghe thử, đánh giá, khoe sản phẩm
    Nếu để chung nhiều thứ quá trong 1 topic sẽ loãng 8)
     
  15. Bluestar

    Bluestar Advanced Member

    Joined:
    21/3/09
    Messages:
    1.138
    Likes Received:
    6
    Location:
    XÓ CHỢ-GÒ VẤP
    Re: Ultra Low Cost - Những Dự Án Siêu Rẻ,Chất Lượng Cao.

    em mới gặp bác chủ, đã nhận bo, OPT, nguồn rồi. Bác chủ nói tranh thủ gởi tất cả cho các bác để sớm có đồ chơi mới.
    Em và bác conde,dungphưong79 cũng đã đi NT mua ít linh kiện.
    Và chuẩn bị cập nhật tiến độ chạy rà, đo thử...
    Kính
    PS: Máy chụp hình Sanyo của em để ở Siêu thị ĐM Phan Khang đã hơn tháng rồi vẫn chưa xong. bực quá !không posh hình được.
    Em sẽ mượn máy chụp hình posh sau vậy.
     
  16. Bluestar

    Bluestar Advanced Member

    Joined:
    21/3/09
    Messages:
    1.138
    Likes Received:
    6
    Location:
    XÓ CHỢ-GÒ VẤP
    Re: Ultra Low Cost - Những Dự Án Siêu Rẻ,Chất Lượng Cao.

    chào các bác!
    Tình hình là nguồn với OPT, bác Untra đặt người ta quấn rất ẩu, đem về tới nhà em lấy ra thì dây nhợ rớt ra lung tung. Vì vậy đề nghị bác chủ kiểm tra kỹ và các bác làm phải hết sức nhẹ tay, cẩn thận.... :(
    Kính.
     
  17. nguyenquoctri

    nguyenquoctri Advanced Member

    Joined:
    14/3/09
    Messages:
    199
    Likes Received:
    0
    Location:
    Bắc Ninh
    Re: Ultra Low Cost - Những Dự Án Siêu Rẻ,Chất Lượng Cao.

     
  18. Bluestar

    Bluestar Advanced Member

    Joined:
    21/3/09
    Messages:
    1.138
    Likes Received:
    6
    Location:
    XÓ CHỢ-GÒ VẤP
    Re: Ultra Low Cost - Những Dự Án Siêu Rẻ,Chất Lượng Cao.

    DẠ OPT và Nguồn
    2 cục nguồn quấn rất ẩu, vì vậy em phải chỉnh sửa và đo đạt lại....
     
  19. Bluestar

    Bluestar Advanced Member

    Joined:
    21/3/09
    Messages:
    1.138
    Likes Received:
    6
    Location:
    XÓ CHỢ-GÒ VẤP
    Re: Ultra Low Cost - Những Dự Án Siêu Rẻ,Chất Lượng Cao.

    BO và Chassi mới lấy về ....
     
  20. Ultraline

    Ultraline Advanced Member

    Joined:
    14/8/09
    Messages:
    4.757
    Likes Received:
    36
    Re: Ultra Low Cost - Những Dự Án Siêu Rẻ,Chất Lượng Cao.

    Cái này 1 phần là do dây ra quá cứng nên em để chung nhiều biến áp làm cho nó rất dể rời ra khỏi cái giấy quấn bên ngoài nhưng nó chưa bị đứt cái nào cả,em sẽ thêm băng keo quấn chặt phía ngoài khi gửi đi xa,các bác ở gần thì em cho vô 1 cái vỏ xách như đi chợ mua cá,đến bác nào bác ấy lấy quà nên dẩn đến 2 bác lấy sau cùng thì mấy cái biến áp tốt(về hình thức) đã bị lựa ra trước.

    Vã lại em chỉ trả công cho họ 10K/1 biến áp nên họ làm hơi "kỷ" :twisted:

    Thân
     
  21. Sibachao

    Sibachao Advanced Member

    Joined:
    21/1/07
    Messages:
    688
    Likes Received:
    4
    Location:
    TP.HCM
    Re: Ultra Low Cost - Những Dự Án Siêu Rẻ,Chất Lượng Cao.

    Bác BLUESTAR chụp hình to to lên 1 tí, bé quá có thấy gi đâu :( .
     
  22. Bluestar

    Bluestar Advanced Member

    Joined:
    21/3/09
    Messages:
    1.138
    Likes Received:
    6
    Location:
    XÓ CHỢ-GÒ VẤP
    Re: Ultra Low Cost - Những Dự Án Siêu Rẻ,Chất Lượng Cao.

    dạ đợi em chỉnh sửa bo mạch lại rồi posh lại, do em resize hình nhỏ quá
     
  23. Ultraline

    Ultraline Advanced Member

    Joined:
    14/8/09
    Messages:
    4.757
    Likes Received:
    36
    Re: Ultra Low Cost - Những Dự Án Siêu Rẻ,Chất Lượng Cao.

    Tình hình là em sẽ coi lại từng cái biến áp,cái nào cần gia cố lại thì em sẽ gia cố để không bị bung đầu như trường hợp bác Sao Xanh nữa,em cam kết nó không tái diển vụ bung đầu này nữa dù nó có là siêu rẻ.

    Thân.
     
  24. Bluestar

    Bluestar Advanced Member

    Joined:
    21/3/09
    Messages:
    1.138
    Likes Received:
    6
    Location:
    XÓ CHỢ-GÒ VẤP
    Re: Ultra Low Cost - Những Dự Án Siêu Rẻ,Chất Lượng Cao.

    em thì không sao, chỉ sợ mấy bác mới không biết thôi... :)
     
  25. Ultraline

    Ultraline Advanced Member

    Joined:
    14/8/09
    Messages:
    4.757
    Likes Received:
    36
    Re: Ultra Low Cost - Những Dự Án Siêu Rẻ,Chất Lượng Cao.

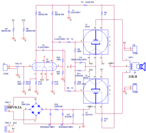
    Em post lại Schematic thực tế đã lắp ráp loại 12W.



    Tụ nối tầng C2,C3 có giá trị từ 0.22 đến 2.2uF/250V.


    Thân.
     

    Attached Files:

Share This Page

Loading...