Ultra Low Cost (ULC) - EL84 Push Pull

Discussion in 'Đèn điện tử' started by Ultraline, 2/9/09.

  1. Bluestar

    Bluestar Advanced Member

    Joined:
    21/3/09
    Messages:
    1.138
    Likes Received:
    6
    Location:
    XÓ CHỢ-GÒ VẤP
    Re: Ultra Low Cost - Những Dự Án Ampli Đèn Siêu Rẻ

    6H6 có thể cắm ra thay vào cho 6H1, vẫn chạy nhưng tiếng rất bì và lù đù, muốn thay 6H6 phải chỉnh chút xíu, cái vụ mấy cây đèn thay thế tương đương cho 6H1 hình như em có posh rất nhiều trong topic, hiện giờ ampli 12W này hợp nhất với cây 6DJ8 chân dàng Amperex, đó chỉ là ý kiến cá nhân của em thôi sau bao lần thay thế các chủng loại đèn...>>> Túm lại ampli 12W này RẤT HAY với công suất nhỏ nếu linh kiện gấu (OPT, đèn, choke, tụ, trở...XỊN). Bởi vì mạch rất chuẩn rồi... :D
    Kính
     
  2. wave750

    wave750 Advanced Member

    Joined:
    2/10/09
    Messages:
    260
    Likes Received:
    0
    Re: Ultra Low Cost - Những Dự Án Ampli Đèn Siêu Rẻ

    em lỡ quấn OPT theo bên xưởng chế tác rồi....mai mốt sẽ tiến hành ráp thử em tube 12w đầu đời ..em tính sơ sơ..bóng em sẽ dùng 6aq5 ...và mấy em 7308 chân vàng vàng (gì chứ vàng 9999 em không có còn tube chân dàng dàng không sợ thiếu...hi)...em sẽ ráp theo kiểu P-T-P để có gì thì dễ tháo ra sửa lại....có gì nhờ bác bluestar và các bác trợ giúp cho em nhé...cám ơn bác Ultraline và tất cả các bác.

    các bác cho em hỏi chút theo mạch 12w thì dòng ban đầu qua đèn công suất em thấy ghi 21mA vậy nếu lúc chạy max thì nó khoảng bao nhiêu ạ.
     
  3. ssass

    ssass Advanced Member

    Joined:
    12/8/07
    Messages:
    4.557
    Likes Received:
    94
    Re: Ultra Low Cost - Những Dự Án Ampli Đèn Siêu Rẻ

    khoảng 40mA bác ạ , em tính theo công thức P=U.I , trong đó P max=12W - U=290v .
     
  4. Bluestar

    Bluestar Advanced Member

    Joined:
    21/3/09
    Messages:
    1.138
    Likes Received:
    6
    Location:
    XÓ CHỢ-GÒ VẤP
    Re: Ultra Low Cost - Những Dự Án Ampli Đèn Siêu Rẻ

    ...>>> em bó chân với bác luôn, bác xuống phụ em dzụ Sumo nhé... :)
     
  5. ssass

    ssass Advanced Member

    Joined:
    12/8/07
    Messages:
    4.557
    Likes Received:
    94
    Re: Ultra Low Cost - Những Dự Án Ampli Đèn Siêu Rẻ

    hix , em trả lại cho thầy hết gồi , Sumo em phụ bác 1 tay oke , còn 1 tay thừa không biết làm gì đây :roll: .
     
  6. wave750

    wave750 Advanced Member

    Joined:
    2/10/09
    Messages:
    260
    Likes Received:
    0
    Re: Ultra Low Cost - Những Dự Án Ampli Đèn Siêu Rẻ

    em thấy trong dấtheet Va đèn 6p1p là 290v còn 6AQ5 là 275V ....nếu nguồn B+ mình cấp trong khoảng từ 200v đến 300V thì có ảnh hưởng nhiều đến hoạt động của đèn không vậy.bác.....vì biến thế nguồn em có sẳn không quấn mới .
     
  7. ssass

    ssass Advanced Member

    Joined:
    12/8/07
    Messages:
    4.557
    Likes Received:
    94
    Re: Ultra Low Cost - Những Dự Án Ampli Đèn Siêu Rẻ

    U max không quan trọng đâu bác , quan trọng là đèn chạy ở khúc nào là hay nhứt . Em chạy quá 290v rồi , vẫn được nhưng tiếng bể .
     
  8. wave750

    wave750 Advanced Member

    Joined:
    2/10/09
    Messages:
    260
    Likes Received:
    0
    Re: Ultra Low Cost - Những Dự Án Ampli Đèn Siêu Rẻ

    vậy theo kinh nghiệm của bác thì trong mạch này .....nếu biến thế ra 275v thì sau khi nắn nên cản bằng điện trở để B+ còn khoảng 250v thì có nên không
     
  9. ssass

    ssass Advanced Member

    Joined:
    12/8/07
    Messages:
    4.557
    Likes Received:
    94
    Re: Ultra Low Cost - Những Dự Án Ampli Đèn Siêu Rẻ

    Biến áp 275v bác nắn điốt sẽ ra khoảng 385v . Biến áp này nắn đèn ra 240-250v là ngon .
    Nắn điot muốn hạ áp thì tăng trở , nhưng phải tìm trở công suất lớn mới an toàn . Theo mạch thì bác tăng thêm vòng lặp , í , mắt lọc để giảm áp từ từ . Em thấy chua lắm , BA này để xài Dự án khác thì ngon hơn .
     
  10. wave750

    wave750 Advanced Member

    Joined:
    2/10/09
    Messages:
    260
    Likes Received:
    0
    Re: Ultra Low Cost - Những Dự Án Ampli Đèn Siêu Rẻ

    bác cho em hỏi luôn .....em biết sụt áp trên diode nắn khỏang 0.7v còn trên đèn nắn là khoảng bao nhiêu volt vậy....cám ơn bác nhiều
     
  11. ssass

    ssass Advanced Member

    Joined:
    12/8/07
    Messages:
    4.557
    Likes Received:
    94
    Re: Ultra Low Cost - Những Dự Án Ampli Đèn Siêu Rẻ

    Tuỳ theo đèn , tuỳ theo cách lọc bằng tụ hay choke nữa , khoảng từ 30-50v sụt áp qua đèn nắn . Trong datasheet của đèn nắn thường có hết đó bác . Em hóng hớt thôi chứ cũng chẳng biết gì đâu :wink: .
     
  12. Bluestar

    Bluestar Advanced Member

    Joined:
    21/3/09
    Messages:
    1.138
    Likes Received:
    6
    Location:
    XÓ CHỢ-GÒ VẤP
    Re: Ultra Low Cost - Những Dự Án Ampli Đèn Siêu Rẻ


    Bác bắt tay vào làm thì sẽ rút ra nhiều kinh nghiệm thực tế hơn.... :D . Em làm bấy lâu chứ đụng tới phần nguồn làm cho chính xác áp mình mong muốn cũng lè lưỡi.. :(
    Kinh
     
  13. anhlongtranf

    anhlongtranf Advanced Member

    Joined:
    10/2/09
    Messages:
    1.313
    Likes Received:
    4
    Re: Ultra Low Cost - Những Dự Án Ampli Đèn Siêu Rẻ

    Chào các bác.
    Qua một thời gian chạy rà, Em 12W đã thể hiện rất tốt, rất ngọt. Phải nói là quá hay trong tầm giá.
    Nhân đây một lần nữa cảm ơn bác Ultra. Mong bác mau khỏe để dẫn đầu các dự án siêu rẻ và hay để anh em đu theo.
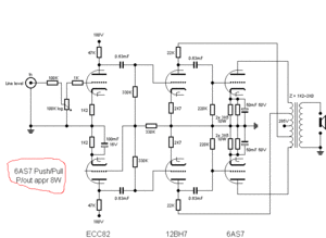
    Nhìn bo 6AS7 của bác là máu của em lại sôi sục rồi. Theo con số 4 bóng 6AS7/kênh thì có lẽ sẽ tương đương 60W. Cái này làm anh em ta suy nghĩ về nguồn và OPT đây. Cân kg cả âm ly này sẽ có thể lên trên 30kg. Lại sắp phải tập thể dục nặng rồi đây :lol: :oops: :mrgreen: :mrgreen:
     
  14. ngocha

    ngocha Advanced Member

    Joined:
    30/10/09
    Messages:
    216
    Likes Received:
    12
    Location:
    Quảng Ninh
    Re: Ultra Low Cost - Những Dự Án Ampli Đèn Siêu Rẻ

    4bóng nhưng đẩy kéo // mà bác. 1 con 6as7 em tra có 13W. // lên 26W thôi chứ nhỉ?
    VD : ulc 12 1kênh có 2 em 6p1. mỗi em 12W ---> công suất ra vẫn 12W thôi mà.
     
  15. Wildhorse

    Wildhorse Advanced Member

    Joined:
    12/3/08
    Messages:
    1.430
    Likes Received:
    3
    Re: Ultra Low Cost - Những Dự Án Ampli Đèn Siêu Rẻ

    Ô em tưởng bác anhlongtranf đang theo dự ớn HRD kia mà, 4 con 6AS7/ kênh thì tương đương với 2 em 6c33c như vậy nguồn và OPT thì cũng tương đương 1 em 6C33C PP rồi, công suất cũng cỡ 60W/K. nếu quấn bằng Fe EI thì chắc tổng khối lượng là 25kg (nguồn + OPT). nếu thêm choke, rồi các loại linh kiên vào nữa thì cái AMP cỡ 50 kg rồi.
    Hiện tại em bé nhà em nặng cỡ 40kg( không choke), cấu hình là 1xECC82-2x6SN7-4x6H5C/kênh. nặng và nóng khuủng khiếp.
     
  16. Супер

    Супер Advanced Member

    Joined:
    22/9/09
    Messages:
    7.761
    Likes Received:
    61
    Location:
    Антарктида
    Re: Ultra Low Cost - Những Dự Án Ampli Đèn Siêu Rẻ

    Nhưng mờ đốt tim 6C33C nó khổ hơn ah :lol: Chơi 6AS7 vẫn nhàn cụ ơi.
     
  17. wave750

    wave750 Advanced Member

    Joined:
    2/10/09
    Messages:
    260
    Likes Received:
    0
    Re: Ultra Low Cost - Những Dự Án Ampli Đèn Siêu Rẻ

    cám ơn bác ..em đang chuẩn bị để diy đây....tại vì gà mờ nên hỏi hơi nhiều..các bác thông cảm nhé :D
     
  18. anhlongtranf

    anhlongtranf Advanced Member

    Joined:
    10/2/09
    Messages:
    1.313
    Likes Received:
    4
    Re: Ultra Low Cost - Những Dự Án Ampli Đèn Siêu Rẻ

    Đúng là em đang theo HRD, nhưng vì âm ly HRD của em chỉ mở được volume nhỏ, lớn chút là bể tiếng. Em chưa ưng ý nên phải theo dự án nào đó có CS lớn. HRD vẫn đang chờ bác LOVE thiết kế drive.
     
  19. Wildhorse

    Wildhorse Advanced Member

    Joined:
    12/3/08
    Messages:
    1.430
    Likes Received:
    3
    Re: Ultra Low Cost - Những Dự Án Ampli Đèn Siêu Rẻ

    Em cũng bị như vậy, nên giữa đường rẽ ngang chơi kiểu khác. bây giờ thì ổn rồi, nhưng có vẻ vẫn chưa khai thác được hết được công suất của đèn.
     
  20. Nghe_con

    Nghe_con Advanced Member

    Joined:
    27/12/08
    Messages:
    456
    Likes Received:
    27
    Location:
    Hồ con Rùa
    Re: Ultra Low Cost - Những Dự Án Ampli Đèn Siêu Rẻ

    Các bác ui, em đã thử bọc nhôm, đồng, inox vào cục OPT nhưng từ lực không giảm các bác có bác nào kiểm tra vụ này chưa? có ảnh hưởng gì không?
     
  21. anhlongtranf

    anhlongtranf Advanced Member

    Joined:
    10/2/09
    Messages:
    1.313
    Likes Received:
    4
    Re: Ultra Low Cost - Những Dự Án Ampli Đèn Siêu Rẻ

    OPT nào cũng vậy bác à. Bọc kim loại chỉ để ngăn sóng điện từ từ bên ngoài vào cuộn dây làm nhiễu âm thanh thôi. Từ trường của OPT vẫn tác động qua lớp bọc kim này nhưng không ảnh hưởng tới công suất âm ly hay thay đổi chất âm khi để gần các vật dụng kim loại khác. Khi dùng xuyến thì từ trường sẽ gần như không có xung quanh.
     
  22. motvisao25

    motvisao25 Advanced Member

    Joined:
    17/11/09
    Messages:
    355
    Likes Received:
    0
    Location:
    Bình Dương new city
    Re: Ultra Low Cost - Những Dự Án Ampli Đèn Siêu Rẻ

    cảm ơn bác ultra nhiều vì đã dành cã buổi sáng để tiếp chuyện với thằng em. em đang triển khai hàn mạch đây, ngày mai sẽ quấn OPT và BA. Nhân đây cũng xin cảm ơn bác anhlongtranf đã chỉ điểm em hướng đi chúc các bác nhiều sức khỏe để chuẩn bị theo dự án mới.
    em xin một xuất trước nhé bác ultra và thanhvu
     
  23. kulyman

    kulyman Advanced Member

    Joined:
    6/11/08
    Messages:
    81
    Likes Received:
    0
    Re: Ultra Low Cost - Những Dự Án Ampli Đèn Siêu Rẻ

    Bác Ultra ơi! Bác mau bình phục để em còn đu theo dự án Sáu A S Bảy của bác nữa chứ. Em đang ghiền cái Amp có công suất lớn lớn.
     
  24. ThanhVu

    ThanhVu Approved Member

    Joined:
    17/4/09
    Messages:
    28
    Likes Received:
    1
    Re: Ultra Low Cost - Những Dự Án Ampli Đèn Siêu Rẻ

    Em cũng tra thấy 6AS7 có công suất 13W,nhưng nó là bóng đôi nên nếu chập song song thì được 26W/1 bóng chứ anh,2 bóng song song là 52W rồi.
     
  25. Wildhorse

    Wildhorse Advanced Member

    Joined:
    12/3/08
    Messages:
    1.430
    Likes Received:
    3
    Re: Ultra Low Cost - Những Dự Án Ampli Đèn Siêu Rẻ

    không có chuyện đó đâu bác ơi. nếu lắp PP mỗi kênh 1 bóng chỉ đc 8W thôi.
     

    Attached Files:

Share This Page

Loading...